资料中包含下列文件,点击文件名可预览资料内容
还剩42页未读,
继续阅读
所属成套资源:新课改-高中物理-选修第1册讲义(共21讲)
成套系列资料,整套一键下载
新课改-高中物理-选修第1册 14 B波的反射、折射和衍射 中档版 试卷
展开
这是一份新课改-高中物理-选修第1册 14 B波的反射、折射和衍射 中档版,文件包含新课改-高中物理-选修第1册14B波的反射折射和衍射中档版教师版docx、新课改-高中物理-选修第1册14B波的反射折射和衍射中档版学生版docx等2份试卷配套教学资源,其中试卷共65页, 欢迎下载使用。
波的反射、折射和衍射
知识点:波的反射、折射和衍射
一、波的反射
1.反射现象:波遇到介质界面(如水遇到挡板)时会返回原介质继续传播的现象.
2.反射规律:反射线、法线与入射线在同一平面内,反射线与入射线分居法线两侧,反射角等于入射角.
二、波的折射
1.波的折射:光从一种介质进入另一种介质时会发生折射,同样,其他波从一种介质进入另一种介质时也发生折射.
2.水波的折射:水波在深度不同的水域传播时,在交界处发生折射.
三、波的衍射
1.波的衍射:波绕过障碍物继续传播的现象.
2.发生明显衍射现象的条件:只有缝、孔的宽度或障碍物的尺寸跟波长相差不多,或者比波长更小时,才能观察到明显的衍射现象.
3.波的衍射的普遍性:一切波都能发生衍射,衍射是波特有的现象.
技巧点拨
一、波的反射和折射
1.波的反射遵从反射定律,即入射线、反射线及法线位于同一平面内,入射线、反射线分别位于法线的两侧,反射角等于入射角.
2.波的频率是由振源决定的,介质中各个质点的振动都是受迫振动,因此不论是反射还是折射,波的频率是不改变的.
3.波速是由介质决定的,波反射时是在同一介质中传播,因此波速不变,波折射时是在不同介质中传播,因此波速改变.
4.波长是由频率和波速共同决定的,即在波的反射中,由于波的频率和波速均不变,根据公式λ=可知波长不改变;在波的折射中,当进入新的介质中波速增大时,由λ=可知波长变大,反之变小.
总结提升
回声测距的三种情况
1.当声源不动时,声波遇到了障碍物后会返回继续传播,反射波与入射波在同一介质中传播速度相同,因此,入射波和反射波在传播距离一样的情况下用的时间相等,设经时间t听到回声,则声源到障碍物的距离为s=v声·.
2.当声源以速度v向静止的障碍物运动或障碍物以速度v向静止的声源运动时,声源发声时障碍物到声源的距离为s=(v声+v)·.
3.当声源以速度v远离静止的障碍物或障碍物以速度v远离静止的声源时,声源发声时障碍物到声源的距离为s=(v声-v)·.
二、波的衍射
1.衍射是波特有的现象,一切波都可以发生衍射.衍射只有“明显”与“不明显”之分,障碍物或小孔的尺寸跟波长差不多,或比波长小是产生明显衍射的条件.
2.声波波长较长,一般在1.7 cm~17 m.
3.波的直线传播只是在衍射不明显时的近似情况.
例题精练
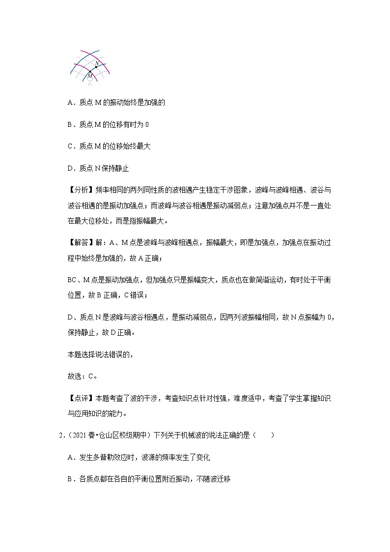
1.(2021•海淀区模拟)如图所示为两列频率、振幅相同的水波相遇时某一时刻的情况,实线表示波峰,虚线表示波谷。下列说法错误的是( )
A.质点M的振动始终是加强的
B.质点M的位移有时为0
C.质点M的位移始终最大
D.质点N保持静止
【分析】频率相同的两列同性质的波相遇产生稳定干涉图象,波峰与波峰相遇、波谷与波谷相遇的是振动加强点;而波峰与波谷相遇是振动减弱点;注意加强点并不是一直处在最大位移处,而是指振幅最大。
【解答】解:A、M点是波峰与波峰相遇点,振幅最大,即是加强点,加强点在振动过程中始终是加强的,故A正确;
BC、M点是振动加强点,但加强点只是振幅变大,质点也在做简谐运动,有时处于平衡位置,故B正确,C错误;
D、质点N是波峰与波谷相遇点,是振动减弱点,因两列波振幅相同,故N点振幅为0,保持静止,故D正确。
本题选择说法错误的,
故选:C。
【点评】本题考查了波的干涉,考查知识点针对性强,难度适中,考查了学生掌握知识与应用知识的能力。
2.(2021春•仓山区校级期中)下列关于机械波的说法正确的是( )
A.发生多普勒效应时,波源的频率发生了变化
B.各质点都在各自的平衡位置附近振动,不随波迁移
C.波发生反射时,波的频率不变,但波长、波速发生变化
D.发生明显衍射的条件是障碍物的尺寸比波长大或差不多
【分析】振源与观察者之间存在着相对运动,使观察者听到的声音频率不同于波源频率的现象;
机械波在传播的过程中各个质点都不会随着波迁移,而是在平衡位置附近做机械振动;
波发生反射是在同一种介质中,以此分析波速、频率和波长的变化情况;
发生明显衍射的条件是障碍物的尺寸比波长小或差不多。
【解答】解:A、产生多普勒效应的原因是振源与观察者之间距离变化,使观察者接收到频率发生了变化,但波源频率并不改变,故A错误;
B、机械波在传播过程中,由于各个质点之间的相互作用力,前一个质点带动后一个质点在其平衡位置附近振动,但各个质点并不随着波迁移,故B正确;
C、波发生反射是在同一种介质中,波的频率、波长和波速均不变,故C错误;
D、发生明显衍射的条件是障碍物的尺寸比波长小或差不多,故D错误。
故选:B。
【点评】解决该题需要熟记多普勒效应的原理,掌握机械波的形成原因,知道波要发生明显的衍射现象的条件,掌握影响波的速度以及频率的因素。
随堂练习
1.(2021春•莱州市校级月考)如图,是观察水面波衍射的实验装置,AC和BD是两块挡板,AB是一个孔,O是波源,图中已画出波源所在区域波的传播情况,每两条相邻波纹(图中曲线)之间距离表示一个波长,相邻波纹间距离与AB间距相等。下列说法正确的是( )
A.水面波经过孔后波速减小
B.水面波经过孔后波纹间距离可能变大
C.若波源频率增大,衍射现象更明显
D.如果将孔扩大,可能观察不到明显的衍射现象
【分析】波速取决于介质,频率取决于波源;缝的宽度与波长差不多或者比波长还小时,就能够发生明显的衍射现象,这是发生明显衍射的条件。
【解答】解:A.波速取决于介质,介质未变,故水面波经过孔后波速不变,故A错误;
B.水面波通过孔后波速不变、频率取决于波源、故频率也不变,所以波长不变,则水面波经过孔后波纹间距离相等,故B错误;
C.若波源频率增大,因为波速不变,根据λ= 知,波长减小,衍射现象不会更明显,故C错误;
D.如果将孔AB扩大,孔的尺寸大于波的波长,可能观察不到明显的衍射现象,故D正确。
故选:D。
【点评】解决本题的关键掌握产生明显衍射的条件,知道波速、频率、波长的决定因素及其关系。
2.(2021•海淀区二模)声波是一种机械波,具有波的特性。关于声波,下列说法中正确的是( )
A.不同频率的声波在空气中相遇时不会叠加
B.高频声波和低频声波相遇时能发生干涉现象
C.相同条件下,低频声波比高频声波更容易发生衍射现象
D.不同频率的声波在空气中相遇时频率均会发生改变
【分析】两列波发生干涉的条件是频率相同,相位差恒定;波长越长越容易发生衍射现象;在不同介质中波的频率不变。
【解答】解:A、不同频率的波在空气中相遇会叠加,但不会发生稳定的干涉现象,故A错误;
B、发生干涉的条件之一是频率相同,高频声波和低频声波频率不同,相遇时不能发生干涉现象,故B错误;
C、频率越低,波长越长,越容易发生衍射现象,所以低频波比高频波更容易发生衍射现象,故C正确;
D、不同频率的波在空气中相遇,频率不变,故D错误.
故选:C。
【点评】本题考查波的基本特点,学生需掌握波传播的基本特点,两列波发生干涉的条件,发生明显衍射的条件,以及波长与频率间的关系。
3.(2021春•秦淮区校级月考)如图所示,物理课上秦老师做了几个有趣的物理小实验。下列说法中正确的是( )
A.如图,P摆带动其他摆振动达到稳定后,O摆的振幅最大
B.如图,用竹竿把蜂鸣器举起并在头顶快速转动,几米外的同学听到音调在变化是因为声波衍射的缘故
C.如图,一列水波通过两挡板组成的狭缝,水波可以绕到挡板后方继续传播是因为发生了干涉的缘故
D.如图,两列水波叠加形成稳定图样,这两列波的频率必定相同
【分析】被迫振动摆长与波源摆长相同时达到共振;多普勒效应会改变接收者收到的波的频率;干涉和衍射是波的特有现象。
【解答】解:A、P摆带动其他摆振动达到稳定后,M摆振与P摆摆长相同时发生共振,动幅度最大,故A错误;
B、用竹竿把蜂鸣器举起并在头顶快速转动,几米外的同学听到音调在变化是因为多普勒效应,故B错误;
C、一列水波通过两挡板组成的狭缝,水波可以绕到挡板后方继续传播是因为发生了衍射的缘故,故C错误;
D、形成稳定干涉图样的条件是两列波的频率相同,故D正确。
故选:D。
【点评】本题考查简谐振动、共振现象、多普勒效应、干涉、衍射等基础知识,要重视课本,强化记忆。
4.(2020秋•潍坊期末)如图所示为某学校报告厅的平面图,AB是主席台,S1、S2是报告厅墙壁上的两个喇叭。报告者的声音经喇叭放大后传回话筒,重复放大时可能会产生啸叫。为避免啸叫,话筒最好摆放在主席台上适当的位置,在这些位置上两个喇叭传来的声音强度因干涉而减弱。主席台上有四个位置a、b、c、d,到S1的距离分别为5m、6m、7m、8m,到S2的距离分别为8m、6m、5m、4m。已知空气中声速为340m/s,假设报告人声音的频率为170Hz,则话筒最好摆放在( )
A.a B.b C.c D.d
【分析】当波程差为半个波长偶数倍时,振动加强,为半个波长奇数倍时振动减弱,据此可正确解答。
【解答】解:根据公式v=λf,可得声频为170Hz的声波的波长是:λ==m=2m
根据题意可知话筒最好摆放在声音的相消点,即满足:S1P﹣S2P=•k,式中k为实数,当k=1,3,5…时,从两个喇叭来的声波因干涉而相消。
A、在a点,有:S1P﹣S2P=8m﹣5m=3m=,所以a点是干涉相消的位置,话筒最好摆放在a点,故A正确;
B、在b点,有:S1P﹣S2P=6m﹣6m=0m=0•λ,所以b点是干涉加强的位置,话筒不能摆放在b点,故B错误;
C、在c点,有:S1P﹣S2P=7m﹣5m=m=λ,所以c点是干涉加强的位置,话筒不能摆放在c点,故C错误;
D、在d点,有:S1P﹣S2P=8m﹣4m=2m=2•λ,所以d点是干涉加强的位置,话筒不能摆放在d点,故D错误。
故选:A。
【点评】本题考查了波的干涉,关于波的干涉要明确干涉条件,并能正确利用振动加强和减弱条件进行有关运算。
综合练习
一.选择题(共15小题)
1.(2021•江苏一模)消除噪声污染是当前环境保护的一个重要课题。图示的消声器可以用来削弱高速气流产生的噪声。频率为f的声波沿水平管道自左向右传播,在声波到达a处时,分成上下两束波,这两束波在b处相遇时可削弱噪声。设上下两束波从a运动到b的时间差为△t,不考虑声波在传播过程中波速的变化。关于该消声器的工作原理及要达到良好的消声效果必须满足的条件,下列说法正确的是( )
A.利用了波的干涉,△t是的奇数倍
B.利用了波的衍射,△t是的奇数倍
C.利用了波的干涉,△t是的奇数倍
D.利用了波的衍射,△t是的奇数倍
【分析】由波的干涉特点可知:当某点到波源的距离差为半波长的奇数倍时,此点的振动减弱。
【解答】解:根据干涉特点知,两相干波源的距离差为半波长的奇数倍时,此点为振动减弱点,要减弱声音,所以满足距离差△x=v•△t为半波长的奇数倍,而波长λ=vT,整理可得:△t为的奇数倍,故A正确,BCD错误。
故选:A。
【点评】本题是科学技术在现代生产生活中的应用,是高考考查的热点;关键是记住干涉的条件。
2.(2020秋•杨浦区期末)如图,在观察水面波的衍射的实验装置中,AC和BD是两块挡板,AB是一个小孔,O是波源。图中已画出波源所在区域波的传播情况,每两条相邻波纹(图中曲线)之间距离等于一个波长,则关于波经过孔之后的传播情况,下列表述中正确的是( )
A.不能观察到波的衍射现象
B.挡板前后波纹间距离相等
C.如果将孔AB扩大,能观察到更明显的衍射现象
D.如果孔的大小不变,使波源频率增大,能观察到更明显的衍射现象
【分析】当孔、缝的宽度与波长差不多或者比波长还小时,就能够发生明显的衍射现象,这是发生明显衍射的条件。
【解答】解:A、因为波长与孔的尺寸差不多,所以能够观察到明显的衍射现象,故A错误;
B、波通过孔后,波速、频率、波长不变,则挡板前后波纹间的距离相等,故B正确;
C、如果将孔AB扩大,孔的尺寸大于波的波长,可能观察不到明显的衍射现象,故C错误;
D、如果孔的大小不变,使波源频率增大,因为波速不变,根据λ= 知,波长减小,可能观察不到明显的衍射现象,故D错误。
故选:B。
【点评】解决本题的关键掌握产生明显衍射的条件,知道波速、频率、波长的关系。
3.(2020秋•奉贤区期末)如图所示,实线表示波源S1、S2发出的两列水波的波峰位置,则图中( )
A.a、b均为振动减弱 B.a、b均为振动加强
C.a振动加强,b振动减弱 D.a振动减弱,b振动加强
【分析】频率相同的两列水波的叠加:当波峰与波峰、可波谷与波谷相遇时振动是加强的;当波峰与波谷相遇时振动是减弱的。
【解答】解:图示时刻,a点是S1的波谷与S2的波峰相遇,振动减弱;b点是波谷与波谷相遇,振动加强。故ABC错误,D正确。
故选:D。
【点评】运动方向相同时叠加属于加强,振幅为二者之和,振动方向相反时叠加属于减弱振幅为二者之差。
4.(2020春•宁德期末)两列频率相同的简谐横波振幅分别为A1=4cm、A2=3cm,它们在某时刻的干涉图样如图所示,以波源S1、S2为圆心的两组同心圆弧分别表示同一时刻两列波的波峰(实线)和波谷(虚线),下列说法正确的是( )
A.质点A的振幅是1cm
B.质点C是振动减弱点
C.质点B此刻振动的速度最小
D.再过半个周期,质点D是振动加强点
【分析】两列频率相同,振幅不同的相干波,当波峰与波峰相遇或波谷与波谷相遇时振动加强,当波峰与波谷相遇时振动减弱,则振动情况相同时振动加强;振动情况相反时振动减弱,从而即可求解。
【解答】解:A、两列频率相同的相干水波相遇时发生稳定的干涉,A是波峰与波峰相遇点,是振动加强的,所以A点的振幅为:A=A1+A2=4cm+3cm=7cm,故A错误;
B、两列频率相同的相干水波相遇时发生稳定的干涉,C点是波谷与波谷相遇点,是振动加强点,故B错误;
C、B点是波峰与波谷相遇点,是振动减弱的,所以质点B此刻振动的速度最小,故C正确;
D、质点D是振动减弱点,再过半个周期,仍是减弱点,故D错误。
故选:C。
【点评】波的叠加满足矢量法则,当振动情况相同则相加,振动情况相反时则相减,且两列波互不干扰。
5.(2020春•浦东新区校级期中)下列说法正确的是( )
A.由质点简谐运动的图象可知质点振动的振幅和频率
B.两列水波在水面上相遇叠加时,必然能形成干涉图样
C.单摆的振动周期与摆球质量和振幅有关
D.机械波从一种介质传播到另一介质时,频率变化,速度变化
【分析】质点简谐运动的图象是x﹣t图象,根据图象分析即可;机械波干涉的条件是频率相同;根据单摆的振动周期公式T=2π判断;机械波的传播速度由介质决定,频率由波源决定。
【解答】解:A、质点简谐运动的图象是x﹣t图象,位移的最大值等于振幅,位移单位时间内周期性变化的次数是频率,故A正确;
B、两列水波在水面上相遇叠加时,只有频率相等,才能能形成干涉图样,故B错误;
C、单摆的振动周期T=2π,与摆球质量和振幅无关,故C错误;
D、机械波的波速由介质决定,频率有波源决定,故机械波从一种介质传播到另一介质时,波速变化,频率不变,故D错误。
故选:A。
【点评】本题考查简谐运动、波的干涉和传播、单摆、机械波等知识点,难度小,关键是记住基础知识。
6.(2020春•荆州期末)2019年4月10日人类第一次发布了世界上首张黑洞图象,利用了射电望远镜对电磁波的捕捉。下列关于波的说法,正确的是( )
A.两列波叠加一定会出现稳定的干涉图样
B.在干涉图样中,振动加强区域的质点的位移一定大于振动减弱区域质点的位移
C.当波源远离接收者时,观察者接收到的波的频率比波源频率低
D.只有障碍物或孔的尺寸与波长比较相差不多或小得多,波才能发生衍射
【分析】产生的稳定的干涉的必要条件是两列波的频率相等;在干涉图样中,振动加强区域的质点,其位移不是始终保持最大;根据多普勒效应判断;当波长比孔的宽度大得越多时,波的衍射越明显;。
【解答】解:A、只有叠加的两列波频率相等,振动情况相同,才可以产生的稳定的干涉,故A错误;
B、在干涉图样中,振动加强区域的质点,其位移不是始终保持最大,但振动方向却是相同,所以也可能为零;同理振动减弱区域的质点,其位移却是始终保持最小,故B错误;
C、当波源与观察者相互接近时,观察者接收到的波的频率比波源频率高,当波源远离接收者时,观察者接收到的波的频率比波源频率低,故C正确;
D、当障碍物或孔的尺寸与波长比较相差不多或小得多,波的衍射越明显,故D错误。
故选:C。
【点评】本题考查了波产生的稳定的干涉的必要条件,明显衍射的条件;同时注意掌握多普勒效应的内容和应用。
7.(2020春•连云港期末)下列说法正确的是( )
A.医生诊病时用的“B超”是利用次声波定位的
B.产生多普勒效应的原因是波源的频率发生变化
C.某一频率的声波从空气进入水中,频率增大,波速不变
D.只有缝、孔的宽度跟波长相差不多或比波长更小时,才能发生明显的衍射现象
【分析】“B超”是利用超声波;振源与观察者之间存在着相对运动时,观察者听到的声音频率不同于波源频率的现象;波速由介质决定,频率由波源决定;发生明显衍射的条件是缝、孔的宽度跟波长相差不多或比波长更小。
【解答】解:A、超声波具有很强的穿透能力,而“B超”是利用超声波,故A错误;
B、观察者与频率一定的波源相互靠近或远离的过程中,产生多普勒效应,观察者接收到的频率会升高或降低,实际上波源的频率不会发生变化,故B错误;
C、波速由介质决定,频率由波源决定,某一频率的声波从空气进入水中,频率不变,波速变大,波长变长,故C错误;
D、衍射是波特有的现象,发生明显衍射的条件是缝、孔的宽度跟波长相差不多或比波长更小,故D正确。
故选:D。
【点评】本题考查了超声波、多普勒效应、波速、波的衍射等知识,要正确理解多普勒效应,明确发生多普勒效应时波源的频率没有变化。
8.(2020春•海淀区校级期末)如图所示,两个可发射无线电波的天线对称地固定于飞机跑道两侧,两天线同时都发出频率为f1和f2的无线电波。飞机降落过程中,当接收到f1和f2的信号都保持最强时,表明飞机已对准跑道。下列说法正确的是( )
A.此系统利用的是波的干涉原理
B.在跑道上,f1与f2这两种无线电波干涉加强,所以跑道上的信号最强
C.只有跑道上才能接收到f1的最强信号,其它地方f1的信号都比跑道上的弱
D.只有在跑道的中心线上才能接收到f1和f2的最强信号,跑道的其它地方是无法同时接收到f1和f2的最强信号的
【分析】当两波的频率相同,可以发生干涉,两波源连线的中垂线上的点到两波源的路程差为零,都是加强点。
【解答】解:AB、由于两列波干涉的条件是频率相同,而这两个波的频率是不相同的,所以此系统利用的不是波的干涉原理,所以干涉加强才使跑道上信号最强是错误的,故AB错误;
C、对于某一个频率而言,并不只有跑道上的位置信号才最强,两波源连线的中垂线上的点到两波源的路程差为零,是加强点,所以其他地方也有最强的位置,故C错误;
D、由于这两个可发射无线电波的天线对称地固定于飞机跑道两侧的,两波源连线的中垂线上的点到两波源的路程差为零,是加强点,所以在跑道上是可以同时接收到它们的最强信号,如果偏离了跑道,则不可能这两个信号同时最强,故D正确。
故选:D。
【点评】解决本题的关键知道干涉的条件,知道当飞机沿两波源中垂线降落时,路程差为零,为振动加强点,接收到的信号最强。
9.(2020春•聊城期末)振动情况完全相同的两波源S1、S2(图中未画出)形成的波在同一均匀介质中传播时发生干涉,如图所示为在某个时刻的干涉图样,图中实线表示波峰,虚线表示波谷,下列说法正确的是( )
A.a处为振动减弱点,b处为振动加强点
B.c处为振动加强点,所以c处质点的位移始终大于b处质点的位移
C.再过半个周期,原来位于a处的质点运动到b处
D.b处质点到两波源S1、S2的路程差可能为半个波长
【分析】两列频率相同的相干波,当波峰与波峰相遇或波谷与波谷相遇时振动加强,当波峰与波谷相遇时振动减弱;减弱点到两波源的路程差为半个波长的奇数倍,加强点到两波源的路程差为波长的整数倍。
【解答】解;A、由图可知a点是波谷和波谷相遇,c点是波峰和波峰相遇,则a、c为振动加强点,故A错误;
B、c处为振动加强点,但并不是始终处于最大位移处,而是在平衡位置附近振动,有可能位移为零,所以c处质点的位移不一定始终大于b处质点的位移,故B错误;
C、机械波中质点并不会随波迁移,只在平衡位置附近做机械振动,故C错误;
D、b点是波峰和波谷相遇,则b点位振动减弱点,当频率相同的两波的振动情况相同时,当质点到两波源的路程差为半个波长的奇数倍时,该点为振动减弱点,故D正确。
故选:D。
【点评】解决该题的关键是明确知道干涉加强和干涉减弱的特征,会根据图象判断加强和减弱点。
10.(2020春•东城区期末)如图所示为观察水面波衍射的实验示意图,CA、BD是挡板,它们之间有一窄缝,A、B分别为窄缝边缘的两点。S点表示波源,相邻两波纹之间的距离表示一个波长,已知A、B间的距离与波长相差不多,则波穿过窄缝之后( )
A.波纹之间距离变大
B.波的振幅变大
C.波仅在SA与SB两直线之间的扇形区域内传播
D.波能传播到SA、SB两直线外侧的区域
【分析】当孔、缝的宽度与波长差不多或者比波长还小时,就能够发生明显的衍射现象,这是发生明显衍射的条件。
波穿过缝之后,波速、频率、波长不变,则挡板前后波纹间的距离相等。
【解答】解:AB、波穿过缝后,波速、频率、波长不变,振幅不变,则挡板前后波纹间的距离相等,故AB错误。
CD、因为A、B间的距离与波长相差不多,所以能够观察到明显的衍射现象,衍射现象是波绕过障碍物,传播到障碍物后方的现象,故波能传播到SA、SB两直线外侧的区域,故C错误,D正确。
故选:D。
【点评】该题结合图象考查发生明显衍射的条件,解决本题的关键掌握产生明显衍射的条件,知道波穿过缝之后,波速、频率、波长不变。
11.(2020春•贡井区校级期中)下列说法中正确的是( )
A.一切种类的波都能产生干涉和衍射现象
B.波只要遇到障碍物就能够发生明显的衍射现象
C.多普勒效应是机械波特有的现象
D.在较大的空房子里讲话,有时会余音缭绕,这是声波的衍射现象
【分析】干涉、衍射、多普勒效应均是波的特性;发生明显的衍射现象的条件是波的波长比障碍物尺寸大得多或相差不大。
【解答】解:A、一切波均能发生衍射和干涉现象,故A正确;
B、发生明显的衍射现象的条件是波的波长比障碍物尺寸大得多或相差不大,故B错误;
C、多普勒效应是波特有的现象,故C错误;
D、在较大的空房子里的讲话,有时会余音缭绕,这是声波的反射现象,故D错误;
故选:A。
【点评】知道干涉、衍射、多普勒效应均是波的特性,稳定的干涉现象必须是频率完全相同,而明显的衍射现象必须是波长比阻碍物尺寸大得多或相差不大。
12.(2020春•平邑县期中)关于机械波,下列说法正确的有( )
A.两列波相遇时,只要频率相等就一定能够观察到稳定的干涉现象
B.缝、孔或障碍物的尺寸跟波长差不多,或者比波长更小时,才会发生明显的衍射现象
C.当观察者与波源间产生相对运动时,一定会发生多普勒效应
D.根据公式v=λf,机械波的频率越高时,其传播速度越快
【分析】发生稳定干涉的条件是频率相等,振动情况一样,相位差恒定;发生明显衍射现象的条件是波长与障碍物的尺寸相差不大,或者比障碍物尺寸小;只有观察者与波源间有相对距离的变化时,才会出现多普勒效应;波速由介质决定,频率由波源决定;
【解答】解:A、发生稳定干涉的条件是频率相等,振动情况一样,相位差恒定,故A错误;
B、任何情况下都可以发生衍射现象,只有缝、孔或障碍物的尺寸跟波长差不多,或者比波长更小时,才会发生明显的衍射现象,故B正确;
C、只有观察者与波源间有相对距离的变化时,才会出现多普勒效应,若观察者以波源为中心转动则不会产生多普勒效应,故C错误;
D、波的传播速度与介质决定,与频率无关,在同一种介质中,不同的波的传播速度一样;故D错误;
故选:B。
【点评】知道发生稳定干涉及明显衍射现象的条件,知道多普勒效应产生的条件。
13.(2020春•通州区期中)下列说法正确的是( )
A.轻核聚变过程中质量增加
B.链式反应属于重核的裂变
C.两列水波发生干涉时,如果两列波的波峰在P点相遇,则质点P的位移始终最大
D.频率一定的声源在空气中向着静止的接收器加速运动,接收器接收到的频率不变
【分析】裂变与聚变都释放能量,质量有亏损。质点处于加强点时,位移不一定总是最大;根据多普勒效应分析接受的频率的变化。
【解答】解:A、聚变要释放能量,质量有亏损,故A错误;
B、链式反应属于重核的裂变。故B正确。
C、如果两列波的波峰在P点相遇,振动总是加强,但质点P的位移不是始终最大,故C错误;
D、根据多普勒效应可知,当频率一定的声源向着静止的接收器加速运动时,接收器收到的声波频率增大。故D错误。
故选:B。
【点评】注意裂变与聚变都释放能量,质量都有亏损,两列波发生干涉时质点处于加强点时,位移不一定总是最大。
14.(2020•金山区二模)如图为一束单色光通过某装置后在光屏上产生的条纹,则该装置为( )
A.单缝,条纹为干涉条纹 B.单缝,条纹为衍射条纹
C.双缝,条纹为干涉条纹 D.双缝,条纹为衍射条纹
【分析】如该装置是单缝,则发生的是衍射现象,如果是双缝,则发生是干涉现象,根据单缝衍射以及双缝干涉现象的条纹特点分析解答。
【解答】解:单缝衍射条纹的条纹特点是,各级亮条纹的宽度不同,中央的亮条纹最宽,两侧的亮条纹越来越窄,
而双缝干涉的条纹特点是:各级条纹的宽度相同,所以该装置为双缝,条纹是干涉条纹,故C正确,ABD错误。
故选:C。
【点评】解决该题的关键是熟记单缝衍射条纹的条纹特点和双缝干涉的条纹特点,知道两者的相同和不同之处。
15.(2020•普陀区二模)如图为波源O传出的一列水波,相邻实线间的距离等于一个波长下列说法正确的是( )
A.波通过孔A,发生明显的衍射现象
B.波通过孔B,不发生衍射现象
C.波遇到障碍物C,发生明显的衍射现象
D.波遇到障碍物D,不发生衍射现象
【分析】当孔、缝、障碍物的宽度与波长差不多或者比波长还小时,就能够发生明显的衍射现象,这是发生明显衍射的条件,据此判断分析选项。
【解答】解:观察图,孔B和障碍物C尺寸明显大于波长,不会发生明显衍射现象,但仍然有衍射现象,只是不明显,不易观察;孔A和障碍物D尺寸小于和接近波长,会发生明显衍射现象。故A正确,BCD错误
故选:A。
【点评】掌握波发生明显衍射的条件是我们解决此类题目的关键,注意选项表述不明显衍射不能说成不发射衍射。
二.多选题(共15小题)
16.(2021春•思明区校级期中)下列说法中正确的是( )
A.发生多普勒效应时,波源的频率保持不变
B.要发生多普勒效应,波源和观察者间必须有相对运动
C.只有声波会发生多普勒效应
D.在障碍物后面的人可以听到别人说话的声音是多普勒现象
【分析】多普勒效应是接收者与波源有相对运动时,接受者接收的频率变化,但是波源频率不变。声波能绕过障碍物传播,是波的衍射现象。
【解答】解:AB、发生多普勒效应时,是接收者与波源有相对运动时,接受者接收的频率变化,但是波源频率不变,故AB正确;
C、一切波都能发生多普勒效应,故C错误;
D、在障碍物后面的人能听见别人说话是波的衍射现象,故D错误。
故选:AB。
【点评】本题考查波的多普勒效应及波的衍射现象,需要多记忆基础知识,多练习。
17.(2021•湖南模拟)主动降噪耳机内置麦克风,麦克风收集周围环境中的噪声信号,耳机的处理器能够预测下一时刻噪声的情况,并产生相应的抵消声波实现降噪。关于主动降噪耳机的抵消声波分析正确的是( )
A.抵消声波的频率与噪声的频率相同
B.抵消声波的振幅与噪声声波的振幅相等
C.抵消声波的相位与噪声相位相反
D.抵消声波在耳膜中传播速度大于噪声传播速度
E.抵消声波在耳膜中传播速度小于噪声传播速度
【分析】根据波的干涉条件可知抵消声波与噪声的振幅、频率相同,相位相反;由波速取决于介质可分析得结论。
【解答】解:ABC.根据波的干涉条件,抵消声波与噪声的振幅、频率相同,相位相反,叠加后才能相互抵消,故ABC正确;
DE.波速取决于介质,同为声波在耳膜中传播速度相同,故DE错误。
故选:ABC。
【点评】本题考查波的干涉条件,考查知识点有针对性,重点突出,充分考查了学生掌握知识与应用知识的能力。
18.(2021•长安区校级模拟)如图所示,S1、S2为两个振动情况完全一样的波源,两列波的波长都为λ,它们在介质中产生干涉现象,S1、S2在空间共形成6个振动减弱的区域,P是振动减弱区域中的一点,从图中可看出( )
A.P点到两波源的距离差等于1.5λ
B.两波源之间的距离一定在2.5个波长到3.5个波长之间
C.P点到两波源的距离差等于3λ
D.P点此时刻振动最弱,过半个周期后,振动变为最强
E.当一列波的波峰传到P点时,另一列波的波谷也一定传到P点
【分析】当波峰与波峰相遇或波谷与波谷相遇时振动加强,当波峰与波谷相遇时振动减弱;当两列波振动情况完全相同时,波程差为半波长的偶数倍为加强区,奇数倍为减弱区。
【解答】解:根据当两列波振动情况完全相同时,波程差为半波长的偶数倍为加强区,奇数倍为减弱区可知:
AC、由题意可知,S1、S2在空间共形成6个振动减弱的区域,由图可知,P点到两波源的距离差等于1.5λ.故A正确,C错误;
B、两波源间有6个振动减弱区,所以波程差最大达到2.5个波长,但又小于3.5个波长,所以两波源之间的距离一定在2.5个波长到3.5个波长之间,故B正确;
D、若P点此时刻振动最弱,则过半个周期后,振动仍为最弱,故D错误;
E、因P点是振动减弱区,当一列波的波峰传到P点时,另一列波的波谷也一定传到P点,故E正确;
故选:ABE。
【点评】本题主要考查了波的干涉现象,产生干涉的条件必须掌握,当两列波振动情况完全相同时,注意振动减弱区的条件:路程差是半个波长的奇数倍。
19.(2020秋•嘉兴期末)如图所示,一振动片以频率f做简谐振动时,固定在振动片上的两根细杆同步周期性地触动水面上的A、B两点,两波源发出的波在水面上形成稳定的干涉图样。C是水面上的一点,A、B、C间的距离均为L,D、E为AC连线上的两点,已知AE=CD=L,D点为AC连线上距C点最近的振动加强点,下列说法正确的是( )
A.波的传播速度为fL
B.E点也是振动加强点
C.改变振动频率,D点可能变为振动减弱点
D.改变振动频率,C点可能变为振动减弱点
【分析】两波发生干涉时,振动加强点与两个波源的距离差为零或者为半波长的偶数倍,振动减弱点与两个波源的距离差为半波长的奇数倍;改变f,波速不变,波长改变,D有可能变为振动减弱点,但是C点到两波源距离相等,仍然是振动加强点.
【解答】解:A,根据题意,A、B两点为相干波源,在干涉现象中,振动加强点与两个波源的距离差为零或者为半波长的偶数倍,振动减弱点与两个波源的距离差为半波长的奇数倍。由于C、D两点为相邻的振动加强点,且
由余弦定理:
所以有:
即
所以波速为:,故A正确;
B.已知
所以:
即E点与两个波源的距离差为半波长的偶数倍,所以E点也是振动加强点,故B正确;
C.改变振动频率后,水波的波长也将随之改变,D点将可能变为振动减弱点,故C正确;
D.改变振动频率后,水波的波长也将随之改变,但是C点距高两个波源的距离差为零,所以始终是振动加强点,故D错误;
故选:ABC。
【点评】本题考查波的干涉,知道振动加强点和振动减弱点的找法,理解频率改变时,波长随之改变,有些加强点有可能变成减弱点.
20.(2021春•邯郸期中)如图所示,S为波源,M、N是两块挡板,其中M板固定,N板可左右移动,两板中间有一狭缝,此时观察不到A点振动,为了使A点能发生振动,可采用的方法是( )
A.减小波源的频率 B.增大波源的频率
C.将N板向左移 D.将N板向右移
【分析】发生明显衍射的条件是当缝、孔的宽度或障碍物的尺寸跟波长相差不多,或比波长更小.
【解答】解:当缝的尺寸跟波长相差不多,或比波长更小时,会发生明显的衍射,所以为了使A点能发生振动,一个方法是增大波长,即减小波源的频率(因为波速不变,频率减小,波长变大)。一个方法是减小狭缝的宽度,即将N板向左移。故A、C正确,B、D错误。
故选:AC。
【点评】解决本题的关键掌握发生明显衍射的条件,以及知道波速、波长与频率的关系.
21.(2020秋•莒县期中)如图所示,振幅均为A的两个相干波源S1、S2产生的波在同一种均匀介质中相遇。图中实线表示某时刻的波峰,虚线表示该时刻的波谷,下列说法正确的是( )
A.图中a点的振动减弱,b点的振动加强
B.图中a、b连线上的中点振动加强
C.图中c点的振动减弱,但再过半个周期振动加强
D.b点的振幅为2A,c点的振幅为零
【分析】两列频率相同的相干波,当波峰与波峰相遇或波谷与波谷相遇时振动加强,当波峰与波谷相遇时振动减弱,则振动情况相同时振动加强;
振动加强点始终振动加强,振动减弱点始终减弱;
振动加强的点振幅为两列波的振幅之和,振动减弱的点振幅为两列波的振幅之差;
【解答】解:A、由图可知,a点是波谷与波谷相遇点,b点是波峰与波峰相遇,由于当波峰与波峰相遇或波谷与波谷相遇时振动加强,当波峰与波谷相遇时振动减弱,所以a点的振动加强,b点的振动加强,故A错误;
B、图示中a、b都是振动加强点,则a、b连线上的中点也处于振动加强,故B正确;
C、图中c点时波峰和波谷相遇,为振动减弱点,振动减弱点始终减弱,故C错误;
D、b点是波峰与波峰相遇,为振动加强点,振幅为A+A=2A,c点为波峰和波谷相遇,为振动减弱点,振幅为A﹣A=0,故D正确;
故选:BD。
【点评】两列产生稳定干涉的条件是两列波的频率相同,相差恒定;振动加强点始终振动加强,振动减弱点始终减弱;
22.(2020秋•浙江月考)在如图所描述的时刻,表示两列振幅相同、频率相同的横波相遇时的情况,实线表示波峰,虚线表示波谷,M是波峰与波峰相遇的点,N是波峰与波谷相遇的点,下列说法正确的是( )
A.在振动的过程中,M点沿波的传播方向移动,做匀速运动
B.从如图时刻再经周期,M点的位移为零,但速度最大
C.N点此时处于平衡位置,速度为零,再经周期后速度仍为零
D.振动加强点一直处于波峰位置,振动减弱点一直处于波谷
【分析】波峰与波峰相遇、波谷与波谷相遇的点是振动加强点;而波峰与波谷相遇点是振动减弱点;注意加强点并不是一直处在最大位移处,而是指振幅最大。
【解答】解:A、在振动的过程中,M质点不会随波迁移,它只在平衡位置附近做简谐运动,故A错误;
B、该时刻,M点在波峰处,从如图时刻再经周期时,M质点到达平衡位置处,所以M点的位移为零,由于M质点始终处于振动加强区域,故其速度最大,故B正确;
C、N点处于振动减弱区,始终是减弱的,N质点的合位移为零,N点始终处于平衡位置,速度为零,再经周期后速度仍为零,故C正确;
D、振动加强点是波峰与波峰叠加,或者波谷与波谷叠加,始终是振动加强点,振幅最大,但是加强点不是始终处于波峰位置,位移不是始终最大,位移会随时间的变化而变化,有时为0;同理振动减弱点是波峰与波谷叠加,始终是振动减弱点,由于两列波振幅相同,所以振动减弱点一直处于平衡位置处,故D错误。
故选:BC。
【点评】解决本题的关键知道波峰和波峰叠加,波谷与波谷叠加振动加强,波峰与波谷叠加,振动减弱,注意振动加强点是振幅最大,不是始终处于波峰或波谷位置。
23.(2020秋•邗江区校级期中)如图所示,实线和虚线分别表示振幅、频率均相同的两列波的波峰和波谷。此刻,M是波峰与波峰相遇点,下列说法中正确的是( )
A.该时刻质点O正处在平衡位置
B.P、N两质点是振动加强位置
C.质点M和O点处振动加强
D.从该时刻起,经过四分之一周期,质点M到达平衡位置
【分析】由图知M、O都是振动加强点,N、P是振动减弱点,根据波的叠加原理进行分析。
【解答】解:A、由图知此时刻O点是波谷和波谷相遇,是振动加强点,此时O点处于波谷,故A错误;
B、图中此时刻P、N两点是波谷和波峰叠加,是振动减弱点,故B错误;
C、由图知M点此时刻是波峰与波峰相遇、O点是波谷和波谷相遇,是振动加强点,故C正确;
D、此时刻M处于波峰,从该时刻起,经过四分之一周期,质点M到达平衡位置,故D正确。
故选:CD。
【点评】介质中同时存在几列波时,每列波能保持各自的传播规律而不互相干扰,在波的重叠区域里各点的振动的物理量等于各列波在该点引起的物理量的矢量和。
24.(2020秋•沭阳县期中)下列说法正确的是( )
A.男低音和女高音歌唱家所发出的声波可能会发生干涉现象
B.机械波中某一质点的振动频率一定等于该机械波波源的振动频率
C.如果波源停止振动,在介质中传播的机械波也会立即消失
D.若观察者逐渐靠近波源,则所接收到的波的频率大于波源的频率
【分析】干涉产生的条件是频率相同,相位差稳定;机械波某点振动频率等于波源振动频率,及机械波传播的是能量和振动形式;观察者逐渐靠近波源,则所接收到的波的频率大于波源的频率的多普勒效应。
【解答】解:A、男、女高音歌唱家所发出的声波的频率不同,不可能发生干涉现象,故A错误;
B、机械振动在介质中传播形成机械波,则机械波中某一点的振动频率一定等于该机械波波源的振动频率,故B正确;
C、机械波传播的是振动形式和能量,当波源停止振动时,机械波不会立即消失,故C错误;
D、若观察者逐渐靠近波源,根据多普勒效应可知,所接收到的波的频率大于波源的频率,故D正确。
故选:BD。
【点评】本题考查的知识点是波的产生、波的干涉和多普勒效应的应用,重点要掌握波产生的原因,波传播的是能量和振动形式。
25.(2020春•威海期末)固定在同一个振动片上的两根细杆,当振动片振动时,两根细杆周期性地触动水面,形成两个波源。两列波相遇后,形成稳定的干涉图样,如图仅为示意图。已知两波源间的距离为0.6m,波长为0.25m,下列判断正确的是( )
A.两波源的频率相同,相位差恒定
B.振动加强区域各质点的振动频率为波源的2倍
C.在水面上放一树叶,树叶会振动着向水槽边缘飘去
D.两波源的连线上振动加强的位置有5处
【分析】干涉现象是波特有的现象,两列频率相同的水波相遇后能发生稳定的干涉现象,且加强区和减弱区在水面上的位置不会发生变化;根据振动加强点的条件判断。
【解答】解:A、从图可以看出两列波相遇后形成了稳定的干涉图象,故两列波的频率相同,相位差恒定,故A正确;
B、加强区和减弱区振动的频率都与振源的频率是相同的,故B错误;
C、在水面上放一树叶,树叶会振动的位置不会发生变化,故C错误;
D、两个波源之间的距离与波长的关系:d=0.6m=2.4λ,根据振动加强点的条件:△x=|x2﹣x1|=nλ(n=0,1,2…),可知n只能取0,1,2三个数,所以两波源的连线上振动加强的位置有5处,故D正确。
故选:AD。
【点评】知道发生稳定干涉现象的条件,加强区一直是加强区,减弱区一直是减弱区;振动的质点平衡位置不会变化。
26.(2020春•南平期末)处于同一水平面的振源S1和S2做简谐运动,向四周分别发出两列振幅均为A的简谐横波,波在同一区域传播,形成如图所示稳定的干涉图样。图中实线表示波峰,虚线表示波谷,N点为波峰与波谷相遇点,M点为波峰与波峰相遇点。下列说法正确的是( )
A.两个振源S1和S2的振动频率一定相同
B.M点为振动加强点,其振幅为A
C.N点始终处在平衡位置
D.从图示时刻开始经过四分之一周期,M、N两点竖直高度差为0
【分析】频率相同的两列同性质的波相遇产生稳定干涉图象;
波峰与波峰相遇、波谷与波谷相遇的是振动加强点,而波峰与波谷相遇是振动减弱点,由此分析M和N点的振动情况;
图示位置M点位于波峰,从图示时刻开始经过四分之一周期,M点达到平衡位置,由此分析M和N点的高度差。
【解答】解:A、只有频率相同的两列同性质的波相遇,才能产生稳定干涉图象,所以两个振源S1和S2的振动频率一定相同,故A正确;
B、M点是波峰与波峰叠加,是振动加强点,其振幅为2A,故B错误;
C、N点是波峰与波谷叠加,为振动减弱点,而两列波的振幅相等,故N点始终处在平衡位置,故C正确;
D、图示位置M点位于波峰,从图示时刻开始经过四分之一周期,M点达到平衡位置,此时M、N两点竖直高度差为0,故D正确。
故选:ACD。
【点评】解决本题的关键知道波峰和波峰叠加,波谷与波谷叠加振动加强,波峰与波谷叠加,振动减弱。注意振动加强点是振幅最大,不是始终处于波峰或波谷位置。
27.(2020春•济南期末)内燃机、通风机等在排放各种高速气流的过程中都会发出噪声,如图所示为某种消声器的示意图,可以用来削弱高速气流产生的噪声。一列声波沿水平管道自左向右传播,到达a处时分成上下两束波,这两束声波在b处相遇时可削弱噪声。关于此消声器下列说法正确的是( )
A.利用了波的干涉原理
B.利用了波的衍射原理
C.只能消除某一频率的噪声
D.可以消除某些频率的噪声
【分析】由波的干涉特点可知:当某点到波源的距离差为半波长的奇数倍时,此点的振动减弱。
【解答】解:AB、根据干涉特点,可知两相干波源的距离差为半波长的奇数倍时,此点为振动减弱点点,便可以消除噪声,所以消声器利用了波的干涉原理,故A正确,B错误;
CD、距离差为半波长的奇数倍时,此点为振动减弱点,即△r=,因为n可以取不同的值,对应不同波长的声音,根据c=λf,对于不同频率的声音,所以可以消除某些频率的噪声,故C错误,D正确。
故选:AD。
【点评】本题以某种消声器为背景考查科学技术在现代生产生活中的应用,是高考考查的热点;关键是要记住干涉的条件。
28.(2020春•焦作期末)下列说法正确的是( )
A.全息照相的拍摄利用了光的衍射原理
B.在波的干涉现象中,振动加强点的位移可能是零
C.当波源与观察者相互远离时,观察者接收到的波的频率比波源频率小
D.狭义相对论认为,物体运动时的质量会随着物体运动速度的增大而减小
E.电磁波在真空中传播时,其传播方向与电场方向、磁场方向均垂直
【分析】全息照相利用了光的干涉现象;两列频率相同的波相遇时,会发生波的干涉现象,两个质点都在平衡位置,方向相同,振动加强,位移为0;根据多普勒效应判断;根据狭义相对论判断;根据电磁波是横波判断。
【解答】解:A、全息照相的拍摄利用了光的干涉原理,故A错误;
B、两列频率相同的波相遇时,会发生波的干涉现象,振动方向相同的点相遇,振动加强,如两个质点都在平衡位置,方向相同,所以振动加强,但位移为0,故B正确;
C、根据多普勒效应可知,当波源和观察者相互远离时,波源频率不变,观察者接收到的频率比波源的频率小,故C正确;
D、狭义相对论认为:物体运动时的质量会随着物体运动速度的增大而增加,故D错误;
E、电磁波是横波,每一处的电场强度和磁感应强度总是相互垂直的,且与波的传播方向垂直,故E正确。
故选:BCE。
【点评】本题考查了光的干涉、多普勒效应、狭义相对论、电磁波等知识,会用所学知识取解释一些物理现象,有助于培养学生的求知欲与学习积极性。
29.(2020春•钦州期末)下列说法中正确的是( )
A.只有在发生共振的时候,受迫振动的频率才等于驱动力的频率
B.机械波的频率由波源决定,与介质无关
C.声波能发生多普勒效应,其它类型的波也可以
D.只要有机械振动的振源,就一定有机械波
E.产生稳定干涉的条件是两列波的频率相同
【分析】明确受迫振动的性质,知道受迫振动的频率等于驱动力的频率;机械波的频率等于波源的振动频率;明确各种波均可以产生多普勒效应;机械波的产生需要振源和介质;频率相等是发生干涉现象的必要条件。
【解答】解:A、受迫振动的频率等于驱动率的频率,当驱动力的频率接近物体的固有频率时,振动显著增强,当驱动力的频率等于物体的固有频率时即共振,故A错误;
B、机械波的频率等于波源的振动频率,仅由波源决定,与介质、波速、波长无关,故B正确;
C、各种波包括机械波和电磁波等均可以产生多普勒效应,故C正确;
D、机械波的产生需要振源和介质,只有振源不一定产生机械波,故D错误;
E、要产生干涉现象的必要条件之一,就是两列波的频率相等,故E正确。
故选:BCE。
【点评】本题考查了受迫振动、机械波的频率由波源决定、多普勒效应、机械波产生条件、干涉条件等知识,要求同学们对此部分知识要重视起来,勤加练习,注意归纳。
30.(2020春•泰州期末)如图所示是观察水面波衍射的实验装置,AC和BD是两块挡板,AB是一个孔,O是波源,图中已画出波源所在区域波的传播情况,每两条相邻波纹(图中曲线)之间距离表示一个波长。则( )
A.水面波经过孔后波速不变
B.水面波经过孔后波纹间距离可能变大
C.若波源频率增大,衍射现象更明显
D.如果将孔扩大,可能观察不到明显的衍射现象
【分析】当孔、缝的宽度与波长差不多或者比波长还小时,就能够发生明显的衍射现象,这是发生明显衍射的条件。
【解答】解:A、根据波速由介质来决定,可知水面波经过孔后波速不变,故A正确;
B、水面波通过孔后,波速、频率、波长不变,则挡板前后波纹间的距离相等,故B错误;
C、如果孔的大小不变,使波源频率增大,因为波速不变,根据λ=知,波长减小,可能观察不到明显的衍射现象,故C 错误。
D、如果将孔AB扩大,孔的尺寸远大于波的波长,可能观察不到明显的衍射现象,故D正确。
故选:AD。
【点评】该题结合图象考查发生明显衍射的条件,解决本题的关键掌握产生明显衍射的条件,知道波速、频率、波长的关系。
三.填空题(共10小题)
31.(2021•上海一模)如图所示,操场上有两个振动情况完全相同的扬声器均发出频率为f=34Hz的声音,已知空气中声速v声=340m/s,则该声波的波长为 10 m,图中ED=16m,DF=9m,CD=12m,则观察者在C处听到的声音是 减弱的 (填写“减弱的”或“加强的”)。
【分析】根据求出声波的波长,求出C点与E、F两点的路程差,若为波长的整数倍则为加强点,若为半波长的奇数倍,则为减弱点。
【解答】解:声波的波长为=
CE==20m
CF==15m
C点到E、F两点的路程差为:
△s=CE﹣CF=5m=,所以观察者在C处听到的声音是减弱的。
故答案为:10;减弱的。
【点评】关于波的干涉,关键要明确干涉条件,并能正确利用振动加强和减弱条件进行有关运算。
32.(2020春•金山区校级期中)如图所示,实线与虚线分别表示波峰和波谷,两列波能产生干涉的条件是: 频率相同,振动方向相同,在相遇点的相位差恒定 ;在满足该条件下,图中振动加强的点为: O、M 。
【分析】两列波产生干涉的条件:频率相同,振动方向相同,在相遇点的相位差恒定。波峰与波峰或波谷与波谷相遇点为振动加强点;波峰与波谷相遇点为振动减弱点,再结合图分析;
【解答】解:两列波产生干涉的条件:频率相同,振动方向相同,在相遇点的相位差恒定。
在干涉现象中,波峰与波峰或波谷与波谷相遇点为振动加强点;波峰与波谷相遇点为振动减弱点,故图中的振动加强点为O、M;
故答案为:频率相同,振动方向相同,在相遇点的相位差恒定;O、M;
【点评】解答本题的关键是知道两列波产生干涉的条件以及加强点和减弱点的位置。
33.(2020•铜仁市模拟)如图所示,是两列频率相同、质点振动方向相同、振幅均为A的平面波相遇发生干涉的示意图。图中实线表示波峰,虚线表示波谷,O为P、M连线的中点。从图示时刻经过四分之一周期,M处质点的振幅为 2A ,位移为 0 ,从图示时刻经过半个周期,O处质点通过的路程为 4A 。
【分析】根据波的叠加原理分析M处质点和O处质点的振动是加强还是减弱,确定它们的振幅,再得到质点运动的路程。
【解答】解:M处是波峰与波峰或波谷与波谷相遇处,振动加强,则M处质点的振幅为2A,从图示时刻经过四分之一周期,M处质点位于平衡位置,其位移为0。
PM连线是振动加强的区域,则M处质点加强,振幅为2A,从图示时刻经过半个周期,O处质点通过的路程为2×2A=4A。
故答案为:2A,0,4A。
【点评】解决本题的关键要掌握波的叠加原理,知道波峰与波峰或波谷与波谷相遇处,质点的振动加强,振幅等于两列波振幅之和。
34.(2019春•和平区校级期中)如图所示,在同一均匀介质中有S1和S2两个波源,这两个波源的频率、振动方向均相同,且振动的步调完全一致,S1与S2之间相距为4m,若S1、S2振动频率均为10Hz,两列波的波速均为10m/s,B点为S1和S2连线的中点,今以B点为圆心,以R=BS1为半径画圆。该波的波长为 1m ,在S1、S2连线之间(S1和S2两波源点除外)振动减弱的点有 8 个,在该圆周上(S1和S2两波源点除外)共有 14 个振动加强的点
【分析】根据波长、波速即频率的关系求解波长,两列频率相同的简谐波在某点相遇时,若它们的波程差是波长的整数倍,则振动是加强区; 若它们的波程差是半波长的整数倍,则振动是减弱区。
【解答】解:波长λ=vT==m=1m,
(2)S1、S2之间恰好有4个波长,由对称性可直接判断B点为加强点,A、B、C三点分别为S1、S2连线的等分点,
由图形可知,AS2﹣AS1=2λ,CS1﹣CS2=2λ,故A与C两点也为加强点,
设S1A的中点为P,则有S1P与S2P之差为3λ,同理,AB、BC、CS2的中点仍为加强点,
那么振动加强点为7个,
而光程差满足半波长的整数倍,即为振动减弱点,故在S1、S2连线上有8个减弱点。
(3)过A、B、C三各自加强点作7条加强线(表示7个加强区域)交于圆周上14个点,显然这14个点也为加强点,故圆周上共有14个加强点。
故答案为:(1)1m;(2)8;(3)14。
【点评】解决本题的关键知道波峰和波峰叠加,波谷与波谷叠加振动加强,波峰与波谷叠加,振动减弱。以及知道振动加强区和振动减弱区的分布。
35.(2019•黄浦区二模)如图所示,S1、S2是位于水面的两个振动情况完全相同的波源,振幅为A,a、b、c三点均位于S1、S2连线的中垂线上,且ab=bc.某时刻a是两列波的波峰相遇点,c是两列波的波谷相遇点,则此刻b处质点的位移为 0 ,b处质点的振动 加强 (选填“加强”或“减弱”)
【分析】两列频率相同的相干波,当波峰与波峰相遇或波谷与波谷相遇时振动加强,当波峰与波谷相遇时振动减弱,则振动情况相同时振动加强;振动情况相反时振动减弱。
【解答】解:S1、S2是振动情况完全相同的两个机械波波源,振幅为A.且ab=bc.某时刻a是两列波的波峰相遇点,c是两列波的波谷相遇点,则B点应是平衡位置与平衡位置的相遇点,位移为零。
a、c两点都是振动加强点,所以它们的连线全是振动加强区,则b点振动也加强,
故答案为:0,加强。
【点评】波的叠加满足矢量法则,例如当该波的波峰与波峰相遇时,此处相对平衡位置的位移为振幅的二倍;当波峰与波谷相遇时此处的位移为零。加强区与减弱区的区域不变,但它们的位移随着时间的推移在不断变化,然而它们的振幅不变。
36.(2019•扬州一模)如图所示,在某一均匀介质中,A、B是振动情况完全相同的两个波源,其简谐运动表达式均为x=0.3sin(200πt)m,两波源形成的简谐横波分别沿AP、BP方向传播,波速都是500m/s,则简谐横波的波长为 5 m,某时刻两列波的波峰在P点相遇,则介质中P点的振幅为 0.6 m。
【分析】由简谐运动表达式x=0.3sin(200πt)m可读出ω以及振幅,由T=求得波的周期T,由v=求解波长。
【解答】解:由简谐运动表达式为xA=0.1sin(20πt)m知,角频率ω=20πrad/s,则周期为:,
由得,波长为:λ=vT=500×0.01m=5m;
某时刻在P点两列波的波峰相遇,说明P点是振动加强点,故振幅为2A=0.6m;
故答案为:5;0.6
【点评】本题要掌握简谐运动的表达式x=Asinωt,即可读出ω,求出周期和波长。同时要记住波的干涉现象中振动加强的条件。
37.(2018•南通一模)如图所示,两列频率相同、传播方向相互垂直的平面波在空间相遇发生干涉,它们的振幅均为A,图中实线表示波峰,虚线表示波谷,e是a、d连线的中点,则e处质点振动 加强 (选填“加强”、减弱、或不振动),d处质点的振幅为 2A 。
【分析】两列频率相同的两列水波可形成稳定的干涉,波峰与波谷相遇处振动减弱,波峰与波峰、波谷与波谷相遇处振动加强,振动加强点的振幅等于两列波单独传播时振幅的两倍。
【解答】解:据干涉图象可知,d处质点是两列波波峰与波峰叠加,而a点是波谷与波谷叠加的地方,均处于振动加强,则e点也处于振动加强点;
由于振幅相同,d处质点的振幅为2A,
故答案为:加强;2A。
【点评】本题考查对波的叠加原理及规律的理解能力,两列波叠加振动加强时,等于两列波单独传播时振幅之和;注意振动加强点与振动始终加强的区别。
38.(2018•松江区一模)如图为利用发波水槽得到的水面波形图,甲图样是水面波的 衍射 现象;乙图样是水面波的 干涉 现象。
【分析】波绕过障碍物继续传播的现象就是波的衍射现象;当频率相同的两列波相遇时有的地方振动减弱,有的地方振动加强,且加强和减弱的区域交替出现说明发生了干涉现象。
【解答】解:波绕过障碍物继续传播的现象就是波的衍射现象,故图甲说明发生了明显的衍射现象。
当频率相同的两列波相遇时当波程差为波长的整数倍时振动加强,当波程差为半个波长的奇数倍时振动减弱,使有的地方振动加强有的地方振动减弱,且加强和减弱的区域交替出现,故图乙是发生了干涉现象。
故答案为:衍射,干涉。
【点评】掌握干涉和衍射的图样的特点和发生条件是解决此类题目的关键所在。
39.(2018•奉贤区一模)如图,在发波水槽中产生一列水波,将一支圆珠笔插入水中,可以观察到水波能 绕过障碍物 而继续传播的现象.当水波中的障碍物宽度比波长 大很多 时(选填“大很多”、“小很多”或“差不多”),波几乎只能沿直线传播.
【分析】波发生明显衍射的条件是:孔、缝的宽度或障碍物的尺寸与波长相比差不多或者比波长更小,但如果孔、缝的宽度或障碍物的尺寸就不能发生明显的衍射现象,从而即可求解.
【解答】解:波发生明显衍射的条件是:孔、缝的宽度或障碍物的尺寸与波长相比差不多或者比波长更小,那么将一支圆珠笔插入水中,可以观察到水波能绕过障碍物而继续传播的现象.
当水波中的障碍物宽度比波长大很多时,不能发生明显衍射现象,所以波几乎只能沿直线传播,
故答案为:绕过障碍物,大得多.
【点评】注重对基础知识的积累,加强对基本概念的深入理解,是学习物理的关键.只有真正理解了各种物理现象的实质才能顺利解决各类题目,注意区别衍射与明显衍射的不同.
40.(2017春•黄陵县校级期末)如图所示,为两个相干波源产生的干涉图样, a(或c) 点振动加强, b(或d) 点振动减弱.
【分析】两列波干涉时,两列波的波峰与波峰、波谷与波谷相遇处,振动始终加强,波峰与波谷相遇处振动始终减弱.振动加强点的振动等于波单独传播时振幅的之和.
【解答】解:b、d质点处是两列波波峰与波谷叠加的地方,振动始终是最弱的,而a、c质点处是两列波波峰与波峰或波谷叠加的地方,振动始终是最强的.
故答案为:a(或c); b(或d).
【点评】在波的干涉现象中,振动加强点的振动始终是加强的,但质点在简谐运动,其位移随时间是周期性变化的.
四.计算题(共2小题)
41.(2021•广州二模)频率恒定且同步振动的两个声源S1、S2相距12m放置,一观测者在S1、S2之间的连线上移动,听到音量大小起伏变化,其中一个音量最小的位置与S1相距5m。若声速为340m/s,求声源振动的最小频率。
【分析】根据波的干涉,当波程差是半波长的奇数倍时为减弱点,根据题意列式解答。
【解答】解:设声波的波长为λ,声源的频率为f,声波的波速为v,观察者在P处。.
观测者与S1、S2之间的波程差:△l=|PS1﹣PS2|
P处音量最小,必须满足:△l=(2n+1);(n=0,1,2.3.....)
又:v=λf联立并代入数据,解得:f=
解得,f=85(2n+1)Hz (n=0,1,2,3......)
当取n=0时,扩音器的最小频率为85Hz。
答:声源振动的最小频率为85Hz。
【点评】本题考查波的干涉和衍射现象,比较简单,注意当波程差为半波长奇数倍时为减弱点,偶数倍时为加强点。
42.甲、乙两人分乘两只小船在湖中钓鱼,两船相距24m。有一列水波在湖面上传播,使每只船每分钟上下浮动20次,当甲船位于波峰时,乙船位于波谷,这时两船之间还有5个波峰。
(1)此水波的波长为多少?波速为多少?
(2)若此波在传播过程中遇到一根竖立的电线杆,是否会发生明显的衍射现象?
(3)若该波经过一跨度为30m的桥洞,桥墩直径为3m,桥墩处能否看到明显衍射?
(4)若该桥为一3m宽的涵洞,洞后能否发生明显衍射?
【分析】60s内船浮动了20次可算出周期;当甲船位于波峰时,乙船位于波谷,这时两船之间还有5个波峰即相距5个半波长;根据公式可得速度,当波长大于或者远远大于障碍物时,能发生明显衍射现象
【解答】解;(1)由题意知:周期T= s=3 s。
设波长为λ,则5λ+=24 m,λ= m。
由v=得,v= m/s= m/s。
(2)由于λ= m,大于竖立电线杆的直径,所以此波通过竖立的电线杆时会发生明显的衍射现象。
(3)、(4)由于λ= m>3 m,所以此波无论是通过直径为3 m的桥墩,还是通过宽为3 m的涵洞,都能发生明显的衍射现象。
答:(1)此水波的波长为 m,波速为 m/s;
(2)若此波在传播过程中遇到一根竖立的电线杆,会发生明显的衍射现象;
(3)若该波经过一跨度为30m的桥洞,桥墩直径为3m,桥墩处能看到明显衍射;
(4)若该桥为一3m宽的涵洞,洞后能发生明显衍射;
【点评】解决该题的关键是能正确求出周期的大小,掌握波速的计算公式,知道明显衍射现象的条件;
波的反射、折射和衍射
知识点:波的反射、折射和衍射
一、波的反射
1.反射现象:波遇到介质界面(如水遇到挡板)时会返回原介质继续传播的现象.
2.反射规律:反射线、法线与入射线在同一平面内,反射线与入射线分居法线两侧,反射角等于入射角.
二、波的折射
1.波的折射:光从一种介质进入另一种介质时会发生折射,同样,其他波从一种介质进入另一种介质时也发生折射.
2.水波的折射:水波在深度不同的水域传播时,在交界处发生折射.
三、波的衍射
1.波的衍射:波绕过障碍物继续传播的现象.
2.发生明显衍射现象的条件:只有缝、孔的宽度或障碍物的尺寸跟波长相差不多,或者比波长更小时,才能观察到明显的衍射现象.
3.波的衍射的普遍性:一切波都能发生衍射,衍射是波特有的现象.
技巧点拨
一、波的反射和折射
1.波的反射遵从反射定律,即入射线、反射线及法线位于同一平面内,入射线、反射线分别位于法线的两侧,反射角等于入射角.
2.波的频率是由振源决定的,介质中各个质点的振动都是受迫振动,因此不论是反射还是折射,波的频率是不改变的.
3.波速是由介质决定的,波反射时是在同一介质中传播,因此波速不变,波折射时是在不同介质中传播,因此波速改变.
4.波长是由频率和波速共同决定的,即在波的反射中,由于波的频率和波速均不变,根据公式λ=可知波长不改变;在波的折射中,当进入新的介质中波速增大时,由λ=可知波长变大,反之变小.
总结提升
回声测距的三种情况
1.当声源不动时,声波遇到了障碍物后会返回继续传播,反射波与入射波在同一介质中传播速度相同,因此,入射波和反射波在传播距离一样的情况下用的时间相等,设经时间t听到回声,则声源到障碍物的距离为s=v声·.
2.当声源以速度v向静止的障碍物运动或障碍物以速度v向静止的声源运动时,声源发声时障碍物到声源的距离为s=(v声+v)·.
3.当声源以速度v远离静止的障碍物或障碍物以速度v远离静止的声源时,声源发声时障碍物到声源的距离为s=(v声-v)·.
二、波的衍射
1.衍射是波特有的现象,一切波都可以发生衍射.衍射只有“明显”与“不明显”之分,障碍物或小孔的尺寸跟波长差不多,或比波长小是产生明显衍射的条件.
2.声波波长较长,一般在1.7 cm~17 m.
3.波的直线传播只是在衍射不明显时的近似情况.
例题精练
1.(2021•海淀区模拟)如图所示为两列频率、振幅相同的水波相遇时某一时刻的情况,实线表示波峰,虚线表示波谷。下列说法错误的是( )
A.质点M的振动始终是加强的
B.质点M的位移有时为0
C.质点M的位移始终最大
D.质点N保持静止
【分析】频率相同的两列同性质的波相遇产生稳定干涉图象,波峰与波峰相遇、波谷与波谷相遇的是振动加强点;而波峰与波谷相遇是振动减弱点;注意加强点并不是一直处在最大位移处,而是指振幅最大。
【解答】解:A、M点是波峰与波峰相遇点,振幅最大,即是加强点,加强点在振动过程中始终是加强的,故A正确;
BC、M点是振动加强点,但加强点只是振幅变大,质点也在做简谐运动,有时处于平衡位置,故B正确,C错误;
D、质点N是波峰与波谷相遇点,是振动减弱点,因两列波振幅相同,故N点振幅为0,保持静止,故D正确。
本题选择说法错误的,
故选:C。
【点评】本题考查了波的干涉,考查知识点针对性强,难度适中,考查了学生掌握知识与应用知识的能力。
2.(2021春•仓山区校级期中)下列关于机械波的说法正确的是( )
A.发生多普勒效应时,波源的频率发生了变化
B.各质点都在各自的平衡位置附近振动,不随波迁移
C.波发生反射时,波的频率不变,但波长、波速发生变化
D.发生明显衍射的条件是障碍物的尺寸比波长大或差不多
【分析】振源与观察者之间存在着相对运动,使观察者听到的声音频率不同于波源频率的现象;
机械波在传播的过程中各个质点都不会随着波迁移,而是在平衡位置附近做机械振动;
波发生反射是在同一种介质中,以此分析波速、频率和波长的变化情况;
发生明显衍射的条件是障碍物的尺寸比波长小或差不多。
【解答】解:A、产生多普勒效应的原因是振源与观察者之间距离变化,使观察者接收到频率发生了变化,但波源频率并不改变,故A错误;
B、机械波在传播过程中,由于各个质点之间的相互作用力,前一个质点带动后一个质点在其平衡位置附近振动,但各个质点并不随着波迁移,故B正确;
C、波发生反射是在同一种介质中,波的频率、波长和波速均不变,故C错误;
D、发生明显衍射的条件是障碍物的尺寸比波长小或差不多,故D错误。
故选:B。
【点评】解决该题需要熟记多普勒效应的原理,掌握机械波的形成原因,知道波要发生明显的衍射现象的条件,掌握影响波的速度以及频率的因素。
随堂练习
1.(2021春•莱州市校级月考)如图,是观察水面波衍射的实验装置,AC和BD是两块挡板,AB是一个孔,O是波源,图中已画出波源所在区域波的传播情况,每两条相邻波纹(图中曲线)之间距离表示一个波长,相邻波纹间距离与AB间距相等。下列说法正确的是( )
A.水面波经过孔后波速减小
B.水面波经过孔后波纹间距离可能变大
C.若波源频率增大,衍射现象更明显
D.如果将孔扩大,可能观察不到明显的衍射现象
【分析】波速取决于介质,频率取决于波源;缝的宽度与波长差不多或者比波长还小时,就能够发生明显的衍射现象,这是发生明显衍射的条件。
【解答】解:A.波速取决于介质,介质未变,故水面波经过孔后波速不变,故A错误;
B.水面波通过孔后波速不变、频率取决于波源、故频率也不变,所以波长不变,则水面波经过孔后波纹间距离相等,故B错误;
C.若波源频率增大,因为波速不变,根据λ= 知,波长减小,衍射现象不会更明显,故C错误;
D.如果将孔AB扩大,孔的尺寸大于波的波长,可能观察不到明显的衍射现象,故D正确。
故选:D。
【点评】解决本题的关键掌握产生明显衍射的条件,知道波速、频率、波长的决定因素及其关系。
2.(2021•海淀区二模)声波是一种机械波,具有波的特性。关于声波,下列说法中正确的是( )
A.不同频率的声波在空气中相遇时不会叠加
B.高频声波和低频声波相遇时能发生干涉现象
C.相同条件下,低频声波比高频声波更容易发生衍射现象
D.不同频率的声波在空气中相遇时频率均会发生改变
【分析】两列波发生干涉的条件是频率相同,相位差恒定;波长越长越容易发生衍射现象;在不同介质中波的频率不变。
【解答】解:A、不同频率的波在空气中相遇会叠加,但不会发生稳定的干涉现象,故A错误;
B、发生干涉的条件之一是频率相同,高频声波和低频声波频率不同,相遇时不能发生干涉现象,故B错误;
C、频率越低,波长越长,越容易发生衍射现象,所以低频波比高频波更容易发生衍射现象,故C正确;
D、不同频率的波在空气中相遇,频率不变,故D错误.
故选:C。
【点评】本题考查波的基本特点,学生需掌握波传播的基本特点,两列波发生干涉的条件,发生明显衍射的条件,以及波长与频率间的关系。
3.(2021春•秦淮区校级月考)如图所示,物理课上秦老师做了几个有趣的物理小实验。下列说法中正确的是( )
A.如图,P摆带动其他摆振动达到稳定后,O摆的振幅最大
B.如图,用竹竿把蜂鸣器举起并在头顶快速转动,几米外的同学听到音调在变化是因为声波衍射的缘故
C.如图,一列水波通过两挡板组成的狭缝,水波可以绕到挡板后方继续传播是因为发生了干涉的缘故
D.如图,两列水波叠加形成稳定图样,这两列波的频率必定相同
【分析】被迫振动摆长与波源摆长相同时达到共振;多普勒效应会改变接收者收到的波的频率;干涉和衍射是波的特有现象。
【解答】解:A、P摆带动其他摆振动达到稳定后,M摆振与P摆摆长相同时发生共振,动幅度最大,故A错误;
B、用竹竿把蜂鸣器举起并在头顶快速转动,几米外的同学听到音调在变化是因为多普勒效应,故B错误;
C、一列水波通过两挡板组成的狭缝,水波可以绕到挡板后方继续传播是因为发生了衍射的缘故,故C错误;
D、形成稳定干涉图样的条件是两列波的频率相同,故D正确。
故选:D。
【点评】本题考查简谐振动、共振现象、多普勒效应、干涉、衍射等基础知识,要重视课本,强化记忆。
4.(2020秋•潍坊期末)如图所示为某学校报告厅的平面图,AB是主席台,S1、S2是报告厅墙壁上的两个喇叭。报告者的声音经喇叭放大后传回话筒,重复放大时可能会产生啸叫。为避免啸叫,话筒最好摆放在主席台上适当的位置,在这些位置上两个喇叭传来的声音强度因干涉而减弱。主席台上有四个位置a、b、c、d,到S1的距离分别为5m、6m、7m、8m,到S2的距离分别为8m、6m、5m、4m。已知空气中声速为340m/s,假设报告人声音的频率为170Hz,则话筒最好摆放在( )
A.a B.b C.c D.d
【分析】当波程差为半个波长偶数倍时,振动加强,为半个波长奇数倍时振动减弱,据此可正确解答。
【解答】解:根据公式v=λf,可得声频为170Hz的声波的波长是:λ==m=2m
根据题意可知话筒最好摆放在声音的相消点,即满足:S1P﹣S2P=•k,式中k为实数,当k=1,3,5…时,从两个喇叭来的声波因干涉而相消。
A、在a点,有:S1P﹣S2P=8m﹣5m=3m=,所以a点是干涉相消的位置,话筒最好摆放在a点,故A正确;
B、在b点,有:S1P﹣S2P=6m﹣6m=0m=0•λ,所以b点是干涉加强的位置,话筒不能摆放在b点,故B错误;
C、在c点,有:S1P﹣S2P=7m﹣5m=m=λ,所以c点是干涉加强的位置,话筒不能摆放在c点,故C错误;
D、在d点,有:S1P﹣S2P=8m﹣4m=2m=2•λ,所以d点是干涉加强的位置,话筒不能摆放在d点,故D错误。
故选:A。
【点评】本题考查了波的干涉,关于波的干涉要明确干涉条件,并能正确利用振动加强和减弱条件进行有关运算。
综合练习
一.选择题(共15小题)
1.(2021•江苏一模)消除噪声污染是当前环境保护的一个重要课题。图示的消声器可以用来削弱高速气流产生的噪声。频率为f的声波沿水平管道自左向右传播,在声波到达a处时,分成上下两束波,这两束波在b处相遇时可削弱噪声。设上下两束波从a运动到b的时间差为△t,不考虑声波在传播过程中波速的变化。关于该消声器的工作原理及要达到良好的消声效果必须满足的条件,下列说法正确的是( )
A.利用了波的干涉,△t是的奇数倍
B.利用了波的衍射,△t是的奇数倍
C.利用了波的干涉,△t是的奇数倍
D.利用了波的衍射,△t是的奇数倍
【分析】由波的干涉特点可知:当某点到波源的距离差为半波长的奇数倍时,此点的振动减弱。
【解答】解:根据干涉特点知,两相干波源的距离差为半波长的奇数倍时,此点为振动减弱点,要减弱声音,所以满足距离差△x=v•△t为半波长的奇数倍,而波长λ=vT,整理可得:△t为的奇数倍,故A正确,BCD错误。
故选:A。
【点评】本题是科学技术在现代生产生活中的应用,是高考考查的热点;关键是记住干涉的条件。
2.(2020秋•杨浦区期末)如图,在观察水面波的衍射的实验装置中,AC和BD是两块挡板,AB是一个小孔,O是波源。图中已画出波源所在区域波的传播情况,每两条相邻波纹(图中曲线)之间距离等于一个波长,则关于波经过孔之后的传播情况,下列表述中正确的是( )
A.不能观察到波的衍射现象
B.挡板前后波纹间距离相等
C.如果将孔AB扩大,能观察到更明显的衍射现象
D.如果孔的大小不变,使波源频率增大,能观察到更明显的衍射现象
【分析】当孔、缝的宽度与波长差不多或者比波长还小时,就能够发生明显的衍射现象,这是发生明显衍射的条件。
【解答】解:A、因为波长与孔的尺寸差不多,所以能够观察到明显的衍射现象,故A错误;
B、波通过孔后,波速、频率、波长不变,则挡板前后波纹间的距离相等,故B正确;
C、如果将孔AB扩大,孔的尺寸大于波的波长,可能观察不到明显的衍射现象,故C错误;
D、如果孔的大小不变,使波源频率增大,因为波速不变,根据λ= 知,波长减小,可能观察不到明显的衍射现象,故D错误。
故选:B。
【点评】解决本题的关键掌握产生明显衍射的条件,知道波速、频率、波长的关系。
3.(2020秋•奉贤区期末)如图所示,实线表示波源S1、S2发出的两列水波的波峰位置,则图中( )
A.a、b均为振动减弱 B.a、b均为振动加强
C.a振动加强,b振动减弱 D.a振动减弱,b振动加强
【分析】频率相同的两列水波的叠加:当波峰与波峰、可波谷与波谷相遇时振动是加强的;当波峰与波谷相遇时振动是减弱的。
【解答】解:图示时刻,a点是S1的波谷与S2的波峰相遇,振动减弱;b点是波谷与波谷相遇,振动加强。故ABC错误,D正确。
故选:D。
【点评】运动方向相同时叠加属于加强,振幅为二者之和,振动方向相反时叠加属于减弱振幅为二者之差。
4.(2020春•宁德期末)两列频率相同的简谐横波振幅分别为A1=4cm、A2=3cm,它们在某时刻的干涉图样如图所示,以波源S1、S2为圆心的两组同心圆弧分别表示同一时刻两列波的波峰(实线)和波谷(虚线),下列说法正确的是( )
A.质点A的振幅是1cm
B.质点C是振动减弱点
C.质点B此刻振动的速度最小
D.再过半个周期,质点D是振动加强点
【分析】两列频率相同,振幅不同的相干波,当波峰与波峰相遇或波谷与波谷相遇时振动加强,当波峰与波谷相遇时振动减弱,则振动情况相同时振动加强;振动情况相反时振动减弱,从而即可求解。
【解答】解:A、两列频率相同的相干水波相遇时发生稳定的干涉,A是波峰与波峰相遇点,是振动加强的,所以A点的振幅为:A=A1+A2=4cm+3cm=7cm,故A错误;
B、两列频率相同的相干水波相遇时发生稳定的干涉,C点是波谷与波谷相遇点,是振动加强点,故B错误;
C、B点是波峰与波谷相遇点,是振动减弱的,所以质点B此刻振动的速度最小,故C正确;
D、质点D是振动减弱点,再过半个周期,仍是减弱点,故D错误。
故选:C。
【点评】波的叠加满足矢量法则,当振动情况相同则相加,振动情况相反时则相减,且两列波互不干扰。
5.(2020春•浦东新区校级期中)下列说法正确的是( )
A.由质点简谐运动的图象可知质点振动的振幅和频率
B.两列水波在水面上相遇叠加时,必然能形成干涉图样
C.单摆的振动周期与摆球质量和振幅有关
D.机械波从一种介质传播到另一介质时,频率变化,速度变化
【分析】质点简谐运动的图象是x﹣t图象,根据图象分析即可;机械波干涉的条件是频率相同;根据单摆的振动周期公式T=2π判断;机械波的传播速度由介质决定,频率由波源决定。
【解答】解:A、质点简谐运动的图象是x﹣t图象,位移的最大值等于振幅,位移单位时间内周期性变化的次数是频率,故A正确;
B、两列水波在水面上相遇叠加时,只有频率相等,才能能形成干涉图样,故B错误;
C、单摆的振动周期T=2π,与摆球质量和振幅无关,故C错误;
D、机械波的波速由介质决定,频率有波源决定,故机械波从一种介质传播到另一介质时,波速变化,频率不变,故D错误。
故选:A。
【点评】本题考查简谐运动、波的干涉和传播、单摆、机械波等知识点,难度小,关键是记住基础知识。
6.(2020春•荆州期末)2019年4月10日人类第一次发布了世界上首张黑洞图象,利用了射电望远镜对电磁波的捕捉。下列关于波的说法,正确的是( )
A.两列波叠加一定会出现稳定的干涉图样
B.在干涉图样中,振动加强区域的质点的位移一定大于振动减弱区域质点的位移
C.当波源远离接收者时,观察者接收到的波的频率比波源频率低
D.只有障碍物或孔的尺寸与波长比较相差不多或小得多,波才能发生衍射
【分析】产生的稳定的干涉的必要条件是两列波的频率相等;在干涉图样中,振动加强区域的质点,其位移不是始终保持最大;根据多普勒效应判断;当波长比孔的宽度大得越多时,波的衍射越明显;。
【解答】解:A、只有叠加的两列波频率相等,振动情况相同,才可以产生的稳定的干涉,故A错误;
B、在干涉图样中,振动加强区域的质点,其位移不是始终保持最大,但振动方向却是相同,所以也可能为零;同理振动减弱区域的质点,其位移却是始终保持最小,故B错误;
C、当波源与观察者相互接近时,观察者接收到的波的频率比波源频率高,当波源远离接收者时,观察者接收到的波的频率比波源频率低,故C正确;
D、当障碍物或孔的尺寸与波长比较相差不多或小得多,波的衍射越明显,故D错误。
故选:C。
【点评】本题考查了波产生的稳定的干涉的必要条件,明显衍射的条件;同时注意掌握多普勒效应的内容和应用。
7.(2020春•连云港期末)下列说法正确的是( )
A.医生诊病时用的“B超”是利用次声波定位的
B.产生多普勒效应的原因是波源的频率发生变化
C.某一频率的声波从空气进入水中,频率增大,波速不变
D.只有缝、孔的宽度跟波长相差不多或比波长更小时,才能发生明显的衍射现象
【分析】“B超”是利用超声波;振源与观察者之间存在着相对运动时,观察者听到的声音频率不同于波源频率的现象;波速由介质决定,频率由波源决定;发生明显衍射的条件是缝、孔的宽度跟波长相差不多或比波长更小。
【解答】解:A、超声波具有很强的穿透能力,而“B超”是利用超声波,故A错误;
B、观察者与频率一定的波源相互靠近或远离的过程中,产生多普勒效应,观察者接收到的频率会升高或降低,实际上波源的频率不会发生变化,故B错误;
C、波速由介质决定,频率由波源决定,某一频率的声波从空气进入水中,频率不变,波速变大,波长变长,故C错误;
D、衍射是波特有的现象,发生明显衍射的条件是缝、孔的宽度跟波长相差不多或比波长更小,故D正确。
故选:D。
【点评】本题考查了超声波、多普勒效应、波速、波的衍射等知识,要正确理解多普勒效应,明确发生多普勒效应时波源的频率没有变化。
8.(2020春•海淀区校级期末)如图所示,两个可发射无线电波的天线对称地固定于飞机跑道两侧,两天线同时都发出频率为f1和f2的无线电波。飞机降落过程中,当接收到f1和f2的信号都保持最强时,表明飞机已对准跑道。下列说法正确的是( )
A.此系统利用的是波的干涉原理
B.在跑道上,f1与f2这两种无线电波干涉加强,所以跑道上的信号最强
C.只有跑道上才能接收到f1的最强信号,其它地方f1的信号都比跑道上的弱
D.只有在跑道的中心线上才能接收到f1和f2的最强信号,跑道的其它地方是无法同时接收到f1和f2的最强信号的
【分析】当两波的频率相同,可以发生干涉,两波源连线的中垂线上的点到两波源的路程差为零,都是加强点。
【解答】解:AB、由于两列波干涉的条件是频率相同,而这两个波的频率是不相同的,所以此系统利用的不是波的干涉原理,所以干涉加强才使跑道上信号最强是错误的,故AB错误;
C、对于某一个频率而言,并不只有跑道上的位置信号才最强,两波源连线的中垂线上的点到两波源的路程差为零,是加强点,所以其他地方也有最强的位置,故C错误;
D、由于这两个可发射无线电波的天线对称地固定于飞机跑道两侧的,两波源连线的中垂线上的点到两波源的路程差为零,是加强点,所以在跑道上是可以同时接收到它们的最强信号,如果偏离了跑道,则不可能这两个信号同时最强,故D正确。
故选:D。
【点评】解决本题的关键知道干涉的条件,知道当飞机沿两波源中垂线降落时,路程差为零,为振动加强点,接收到的信号最强。
9.(2020春•聊城期末)振动情况完全相同的两波源S1、S2(图中未画出)形成的波在同一均匀介质中传播时发生干涉,如图所示为在某个时刻的干涉图样,图中实线表示波峰,虚线表示波谷,下列说法正确的是( )
A.a处为振动减弱点,b处为振动加强点
B.c处为振动加强点,所以c处质点的位移始终大于b处质点的位移
C.再过半个周期,原来位于a处的质点运动到b处
D.b处质点到两波源S1、S2的路程差可能为半个波长
【分析】两列频率相同的相干波,当波峰与波峰相遇或波谷与波谷相遇时振动加强,当波峰与波谷相遇时振动减弱;减弱点到两波源的路程差为半个波长的奇数倍,加强点到两波源的路程差为波长的整数倍。
【解答】解;A、由图可知a点是波谷和波谷相遇,c点是波峰和波峰相遇,则a、c为振动加强点,故A错误;
B、c处为振动加强点,但并不是始终处于最大位移处,而是在平衡位置附近振动,有可能位移为零,所以c处质点的位移不一定始终大于b处质点的位移,故B错误;
C、机械波中质点并不会随波迁移,只在平衡位置附近做机械振动,故C错误;
D、b点是波峰和波谷相遇,则b点位振动减弱点,当频率相同的两波的振动情况相同时,当质点到两波源的路程差为半个波长的奇数倍时,该点为振动减弱点,故D正确。
故选:D。
【点评】解决该题的关键是明确知道干涉加强和干涉减弱的特征,会根据图象判断加强和减弱点。
10.(2020春•东城区期末)如图所示为观察水面波衍射的实验示意图,CA、BD是挡板,它们之间有一窄缝,A、B分别为窄缝边缘的两点。S点表示波源,相邻两波纹之间的距离表示一个波长,已知A、B间的距离与波长相差不多,则波穿过窄缝之后( )
A.波纹之间距离变大
B.波的振幅变大
C.波仅在SA与SB两直线之间的扇形区域内传播
D.波能传播到SA、SB两直线外侧的区域
【分析】当孔、缝的宽度与波长差不多或者比波长还小时,就能够发生明显的衍射现象,这是发生明显衍射的条件。
波穿过缝之后,波速、频率、波长不变,则挡板前后波纹间的距离相等。
【解答】解:AB、波穿过缝后,波速、频率、波长不变,振幅不变,则挡板前后波纹间的距离相等,故AB错误。
CD、因为A、B间的距离与波长相差不多,所以能够观察到明显的衍射现象,衍射现象是波绕过障碍物,传播到障碍物后方的现象,故波能传播到SA、SB两直线外侧的区域,故C错误,D正确。
故选:D。
【点评】该题结合图象考查发生明显衍射的条件,解决本题的关键掌握产生明显衍射的条件,知道波穿过缝之后,波速、频率、波长不变。
11.(2020春•贡井区校级期中)下列说法中正确的是( )
A.一切种类的波都能产生干涉和衍射现象
B.波只要遇到障碍物就能够发生明显的衍射现象
C.多普勒效应是机械波特有的现象
D.在较大的空房子里讲话,有时会余音缭绕,这是声波的衍射现象
【分析】干涉、衍射、多普勒效应均是波的特性;发生明显的衍射现象的条件是波的波长比障碍物尺寸大得多或相差不大。
【解答】解:A、一切波均能发生衍射和干涉现象,故A正确;
B、发生明显的衍射现象的条件是波的波长比障碍物尺寸大得多或相差不大,故B错误;
C、多普勒效应是波特有的现象,故C错误;
D、在较大的空房子里的讲话,有时会余音缭绕,这是声波的反射现象,故D错误;
故选:A。
【点评】知道干涉、衍射、多普勒效应均是波的特性,稳定的干涉现象必须是频率完全相同,而明显的衍射现象必须是波长比阻碍物尺寸大得多或相差不大。
12.(2020春•平邑县期中)关于机械波,下列说法正确的有( )
A.两列波相遇时,只要频率相等就一定能够观察到稳定的干涉现象
B.缝、孔或障碍物的尺寸跟波长差不多,或者比波长更小时,才会发生明显的衍射现象
C.当观察者与波源间产生相对运动时,一定会发生多普勒效应
D.根据公式v=λf,机械波的频率越高时,其传播速度越快
【分析】发生稳定干涉的条件是频率相等,振动情况一样,相位差恒定;发生明显衍射现象的条件是波长与障碍物的尺寸相差不大,或者比障碍物尺寸小;只有观察者与波源间有相对距离的变化时,才会出现多普勒效应;波速由介质决定,频率由波源决定;
【解答】解:A、发生稳定干涉的条件是频率相等,振动情况一样,相位差恒定,故A错误;
B、任何情况下都可以发生衍射现象,只有缝、孔或障碍物的尺寸跟波长差不多,或者比波长更小时,才会发生明显的衍射现象,故B正确;
C、只有观察者与波源间有相对距离的变化时,才会出现多普勒效应,若观察者以波源为中心转动则不会产生多普勒效应,故C错误;
D、波的传播速度与介质决定,与频率无关,在同一种介质中,不同的波的传播速度一样;故D错误;
故选:B。
【点评】知道发生稳定干涉及明显衍射现象的条件,知道多普勒效应产生的条件。
13.(2020春•通州区期中)下列说法正确的是( )
A.轻核聚变过程中质量增加
B.链式反应属于重核的裂变
C.两列水波发生干涉时,如果两列波的波峰在P点相遇,则质点P的位移始终最大
D.频率一定的声源在空气中向着静止的接收器加速运动,接收器接收到的频率不变
【分析】裂变与聚变都释放能量,质量有亏损。质点处于加强点时,位移不一定总是最大;根据多普勒效应分析接受的频率的变化。
【解答】解:A、聚变要释放能量,质量有亏损,故A错误;
B、链式反应属于重核的裂变。故B正确。
C、如果两列波的波峰在P点相遇,振动总是加强,但质点P的位移不是始终最大,故C错误;
D、根据多普勒效应可知,当频率一定的声源向着静止的接收器加速运动时,接收器收到的声波频率增大。故D错误。
故选:B。
【点评】注意裂变与聚变都释放能量,质量都有亏损,两列波发生干涉时质点处于加强点时,位移不一定总是最大。
14.(2020•金山区二模)如图为一束单色光通过某装置后在光屏上产生的条纹,则该装置为( )
A.单缝,条纹为干涉条纹 B.单缝,条纹为衍射条纹
C.双缝,条纹为干涉条纹 D.双缝,条纹为衍射条纹
【分析】如该装置是单缝,则发生的是衍射现象,如果是双缝,则发生是干涉现象,根据单缝衍射以及双缝干涉现象的条纹特点分析解答。
【解答】解:单缝衍射条纹的条纹特点是,各级亮条纹的宽度不同,中央的亮条纹最宽,两侧的亮条纹越来越窄,
而双缝干涉的条纹特点是:各级条纹的宽度相同,所以该装置为双缝,条纹是干涉条纹,故C正确,ABD错误。
故选:C。
【点评】解决该题的关键是熟记单缝衍射条纹的条纹特点和双缝干涉的条纹特点,知道两者的相同和不同之处。
15.(2020•普陀区二模)如图为波源O传出的一列水波,相邻实线间的距离等于一个波长下列说法正确的是( )
A.波通过孔A,发生明显的衍射现象
B.波通过孔B,不发生衍射现象
C.波遇到障碍物C,发生明显的衍射现象
D.波遇到障碍物D,不发生衍射现象
【分析】当孔、缝、障碍物的宽度与波长差不多或者比波长还小时,就能够发生明显的衍射现象,这是发生明显衍射的条件,据此判断分析选项。
【解答】解:观察图,孔B和障碍物C尺寸明显大于波长,不会发生明显衍射现象,但仍然有衍射现象,只是不明显,不易观察;孔A和障碍物D尺寸小于和接近波长,会发生明显衍射现象。故A正确,BCD错误
故选:A。
【点评】掌握波发生明显衍射的条件是我们解决此类题目的关键,注意选项表述不明显衍射不能说成不发射衍射。
二.多选题(共15小题)
16.(2021春•思明区校级期中)下列说法中正确的是( )
A.发生多普勒效应时,波源的频率保持不变
B.要发生多普勒效应,波源和观察者间必须有相对运动
C.只有声波会发生多普勒效应
D.在障碍物后面的人可以听到别人说话的声音是多普勒现象
【分析】多普勒效应是接收者与波源有相对运动时,接受者接收的频率变化,但是波源频率不变。声波能绕过障碍物传播,是波的衍射现象。
【解答】解:AB、发生多普勒效应时,是接收者与波源有相对运动时,接受者接收的频率变化,但是波源频率不变,故AB正确;
C、一切波都能发生多普勒效应,故C错误;
D、在障碍物后面的人能听见别人说话是波的衍射现象,故D错误。
故选:AB。
【点评】本题考查波的多普勒效应及波的衍射现象,需要多记忆基础知识,多练习。
17.(2021•湖南模拟)主动降噪耳机内置麦克风,麦克风收集周围环境中的噪声信号,耳机的处理器能够预测下一时刻噪声的情况,并产生相应的抵消声波实现降噪。关于主动降噪耳机的抵消声波分析正确的是( )
A.抵消声波的频率与噪声的频率相同
B.抵消声波的振幅与噪声声波的振幅相等
C.抵消声波的相位与噪声相位相反
D.抵消声波在耳膜中传播速度大于噪声传播速度
E.抵消声波在耳膜中传播速度小于噪声传播速度
【分析】根据波的干涉条件可知抵消声波与噪声的振幅、频率相同,相位相反;由波速取决于介质可分析得结论。
【解答】解:ABC.根据波的干涉条件,抵消声波与噪声的振幅、频率相同,相位相反,叠加后才能相互抵消,故ABC正确;
DE.波速取决于介质,同为声波在耳膜中传播速度相同,故DE错误。
故选:ABC。
【点评】本题考查波的干涉条件,考查知识点有针对性,重点突出,充分考查了学生掌握知识与应用知识的能力。
18.(2021•长安区校级模拟)如图所示,S1、S2为两个振动情况完全一样的波源,两列波的波长都为λ,它们在介质中产生干涉现象,S1、S2在空间共形成6个振动减弱的区域,P是振动减弱区域中的一点,从图中可看出( )
A.P点到两波源的距离差等于1.5λ
B.两波源之间的距离一定在2.5个波长到3.5个波长之间
C.P点到两波源的距离差等于3λ
D.P点此时刻振动最弱,过半个周期后,振动变为最强
E.当一列波的波峰传到P点时,另一列波的波谷也一定传到P点
【分析】当波峰与波峰相遇或波谷与波谷相遇时振动加强,当波峰与波谷相遇时振动减弱;当两列波振动情况完全相同时,波程差为半波长的偶数倍为加强区,奇数倍为减弱区。
【解答】解:根据当两列波振动情况完全相同时,波程差为半波长的偶数倍为加强区,奇数倍为减弱区可知:
AC、由题意可知,S1、S2在空间共形成6个振动减弱的区域,由图可知,P点到两波源的距离差等于1.5λ.故A正确,C错误;
B、两波源间有6个振动减弱区,所以波程差最大达到2.5个波长,但又小于3.5个波长,所以两波源之间的距离一定在2.5个波长到3.5个波长之间,故B正确;
D、若P点此时刻振动最弱,则过半个周期后,振动仍为最弱,故D错误;
E、因P点是振动减弱区,当一列波的波峰传到P点时,另一列波的波谷也一定传到P点,故E正确;
故选:ABE。
【点评】本题主要考查了波的干涉现象,产生干涉的条件必须掌握,当两列波振动情况完全相同时,注意振动减弱区的条件:路程差是半个波长的奇数倍。
19.(2020秋•嘉兴期末)如图所示,一振动片以频率f做简谐振动时,固定在振动片上的两根细杆同步周期性地触动水面上的A、B两点,两波源发出的波在水面上形成稳定的干涉图样。C是水面上的一点,A、B、C间的距离均为L,D、E为AC连线上的两点,已知AE=CD=L,D点为AC连线上距C点最近的振动加强点,下列说法正确的是( )
A.波的传播速度为fL
B.E点也是振动加强点
C.改变振动频率,D点可能变为振动减弱点
D.改变振动频率,C点可能变为振动减弱点
【分析】两波发生干涉时,振动加强点与两个波源的距离差为零或者为半波长的偶数倍,振动减弱点与两个波源的距离差为半波长的奇数倍;改变f,波速不变,波长改变,D有可能变为振动减弱点,但是C点到两波源距离相等,仍然是振动加强点.
【解答】解:A,根据题意,A、B两点为相干波源,在干涉现象中,振动加强点与两个波源的距离差为零或者为半波长的偶数倍,振动减弱点与两个波源的距离差为半波长的奇数倍。由于C、D两点为相邻的振动加强点,且
由余弦定理:
所以有:
即
所以波速为:,故A正确;
B.已知
所以:
即E点与两个波源的距离差为半波长的偶数倍,所以E点也是振动加强点,故B正确;
C.改变振动频率后,水波的波长也将随之改变,D点将可能变为振动减弱点,故C正确;
D.改变振动频率后,水波的波长也将随之改变,但是C点距高两个波源的距离差为零,所以始终是振动加强点,故D错误;
故选:ABC。
【点评】本题考查波的干涉,知道振动加强点和振动减弱点的找法,理解频率改变时,波长随之改变,有些加强点有可能变成减弱点.
20.(2021春•邯郸期中)如图所示,S为波源,M、N是两块挡板,其中M板固定,N板可左右移动,两板中间有一狭缝,此时观察不到A点振动,为了使A点能发生振动,可采用的方法是( )
A.减小波源的频率 B.增大波源的频率
C.将N板向左移 D.将N板向右移
【分析】发生明显衍射的条件是当缝、孔的宽度或障碍物的尺寸跟波长相差不多,或比波长更小.
【解答】解:当缝的尺寸跟波长相差不多,或比波长更小时,会发生明显的衍射,所以为了使A点能发生振动,一个方法是增大波长,即减小波源的频率(因为波速不变,频率减小,波长变大)。一个方法是减小狭缝的宽度,即将N板向左移。故A、C正确,B、D错误。
故选:AC。
【点评】解决本题的关键掌握发生明显衍射的条件,以及知道波速、波长与频率的关系.
21.(2020秋•莒县期中)如图所示,振幅均为A的两个相干波源S1、S2产生的波在同一种均匀介质中相遇。图中实线表示某时刻的波峰,虚线表示该时刻的波谷,下列说法正确的是( )
A.图中a点的振动减弱,b点的振动加强
B.图中a、b连线上的中点振动加强
C.图中c点的振动减弱,但再过半个周期振动加强
D.b点的振幅为2A,c点的振幅为零
【分析】两列频率相同的相干波,当波峰与波峰相遇或波谷与波谷相遇时振动加强,当波峰与波谷相遇时振动减弱,则振动情况相同时振动加强;
振动加强点始终振动加强,振动减弱点始终减弱;
振动加强的点振幅为两列波的振幅之和,振动减弱的点振幅为两列波的振幅之差;
【解答】解:A、由图可知,a点是波谷与波谷相遇点,b点是波峰与波峰相遇,由于当波峰与波峰相遇或波谷与波谷相遇时振动加强,当波峰与波谷相遇时振动减弱,所以a点的振动加强,b点的振动加强,故A错误;
B、图示中a、b都是振动加强点,则a、b连线上的中点也处于振动加强,故B正确;
C、图中c点时波峰和波谷相遇,为振动减弱点,振动减弱点始终减弱,故C错误;
D、b点是波峰与波峰相遇,为振动加强点,振幅为A+A=2A,c点为波峰和波谷相遇,为振动减弱点,振幅为A﹣A=0,故D正确;
故选:BD。
【点评】两列产生稳定干涉的条件是两列波的频率相同,相差恒定;振动加强点始终振动加强,振动减弱点始终减弱;
22.(2020秋•浙江月考)在如图所描述的时刻,表示两列振幅相同、频率相同的横波相遇时的情况,实线表示波峰,虚线表示波谷,M是波峰与波峰相遇的点,N是波峰与波谷相遇的点,下列说法正确的是( )
A.在振动的过程中,M点沿波的传播方向移动,做匀速运动
B.从如图时刻再经周期,M点的位移为零,但速度最大
C.N点此时处于平衡位置,速度为零,再经周期后速度仍为零
D.振动加强点一直处于波峰位置,振动减弱点一直处于波谷
【分析】波峰与波峰相遇、波谷与波谷相遇的点是振动加强点;而波峰与波谷相遇点是振动减弱点;注意加强点并不是一直处在最大位移处,而是指振幅最大。
【解答】解:A、在振动的过程中,M质点不会随波迁移,它只在平衡位置附近做简谐运动,故A错误;
B、该时刻,M点在波峰处,从如图时刻再经周期时,M质点到达平衡位置处,所以M点的位移为零,由于M质点始终处于振动加强区域,故其速度最大,故B正确;
C、N点处于振动减弱区,始终是减弱的,N质点的合位移为零,N点始终处于平衡位置,速度为零,再经周期后速度仍为零,故C正确;
D、振动加强点是波峰与波峰叠加,或者波谷与波谷叠加,始终是振动加强点,振幅最大,但是加强点不是始终处于波峰位置,位移不是始终最大,位移会随时间的变化而变化,有时为0;同理振动减弱点是波峰与波谷叠加,始终是振动减弱点,由于两列波振幅相同,所以振动减弱点一直处于平衡位置处,故D错误。
故选:BC。
【点评】解决本题的关键知道波峰和波峰叠加,波谷与波谷叠加振动加强,波峰与波谷叠加,振动减弱,注意振动加强点是振幅最大,不是始终处于波峰或波谷位置。
23.(2020秋•邗江区校级期中)如图所示,实线和虚线分别表示振幅、频率均相同的两列波的波峰和波谷。此刻,M是波峰与波峰相遇点,下列说法中正确的是( )
A.该时刻质点O正处在平衡位置
B.P、N两质点是振动加强位置
C.质点M和O点处振动加强
D.从该时刻起,经过四分之一周期,质点M到达平衡位置
【分析】由图知M、O都是振动加强点,N、P是振动减弱点,根据波的叠加原理进行分析。
【解答】解:A、由图知此时刻O点是波谷和波谷相遇,是振动加强点,此时O点处于波谷,故A错误;
B、图中此时刻P、N两点是波谷和波峰叠加,是振动减弱点,故B错误;
C、由图知M点此时刻是波峰与波峰相遇、O点是波谷和波谷相遇,是振动加强点,故C正确;
D、此时刻M处于波峰,从该时刻起,经过四分之一周期,质点M到达平衡位置,故D正确。
故选:CD。
【点评】介质中同时存在几列波时,每列波能保持各自的传播规律而不互相干扰,在波的重叠区域里各点的振动的物理量等于各列波在该点引起的物理量的矢量和。
24.(2020秋•沭阳县期中)下列说法正确的是( )
A.男低音和女高音歌唱家所发出的声波可能会发生干涉现象
B.机械波中某一质点的振动频率一定等于该机械波波源的振动频率
C.如果波源停止振动,在介质中传播的机械波也会立即消失
D.若观察者逐渐靠近波源,则所接收到的波的频率大于波源的频率
【分析】干涉产生的条件是频率相同,相位差稳定;机械波某点振动频率等于波源振动频率,及机械波传播的是能量和振动形式;观察者逐渐靠近波源,则所接收到的波的频率大于波源的频率的多普勒效应。
【解答】解:A、男、女高音歌唱家所发出的声波的频率不同,不可能发生干涉现象,故A错误;
B、机械振动在介质中传播形成机械波,则机械波中某一点的振动频率一定等于该机械波波源的振动频率,故B正确;
C、机械波传播的是振动形式和能量,当波源停止振动时,机械波不会立即消失,故C错误;
D、若观察者逐渐靠近波源,根据多普勒效应可知,所接收到的波的频率大于波源的频率,故D正确。
故选:BD。
【点评】本题考查的知识点是波的产生、波的干涉和多普勒效应的应用,重点要掌握波产生的原因,波传播的是能量和振动形式。
25.(2020春•威海期末)固定在同一个振动片上的两根细杆,当振动片振动时,两根细杆周期性地触动水面,形成两个波源。两列波相遇后,形成稳定的干涉图样,如图仅为示意图。已知两波源间的距离为0.6m,波长为0.25m,下列判断正确的是( )
A.两波源的频率相同,相位差恒定
B.振动加强区域各质点的振动频率为波源的2倍
C.在水面上放一树叶,树叶会振动着向水槽边缘飘去
D.两波源的连线上振动加强的位置有5处
【分析】干涉现象是波特有的现象,两列频率相同的水波相遇后能发生稳定的干涉现象,且加强区和减弱区在水面上的位置不会发生变化;根据振动加强点的条件判断。
【解答】解:A、从图可以看出两列波相遇后形成了稳定的干涉图象,故两列波的频率相同,相位差恒定,故A正确;
B、加强区和减弱区振动的频率都与振源的频率是相同的,故B错误;
C、在水面上放一树叶,树叶会振动的位置不会发生变化,故C错误;
D、两个波源之间的距离与波长的关系:d=0.6m=2.4λ,根据振动加强点的条件:△x=|x2﹣x1|=nλ(n=0,1,2…),可知n只能取0,1,2三个数,所以两波源的连线上振动加强的位置有5处,故D正确。
故选:AD。
【点评】知道发生稳定干涉现象的条件,加强区一直是加强区,减弱区一直是减弱区;振动的质点平衡位置不会变化。
26.(2020春•南平期末)处于同一水平面的振源S1和S2做简谐运动,向四周分别发出两列振幅均为A的简谐横波,波在同一区域传播,形成如图所示稳定的干涉图样。图中实线表示波峰,虚线表示波谷,N点为波峰与波谷相遇点,M点为波峰与波峰相遇点。下列说法正确的是( )
A.两个振源S1和S2的振动频率一定相同
B.M点为振动加强点,其振幅为A
C.N点始终处在平衡位置
D.从图示时刻开始经过四分之一周期,M、N两点竖直高度差为0
【分析】频率相同的两列同性质的波相遇产生稳定干涉图象;
波峰与波峰相遇、波谷与波谷相遇的是振动加强点,而波峰与波谷相遇是振动减弱点,由此分析M和N点的振动情况;
图示位置M点位于波峰,从图示时刻开始经过四分之一周期,M点达到平衡位置,由此分析M和N点的高度差。
【解答】解:A、只有频率相同的两列同性质的波相遇,才能产生稳定干涉图象,所以两个振源S1和S2的振动频率一定相同,故A正确;
B、M点是波峰与波峰叠加,是振动加强点,其振幅为2A,故B错误;
C、N点是波峰与波谷叠加,为振动减弱点,而两列波的振幅相等,故N点始终处在平衡位置,故C正确;
D、图示位置M点位于波峰,从图示时刻开始经过四分之一周期,M点达到平衡位置,此时M、N两点竖直高度差为0,故D正确。
故选:ACD。
【点评】解决本题的关键知道波峰和波峰叠加,波谷与波谷叠加振动加强,波峰与波谷叠加,振动减弱。注意振动加强点是振幅最大,不是始终处于波峰或波谷位置。
27.(2020春•济南期末)内燃机、通风机等在排放各种高速气流的过程中都会发出噪声,如图所示为某种消声器的示意图,可以用来削弱高速气流产生的噪声。一列声波沿水平管道自左向右传播,到达a处时分成上下两束波,这两束声波在b处相遇时可削弱噪声。关于此消声器下列说法正确的是( )
A.利用了波的干涉原理
B.利用了波的衍射原理
C.只能消除某一频率的噪声
D.可以消除某些频率的噪声
【分析】由波的干涉特点可知:当某点到波源的距离差为半波长的奇数倍时,此点的振动减弱。
【解答】解:AB、根据干涉特点,可知两相干波源的距离差为半波长的奇数倍时,此点为振动减弱点点,便可以消除噪声,所以消声器利用了波的干涉原理,故A正确,B错误;
CD、距离差为半波长的奇数倍时,此点为振动减弱点,即△r=,因为n可以取不同的值,对应不同波长的声音,根据c=λf,对于不同频率的声音,所以可以消除某些频率的噪声,故C错误,D正确。
故选:AD。
【点评】本题以某种消声器为背景考查科学技术在现代生产生活中的应用,是高考考查的热点;关键是要记住干涉的条件。
28.(2020春•焦作期末)下列说法正确的是( )
A.全息照相的拍摄利用了光的衍射原理
B.在波的干涉现象中,振动加强点的位移可能是零
C.当波源与观察者相互远离时,观察者接收到的波的频率比波源频率小
D.狭义相对论认为,物体运动时的质量会随着物体运动速度的增大而减小
E.电磁波在真空中传播时,其传播方向与电场方向、磁场方向均垂直
【分析】全息照相利用了光的干涉现象;两列频率相同的波相遇时,会发生波的干涉现象,两个质点都在平衡位置,方向相同,振动加强,位移为0;根据多普勒效应判断;根据狭义相对论判断;根据电磁波是横波判断。
【解答】解:A、全息照相的拍摄利用了光的干涉原理,故A错误;
B、两列频率相同的波相遇时,会发生波的干涉现象,振动方向相同的点相遇,振动加强,如两个质点都在平衡位置,方向相同,所以振动加强,但位移为0,故B正确;
C、根据多普勒效应可知,当波源和观察者相互远离时,波源频率不变,观察者接收到的频率比波源的频率小,故C正确;
D、狭义相对论认为:物体运动时的质量会随着物体运动速度的增大而增加,故D错误;
E、电磁波是横波,每一处的电场强度和磁感应强度总是相互垂直的,且与波的传播方向垂直,故E正确。
故选:BCE。
【点评】本题考查了光的干涉、多普勒效应、狭义相对论、电磁波等知识,会用所学知识取解释一些物理现象,有助于培养学生的求知欲与学习积极性。
29.(2020春•钦州期末)下列说法中正确的是( )
A.只有在发生共振的时候,受迫振动的频率才等于驱动力的频率
B.机械波的频率由波源决定,与介质无关
C.声波能发生多普勒效应,其它类型的波也可以
D.只要有机械振动的振源,就一定有机械波
E.产生稳定干涉的条件是两列波的频率相同
【分析】明确受迫振动的性质,知道受迫振动的频率等于驱动力的频率;机械波的频率等于波源的振动频率;明确各种波均可以产生多普勒效应;机械波的产生需要振源和介质;频率相等是发生干涉现象的必要条件。
【解答】解:A、受迫振动的频率等于驱动率的频率,当驱动力的频率接近物体的固有频率时,振动显著增强,当驱动力的频率等于物体的固有频率时即共振,故A错误;
B、机械波的频率等于波源的振动频率,仅由波源决定,与介质、波速、波长无关,故B正确;
C、各种波包括机械波和电磁波等均可以产生多普勒效应,故C正确;
D、机械波的产生需要振源和介质,只有振源不一定产生机械波,故D错误;
E、要产生干涉现象的必要条件之一,就是两列波的频率相等,故E正确。
故选:BCE。
【点评】本题考查了受迫振动、机械波的频率由波源决定、多普勒效应、机械波产生条件、干涉条件等知识,要求同学们对此部分知识要重视起来,勤加练习,注意归纳。
30.(2020春•泰州期末)如图所示是观察水面波衍射的实验装置,AC和BD是两块挡板,AB是一个孔,O是波源,图中已画出波源所在区域波的传播情况,每两条相邻波纹(图中曲线)之间距离表示一个波长。则( )
A.水面波经过孔后波速不变
B.水面波经过孔后波纹间距离可能变大
C.若波源频率增大,衍射现象更明显
D.如果将孔扩大,可能观察不到明显的衍射现象
【分析】当孔、缝的宽度与波长差不多或者比波长还小时,就能够发生明显的衍射现象,这是发生明显衍射的条件。
【解答】解:A、根据波速由介质来决定,可知水面波经过孔后波速不变,故A正确;
B、水面波通过孔后,波速、频率、波长不变,则挡板前后波纹间的距离相等,故B错误;
C、如果孔的大小不变,使波源频率增大,因为波速不变,根据λ=知,波长减小,可能观察不到明显的衍射现象,故C 错误。
D、如果将孔AB扩大,孔的尺寸远大于波的波长,可能观察不到明显的衍射现象,故D正确。
故选:AD。
【点评】该题结合图象考查发生明显衍射的条件,解决本题的关键掌握产生明显衍射的条件,知道波速、频率、波长的关系。
三.填空题(共10小题)
31.(2021•上海一模)如图所示,操场上有两个振动情况完全相同的扬声器均发出频率为f=34Hz的声音,已知空气中声速v声=340m/s,则该声波的波长为 10 m,图中ED=16m,DF=9m,CD=12m,则观察者在C处听到的声音是 减弱的 (填写“减弱的”或“加强的”)。
【分析】根据求出声波的波长,求出C点与E、F两点的路程差,若为波长的整数倍则为加强点,若为半波长的奇数倍,则为减弱点。
【解答】解:声波的波长为=
CE==20m
CF==15m
C点到E、F两点的路程差为:
△s=CE﹣CF=5m=,所以观察者在C处听到的声音是减弱的。
故答案为:10;减弱的。
【点评】关于波的干涉,关键要明确干涉条件,并能正确利用振动加强和减弱条件进行有关运算。
32.(2020春•金山区校级期中)如图所示,实线与虚线分别表示波峰和波谷,两列波能产生干涉的条件是: 频率相同,振动方向相同,在相遇点的相位差恒定 ;在满足该条件下,图中振动加强的点为: O、M 。
【分析】两列波产生干涉的条件:频率相同,振动方向相同,在相遇点的相位差恒定。波峰与波峰或波谷与波谷相遇点为振动加强点;波峰与波谷相遇点为振动减弱点,再结合图分析;
【解答】解:两列波产生干涉的条件:频率相同,振动方向相同,在相遇点的相位差恒定。
在干涉现象中,波峰与波峰或波谷与波谷相遇点为振动加强点;波峰与波谷相遇点为振动减弱点,故图中的振动加强点为O、M;
故答案为:频率相同,振动方向相同,在相遇点的相位差恒定;O、M;
【点评】解答本题的关键是知道两列波产生干涉的条件以及加强点和减弱点的位置。
33.(2020•铜仁市模拟)如图所示,是两列频率相同、质点振动方向相同、振幅均为A的平面波相遇发生干涉的示意图。图中实线表示波峰,虚线表示波谷,O为P、M连线的中点。从图示时刻经过四分之一周期,M处质点的振幅为 2A ,位移为 0 ,从图示时刻经过半个周期,O处质点通过的路程为 4A 。
【分析】根据波的叠加原理分析M处质点和O处质点的振动是加强还是减弱,确定它们的振幅,再得到质点运动的路程。
【解答】解:M处是波峰与波峰或波谷与波谷相遇处,振动加强,则M处质点的振幅为2A,从图示时刻经过四分之一周期,M处质点位于平衡位置,其位移为0。
PM连线是振动加强的区域,则M处质点加强,振幅为2A,从图示时刻经过半个周期,O处质点通过的路程为2×2A=4A。
故答案为:2A,0,4A。
【点评】解决本题的关键要掌握波的叠加原理,知道波峰与波峰或波谷与波谷相遇处,质点的振动加强,振幅等于两列波振幅之和。
34.(2019春•和平区校级期中)如图所示,在同一均匀介质中有S1和S2两个波源,这两个波源的频率、振动方向均相同,且振动的步调完全一致,S1与S2之间相距为4m,若S1、S2振动频率均为10Hz,两列波的波速均为10m/s,B点为S1和S2连线的中点,今以B点为圆心,以R=BS1为半径画圆。该波的波长为 1m ,在S1、S2连线之间(S1和S2两波源点除外)振动减弱的点有 8 个,在该圆周上(S1和S2两波源点除外)共有 14 个振动加强的点
【分析】根据波长、波速即频率的关系求解波长,两列频率相同的简谐波在某点相遇时,若它们的波程差是波长的整数倍,则振动是加强区; 若它们的波程差是半波长的整数倍,则振动是减弱区。
【解答】解:波长λ=vT==m=1m,
(2)S1、S2之间恰好有4个波长,由对称性可直接判断B点为加强点,A、B、C三点分别为S1、S2连线的等分点,
由图形可知,AS2﹣AS1=2λ,CS1﹣CS2=2λ,故A与C两点也为加强点,
设S1A的中点为P,则有S1P与S2P之差为3λ,同理,AB、BC、CS2的中点仍为加强点,
那么振动加强点为7个,
而光程差满足半波长的整数倍,即为振动减弱点,故在S1、S2连线上有8个减弱点。
(3)过A、B、C三各自加强点作7条加强线(表示7个加强区域)交于圆周上14个点,显然这14个点也为加强点,故圆周上共有14个加强点。
故答案为:(1)1m;(2)8;(3)14。
【点评】解决本题的关键知道波峰和波峰叠加,波谷与波谷叠加振动加强,波峰与波谷叠加,振动减弱。以及知道振动加强区和振动减弱区的分布。
35.(2019•黄浦区二模)如图所示,S1、S2是位于水面的两个振动情况完全相同的波源,振幅为A,a、b、c三点均位于S1、S2连线的中垂线上,且ab=bc.某时刻a是两列波的波峰相遇点,c是两列波的波谷相遇点,则此刻b处质点的位移为 0 ,b处质点的振动 加强 (选填“加强”或“减弱”)
【分析】两列频率相同的相干波,当波峰与波峰相遇或波谷与波谷相遇时振动加强,当波峰与波谷相遇时振动减弱,则振动情况相同时振动加强;振动情况相反时振动减弱。
【解答】解:S1、S2是振动情况完全相同的两个机械波波源,振幅为A.且ab=bc.某时刻a是两列波的波峰相遇点,c是两列波的波谷相遇点,则B点应是平衡位置与平衡位置的相遇点,位移为零。
a、c两点都是振动加强点,所以它们的连线全是振动加强区,则b点振动也加强,
故答案为:0,加强。
【点评】波的叠加满足矢量法则,例如当该波的波峰与波峰相遇时,此处相对平衡位置的位移为振幅的二倍;当波峰与波谷相遇时此处的位移为零。加强区与减弱区的区域不变,但它们的位移随着时间的推移在不断变化,然而它们的振幅不变。
36.(2019•扬州一模)如图所示,在某一均匀介质中,A、B是振动情况完全相同的两个波源,其简谐运动表达式均为x=0.3sin(200πt)m,两波源形成的简谐横波分别沿AP、BP方向传播,波速都是500m/s,则简谐横波的波长为 5 m,某时刻两列波的波峰在P点相遇,则介质中P点的振幅为 0.6 m。
【分析】由简谐运动表达式x=0.3sin(200πt)m可读出ω以及振幅,由T=求得波的周期T,由v=求解波长。
【解答】解:由简谐运动表达式为xA=0.1sin(20πt)m知,角频率ω=20πrad/s,则周期为:,
由得,波长为:λ=vT=500×0.01m=5m;
某时刻在P点两列波的波峰相遇,说明P点是振动加强点,故振幅为2A=0.6m;
故答案为:5;0.6
【点评】本题要掌握简谐运动的表达式x=Asinωt,即可读出ω,求出周期和波长。同时要记住波的干涉现象中振动加强的条件。
37.(2018•南通一模)如图所示,两列频率相同、传播方向相互垂直的平面波在空间相遇发生干涉,它们的振幅均为A,图中实线表示波峰,虚线表示波谷,e是a、d连线的中点,则e处质点振动 加强 (选填“加强”、减弱、或不振动),d处质点的振幅为 2A 。
【分析】两列频率相同的两列水波可形成稳定的干涉,波峰与波谷相遇处振动减弱,波峰与波峰、波谷与波谷相遇处振动加强,振动加强点的振幅等于两列波单独传播时振幅的两倍。
【解答】解:据干涉图象可知,d处质点是两列波波峰与波峰叠加,而a点是波谷与波谷叠加的地方,均处于振动加强,则e点也处于振动加强点;
由于振幅相同,d处质点的振幅为2A,
故答案为:加强;2A。
【点评】本题考查对波的叠加原理及规律的理解能力,两列波叠加振动加强时,等于两列波单独传播时振幅之和;注意振动加强点与振动始终加强的区别。
38.(2018•松江区一模)如图为利用发波水槽得到的水面波形图,甲图样是水面波的 衍射 现象;乙图样是水面波的 干涉 现象。
【分析】波绕过障碍物继续传播的现象就是波的衍射现象;当频率相同的两列波相遇时有的地方振动减弱,有的地方振动加强,且加强和减弱的区域交替出现说明发生了干涉现象。
【解答】解:波绕过障碍物继续传播的现象就是波的衍射现象,故图甲说明发生了明显的衍射现象。
当频率相同的两列波相遇时当波程差为波长的整数倍时振动加强,当波程差为半个波长的奇数倍时振动减弱,使有的地方振动加强有的地方振动减弱,且加强和减弱的区域交替出现,故图乙是发生了干涉现象。
故答案为:衍射,干涉。
【点评】掌握干涉和衍射的图样的特点和发生条件是解决此类题目的关键所在。
39.(2018•奉贤区一模)如图,在发波水槽中产生一列水波,将一支圆珠笔插入水中,可以观察到水波能 绕过障碍物 而继续传播的现象.当水波中的障碍物宽度比波长 大很多 时(选填“大很多”、“小很多”或“差不多”),波几乎只能沿直线传播.
【分析】波发生明显衍射的条件是:孔、缝的宽度或障碍物的尺寸与波长相比差不多或者比波长更小,但如果孔、缝的宽度或障碍物的尺寸就不能发生明显的衍射现象,从而即可求解.
【解答】解:波发生明显衍射的条件是:孔、缝的宽度或障碍物的尺寸与波长相比差不多或者比波长更小,那么将一支圆珠笔插入水中,可以观察到水波能绕过障碍物而继续传播的现象.
当水波中的障碍物宽度比波长大很多时,不能发生明显衍射现象,所以波几乎只能沿直线传播,
故答案为:绕过障碍物,大得多.
【点评】注重对基础知识的积累,加强对基本概念的深入理解,是学习物理的关键.只有真正理解了各种物理现象的实质才能顺利解决各类题目,注意区别衍射与明显衍射的不同.
40.(2017春•黄陵县校级期末)如图所示,为两个相干波源产生的干涉图样, a(或c) 点振动加强, b(或d) 点振动减弱.
【分析】两列波干涉时,两列波的波峰与波峰、波谷与波谷相遇处,振动始终加强,波峰与波谷相遇处振动始终减弱.振动加强点的振动等于波单独传播时振幅的之和.
【解答】解:b、d质点处是两列波波峰与波谷叠加的地方,振动始终是最弱的,而a、c质点处是两列波波峰与波峰或波谷叠加的地方,振动始终是最强的.
故答案为:a(或c); b(或d).
【点评】在波的干涉现象中,振动加强点的振动始终是加强的,但质点在简谐运动,其位移随时间是周期性变化的.
四.计算题(共2小题)
41.(2021•广州二模)频率恒定且同步振动的两个声源S1、S2相距12m放置,一观测者在S1、S2之间的连线上移动,听到音量大小起伏变化,其中一个音量最小的位置与S1相距5m。若声速为340m/s,求声源振动的最小频率。
【分析】根据波的干涉,当波程差是半波长的奇数倍时为减弱点,根据题意列式解答。
【解答】解:设声波的波长为λ,声源的频率为f,声波的波速为v,观察者在P处。.
观测者与S1、S2之间的波程差:△l=|PS1﹣PS2|
P处音量最小,必须满足:△l=(2n+1);(n=0,1,2.3.....)
又:v=λf联立并代入数据,解得:f=
解得,f=85(2n+1)Hz (n=0,1,2,3......)
当取n=0时,扩音器的最小频率为85Hz。
答:声源振动的最小频率为85Hz。
【点评】本题考查波的干涉和衍射现象,比较简单,注意当波程差为半波长奇数倍时为减弱点,偶数倍时为加强点。
42.甲、乙两人分乘两只小船在湖中钓鱼,两船相距24m。有一列水波在湖面上传播,使每只船每分钟上下浮动20次,当甲船位于波峰时,乙船位于波谷,这时两船之间还有5个波峰。
(1)此水波的波长为多少?波速为多少?
(2)若此波在传播过程中遇到一根竖立的电线杆,是否会发生明显的衍射现象?
(3)若该波经过一跨度为30m的桥洞,桥墩直径为3m,桥墩处能否看到明显衍射?
(4)若该桥为一3m宽的涵洞,洞后能否发生明显衍射?
【分析】60s内船浮动了20次可算出周期;当甲船位于波峰时,乙船位于波谷,这时两船之间还有5个波峰即相距5个半波长;根据公式可得速度,当波长大于或者远远大于障碍物时,能发生明显衍射现象
【解答】解;(1)由题意知:周期T= s=3 s。
设波长为λ,则5λ+=24 m,λ= m。
由v=得,v= m/s= m/s。
(2)由于λ= m,大于竖立电线杆的直径,所以此波通过竖立的电线杆时会发生明显的衍射现象。
(3)、(4)由于λ= m>3 m,所以此波无论是通过直径为3 m的桥墩,还是通过宽为3 m的涵洞,都能发生明显的衍射现象。
答:(1)此水波的波长为 m,波速为 m/s;
(2)若此波在传播过程中遇到一根竖立的电线杆,会发生明显的衍射现象;
(3)若该波经过一跨度为30m的桥洞,桥墩直径为3m,桥墩处能看到明显衍射;
(4)若该桥为一3m宽的涵洞,洞后能发生明显衍射;
【点评】解决该题的关键是能正确求出周期的大小,掌握波速的计算公式,知道明显衍射现象的条件;
相关资料
更多

