沪科版 (2019)选择性必修 第一册3.6 多普勒效应一课一练
展开【精选】物理沪科版选择性必修第一册第6节多普勒效应-2课时练习
一.单项选择
1.设在某均匀介质中(如空气)有一发声体P正在发射某一恒定频率的声波.在离P距离为s的地方有一观察者Q听到P发出的声波音调一定,那么以下说法中正确的是( )
A.当P不动,Q以一定速度远离P时,Q听到的音调变高
B.当Q不动,P以一定速度远离Q时,Q听到的音调变高
C.当P.Q均以一定速度相互接近时,Q听到的音调变低
D.当P.Q均以一定速度相互远离时,Q听到的音调变低
2.公路上的雷达测速仪的工作原理是利用( )
A.波的反射和多普勒效应 B.波的干涉和多普勒效应
C.波的干涉和波的反射 D.波的反射和共振
3.测速仪安装有超声波发射和接收装置,如图所示,B为测速仪,A为汽车,两者相距335m,某时刻B发出超声波,同时A由静止开始做匀加速直线运动,当B接收到反射回来的超声波信号时,AB相距355m,已知声速340m/s,则汽车的加速度大小为( )
A.20m/s2 B.10m/s2 C.5m/s2 D.无法计算
4.下列说法正确的是( )
A.若发生多普勒效应,则波源的频率改变
B.若你以声波的速度随同某一个波峰一起远离声源,你将听不到声音
C.你听到迎面驶来的汽笛声和离你远去的汽笛声是一样的
D.只有声波才能发生多普勒效应
5.a为声源,发出声波,b为接收者,接收a发出的声波.a.b若运动,只限于沿两者连线方向上.下列说法中正确的是( )
A. a静止,b向a运动,则b收到的声频比a发出的高
B.a.b向同一方向运动,则b收到的声频一定比a发出的高
C. a.b向同一方向运动,则b收到的声频一定比a发出的低
D.a.b都向相互背离的方向运动,则b收到的声频比a发出的高
6.巡警车在高速公路上以100km/h的恒定速度行驶。巡警车向正前方在同一车道上前进的一辆轿车发出一个已知频率的超声波脉冲,该超声波脉冲被那辆轿车反射回来,若巡警车接收到的反射回来的超声波频率比发射的低,则说明轿车的车速( )
A.大于100km/h B.小于100km/h C.等于100km/h D.无法确定
7.利用超声波遇到物体发生反射,可测定物体运动的有关参量,如图甲所示仪器A和B通过电缆线连接,B为超声波发射与接收一体化装置,而仪器A为B提供超声波信号源而且能将B接收到的超声波信号进行处理并在屏幕上显示出波形.现固定装置B,并让它对准匀速行驶的小车C,使其每隔固定时间T发射一短促的超声波脉冲(如图乙中幅度大的波形),而B接收到由小车C反射回的超声波由A处理后显示成图乙中幅度较小的波形,反射滞后的时间在乙图已标出,其中,T和△T为已知量,超声波在空气中的速度为v也已知.由所给信息可知( )
A.小车往右运动速度
B.小车往左运动速度
C.小车往右运动速度
D.小车往左运动速度
8.频率为ν的光子从地球表面竖直向上运动.在它上升高度△H(△H远小于地球的半径R)的过程中,由于地球引力的作用,它的波长会变长,这种现象称为“引力红移”.设光速为c,则在这一过程中该光子的频率的改变量△ν与原来频率ν的比值为(重力加速度为g)( )
A.
B.
C.
D.
9.关于多普勒效应,下列说法正确的是( )
A.多普勒效应是由波的干涉引起的
B.多普勒效应说明波源的频率发生了改变
C.多普勒效应是由于波源和观察者之间有相对运动而产生的
D.只有声波才能产生多普勒效应
10.下列说法正确的是( )
A.只要波源在运动,就一定能观察到多普勒效应
B.在真空中,光的速度与光的频率.光源的运动状态都无关
C.麦克斯韦提出电磁场理论并预言电磁波存在,后来由他又用实验证实电磁波的存在
D.质量.长度.时间的测量结果不随物体与观察者的相对状态而改变
11.下列说法不正确的是( )
A.“闻其声而不见其人”现象说明遇到同样障碍物时声波比可见光容易发生衍射
B.用超声波被血流反射回来其频率发生变化可测血流速度,这是利用多普勒效应
C.如果地球表面没有大气层覆盖,太阳照亮地球的范围要比有大气层时略大些
D.已知某玻璃对蓝光的折射率比对红光的折射率大,红光从该玻璃中射入空气发生全反射时,红光临界角较大
12.下列说法正确的是( )
A.只要波源在运动,就一定能观察到多普勒效应
B.雷达是用X光来测定物体位置的设备
C.次声波和超声波都能引起人类听觉器官的感觉
D.变化的磁场可以产生变化的电场
13.关于多普勒效应,下列说法中正确的是( )
A.发生多普勒效应时,波源频率发生了变化
B.要发生多普勒效应,波源和观察者必须有相对运动
C.火车向你驶来时,你听到的汽笛声音调变低,火车离你远去时,你听到的汽笛声音调变高
D.机械波能发生多普勒效应,而光波则不能
14.下列各组的两个现象中都表现出光具有波动性的是( )
A.光的折射现象.色散现象 B.光的反射现象.干涉现象
C.光的衍射现象.偏振现象 D.光的直线传播现象.多普勒效应
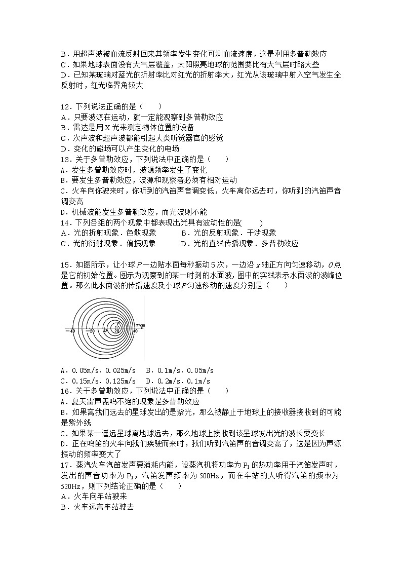
15.如图所示,让小球P一边贴水面每秒振动5次,一边沿x轴正方向匀速移动,O点是它的初始位置。图示为观察到的某一时刻的水面波,图中的实线表示水面波的波峰位置。那么此水面波的传播速度及小球P匀速移动的速度分别是( )
A.0.05m/s.0.025m/s B.0.1m/s.0.05m/s
C.0.15m/s.0.125m/s D.0.2m/s.0.1m/s
16.关于多普勒效应,下列说法中正确的是( )
A.夏天雷声轰鸣不绝的现象是多普勒效应
B.如果离我们远去的星球发出的是紫光,那么被静止于地球上的接收器接收到的可能是紫外线
C.如果某一遥远星球离地球远去,那么地球上接收到该星球发出光的波长要变长
D.正在鸣笛的火车向我们疾驶而来时,我们听到汽笛声的音调变高了,这是因为声源振动的频率变大了
17.蒸汽火车汽笛发声要消耗内能,设蒸汽机将功率为P1的热功率用于汽笛发声时,发出的声音功率为P2,汽笛发声频率为500Hz,而在车站的人听得汽笛的频率为520Hz,则下列结论正确的是( )
A.火车向车站驶来
B.火车远离车站驶去
C.P1可能小于P2
D.P1可能等于P2
18.公路巡警开车在高速公路上以100 km/h的恒定速度巡查,在同一车道上巡警车向前方的一辆轿车发出一个已知频率的电磁波,如果该电磁波被那辆轿车反射回来时,巡警车接收到的电磁波的频率比发出时低,说明那辆轿车的车速( )
A.高于100 km/h B.低于100 km/h
C.等于100 km/h D.无法确定
参考答案与试题解析
1.【答案】D
【解析】根据多普勒效应,声源跟观察者相互靠近时,音调变高,反之音调变低.
2.【答案】A
【解析】公路上的雷达测速仪的工作原理是利用波的反射和多普勒效应,A对;
3.【答案】B
【解析】
试题分析:超声波从B发出到A与被A反射到被B接收所需的时间相等,在整个这段时间内汽车的位移x=355-335m=20m.初速度为零的匀变速直线运动,在开始相等时间内的位移之比为1:3,所以x1=5m,x2=15m,则超声波被A接收时,AB的位移x′=335+5m=340m,所以超声波从B发出到被A接收所需的时间T= =1s,则t=2T=2s.根据 =aT2得,a= 10m/s2
考点:匀变速直线运动规律
4.【答案】B
【解析】若发生多普勒效应,则波源的频率不改变,A选项错误,若你以声波的速度随同某一个波峰一起远离声源,你将听不到声音,B选项正确,你听到迎面驶来的汽笛声的音调变高,而离你远去的汽笛声音调变低,C选项错误,多普勒效应是波动过程共有的特征,只要是波都可以发生,D选项错误.
5.【答案】A
【解析】
6.【答案】A
【解析】由多普勒效应的成因我们知道,当波源与观察者互相接近时,接收到的频率变大,音调高。
7.【答案】A
【解析】由屏幕上显示的波形可以看出,反射波滞后于发射波的时间越来越长,说明小车离信号源的距离越来越远,小车向右运动.
由题中图2可得,小车相邻两次反射超声波脉冲的时间
t=T+(T+△T)-T=T+△T ①
小车在此时间内前进的距离为
s=v? ②
小车的速度为v==.所以选项A正确.
8.【答案】B
【解析】原来光子的能量:hν=mc2
根据能量守恒定律,可以知道,光子向上的过程中,光子的能量有一部分转化为势能.即
上升高度△H后:hν=hν'+mg△H 变形可得 h△ν=mg△H
则
故选B.
点评:此题考查的是能量守恒定律和光子能量的表达方式,要知道光子的能量可表示为hν,也可表示为mc2.
9.【答案】C
【解析】
试题分析:多普勒效应是由于波源和观察者之间有相对运动而产生的,C正确;任何波都有多普勒效应现象,D错。
考点:多普勒效应
10.【答案】B
【解析】多普勒效应是因为波源和观察者之间有相对运动引起的,可以是波源的运动,也可以是观察者的运动,可以发生在机械波上,也可以在电磁波上。
11.【答案】C
【解析】“闻其声而不见其人”是因为声波比光波更容易发生衍射现象.A正确;当观察者与波源的距离发生变化时,观察者接收到的波的频率发生改变现象叫多普勒效应,“彩超”利用反射波的频率变化,测出血流的速度,就利用了多普勒效应.B正确;地球表面存在大气层,太阳光通过大气层时会发生折射,因此照亮的面积比没有大气层时要大.如果地球表面没有大气层,那么,太阳光照亮地球的范围与有大气层时照亮地球的范围相比就变小.C错误;根据公式可得折射率越小,临界角越大,D正确;
考点:考查了波的衍射,多普勒效应,光得折射,全反射
12.【答案】D
【解析】A.要观察到多普勒效应,波源和观察者之间必选发生相对运动.故A错.
B.雷达使用无线电波(微波)来测定物体的位置的设备.故B错.
C.只有声波才能引起人类听觉器官的感觉,次声波的频率低于声波,超声波的频率大于声波,都不能引起人的听觉.故C错.
D.根据麦克斯韦电磁场理论,变化的电场可以产生磁场,变化的磁场可以产生电场.故D正确.
故选D.
点评:要知道多普勒效应.雷达.次声波.超声波.麦克斯韦电磁场理论等知识,有些就是要记住.
13.【答案】B
【解析】由多普勒效应的成因我们知道,当波源与观察者互相接近时,接收到的频率变大,音调高。多普勒效应是因为波源和观察者之间有相对运动引起的,可以是波源的运动,也可以是观察者的运动,可以发生在机械波上,也可以在电磁波上。
14.【答案】C
【解析】光的衍射现象.偏振现象.干涉现象都能说明光具有波动性,C对;
15.【答案】D
【解析】由多普勒效应的成因我们知道,当波源与观察者互相接近时,接收到的频率变大,音调高。
16.【答案】C
【解析】本题考查的是对多普勒效应的理解。夏天雷声轰鸣不绝的现象是波的反射引起的,A错误;如果离我们远去的星球发出的是紫光,那么被静止于地球上的接收器接收到的可能是比紫光波长长的光,B错误;如果某一遥远星球离地球远去,那么地球上接收到该星球发出光的波长要变长,C正确;正在鸣笛的火车向我们疾驶而来时,我们听到汽笛声的音调变高了,这是因为观测的频率变大了,D错误;
17.【答案】A
【解析】A.B:根据多普勒效应,当波源和观察者相向运动时,两者间距变小,观察者接收到的频率一定比波源频率高;当波源和观察者反向运动时,两者间距变大,观察者接收到的频率一定比波源频率低.现在车站的人听得汽笛的频率比火车汽笛的频率高,说明火车与人之间的距离在减小,所以A正确,B错误;
C.D:蒸汽机将一定的功率用于汽笛发声时,该功率的一部分转化为机械能,另一部分转化为声波能,所以一定是P1>P2,故CD都错误.
故选:A
点评:多普勒效应是波特有的现象,当波源与观察者的间距变化,导致接收频率变化,但发射频率始终不变
18.【答案】A
【解析】由多普勒效应知,巡警车接收到的频率低了,即观察者接收到的频率低了,说明轿车和巡警车在相互远离,故A正确.
高中物理沪科版 (2019)选择性必修 第一册3.6 多普勒效应课堂检测: 这是一份高中物理沪科版 (2019)选择性必修 第一册3.6 多普勒效应课堂检测,共10页。试卷主要包含了关于机械波,下列说法正确的有等内容,欢迎下载使用。
物理选择性必修 第一册3.6 多普勒效应第一课时综合训练题: 这是一份物理选择性必修 第一册3.6 多普勒效应第一课时综合训练题,共8页。试卷主要包含了下列说法中不正确的是,以下说法正确的是,下列说法中正确的是等内容,欢迎下载使用。
高中物理沪科版 (2019)选择性必修 第一册3.6 多普勒效应习题: 这是一份高中物理沪科版 (2019)选择性必修 第一册3.6 多普勒效应习题,共10页。试卷主要包含了下列哪些现象属于多普勒效应,下列说法正确的是等内容,欢迎下载使用。

