还剩11页未读,
继续阅读
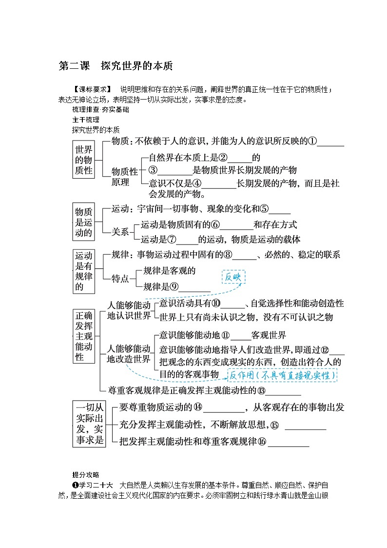
第二课 探究世界的本质 学案(含解析)2024届高考政治统编版一轮复习必修4 哲学与文化
展开
这是一份第二课 探究世界的本质 学案(含解析)2024届高考政治统编版一轮复习必修4 哲学与文化,共14页。学案主要包含了课标要求,思维路径等内容,欢迎下载使用。
相关学案
高中政治 (道德与法治)人教统编版必修4 哲学与文化价值的创造和实现学案设计:
这是一份高中政治 (道德与法治)人教统编版必修4 哲学与文化价值的创造和实现学案设计,共4页。学案主要包含了课程标准,体系导学,新知导学,阅读导思,阅读与思考1,阅读与思考2,阅读与思考3,习题导练等内容,欢迎下载使用。
人教统编版价值判断与价值选择导学案:
这是一份人教统编版价值判断与价值选择导学案,共5页。学案主要包含了课程标准,体系导学,新知导学,阅读导思,阅读与思考1,阅读与思考2,阅读与思考3,习题导练等内容,欢迎下载使用。
第八课 学习借鉴外来文化的有益成果 学案(含解析)2024届高考政治统编版一轮复习必修4 哲学与文化:
这是一份第八课 学习借鉴外来文化的有益成果 学案(含解析)2024届高考政治统编版一轮复习必修4 哲学与文化,共13页。学案主要包含了课标要求,思维路径等内容,欢迎下载使用。

