2023届高考生物各省模拟试题精编卷(辽宁专版)(含答案)
展开2023届高考生物各省模拟试题精编卷(辽宁专版)
学校:___________姓名:___________班级:___________考号:___________
一、单选题
1、烟草花叶病毒(TMV)由蛋白质外壳包裹着一条RNA链组成,只能在宿主细胞内增殖。下列叙述正确的是( )
A.蛋白质和RNA属于生物大分子 B.TMV的遗传物质是DNA和RNA
C.组成TMV的核苷酸碱基有5种 D.TMV属于异养型的原核生物
2、某兴趣小组为了探究光照对绿叶中色素合成的影响,将韭菜根分别置于光照和黑暗条件下培养,分别发育成韭菜和韭黄,然后提取和分离二者叶片中的色素,结果如图所示。下列相关叙述错误的是( )
A.若研磨时未加SiO2,则滤纸条的色素带中叶绿素的宽度可能会变窄
B.实验结果说明无光照或弱光照不会影响类胡萝卜素的合成
C.类胡萝卜素和叶绿素都主要吸收红光
D.海带通常呈现褐色与其光合色素对光能的捕获有关
3、根据元素的组成可以推断细胞中化合物的种类,观察如图,有关分析正确的是( )
A.若a中还含有S元素,其可能是氨基酸,人体细胞中的氨基酸都必得从食物中获得的
B.若b是植物细胞中的一种多糖,则它一定是能源物质
C.若c能携带遗传信息,则其一定为 DNA
D.若c为脂质,它存在于所有活细胞中
4、细胞可运用不同的方式跨膜转运物质,下列相关叙述错误的是( )
A.物质自由扩散进出细胞的速度既与浓度梯度有关,也与分子大小有关
B.小肠上皮细胞摄入和运出葡萄糖与细胞质中各种溶质分子的浓度有关
C.神经细胞膜上运入K+的载体蛋白和运出K+的通道蛋白都具有特异性
D.肾小管上皮细胞通过主动运输方式重吸收氨基酸
5、以下是生物学实验的部分操作过程,其中正确的是( )
选项
实验名称
实验操作
A
检测生物组织中的还原糖
向待测液中NaOH溶液,再加CuSO4溶液,水浴加热
B
绿叶中色素的提取和分离
先用95%的乙醇提取色素,再用层析液分离色素
C
探究植物细胞的吸水和失水
将表皮细胞先置于清水观察吸水,再置于蔗糖溶液观察失水
D
探究酵母菌种群数量变化
先将盖玻片放在计数室上,再在盖玻片边缘滴加培养液
A. A B. B C. C D. D
6、下列关于遗传物质DNA的经典实验,叙述错误的是( )
A. 摩尔根依据果蝇杂交实验结果首次推理出基因位于染色体上
B. 孟德尔描述的“遗传因子”与格里菲思提出的“转化因子”化学本质相同
C. 肺炎链球菌体外转化实验和噬菌体侵染细菌实验均采用了能区分DNA和蛋白质的技术
D.沃森和克里克提出了 DNA分子半保留复制的假说
7、基因中某个碱基对的替换并不改变对应的氨基酸,这种突变称为同义突变。近期有研究发现,酵母细胞中有超过3/4的同义突变会降低突变基因对应的mRNA的数量,对酵母菌显著有害。下列相关推断合理的是( )
A. 同义突变的基因中碱基之和“A+G”≠“C+T”
B. 同义突变对应的氨基酸可能有两种以上的密码子
C. 同义突变不改变对应的氨基酸,也不改变生物性状
D. 同义突变对酵母菌有害是因为其直接抑制了翻译过程
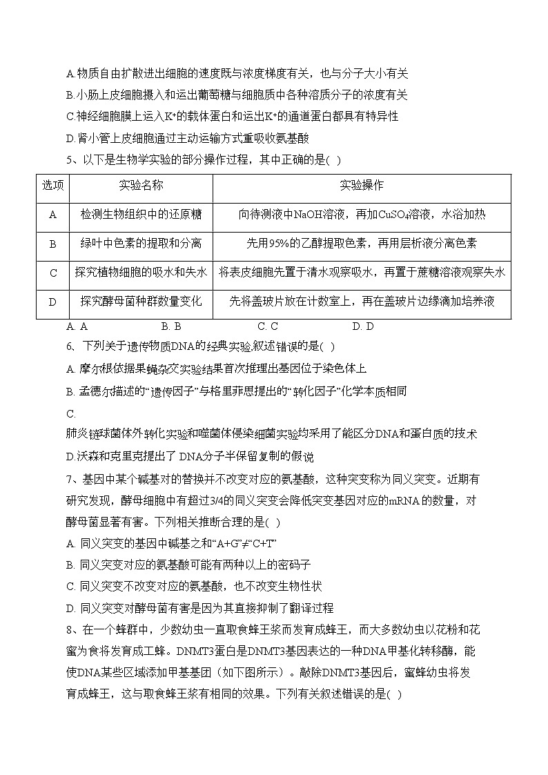
8、在一个蜂群中,少数幼虫一直取食蜂王浆而发育成蜂王,而大多数幼虫以花粉和花蜜为食将发育成工蜂。DNMT3蛋白是DNMT3基因表达的一种DNA甲基化转移酶,能使DNA某些区域添加甲基基团(如下图所示)。敲除DNMT3基因后,蜜蜂幼虫将发育成蜂王,这与取食蜂王浆有相同的效果。下列有关叙述错误的是( )
A.胞嘧啶和5’甲基胞嘧啶在DNA分子中都可以与鸟嘌岭配对
B.蜂群中蜜蜂幼虫发育成蜂王可能与体内重要基因是否甲基化有关
C.DNA甲基化后可能干扰了RNA聚合酶等对DNA部分区域的识别和结合
D.被甲基化的DNA片段中遗传信息发生改变,从而使生物的性状发生改变
9、非洲干旱环境下生长的金合欢,是具有长达10厘米尖刺的高大树种,尖刺减少水分散失的同时又可抵御动物的啃食。长颈鹿有长达45厘米的舌头,柔软细长的舌头加上长长的脖子可以轻松吃到被尖刺覆盖的金合欢嫩叶。下列相关叙述错误的是( )
A. 金合欢的尖刺和长颈鹿的长舌头都是生物适应性的表现
B. 生物适应性的形成离不开遗传、变异与环境的相互作用
C. 非洲干旱环境使金合欢出现适应性性状并遗传给后代
D. 当环境发生改变后,长颈鹿的适应性有可能变得不适应
10、某种花的颜色受到三对等位基因的控制,控制过程如下图,下列说法中正确的是( )
注:酶A、酶B、酶D分别由基因A、B、D控制合成,三种白色物质同时出现则为深红,只有一种白色物质或没有白色物质为白色。
A.若一深红个体自交,子代表现型及其比例为深红∶大红=3∶1,则证明三对基因位于同一对同源染色体上
B.若某一深红个体自交,子代表现型有五种,则此深红个体的基因型必定是AaBbDd,且三对等位基因可能位于三对同源染色体上
C.若基因A/a和基因B/b位于同一对染色体上,基因D/d位于另外一对同源染色体上,则AaBbdd的个体自交,子代的表现型及其比例一定是大红∶白色=3∶1
D.大红纯合子和浅红纯合子杂交,所得子代也是纯合子
11、图中甲是果蝇体细胞示意图,图乙、丙是果蝇细胞中部分染色体在细胞分裂中的行为。请判断下列说法正确的是( )
A.图甲中Ⅱ、Ⅲ、Ⅳ中的一条染色体和X、Y染色体组成一个染色体组
B.若图甲果蝇一个精原细胞产生的一个精子基因组成为bcXDXD,则其余的三个精子的基因组成为BCYd、BCYd、bcXDXD
C.图乙所示的果蝇细胞中A、a基因属于等位基因,位于同源染色体上
D.图丙中姐妹染色单体上出现基因A和a是基因突变或交叉互换的结果
12、辽宁省东港市是我国最大的草莓生产和出口基地,是“中国草莓第一县”东港草莓以“绿色、安全、优质”的优势入选直供北京冬奥会农产品名单。下列有关草莓生长发育过程中的描述,错误的是( )
A.草莓的生长发育调控,是由基因表达调控、激素调节和环境因素调节共同完成的
B.在草莓的生长发育过程中不同种激素的调节往往具有顺序性
C.草莓的生长发育过程中不同种植物激素在代谢上可能存在着相互作用
D.喷洒一定浓度的脱落酸可防止草莓果实脱落
13、食欲肽是下丘脑中某些神经元释放的神经递质,它作用于觉醒中枢的神经元,使人保持清醒状态。临床使用的药物M 与食欲肽竞争突触后膜上的受体,但不发挥食欲肽的作用。下列判断不合理的是( )
A. 食欲肽以胞吐的形式由突触前膜释放
B. 食欲肽通过自由扩散的方式通过突触间隙
C. 食欲肽分泌不足,机体可能出现嗜睡症状
D. 药物M 可能有助于促进睡眠
14、生态学上环境容纳员:又称K 值,最低起始数虽,又称M 值,科学家研究了某种群的数虽变化规律,如图所示为该种群的种群瞬时增长最随种群数此的变化曲线。下列有关该图的分析错误的是( )
A. 图中K 值为600个,M 值为100个
B. 当种群数量大于K 值时,种群数量下降;小于K 值大于M 值时,种群数量上升
C. 当种群数量大于M 值时,种群数量下降;小于M 值时,种群数量上升
D. 若该种群的起始数量分别是75、300、800,则种群的最终数量依次为0、600、600
15、基因定点突变的目的是通过定向地改变基因内一个或少数几个碱基来改变多肽链上一个或几个氨基酸。该技术是蛋白质工程的重要技术。下图为利用PCR技术进行定点突变的流程,相关叙述错误的是( )
A.由于基因决定蛋白质,因此要对蛋白质的结构进行设计改造,最终还必须通过改造或合成基因来完成
B.酶① 应为耐高温DNA聚合酶,引物X和Y应该为引物2和4
C.可以将引物1、引物2、引物3和引物4置于同一个反应系统中同时进行第一个阶段的反应,进而缩短实验时间
D.利用图示流程技术可以将两个不同的基因拼接到一起
二、多选题
16、肌红蛋白(Mb)是哺乳动物肌肉中储氧的蛋白质,仅含有C、H、O、N、Fe五种元素,由一条肽链和一个血红素辅基构成。Mb中的极性侧链基团几乎全部分布在分子的表面,而非极性的侧链基团则被埋在分子内部。含有Fe2+的血红素辅基位于Mb表面内陷的疏水洞穴结构中,避免Fe2+被氧化。下列说法正确的是( )
A.Mb表面极性侧链基团可以与水分子结合,故Mb可溶于水
B.Mb中的疏水洞穴结构保证了血红素的储氧能力
C.组成Mb的肽链中氧原子数一定多于氨基酸数
D.Mb复杂结构的形成与二硫键一定无关
17、图为人体内能源物质代谢的部分过程图解,下列相关叙述错误的是( )
A.氨基酸与葡萄糖氧化分解时,生成的代谢终产物相同,都是CO2和H2O
B.甘油和脂肪酸组成的脂肪中氧的含量比糖类高,所以单位质量所含能量也比糖类多
C.若细胞呼吸以葡萄糖为底物,则图中的[H]全部来自于葡萄糖
D.人体所需的葡萄糖最终来源于绿色植物的光合作用
18、将八氢番茄红素合成酶基因(PSY)和胡萝卜脱氢酶基因(ZDS)导入水稻细胞,培育而成的转基因植株"黄金水稻"具有类胡萝卜素超合成能力,其合成途径如下图所示。已知目的基因能 1次或多次插入并整合到水稻细胞染色体上(不考虑其他变异),下列叙述错误的是( )
A.若有一个PSY和一个 ZDS插入到同一条染色体上,则此转基因植株自交后代中亮红色大米∶白色大米的比例为3∶1
B.若有一个 PSY和一个ZDS分别插入到2条非同源染色体上,则此转基因植株自交后代中白色大米∶橙色大米∶亮红色大米的比例为4∶3∶9
C.若某一转基因植株自交后代中橙色大米∶亮红色大米∶白色大米的比例为3∶12∶1时,则不可能有 PSY、ZDS插在同一条染色体上
D.若某一转基因植株自交后代中出现白色大米∶亮红色大米的比例为1∶15,则一定有 PSY、ZDS 插在同一条染色体上
19、高原鼢鼠是一种营地下生活的挖掘类啮齿动物,挖洞时将挖出的土堆在地面,会在草甸中形成无植被覆盖的裸露土丘,土丘需6年左右才能逐步恢复。图1中CK、A、B、C、D表示土丘密度不同的5个区域。图2表示演替至第6年时各区域的生物量和植物丰富度,下列分析正确的是( )
A.裸露土丘的恢复过程属于群落的初生演替
B.草甸中高原鼢鼠数量越多,恢复后植物丰富度越高
C.鼢鼠挖洞行为有利于疏松土壤从而促进植物生长
D.彻底消灭鼢鼠不利于提高草甸生态系统的稳定性
20、某研究小组从黄色短杆菌(能合成L-亮氨酸)中筛选L-亮氨酸缺陷型(不能合成L-亮氮酸)突变菌株,培养皿A和培养皿B的培养基中含有L-亮氨酸,培养皿C的培养基中不含有 L-亮氨酸,实验流程如图所示。下列相关叙述正确的是( )
A.培养基灭菌常用的方法是干热灭菌法
B.接种时,要使培养皿B和培养皿C的菌种接种位置相同,便于将来比较培养皿 B 和培养皿 C 中菌落差异
C.培养皿A、B、C中的培养基都要使用固体培养基的原因是便于观察菌落特征和分离目的菌株
D.研究人员应该从培养皿C中选取目的菌落,选取目的菌落位置的依据是培养皿C中有菌落,而在培养皿B中的对应位置没有菌落
三、读图填空题
21、C3植物(如花生)都是直接把CO2固定成三碳化合物,而C4植物(如玉米)则在卡尔文循环之前CO2先被固定成一种四碳化合物。两者的光合作用速率有很大差别。
(1)下图是两种作物光合作用部分途径示意图。
由图可知,与花生相比,玉米的卡尔文循环发生在_________细胞。玉米比花生更能固定低浓度的CO2,原因可能是_______________________________。
(2)将玉米的PEP酶基因转入水稻后,测得光强对转基因水稻和原种水稻的气孔导度和光合速率的影响结果,如下图:
分析图中信息,可知PEP酶的作用除固定CO2外,还有__________________;原种水稻在光照大于8×102μmol·m-2·s-1时光合速率基本不变的原因是_______________________。
(3)综上所述,可以看出C4植物适宜栽种在________条件下,原因是_______________。
22、图1是胰岛素分泌的两种调节机制示意图,图2是葡萄糖调节胰岛素分泌的过程示意图。胰岛B细胞内K+浓度为细胞外的28倍,而细胞外Ca2+浓度为细胞内的15000倍。与神经细胞一样,胰岛B细胞在静息状态下呈外正内负的膜电位。当血糖浓度增加时,葡萄糖进入胰岛B细胞能引起胰岛B细胞和组织细胞的一系列生理反应。回答下列问题。
(1)图1中蛋白①和蛋白②具有不同结构的根本原因是_____________________________,图示体现的细胞膜的功能有_______________________________________________,体现的神经调节和激素调节联系是_________________________________________________________。
(2)胰岛B细胞膜内外K+和Ca2+浓度差的建立和维持所依赖的跨膜运输方式需要的条件是____________;进食后血糖浓度升高,与正常胰岛B细胞相比,葡萄糖转运蛋白存在缺陷的胰岛B细胞内Ca2+浓度____________(填“高”、“低”或“相等”)。
(3)据图2补充完整血糖浓度升高促进胰岛素分泌的过程:葡萄糖进入胰岛B细胞______________________
__________________________________________________________________________,促进了胰岛素分泌。
(4)综上所述,在胰岛B细胞中,ATP的作用是_______________________________________。
23、普通棉花中含β甘露糖苷酶基因(ChMmaA2),能在纤维细胞中特异性表达,产生的β甘露糖苷酶催化半纤维素降解,棉纤维长度变短。为了培育新的棉花品种,科研人员构建了反义GhMnaA2基因表达载体,利用农杆菌转化法导入棉花细胞,成功获得转基因棉花品种,具体过程如下。请分析回答:
(1)纤维细胞E6启动子的元素组成为______________,基因表达载体除了图示组成外,至少还有_______________等(至少答两个),不能使用质粒1中花椰菜病毒启动子的原因是_______________。
(2)PCR技术扩增β-甘露糖苷酶基因需要根据_____________设计特异性引物序列,假设开始时模板DNA数量为m个,PCR扩增5个循环,理论上需要的引物数量__________,只含目的基因的片段数量为______________。为保证ChMnaA2能插入到质粒2中,还需要在引物的_______________端添加限制酶识别序列。
(3)为什么不能用GhMnaA2探针进行DNA分子杂交来鉴定基因表达载体是否导入棉花细胞?______________。
(4)③过程中用酶切法可鉴定正、反义表达载体。用SmaI酶和NotI酶切割正义基因表达载体获得0.1kb、3.2kb、5.8kb、8.6kb四种长度的DNA片段,则用NotI酶切反义基因表达载体获得DNA片段的长度应是______________和_______________。
(5)导入细胞内的反义GhMnaA2能阻止β-甘露糖甘酶合成,使棉纤维变长的原理是______________。
四、填空题
24、海南岛是中国最大的“热带宝地”,海南热带雨林国家公园拥有我国连片面积最大的热带雨林,包括霸王岭、鹦哥岭、五指山等片区。回答下列问题:
(1)若研究热带雨林中某种植物的生态位,通常需要研究的因素有____。
A.在该区域出现的频率 B.种群密度
C.植株高度 D.与其他物种的关系
(2)自然界中多数群落之间没有明显的边界,而是在群落之间存在一个过渡地带,过渡地带物种的数目及一些物种的密度有增大的趋势,这种现象称为边缘效应。出现边缘效应的原因是___。
(3)随着时间的推移,群落可能会发生演替。群落演替的原因是___。
(4)热带雨林国家公园中,森林生态系统生物多样性具有较高的间接价值,该价值主要体现为调节生态系统的功能,如固碳供氧、____(答出2点)。
(5)生活在霸王岭片区的中国特有长臂猿——海南长臂猿,已被世界自然保护联盟列为极度濒危物种。研究发现,海南长臂猿栖息地的丧失和碎片化导致其种群数量减少,这是因为_______(答出2点)。针对栖息地的丧失,应采取的具体保护措施有____________。以增加海南长臂猿的栖息地面积。
五、实验题
25、某雌雄异株植物(性别决定方式为XY型)的花色有黄色、白色和橙红色三种,由A、a(在常染色体上)和B、b两对等位基因共同控制,已知无A基因时植株开白花。下表为两组杂交实验的结果。请分析回答。
组别
亲本
F1
F2
母本
父本
甲
黄花1
白花1
橙红花
黄花:白花:橙红花=3:4:9
乙
黄花2
白花2
橙红花
黄花:白花:橙红花=1:4:3
(1)该种植物花色有不同的表现类型,这些表现类型在遗传学上互称为___________,根据表中___________组实验结果,可推知花色的遗传遵循___________定律。
(2)研究得知,乙组F1中A、a基因所在的染色体存在片段缺失,含有缺失染色体的某性别的配子致死,据此推测,乙组F1发生染色体缺失的是___________(填A或a)基因所在的染色体。
(3)根据甲组数据,有同学提出B、b这对基因不在常染色体上,而是在X、Y染色体的同源区段,这位同学还需要统计甲组的___________,若___________,则表明B、b这对基因在X、Y染色体的同源区段。
参考答案
1、答案:A
解析:A、蛋白质和RNA分别是由氨基酸和核糖核苷酸脱水缩合而成的生物大分子,A正确; B、由题干信息可知,TMV的遗传物质是RNA,B错误; C、TMV的遗传物质是RNA,则组成TMV的核苷酸碱基有4种,C错误; D、TMV是病毒,没有细胞结构,属于非细胞生物,D错误。
故选:A。
2、答案:C
解析:类胡萝卜素主要吸收蓝紫光,叶绿素主要吸收红光和蓝紫光,C错误。
3、答案:D
解析:A、人体细胞中的必需氨基酸必须从食物中获得,而非必需氨基酸能在体内合成,A错误; B、若b是植物细胞中的一种多糖,其可能为纤维素或淀粉,纤维素不是能源物质,B错误; C、若c能携带遗传信息,其可能是DNA或者RNA,C错误; D、细胞膜的成分主要是磷脂和蛋白质,若c为脂质,组成元素为C、H、O、NP,则为磷脂,活细胞都有细胞膜,因此它一定存在于所有活细胞中,D正确。
故选:D。
4、答案:B
解析:A、自由扩散的动力是浓度差,物质自由扩散进出细胞的速度既与浓度梯度有关,也与分子大小有关,A正确; B、小肠上皮细胞摄入和运出葡萄糖是主动运输,需要载体和能量,一定范围内与细胞质中葡萄糖分子的浓度有关,B错误; C、转运蛋白包括载体蛋白和通道蛋白,都具有专一性,C正确; D、肾小管上皮细胞通过主动运输方式重吸收氨基酸,需要载体和能量,D正确。
故选:B。
5、答案:D
解析:A、检测生物组织中的还原糖时,NaOH溶液和CuSO4溶液应先混合再使用,A错误; B、绿叶中色素的提取和分离,应用无水乙醇提取色素,B错误; C、探究植物细胞的吸水和失水时,应将表皮细胞先置于蔗糖溶液中观察其失水,再置于清水观察吸水,C错误; D、探究酵母菌种群数量变化时,先将盖玻片放在计数室上,再在盖玻片边缘滴加培养液,让培养液自行渗入,D正确。
故选:D。
6、答案: A
解析:摩尔根通过假说—演绎法利用果蝇杂交遗传实验证明了基因位于染色体上,A 项错误;孟德尔描述的“遗传因子"实质是基因,基因是有遗传效应的DNA片段,格里菲思提出的“转化因子”是 DNA,两者化学本质相同,B项正确;肺炎链球菌体外转化实验利用酶解法去掉DNA或者蛋白质,噬菌体侵染细菌实验利用同位素标记法区分DNA和蛋白质,两者均采用了能区分DNA和蛋白质的技术,C项正确;沃森和克里克提出了 DNA分子半保留复制的假说,梅塞尔森和斯塔尔利用同位素标记法证明了这一假说,D项正确。
7、答案:B
解析:A、酵母细胞中的基因是有遗传效应的双链DNA片段,遵循碱基互补配对原则,即A和T配对,C和G配对,故碱基数量关系为A=T,C-G,所以A+GC+T,A错误; B、同义突变的基因中某个碱基对的替换并不改变对应的氨基酸,说明和突变前相比,mRNA的序列改变了,即密码子种类有变化,但对应的氨基酸没有改变,可能这些氨基酸有两种以上的密码子,B正确;C、同义突变不改变对应的氨基酸,则不改变蛋白质的结构,但同义突变会降低突变基因对应的RNA的数量,会改变生物性状,C错误; D、同义突变对酵母菌有害是因为减少了突变基因对应的mRNA的数量,而非直接抑制翻译过程,D错误。
故选B。
8、答案:D
解析:A、从图中可知,胞嘧啶和5’甲基胞嘧啶在DNA分子中都可以与鸟嘌呤配对,A正确;B、DNMT3蛋白是DNMT3基因表达的一种DNA甲基化转移酶,敲除DNMT3基因后,蜜蜂幼虫将发有成蜂王,这说明蜂群中蜜蜂幼虫发育成蜂王可能与体内重要基因是否甲基化有关,B正确; C、DNA甲基化后能使DNA某些区域添加甲基基团,可能干扰了RNA聚合酶等对DNA部分区域的识别和结合,C正确; D、被甲基化的DNA片段中遗传信息未发生改变,D错误。
故选D。
9、答案:C
解析:A、金合欢的尖刺减少水分散失的同时又可抵御动物的啃食,能够让自己生存下来,长颈鹿柔软细长的舌头加上长长的脖子可以轻松吃到被尖刺覆盖的金合欢嫩叶,因此金合欢的尖刺和长颈鹿的长舌头都是生物适应性的表现,A正确; B、适应是环境与生物相互作用、协同进化的结果,适应的形成离不开可遗传的有利变异与环境的定向选择作用,B正确; C、金合欢出现适应性性状并不是非洲干旱环境导致的,非洲干旱环境起到选择作用,C错误D、当环境发生改变后,如果不再是干旱环境,金合欢的尖刺变短甚至退化,长颈鹿的长舌头和长脖子有可能变得不适应,D正确。
故选:C。
10、答案:B
解析:A、深红:大红=3:1,只能说明D与d基因是杂合,其他基因均为显性纯合,A错误;
B、若某一深红个体自交,子代产生五种表现型,则必定在子代中含有A与a、B与b、D与d的所有组合,且每对非等位基因可能自由组合,B正确;
C、若A与b、a与B在同一条染色体上,子代的表现型及其比例为大红∶白色=1∶1,不符合3∶1的比例,C错误;
D、大红纯合子(AABBdd)与浅红纯合子(aaBBDD)杂交子代,必是杂合子,D错误。
故选B。
11、答案:D
解析:图甲中Ⅱ、Ⅲ、Ⅳ中的一条染色体和X或Y染色体组成一个染色体组,即果蝇的一个染色体组的组成为Ⅱ、Ⅲ、Ⅳ、X或Ⅱ、Ⅲ、Ⅳ、Y,A错误;图甲果蝇的基因型为BbCcXDYd,若图甲果蝇一个精原细胞产生的一个精子基因组成为bcXDXD,则其余的三个精子的基因组成为bc、BCYd、BCYd,B错误;图乙所示的果蝇细胞正处于有丝分裂后期,其中A、a基因属于等位基因,是基因突变产生的,不在同源染色体上,C错误;图丙所示的果蝇细胞正处于减数第一次分裂后期,同源的一对染色体的两条姐妹染色单体相同位置上均出现了基因A和a,这是基因突变或交叉互换的结果,D正确。
12、答案:D
解析:A、草莓的生长发育调控,是由基因表达调控、激素调节和环境因素调节共同完成的,A正确; B、在植物生长发育过程中,不同种激素的调节常常表现出一定的顺序性,如植物生长发育早期主要是生长素、细胞分裂素和赤霉素起作用,而后期主要是脱落酸和乙烯起作用,B正确;C、不同种植物激素在代谢上可能存在着相互作用,如生长素与细胞分裂素相同协同,而细胞分裂素和脱落酸之间相互拮抗,C正确; D、喷洒一定浓度的脱落酸可促进草莓果实脱落,D错误。
故选:D。
13、答案: B
解析:食欲肽是一种神经递质,以胞吐的形式由突触前膜释放,A 项正确;食欲肽通过扩散的方式通过突触间隙,B 项错误;食欲肽作用于觉醒中枢的神经元,使人保持清醒状态,食欲肽分泌不足机体可能出现嗜睡症状,C 项正确;药物M 与食欲肽竞争突触后膜上的受体,但不发挥食欲肽的作用,药物M 可能有助
于促进睡眠,D项正确。
14、答案: C
解析:图中种群瞬时增长量为0时,种群数量是100和 600, A 项正确;当种群数量大于K值时,种群数量下降;小于K 值大于M 值时种群数量上升,B 项正确;当种群数量大于M 值时,种群数量上升;小于M 值时种群数量下降,C项错误;种群的起始数量是75时,小于M 值,种群最终数量是0,种群的起始数量大于
100时,种群最终数量是K 值( 600) ,D 项正确。
15、答案:C
解析:A、基因控制蛋白质的合成,因此要对蛋白质的结构进行设计改造,最终还必须通过改造或合成基因来完成,A正确;
B、酶A要在高温条件下延伸DNA,所以酶A为耐高温DNA聚合酶,由图可知,要得到两条链一样长的DNA单链,应选择引物1和引物4,B正确;
C、由图可知,引物2和引物3存在互补配对片段,置于同一个反应系统时它们会发生结合而失去作用,C错误;
D、图示的过程为重叠延伸PCR技术,利用重叠互补引物将两个不同的基因拼接到一起,D正确。
故选C。
16、答案:ABCD
解析:由题意可知,Mb表面含有极性侧链基团,能够与水分子结合而使Mb溶于水,A项正确;分析可知,Mb中的疏水洞穴能避免血红素辅基中Fe2+被氧化,保证了Mb的结构不会发生改变,储氧能力不会发生改变,B项正确;由题意可知,Mb含有一条肽链,肽链中的氨基酸通过脱水缩合形成肽键,一个肽键含有一个氧原子,肽键数=氨基酸数一1,肽链的末端的梭基含有两个氧原子,若不考虑侧链基团中的氧原子,则肽链中氧原子数=肽键数+2=氨基酸数+1,C项正确;Mb仅含有C、H、O、N、Fe五种元素,不含有S,不会形成二硫键,D项正确。
17、答案:ABC
解析:A、氨基酸氧化分解时,生成的代谢终产物相同是尿素、CO2和H2O,葡萄糖氧化分解时,生成的代谢终产物相同是CO2和H2O,A错误;
B、甘油和脂肪酸组成的脂肪氢含量比糖类高,所以单位质量所含能量比糖类多,是人体良好的储能物质,B错误;
C、葡萄糖是细胞呼吸最常利用的底物,图中的[H]来自于葡萄糖和水,C错误;
D、人属于异养生物,所需的葡萄糖最终来源于绿色植物的光合作用,D正确。
故选ABC。
18、答案:CD
解析:A、若有一个PSY和一个ZDS插入到同一条染色体上,则此转基因植株基因型可视为 AB/ab,自交后代中亮红色大米:白色大米的比例为3:1,A 正确;
B、一个PSY和一个ZDS分别插入到2条非同源染色体上,假定转入PSY基因的用A表示,没有转入PSY基因的用a表示,转入ZDS基因的用B表示,没有转入ZDS基因的用b表示,转基因水稻的基因型是AaBb,由于遵循遵循自由组合定律,自交后代的基因型及比例是A_B_:A_bb:aaB_:aabb=9:3:3:1,A_B_含有两种转基因,表现为亮红色,A_bb只含有PSY基因,表现为橙色,aaB_、aabb为白色,B正确;
C、若某一转基因植株自交后代中橙色大米:亮红色大米:白色大米的比例为3:12:1时,属于9:3:3:1的变式,有一个PSY和一个ZDS分别插入到2条非同源染色体上,且PSY基因多次插入,则可能有PSY、ZDS插在同一条染色体上,C错误;
D、若某一转基因植株自交后代中出现白色大米:亮红色大米的比例为1:15,不一定有PSY、ZDS插在同一条染色体上,如,D错误。
故选CD。
19、答案:CD
解析:本题主要考查群落的演替和生态系统的稳定性。裸露土丘的恢复过程属于群落的次生演替,因为该条件下有土壤条件,A错误;根据实验结果可知,草甸中高原盼鼠数量越多,恢复后植物丰富度越高,但超过C密度值后,植物的丰富度没有明显的增加趋势,B错误;鼢鼠挖洞行为有利于疏松土壤促进根系的有氧呼吸,进而促进植物根系对矿质元素的吸收,从而促进植物生长,C正确;调查结果显示,高原鼢鼠对群落具有一定的积极影响,因此,彻底消灭鼢鼠会使植物丰富度下降,进而使生态系统中的营养结构简单,自我调节能力下降,不利于提高草甸生态系统的稳定性,D正确。
20、答案:BC
解析:A、培养基灭菌常用的方法是湿热灭菌法,主要使用高压蒸汽灭菌锅灭菌,A错误;
B、②接种时,要使培养皿B和培养皿C的菌种接种位置相同,用来比较培养皿B和培养皿C中菌落差异,以便确定目的菌株的位置,B正确;
C、培养皿A、B、C中的培养基都要使用固体培养基的原因是便于观察菌落特征和分离目的菌株,因为液体培养基无法形成菌落,也无法达到分离菌株的目的,C正确;
D、在不含L-亮氨酸的培养基中,突变菌株由于不能合成L-亮氮酸不能生长,而在含L-亮氨酸的培养基中能够生长,因此培养皿B的菌落中可挑选出突变菌株。确定目的菌落位置的依据是在相同的培养基位置上观察培养皿B和培养皿C有无菌落长出,若B有C无,则对应的培养皿B中的菌落为目的菌株,D错误。
故选BC。
21、答案:
(1)维管束鞘;其叶肉细胞中的PEP酶与CO2的亲和力远比RuBP酶大
(2)增大气孔导度,提高水稻在强光下的光合作用;光强增强导致的光合速率增加量等于气孔导度下降导致的光合速率降低量
(3)干旱、强光照;干旱情况下,植物气孔关闭,胞间CO2浓度降低,C4植物能够利用胞间低浓度CO2进行光合作用;强光下,C4植物的气孔开放程度大,能够提高胞间CO2浓度有利于光合作用
解析:(1)由图可知,C4植物的叶肉细胞和维管束鞘细胞排列成环状,其中CO2被固定成一种四碳酸发生在叶肉细胞,接下来卡尔文循环发生在维管束鞘细胞中;已知C4植物更能利用低浓度的CO2,说明P酶与CO2的亲和力更强(P酶与CO2的亲和力远比R酶大),能将低浓度的CO2富集起来供给卡尔文循环使用。
(2)据图可知:转入了P酶基因的转基因水稻气孔导度增大,由此说明P酶的作用是增大气孔导度,这样可提高水稻在强光下的光合作用;光合速率与光照、气孔导度等因素有关,据此推测原种水稻在光照大于8×102μmol·m-2·s-1时光合速率基本不变的原因是:光强增强导致的光合速率增加量等于气孔导度下降导致的光合速率降低量。
(3)干旱情况下,植物气孔关闭,胞间CO2浓度降低,而C4植物能够利用胞间低浓度CO2进行光合作用;强光下,C4植物的气孔开放程度大,能够提高胞间CO2浓度有利于光合作用,综上所述,可以看出C4植物适宜栽种在干旱、强光照条件下。
22、答案:(1)控制它们的基因碱基序列不同 控制物质进出细胞,进行细胞间的信息交流;内分泌腺(细胞)受中枢神经系统的调节,激素调节可以看作是神经调节的一个环节
(2)转运蛋白和能量(ATP);低
(3)使细胞呼吸增强,导致ATP/ADP的比值升高,进而使胰岛B细胞膜上ATP敏感的K+通道关闭,触发Ca2+通道打开,Ca2+内流
(4)作为直接能源物质和信息分子
解析:(1)基因决定蛋白质的合成,图1中蛋白①和蛋白②具有不同结构的根本原因是控制它们的基因碱基序列不同:据图2可知,细胞膜可以控制葡萄糖的进出,图1神经递质可作用于靶细胞使其生理功能发生改变,故图示体现的细胞膜的功能有控制物质进出细胞,进行细胞间的信息交流:结合分析可知,胰岛素的分泌过程受到下丘脑调控,故体现的神经调节和激素调节联系是内分泌腺(细胞)受中枢神经系统的调节,激素调节可以看作是神经调节的一个环节。
(2)据图可知,胰岛B细胞膜内外K+和Ca2+浓度差的建立和维持新依赖的跨膜运输方式需要的条件是转运蛋白和能量(ATP);据图2可知,葡萄糖通过载体蛋白进入胰岛B细胞后,能通过一系列过程促进钙离子通道开放,促进钙离子进入细胞,故与正常胰岛B细胞相比,葡萄糖转运蛋白存在缺陷的胰岛B细胞内Ca2+浓度低。
(3)据图2可知,血糖浓度升高促进胰岛素分泌的过程为:葡萄糖进入胰岛B细胞使细胞呼吸增强,导致ATP/ADP的比值升高,进而使胰岛B细胞膜上ATP敏感的K+通道关闭,触发Ca2+通道打开,Ca2+内流,促进了胰岛素分泌。
(4)综上所述,在胰岛B细胞中,ATP的作用是作为直接能源物质和信息分子(其与ADP的比值关系可调控钾离子通道的开关)。
23、答案:(1) C、H、O、N、P;复制原点、终止子、标记基因 纤维细胞中的RNA聚合酶不能识别和结合花椰菜病毒启动子,反义GhMnaA2不能转录产生mRNA
(2)GhMnaA2两端部分核苷酸序列;62m;22m;5′
(3)因为棉花细胞中本来就有GhMna2,不管是否导入都能与该探针发生碱基互补配对
(4) 5.9kb;11.8kb
(5)反义GhMnaA2转录的mRNA能与棉花细胞内的GhMnaA2转录的mRNA互补配对,从而抑制基因的表达(翻译)
解析:(1)启动子位于基因的首端,是一段特殊的DNA序列,故其基本组成单位是4种脱氧核苷酸,元素组成为C、H、O、N、P;基因表达载体除了图示组成(启动子和目的基因)外,还应包括复制原点、终止子、标记基因;启动子位于基因的首端,是一段特殊的DNA片段,是RNA聚合酶识别和结合的部位。有了启动子才能驱动基因的转录,最终获得相关表达产物,纤维细胞中的RNA聚合酶不能识别和结合花椰菜病毒启动子,反义GhMnaA2不能转录产生mRNA,不能阻止β-甘露糖甘酶合成,使棉纤维变长。
(2)PCR技术扩增目的基因的原理是DNA复制;该过程除需要根据目的基因(GhMnaA2)两端部分核苷酸序列;1个DNA分子扩增1次需要2个引物,若将1个DNA分子扩增5次,则需要在缓冲液中至少加入2+4+8+16+32=62个引物,只含目的基因的片段数=2n-2×n。开始时模板DNA数量为m个,则扩增5个循环,理论上需要的引物数量为62m,只含目的基因的片段数量为(25-2×5)×m=22m个。DNA聚合酶只能使新合成的DNA子链从5′→3′方向延伸,为保证GhMnaA2能插入到质粒2中,还需要在引物的5′端添加限制酶识别序列。
(3)因为棉花细胞中本来就有GhMna2,不管是否导入都能与该探针发生碱基互补配对,故不能用GhMnaA2探针进行DNA分子杂交来鉴定基因表达载体是否导入棉花细胞。
(4)③过程中,用SmaⅠ酶和NotⅠ酶切正义基因表达载体获得0.1kb、3.2kb、5.8kb、8.6kb四种长度的DNA片段,则用NotⅠ酶切反义基因表达载体获得DNA片段的长度应是0.1kb+5.8kb=5.9kb、3.2kb+8.6kb=11.8kb。
(5)由于反义GhMnaA2转录的mRNA能与棉花细胞内的GhMnaA2转录的mRNA互补配对,从而抑制基因的表达(翻译),故导入细胞内的反义GhMnaA2能阻止β-甘露糖甘酶合成,使棉纤维更长。
24、答案:(1)ABCD
(2)群落过渡地带的环境条件比较复杂,能为不同生态类型的植物定居提供条件,从而为更多的动物提供食物、营巢和隐蔽条件
(3)影响群落演替的因素常常处于变化的过程中,适应变化的种群数量增长或得以维持,不适应的数量减少甚至被淘汰
(4)防风固沙、水土保持
(5)种群的生存环境变得恶劣,食物和栖息空间减少;种群间的基因交流减少,近亲繁殖的机会增加;患隐性遗传病的概率增加,死亡率升高
解析:(1)一个物种在群落中的地位或作用,包括所处的空间位置,占用的资源情况,以及与其他物种的关系等,称为这个物种的生态位。植物的生态位包括种
群密度、在某区域内出现的频率、植株高度和与其他物种的关系。
(2)群落过渡地带的环境条件比较复杂,能为不同生态类型的植物定居提供条件,从而为更多的动物提供食物、营巢和隐蔽条件。
(3)影响群落演替的因素包括群落外界环境的变化、生物的迁入、迁出、群落内部种群相互关系的发展变化、人类活动等常常处于变化的过程中,适应变化的种群数量增长或得以维持,不适应的数量减少甚至被淘汰。
(4)生物多样性具有较高的间接价值,该价值主要体现为调节生态系统的功能,如固碳供氧、防风固沙、水土保持等。
(5)栖息地的丧失和碎片化使种群的生存环境变得恶劣,食物和栖息空间减少;种群间的基因交流减少,近亲繁殖的机会增加;患隐性遗传病的概率增加,死亡率升高,保护栖息地最有效的措施是就地保护。
25、答案:(1)相对性状;甲;分离、自由组合(或只答自由组合)
(2)A
(3)F2中黄花(或橙红花)个体的雌雄比例(F2中各花色个体的雌雄比例);黄花都为雌性(或橙红花中雌雄比例为1:2)
解析:(1)一种生物的同一种性状的不同表现类型,在遗传学上互称为相对性状,根据甲组的实验结果,子二代出现了黄花:白花:橙红花=3:4:9(9:3:3:1的变式),可推测花色遵循自由组合定律。
(2)根据分析,子一代基因型为AaBb,若含A的雄配子致死,父本产生配子的基因型是aB:ab=1:1,母本产生的配子的类型及比例是AB:Ab:aB:ab=1:1:1:1,运用棋盘法可得:后代的表现型及比例是红花:黄花:白花=3:1:4,雌配子A致死与雄配子A致死结果相同,若含a的雄配子致死,父本产生配子AB:Ab=1:1,母本产生配子AB:Ab:aB:ab=1:1:1:1,后代没有aa__个体,即后代没有白色个体,与结果不符合,因此是A基因所在染色体发生缺失。
(3)若B\b位于XY的同源区段,亲本的基因型为AAXbXb×aaXBYB,F1基因型为AaXBXb,AaXbYB,后代基因型A_:aa=3:1,XBXb:XBYB:XbXb:XbYB=1:1:1:1,橙黄色有A_XBXb:A_XBYB:A_XbYB,即橙黄色中雌雄比为1:2,因此可以通过子二代中橙红花的雌雄比例来判断是否位于XY同源区段。
2023届高考生物各省模拟试题精编卷(江苏专版)(含答案): 这是一份2023届高考生物各省模拟试题精编卷(江苏专版)(含答案),共25页。试卷主要包含了单选题,多选题,实验题,读图填空题,填空题等内容,欢迎下载使用。
2023届高考生物各省模拟试题精编卷(江苏专版) (1)(含答案): 这是一份2023届高考生物各省模拟试题精编卷(江苏专版) (1)(含答案),共25页。试卷主要包含了单选题,多选题,实验题,读图填空题,填空题等内容,欢迎下载使用。
2022届高考生物各省模拟试题汇编卷 重庆专版: 这是一份2022届高考生物各省模拟试题汇编卷 重庆专版,共20页。试卷主要包含了选择题,非选择题等内容,欢迎下载使用。

