2022天津市部分区高一上学期期末考试地理试题含解析
展开2021~2022学年度第一学期期末考试
高一地理
一、选择题(共20个小题,每小题3分,共60分)在每题给出的四个选项中,只有一项是最符合题目要求的。
“夸父计划”是我国继“嫦娥计划”后又一重要的空间探测计划。该计划主要是针对太阳活动进行监测,帮助科学家深入研究日地空间环境,为灾害性空间环境预报提供观测数据。该计划的一个重要组成部分是在距地球150万千米的日地连线上设置一颗卫星,用来全天候监测太阳活动的发生及其伴生现象。结合所学知识,完成下面小题。
1. 该卫星在太阳光球层和色球层分别监测到的太阳活动是( )
A. 日珥、耀斑 B. 耀斑、太阳“风暴” C. 黑子、耀斑 D. 磁暴、日珥
2. 下列现象的产生,主要与太阳活动有关的是( )
①鸽子飞行失踪②无线电短波通讯出现短暂的中断③两极地区美丽“极光”的产生④狮子座流星雨⑤指南针指向异常
A. ①②③ B. ②③⑤ C. ①③④ D. ③④⑤
【答案】1. C 2. B
【解析】
【1题详解】
黑子发生在太阳大气的光球层,耀斑发生在色球层,日珥发生在色球层,太阳“风暴”发生在日冕层,磁暴是地球上发生的现象。C正确,ABD错误。故选C。
【2题详解】
太阳活动会干扰电离层,导致无线电短波通信信号衰减或出现短暂的中断,②正确;太阳活动会使两极地区出现美丽的“极光”,③错误;太阳活动会干扰地区磁场,产生“磁暴”,造成指南针指向异常,④正确;鸽子飞行失踪受很多因素影响,太阳活动不是主要的影响因素,①错误;流星雨是流星体与地球大气层摩擦产生的现象,与太阳活动无关,④错误。由以上可知,②③⑤符合题意,故本题选B。
【点睛】太阳活动对地区的影响:1.扰乱地球大气层,使地面的无线电短波通讯受到影响,甚至会出现短暂的中断。2.高能带电粒子扰动地球磁场,产生“磁暴”现象,使磁针剧烈颤动,不能正确指示方向。3.当高能带电粒子流高速冲进两极地区的高空大气层时,会产生极光现象。4.引发自然灾害,比如地震、水旱灾害。
图1为太平洋中某岛屿火山喷发示意图,图2为地球的内部圈层结构局部示意图。读图结合所学知识,完成下面小题。
3. 从火山口喷出的炽热岩浆一般来源于( )
A. 地壳 B. 软流层 C. 内核 D. 岩石圈
4. 下列关于地球内部圈层特点的叙述,正确的是( )
A. 地壳的厚度陆地大于海洋 B. 岩石圈包含部分地壳和上地的顶部
C. 软流层是液体的 D. 岩石圈就是地壳
5. 图1中体现出的地球圈层的个数是( )
A. 2个 B. 3个 C. 4个 D. 5个
【答案】3. B 4. A 5. C
【解析】
【3题详解】
一般认为,岩浆的发源地是上地幔上部的软流层。故选B。
【4题详解】
根据所学知识可知,地壳的厚度陆地大于海洋,A正确;岩石圈包括地壳的全部和软流层之上的地幔部分,BD错误;软流层物质是熔融态,接近于固态,略有流动性,C错误。故选A。
5题详解】
图1中有大气,包含大气圈;有海洋,包含水圈;有火山喷发形成的小岛,有岩石圈;岛上有植被,有生物圈。因此图1中体现出的地球圈层有4个。故选C。
【点睛】地球的内部圈层示意图
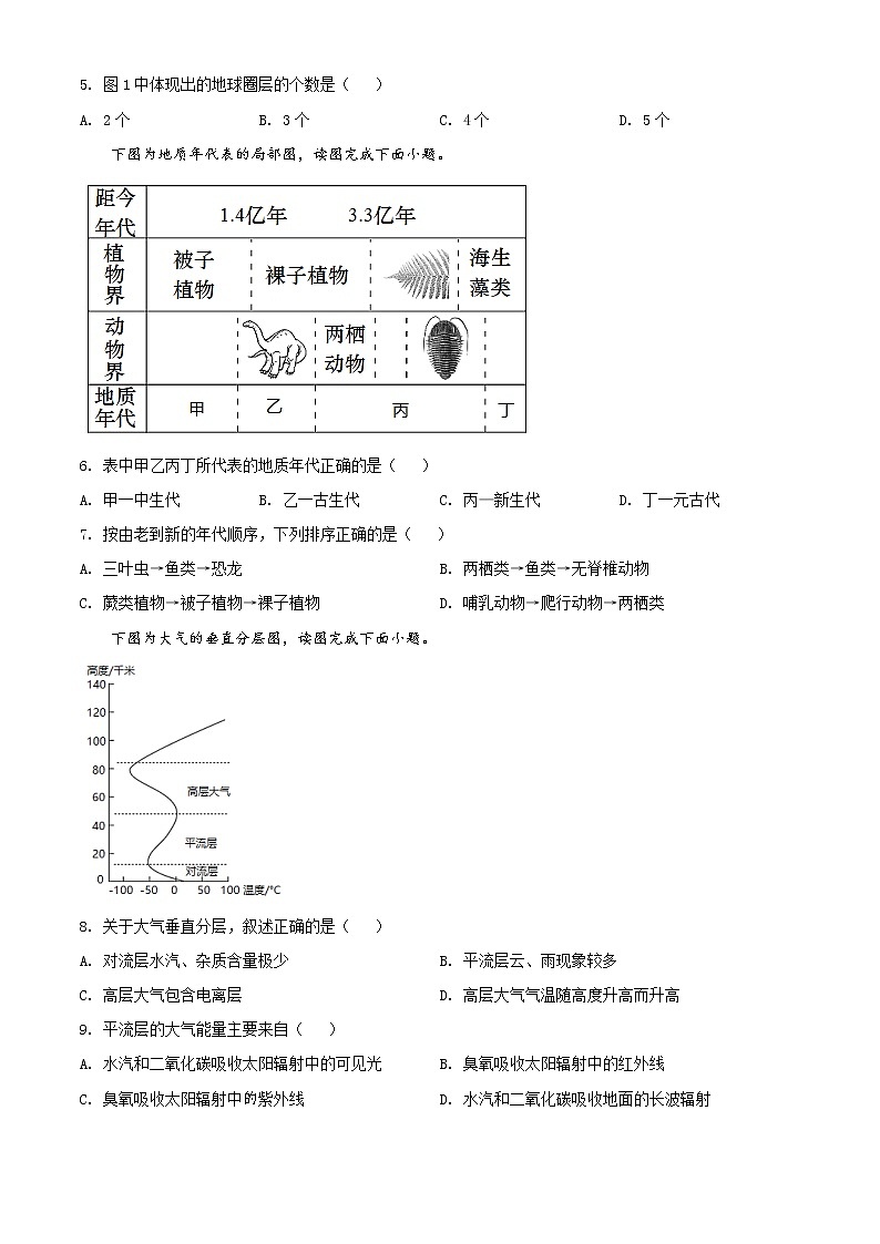
下图为地质年代表的局部图,读图完成下面小题。
6. 表中甲乙丙丁所代表的地质年代正确的是( )
A. 甲一中生代 B. 乙一古生代 C. 丙—新生代 D. 丁一元古代
7. 按由老到新的年代顺序,下列排序正确的是( )
A. 三叶虫→鱼类→恐龙 B. 两栖类→鱼类→无脊椎动物
C. 蕨类植物→被子植物→裸子植物 D. 哺乳动物→爬行动物→两栖类
【答案】6. D 7. A
【解析】
【6题详解】
读图,根据所学知识可知,海生藻类形成于元古代,D正确;古生代泥盆纪为鱼类时代,古生代石炭纪和二叠纪为两栖动物时代,C错误;中生代为恐龙等爬行动物繁盛的时代,B错误;被子植物繁盛的时代是新生代,A错误。故选D。
【7题详解】
根据地球的演化历史可知,从动物演化过程看:无脊椎动物(三叶虫)→鱼类→两栖动物→爬行动物(恐龙)→哺乳动物,A正确,BD错误;从植物演化过程看:海生藻类→孢子植物→蕨类植物→裸子植物→被子植物,C错误。故选A。
【点睛】地球演化史中,动物界发展阶段:元古代为动物孕育、萌芽和发展的初期阶段;古生代寒武纪、奥陶纪、志留纪为海生无脊椎动物时代;古生代泥盆纪为鱼类时代;古生代石炭纪和二叠纪为两栖动物时代;中生代三叠纪、侏罗纪、白垩纪为爬行动物时代;新生代第三纪为哺乳动物时代;新生代第四纪为人类时代。植物界发展阶段:元古代至古生代奥陶纪为海生藻类时代;古生代志留纪至石炭纪为陆上孢子植物时代;古生代二叠纪至中生代侏罗纪为祼子植物时代;中生代白垩纪以来为被子植物时代。
下图为大气的垂直分层图,读图完成下面小题。
8. 关于大气垂直分层,叙述正确的是( )
A. 对流层水汽、杂质含量极少 B. 平流层云、雨现象较多
C. 高层大气包含电离层 D. 高层大气气温随高度升高而升高
9. 平流层的大气能量主要来自( )
A. 水汽和二氧化碳吸收太阳辐射中的可见光 B. 臭氧吸收太阳辐射中的红外线
C. 臭氧吸收太阳辐射中的紫外线 D. 水汽和二氧化碳吸收地面的长波辐射
【答案】8. C 9. C
【解析】
【8题详解】
结合所学知识读图分析,大气中的水汽和固体杂质主要集中在对流层,A错误;平流层大气稳定,云雨等天气现象主要发生在对流层,B错误;高层大气包含电离层,C正确;读图可知,高层大气气温随高度升高先降低后升高,D错误。故选C。
【9题详解】
平流层包含臭氧层,臭氧能够吸收太阳辐射中的紫外线从而使温度升高,也造成平流层气温随高度增加而升高,C正确,B错误;水汽和二氧化碳集中分布在对流层,吸收地面长波辐射使对流层气温升高,AD错误。故选C。
【点睛】大气的垂直分层
10. 图中能正确表示海陆间热力环流是( )
A. ①② B. ②③ C. ③④ D. ①④
【答案】D
【解析】
【详解】受海陆热力差异影响,白天陆地增温快,气温高,气流上升形成低压,海洋增温慢,气温低,气流下沉形成高压,近地面风从海洋吹向陆地,形成海风,①正确,③错误;夜晚陆地降温快,气温低,气流下沉形成高压,海洋降温慢,气温高,气流上升形成低压,近地面风从陆地吹向海洋,形成陆风,②错误,④正确。故选D。
11. 下列四图中,表示北半球近地面风向的是(以下单位为百帕)( )
A. B. C. D.
【答案】C
【解析】
【分析】考查近地面和高空风向。
【详解】北半球近地面风向与等压线斜交,由高压指向低压,受地转偏向力影响向右偏转,C正确。AB风向与等压线平行是高空风向,均错。D向左偏说明是南半球风向,D错。故选C。
读土壤与其他自然地理要素的关系图,完成下题。
12. 图中影响土壤形成最活跃的要素是( )
A. 风化基岩 B. 气候
C. 地形 D. 生物
13. 图示区域( )
①地表径流量与植被覆盖率呈负相关
②陡坡上的土壤厚度一般比较浅薄
③土壤的矿物养分主要来自植被
④地下径流量受当地气温影响大
A. ①② B. ①③ C. ③④ D. ②④
【答案】12. D 13. A
【解析】
【分析】
【12题详解】
土壤的形成和地形、气候、岩石性质、生物等多种因素有关,但是对土壤形成影响最大、最活跃的因素是生物。成土过程开始的标志是微生物在母质上着生;成熟土壤的形成是高等生物大量积累有机质为土壤提供肥力,故生物是土壤形成过程中最活跃的因素.D正确,ABC错误,故选D。
【13题详解】
①地表径流和植被覆盖率有关,植被覆盖率越高,地表径流越小,植被覆盖率越低,地表径流越大,它们之间是负相关,故①正确。②陡坡上流水侵蚀作用强烈,土壤厚度一般比较浅薄,故②正确。③土壤中的矿物养分主要来自基岩的风化作用,故③错误。④地下径流和地表植被覆盖率有关,和气温没有关系,故④错误。①②正确,A正确,BCD错误,故选A。
【点睛】本题组主要考查土壤的有关知识。
风滚草是植物中的“流浪汉”,当干旱来临时,其根部从土层中收起,植株形成团状,随风滚动(图1)。在风滚草找到合适环境后,重新扎根,发出新芽。移动中的风滚草受栅栏、建筑等阻挡堆积(图2),对生活、生产和生态产生广泛影响。
读图,完成下面小题。
14. 风滚草的主要习性为( )
A. 耐寒 B. 耐旱
C. 耐风 D. 耐渍
15. 导致风滚草移动的主要因素是( )
A. 旱灾 B. 水源
C. 大风 D. 障碍物
【答案】14. B 15. C
【解析】
【14题详解】
据材料可知,当干旱来临时,风滚草根部从土层中收起,植株形成团状,随风滚动,说明风滚草能适应干旱的环境,应为戈壁中的一种常见的植物,主要习性为耐旱。故选B。
【15题详解】
据材料可知,其随风滚动,说明导致风滚草移动的主要因素是大风。故选C。
2021年11月3日18时。中央气象台发布了寒潮黄色预警,根据中央气象台首席预报员的介绍,这次寒潮的活动时间从11月4日持续到7日,范围从西北扩散到华中,华东、华南,东北地区,全国超过三分之二的国土面积都受到寒潮的影响。此次寒潮普遍达到8℃-10℃的降温效果,其中华北地区和西北地区的降温达到12℃-14℃,更有甚者降温达到20℃。完成下面小题。
16. 寒潮除了带来降温之外,还可能会带来( )
A. 雨雪、霜冻及大风 B. 狂风暴雨或沙暴天气 C. 强风、暴雨、风暴潮 D. 狂风暴雨且有冻害
17. 关于寒潮,下列叙述正确的是( )
A. 寒潮对我国的的影响范围比台风的影响范围要小
B. 寒潮对农作物危害最严重的季节是冬季
C. 植树造林是防御寒潮的有效措施
D. 寒潮可能对农牧业、交通、电力、航海以及人类健康都有很大的影响
【答案】16. A 17. D
【解析】
【16题详解】
寒潮除了带来剧烈降温之外,还伴有大风、霜冻和雨雪天气,A正确;寒潮主要发生在冬半年,一般带来雨雪天气,通常不会带来狂风暴雨,BCD错误。故选A。
【17题详解】
台风主要影响我国东南沿海地区,而我国大部分地区都会受到寒潮的影响,因此寒潮对我国影响的范围比台风更大,A错误;冬季田地里很少有农作物生长,寒潮危害不大,秋末农作物还未成熟,春初农作物开始生长,所以对农作物危害最大的季节是春季和秋季,B错误;植树造林是防风固沙、治理水土流失的有效手段,但对于寒潮的防御作用较小,C错误;寒潮是一种灾害性天气,对农牧业、交通、电力、航海及人类健康都有很大的影响,D正确。故选D。
【点睛】寒潮指来自高纬度地区的寒冷空气,在特定的天气形势下迅速加强并向中低纬度地区侵入,造成沿途地区大范围剧烈降温、大风和雨雪天气。寒潮袭击时会造成气温急剧下降,并伴有大风和雨雪天气。对工农业生产、群众生活和人体健康等都有较为严重的影响。
2021年7月河南省普降大暴雨,特大暴雨,平均降水量多次超过有记录以来极值,多地发生区域性严重洪涝灾害,受灾范围广,据河南省人民政府统计,此次洪灾造成全省直接经济损失约1142.69亿元。完成下面小题。
18. 洪涝灾害监测中主要采用的技术是( )
A. 遥感 B. 地理信息系统 C. 全球卫星导航系统 D. 电子地图
19. 灾情的汇总统计、分析评估主要是依靠( )
A. 遥感 B. 地理信息系统 C. 全球卫星导航系统 D. 数字地球
20. 下列现象与太阳辐射直接相关的是( )
A. 地表水转化为地下水 B. 洋流的形成 C. 海啸的形成 D. 不同热量带生物量的差异
【答案】18. A 19. B 20. D
【解析】
【18题详解】
遥感是通过获取地物的电磁波信息并进行分析判断的技术,监测洪涝灾害,及时获取灾情信息需要利用遥感技术,A正确;地理信息系统是对获取的信息进行分析、处理、预测,不能实现对洪灾的监测,B错误;全球卫星导航系统的功能是定位和导航,无法实现对洪灾的监测,C错误;电子地图主要是提供信息的查询功能,无法实现对洪灾的监测,D错误。故选A。
19题详解】
结合上题分析,对于灾情的汇总统计、分析评估,及制定灾后救援方案,主要依靠地理信息系统。故选B。
【20题详解】
不同热量带生物量主要取决于获得的太阳辐射辐射多少,大致从低纬向高纬递减,D正确;地表水转化为地下水主要通过下渗环节,A错误;洋流形成的直接动力主要来自大气运动,不是直接来自太阳辐射,B错误;海啸主要由海底地震引起,C错误。故选D。
【点睛】地理信息技术的应用:(1)遥感(RS)技术广泛应用于资源调查(对矿产资源、水资源、土地资源、各种生物资源、海洋资源等进行识别、清查、监测、评估)灾害监测(如水旱灾害、地质灾害、生物灾害等进行监测,有助于防灾减灾)、环境监测、工程建设及规划、军事侦察、海上交通、海洋渔业等。(2)全球定位系统(GPS),以其精度高、速度快、费用省、操作简便等特性而被广泛应用于农业、林业、水利、交通、探险旅游、航空、测绘、安全防范、军事、电力、通讯、城市管理等部门和领域。(3)地理信息系统(GIS),GIS能解决包括地物空间分布及地理位置分析、趋势分析、模式分析,以及模拟结果等问题。现已广泛应用于资源管理、测绘、城乡规划、灾害监测、环境管理、市场分析、宏观决策等许多方面。其中城市管理是应用信息系统最早的领域之一。
二、综合题(3个小题,共40分)
21. 下图为水循环与河流地貌示意图,结合图文资料,回答问题。
(1)按成因划分,甲、乙两处地貌均属于流水地貌,甲处地貌名称是____,位于____;乙处地貌名称是____,位于____。
(2)图中所示水循环的类型是____,其中C环节为____,目前我国正在进行的南水北调工程与哪一个环节关系最密切?____(填字母)。
【答案】(1) ①. 冲积扇 ②. 山区河流出山口 ③. 河口三角洲 ④. 河流入海口
(2) ①. 海陆间大循环 ②. 水汽输送 ③. a
【解析】
【分析】本题以水循环与河流地貌示意图设置问题,涉及流水堆积地貌、水循环的过程、人类活动对水循环的影响等知识点,考查了学生获取和解读地理信息、调动和运用地理知识的能力。
【小问1详解】
读图分析,甲位于山区河流出山口处,呈扇形分布,是流水堆积作用形成的山麓冲积扇;乙位于河流入海口,是河流携带的泥沙在河口处堆积形成的河口三角洲。
【小问2详解】
图示水循环发生在陆地和海洋之间,属于海陆间大循环,其中a环节为地表径流,b环节为海水蒸发,c环节为水汽输送,d环节为大气降水。我国目前正在进行的南水北调工程与a地表径流环节关系最密切。
22. 下图左为北半球海洋热量收支分布曲线图,下图右为大西洋表层盐度、洋流分布图,读图结合所学知识回答问题。
(1)海洋热量的主要收入是____,主要支出是____。
(2)据图左描述北半球海洋热量收支的纬度分布规律。
(3)据图右概括世界大洋表层海水盐度的纬度分布规律。
(4)请列举两例洋流对人类活动影响的事例。
【答案】(1) ①. 太阳辐射 ②. 蒸发
(2)低纬度地区的热量收入和支出大于高纬度地区;低纬度地区,收入大于支出,热量有盈余;而高纬度地区,热量支出大于收入。
(3)从南北半球副热带海区向南北两侧递减。
(4)影响海洋渔业生产;影响海洋航行;影响海洋环境。
【解析】
【分析】本题以北半球海洋热量收支分布曲线图,及大西洋表层盐度、洋流分布图设置题目,涉及海水热量平衡、表层盐度分布、洋流对地理环境的影响等知识点,考查了学生获取和解读地理信息、调动和运用地理知识的能力。
【小问1详解】
海洋热量的收入主要来自太阳辐射,支出主要是海水蒸发。
【小问2详解】
读左图概括可知,整体看,低纬度地区的热量收入和热量支出都大于高纬度地区;从收支关系看,低纬度地区热量收入大于支出,热量有盈余;高纬度地区热量支出大于收入,热量有亏损。
【小问3详解】
对右图概括可知,全球盐度最高的海域位于南北半球的副热带海区,并向南北两侧递减。
【小问4详解】
洋流会影响海洋渔业生产,如寒暖流交汇处和上升流处往往形成大渔场;洋流会影响海洋航行的速度和安全,如顺洋流航行有利于加快航速,逆洋流航行会减慢航速,海雾会影响海洋航行安全;洋流会影响海洋环境,加快海洋污染净化速度,同时也扩大了污染范围。
23. 下图为大气的受热过程示意图,读图回答问题。
(1)图中箭头①和②表示太阳辐射:③表示____;④表示____。
(2)从数量上看,箭头②小于①,是由于太阳辐射穿过大气层时,一部分被削弱(____、反射和____),因此到达地面的太阳辐射减少了。
(3)现在国家倡导低碳生活,目的是减少二氧化碳的排放。请你分析大量二氧化碳等温室气体排放会加剧全球变暖的原因。
【答案】(1) ①. 地面辐射 ②. 大气逆辐射
(2) ①. 吸收 ②. 散射
(3)大气中二氧化碳含量增加使大气吸收的地面长波辐射增多,保温效应增强,加剧全球变暖。
【解析】
【分析】本题以大气受热过程示意图设置问题,涉及大气的受热过程、全球气候变暖的原因等知识点,考查了学生获取和解读地理信息、调动和运用地理知识的能力。
【小问1详解】
读图,根据大气受热过程判断可知,①表示到达大气上界的太阳辐射,②表示到达地表的太阳辐射,③表示地面辐射,④表示大气逆辐射。
【小问2详解】
①表示到达大气上界的太阳辐射,①穿过大气层时,一部分被大气吸收、反射和散射,导致到达地表的太阳辐射减少。
【小问3详解】
2024天津市部分区高一上学期期末考试地理含答案: 这是一份2024天津市部分区高一上学期期末考试地理含答案,文件包含天津市部分区2023-2024学年高一上学期期末考试地理试题docx、天津市部分区2023-2024学年高一上学期期末考试地理答案pdf等2份试卷配套教学资源,其中试卷共9页, 欢迎下载使用。
天津市部分区2023-2024学年高一上学期期中地理试题(含答案): 这是一份天津市部分区2023-2024学年高一上学期期中地理试题(含答案),共14页。试卷主要包含了单选题,材料分析题,综合读图题等内容,欢迎下载使用。
2023天津市部分区高考一模地理试题含解析: 这是一份2023天津市部分区高考一模地理试题含解析,文件包含天津市部分区2023届高三下学期一模地理试题含解析docx、天津市部分区2023届高三下学期一模地理试题docx等2份试卷配套教学资源,其中试卷共24页, 欢迎下载使用。

