2023长沙长郡中学高二下学期第一次月考生物试题含答案
展开
长郡中学2022—2023学年度高二第二学期第一次模块检测
生物学
时量:75分钟 满分:100分
得分:_________
一、单选题(每题2分,共24分)
★1.传统发酵食品的制作需要各种各样的微生物。下列相关叙述错误的是
A.腌制泡菜利用了乳酸菌的乳酸发酵
B.制作腐乳利用了毛霉等产生的蛋白酶
C.制作果酒利用了酵母菌在无氧条件下产生酒精
D.制作果醋利用了醋酸菌在无氧条件下产生醋酸
★2.用稀释涂布平板法来统计样品中的活菌数时,通过统计平板上的菌落数就能推测出样品中的活菌数,原因是
A.菌落中的细菌数目是固定的
B.平板上的一个菌落就是一个细菌
C.通过此方法统计的菌落数与活菌的实际数目相同
D.平板上的一个菌落一般来源于样品稀释液中的一个活菌
3.分散的微生物在适宜的固体培养基表面繁殖形成的肉眼可见的、有一定形态结构的细胞群体,称为纯培养物。获取纯培养物的常用方法是平板划线法和稀释涂布平板法。下列有关这两种方法的说法,错误的是
A.这两种方法的关键都是要防止杂菌污染以保证获得培养物的纯度
B.这两种方法均需同时将接种的平板和未接种的平板倒置进行培养
C.接种环和涂布器均需要在火焰上灼烧,且灼烧前均需用酒精引燃
D.用稀释涂布平板法统计菌落数目时,所获得的数据往往比实际值小
4.袋装酸奶的包装上通常都会注明“胀袋勿食”。某同学选择一过期的胀袋密封酸奶,按图中的操作流程,研究其中的某微生物生长情况,有关叙述正确的是
A.使用巴氏消毒法可以杀死牛奶中的微生物和芽孢,但不破坏其营养成分
B.酸奶胀袋是由于其中的乳酸菌有氧呼吸产生了CO2
C.利用图示方法在向培养基接种前和接种后都要对接种环进行灼烧灭菌
D.若3个平板的平均菌落数是180个,则1mL酸奶中该微生物个数为9×106个
5.葡萄酒的制作离不开酵母菌。下列说法错误的是
A.无氧条件下酵母菌能存活但不能大量繁殖
B.自然发酵制作葡萄酒时起主要作用的菌是野生型酵母菌
C.葡萄酒的颜色是葡萄皮中的色素进入发酵液形成的
D.制作过程中随着发酵的进行发酵液中糖含量增加
★6.DNA连接酶是重组DNA技术常用的一种工具酶。下列相关叙述正确的是
A.能连接DNA分子双链碱基对之间的氢键
B.能将单个脱氧核苷酸加到DNA片段的末端,形成磷酸二酯键
C.能连接用同种限制酶切开的两条DNA片段,重新形成磷酸二酯键
D.只能连接双链DNA片段互补的黏性末端,不能连接双链DNA片段的平末端
7.我国考古学家利用现代人的DNA序列设计并合成了一种类似磁铁的“引子”,成功将极其微量的古人类DNA从提取自土壤沉积物中的多种生物的DNA中识别并分离出来,用于研究人类起源及进化。下列说法正确的是
A.“引子”的彻底水解产物有两种
B.设计“引子”前不需要知道古人类的DNA序列
C.设计“引子”的DNA序列信息只能来自核DNA
D.土壤沉积物中的古人类双链DNA可直接与“引子”结合从而被识别
8.循环阈值(Ct值)是通过一定的技术手段,使病毒的扩增产物达到可检测水平所需的循环次数。新冠肺炎诊疗方案(第九版)把感染者出院标准规定为两次核酸检测Ct值均>35。下列说法错误的是
A.Ct值越高,则表示病毒浓度越高,检测所需的时间越长
B.Ct值为40和Ct值为35的核酸扩增产物的量可能相等
C.一般来说,确诊者出现症状时,Ct值较低,体内病毒浓度较高
D.体积分数75%的酒精可使新冠病毒的蛋白质变性从而达到消杀的目的
9.为了对重金属污染的土壤进行生物修复,研究者将从杨树中克隆的重金属转运蛋白(HMA3)基因与外源高效启动子连接,导入杨树基因组中(如图)。
为检测获得的转基因杨树苗中是否含有导入的HMA3基因,同时避免内源HMA3基因的干扰,在进行PCR扩增时,应选择的引物组合是
A.①+③ B.①+② C.③+② D.③+④
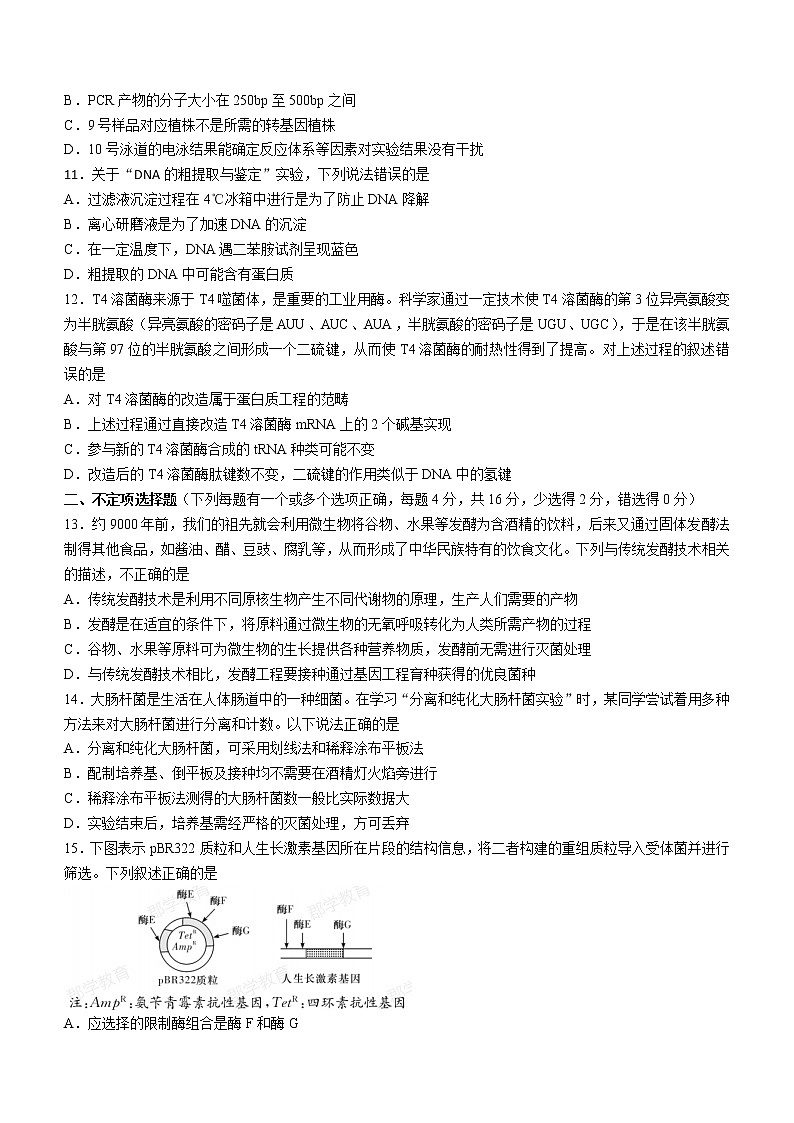
★10.利用PCR检测转基因植株是否成功导入目的基因时,得到以下电泳图谱,其中1号泳道为DNA分子量标准样液(Marker),10号泳道为蒸馏水。PCR时加入的模板DNA如下图所示。下列分析不正确的是
A.3号样品为不含目的基因的载体DNA
B.PCR产物的分子大小在250bp至500bp之间
C.9号样品对应植株不是所需的转基因植株
D.10号泳道的电泳结果能确定反应体系等因素对实验结果没有干扰
11.关于“DNA的粗提取与鉴定”实验,下列说法错误的是
A.过滤液沉淀过程在4℃冰箱中进行是为了防止DNA降解
B.离心研磨液是为了加速DNA的沉淀
C.在一定温度下,DNA遇二苯胺试剂呈现蓝色
D.粗提取的DNA中可能含有蛋白质
12.T4溶菌酶来源于T4噬菌体,是重要的工业用酶。科学家通过一定技术使T4溶菌酶的第3位异亮氨酸变为半胱氨酸(异亮氨酸的密码子是AUU、AUC、AUA,半胱氨酸的密码子是UGU、UGC),于是在该半胱氨酸与第97位的半胱氨酸之间形成一个二硫键,从而使T4溶菌酶的耐热性得到了提高。对上述过程的叙述错误的是
A.对T4溶菌酶的改造属于蛋白质工程的范畴
B.上述过程通过直接改造T4溶菌酶mRNA上的2个碱基实现
C.参与新的T4溶菌酶合成的tRNA种类可能不变
D.改造后的T4溶菌酶肽键数不变,二硫键的作用类似于DNA中的氢键
二、不定项选择题(下列每题有一个或多个选项正确,每题4分,共16分,少选得2分,错选得0分)
13.约9000年前,我们的祖先就会利用微生物将谷物、水果等发酵为含酒精的饮料,后来又通过固体发酵法制得其他食品,如酱油、醋、豆豉、腐乳等,从而形成了中华民族特有的饮食文化。下列与传统发酵技术相关的描述,不正确的是
A.传统发酵技术是利用不同原核生物产生不同代谢物的原理,生产人们需要的产物
B.发酵是在适宜的条件下,将原料通过微生物的无氧呼吸转化为人类所需产物的过程
C.谷物、水果等原料可为微生物的生长提供各种营养物质,发酵前无需进行灭菌处理
D.与传统发酵技术相比,发酵工程要接种通过基因工程育种获得的优良菌种
14.大肠杆菌是生活在人体肠道中的一种细菌。在学习“分离和纯化大肠杆菌实验”时,某同学尝试着用多种方法来对大肠杆菌进行分离和计数。以下说法正确的是
A.分离和纯化大肠杆菌,可采用划线法和稀释涂布平板法
B.配制培养基、倒平板及接种均不需要在酒精灯火焰旁进行
C.稀释涂布平板法测得的大肠杆菌数一般比实际数据大
D.实验结束后,培养基需经严格的灭菌处理,方可丢弃
15.下图表示pBR322质粒和人生长激素基因所在片段的结构信息,将二者构建的重组质粒导入受体菌并进行筛选。下列叙述正确的是
A.应选择的限制酶组合是酶F和酶G
B.所选用的受体菌不能含有Amp8和TetR基因
C.用含氨苄青霉素的培养基就能筛选出含重组质粒的受体菌
D.同时用三种限制酶处理图中质粒,电泳后可得到3个条带
16.下列是蛋白质工程的相关叙述,说法不正确的是
A.蛋白质工程可以定向改变蛋白质分子的结构
B.蛋白质工程生产干扰素的过程遵循了中心法则
C.蛋白质工程是完全摆脱基因工程技术的一项全新的生物工程技术
D.对纤维素酶的改造须通过改造基因结构而实现
三、非选择题(共60分)
17.(12分)人类很早就能制作果酒,并用果酒进一步发酵生产果醋。
(1)人们利用水果及附着在果皮上的______菌,在18~30℃、无氧条件下酿造果酒;再利用醋酸菌在______条件下,将酒精转化成醋酸酿得果醋。酿造果醋时,得到了醋酸产率较高的醋酸菌群,为进一步纯化获得优良醋酸菌菌种,采用的接种方法是稀释涂布平板法或平板划线法。
(2)先酿制果酒再生产果醋的优势有______(填编号)。
①先酿制果酒,发酵液能抑制杂菌的生长,有利于提高果醋的产率
②果酒有利于溶出水果中的风味物质并保留在果醋中
(3)果酒中的酒精含量对果醋的醋酸产率会产生一定的影响。某技术组配制发酵液研究了初始酒精浓度对醋酸含量的影响,结果见图。
该技术组使用的发酵液中,除酒精外还包括的基本营养物质有______(填写两种)。据图可知,醋酸发酵的最适初始酒精浓度是;酒精浓度为10%时醋酸含量最低,此时,若要尽快提高醋酸含量,可采取的措施有______(填写两个方面)。
18.(12分)将马铃薯去皮切块,加水煮沸一定时间,过滤得到马铃薯浸出液。在马铃薯浸出液中加入一定量蔗糖和琼脂,用水定容后灭菌,得到M培养基。
回答下列问题:
(1)M培养基若用于真菌的筛选,则培养基中应加入链霉素抑制______的生长,加入了链霉素的培养基属于______培养基。
(2)M培养基中的马铃薯浸出液为微生物生长提供了多种营养物质。氮源进入细菌后,可参与合成的生物大分子有______(答出两点即可)。
(3)若在M培养基中用淀粉取代蔗糖,接种土壤滤液并培养,平板上长出菌落后可通过加入显色剂筛选出能产生淀粉酶的微生物,加入的显色剂是______,该方法能筛选出产淀粉酶微生物的原理是______。
(4)甲、乙两位同学用稀释涂布平板法测定某一土壤样品中微生物的数量,在同一稀释倍数下得到以下结果:
甲同学涂布了3个平板,统计的菌落数分别是110、140和149,取平均值133。
乙同学涂布了3个平板,统计的菌落数分别是27、169和176,取平均值124。
有人认为这两位同学的结果中,乙同学的结果可信度低,其原因是______。
19.(12分)血凝素基因(HA)编码的血凝素是构成流感病毒囊膜纤突的主要成分。成熟的血凝素包含HA1和HA2两个亚单位,其中HA1含有病毒与受体相互作用的位点。IgGFc基因片段(长度为717bp)编码人IgG抗体中的一段小肽,常作为融合蛋白标签。蛋白质分泌依赖于信号肽的引导,本研究中用信号肽Ⅱ-2SS代替HA自身信号肽,科研人员尝试构建IL-2SS/HA1/IgGFc融合蛋白表达载体,并导入大肠杆菌表达和分泌,请回答:
(1)本实验用信号肽Ⅱ-2SS代替HA自身信号肽有利于______,PCR扩增目的基因时应该选择图中引物______。
(2)设计引物时,不能包含基因HA1的终止密码子的编码序列,原因是______。
(3)应选择限制酶______来切割质粒A,然后直接将PCR产物与质粒A混合,同时加入T4DNA连接酶,使得目的基因与质粒A相连。若目的基因与质粒A正向连接,用BamHⅠ和SacⅠ同时切割重组质粒,完全酶切后的产物的长度约为______bp。
(4)融合蛋白中的标签蛋白有利于目的蛋白的分离和纯化,基因工程生产HAl作为疫苗时,选择人IgGFc作为标签的优点还有______。
★20.(12分)苏云金杆菌产生的Bt抗虫蛋白具有良好的杀虫效果,Bt基因也因此成为应用最为广泛的杀虫基因。Bt基因位于苏云金杆菌的质粒A上,为了解Bt基因的序列信息首先要得到完整的Bt基因,科学家们进行了如下实验。回答下列问题:
(1)首先用限制酶HindⅢ处理质粒A,得到多个DNA片段,分别与质粒B连接,获得重组DNA分子,并将这些重组DNA分子导入经______处理的大肠杆菌中,由此构建了苏云金杆菌的部分基因文库。
(2)研究人员利用抗Bt抗虫蛋白的抗体,进行______,并通过电泳检测上述文库中不同大肠杆菌菌株的Bt抗虫蛋白基因的表达情况,结果如图1所示。
根据电泳结果推测菌株3中仅插入了Bt基因的一部分序列,并非完整基因,研究人员作出这一推测的依据是______。对菌株3中插入的DNA片段序列进行测序(记为Bt-1序列),并根据序列制成了DNA探针X。
(3)为了获得完整的Bt基因,研究人员又使用限制酶PstⅠ切割质粒A,得到多个DNA片段。利用探针X通过DNA分子杂交方法可筛选出其中含有Bt基因序列的DNA片段,对其进行测序(记为Bt-2序列)。如图2所示,为了将Bt-1和Bt-2两段DNA分子连接起来,研究人员单独使用______和DNA连接酶处理两段序列,获得的重组DNA分子记为Bt-3。
(4)为了进一步验证Bt-3中包含完整的Bt基因,请写出简要的实验步骤和检测指标______。
21.(12分)CRISPR相关基因位于细菌中。当外源DNA入侵细菌时,细菌将其作为新的“间隔序列”整合到自己的基因组中,从而使CRISPR相关基因能“记住”攻击过自己的外源基因,当再次遇到该外源基因时能对其进行识别、定位和剪切,以达到保护自身的目的。相关作用过程如图所示,其中crRNA为CRISPR相关基因的转录产物,其与Cas酶结合就能起到基因剪辑的作用。回答下列问题:
(1)在细菌获取新的间隔序列后,CRISPR相关基因通过转录形成crRNA链,与Cas酶形成crRNA-Cas复合物,当再次遇到相同外源DNA时,crRNA所起的作用是______,Cas酶起到______的作用。
(2)视网膜上包括视杆细胞和视锥细胞。引起色素性视网膜炎的基因突变,首先会导致视杆细胞死亡,继而引起视锥细胞死亡,最终导致视网膜退化,眼睛失明。某实验室利用上述基因编辑技术和视网膜退化小鼠模型为实验材料开展相关实验,使模型小鼠的视杆细胞身份基因丧失功能,诱导视杆细胞获得视锥细胞特征,使之能够不受有害致病突变的影响。
①从DNA分子中获取模型小鼠的视杆细胞身份基因,需要使用的酶是______,然后使用______酶将视杆细胞身份基因与Cas基因、CRISPR相关基因构建为重组载体。
②可使用______法将重组载体导入模型小鼠的受精卵中,然后使受精卵发育为小鼠。
③检测到小鼠的视网膜未退化,视觉得到改善,说明导入的重组CRISPR相关基因______,使视杆细胞不被引起色素性视网膜炎的基因突变所影响,不发生死亡。
长郡中学2022—2023学年度高二第二学期第一次模块检测
生物学参考答案
一、单选题(每题2分,共24分)
题号 | 1 | 2 | 3 | 4 | 5 | 6 | 7 | 8 | 9 | 10 | 11 | 12 |
答案 | D | D | C | D | D | C | B | A | B | A | B | B |
二、不定项选择题(下列每题有一个或多个选项正确,每题4分,共16分,少选得2分,错选得0分)
题号 | 13 | 14 | 15 | 16 |
答案 | ABD | AD | AB | C |
三、非选择题(共60分)
17.(12分,每空2分)
(1)酵母30~35℃,有氧
(2)①②
(3)氮源、无机盐、水(答出两点即可) 6% 适当降低初始酒精浓度,增加氧气供应,适当提高温度等(合理即可)
18.(12分,每空2分)
(1)细菌 选择
(2)蛋白质、DNA、RNA(答出两点即可)
(3)碘液 淀粉遇碘显蓝色,产淀粉酶菌落周围淀粉被水解,形成透明圈
(4)乙同学的结果中,其中1个平板的计数与另2个相差悬殊,结果的重复性差
19.(12分,每空2分)
(1)融合蛋白分泌到大肠杆菌细胞外 引物b和c
(2)防止产生的HA1上不含IgGFc标签
(3)EcoRⅤ 5480、1061
(4)降低免疫排斥反应
20.(12分,除标记外每空2分)
(1)Ca2+
(2)抗原—抗体杂交 菌株3中Bt基因表达的蛋白质的分子量小于Bt抗虫蛋白的分子量
(3)HindⅢ或PstⅠ
(4)将Bt-3与质粒B连接构建重组DNA后,导入大肠杆菌,用抗Bt抗虫蛋白的抗体进行抗原—抗体杂交,并通过电泳检测该大肠杆菌菌株的Bt抗虫蛋白基因的表达情况(4分)
21.(12分,每空2分)
(1)特异性识别外源DNA 剪切外源DNA
(2)①限制酶 DNA连接 ②显微注射 ③转录出crRNA识别视杆细胞身份基因,Cas基因表达Cas酶将其剪切
2023长沙长郡中学高二下学期期末生物试题含答案: 这是一份2023长沙长郡中学高二下学期期末生物试题含答案,共13页。试卷主要包含了选择题,不定项选择,非选择题等内容,欢迎下载使用。
2023长沙长郡中学高一下学期第一次月考生物试题扫描版含答案: 这是一份2023长沙长郡中学高一下学期第一次月考生物试题扫描版含答案,文件包含湖南省长沙市长郡中学2022-2023学年高一下学期第一次月考生物试卷长郡高一1pdf、湖南省长沙市长郡中学2022-2023学年高一下学期第一次月考生物答案长郡高一1pdf等2份试卷配套教学资源,其中试卷共10页, 欢迎下载使用。
2023长沙长郡中学高一下学期第一次月考生物试卷含答案: 这是一份2023长沙长郡中学高一下学期第一次月考生物试卷含答案,共9页。试卷主要包含了单项选择题,多项选择题,非选择题等内容,欢迎下载使用。

