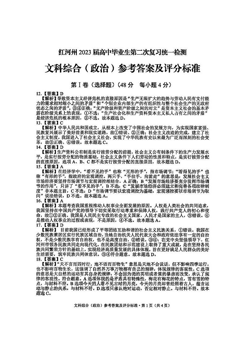
云南省红河州2023届高三第二次州统测试卷丨文综试题及答案
展开2024红河州高三上学期第一次复习统一检测试题文综PDF版含答案: 这是一份2024红河州高三上学期第一次复习统一检测试题文综PDF版含答案,文件包含2024届云南省红河州高中毕业生第一次复习统一检测文综pdf、2024届云南省红河州高中毕业生第一次复习统一检测文综政治答案pdf、2024届云南省红河州高中毕业生第一次复习统一检测文综历史答案pdf、2024届云南省红河州高中毕业生第一次复习统一检测文综地理答案pdf等4份试卷配套教学资源,其中试卷共31页, 欢迎下载使用。
2023红河州高三下学期3月第二次复习统一检测(二模)文综PDF版含答案: 这是一份2023红河州高三下学期3月第二次复习统一检测(二模)文综PDF版含答案,文件包含云南省红河州2023届高三下学期第二次复习统一检测文综试卷pdf、文综答案pdf等2份试卷配套教学资源,其中试卷共18页, 欢迎下载使用。
云南省德宏州2023届高三上学期期末考试 文综试题及答案: 这是一份云南省德宏州2023届高三上学期期末考试 文综试题及答案,文件包含云南省德宏州2022-2023学年高三上学期期末考试文综pdf、云南省德宏州2022-2023学年高三上学期期末考试文综答案pdf等2份试卷配套教学资源,其中试卷共21页, 欢迎下载使用。

