高中生物高考解密18 神经—体液—免疫(分层训练)(原卷版)
展开解密18 神经—体液—免疫
A组 考点专练
考向一 下丘脑的功能以及神经调节和体液调节的关系
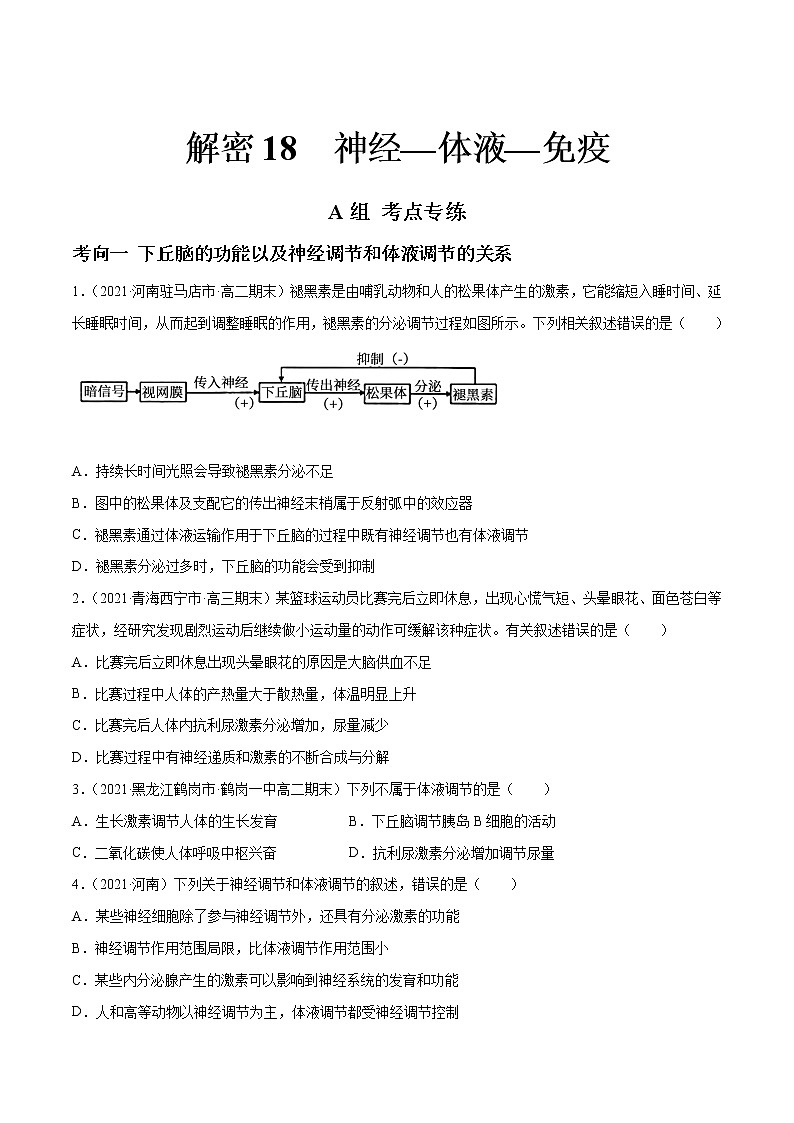
1.(2021·河南驻马店市·高二期末)褪黑素是由哺乳动物和人的松果体产生的激素,它能缩短入睡时间、延长睡眠时间,从而起到调整睡眠的作用,褪黑素的分泌调节过程如图所示。下列相关叙述错误的是( )
A.持续长时间光照会导致褪黑素分泌不足
B.图中的松果体及支配它的传出神经末梢属于反射弧中的效应器
C.褪黑素通过体液运输作用于下丘脑的过程中既有神经调节也有体液调节
D.褪黑素分泌过多时,下丘脑的功能会受到抑制
2.(2021·青海西宁市·高三期末)某篮球运动员比赛完后立即休息,出现心慌气短、头晕眼花、面色苍白等症状,经研究发现剧烈运动后继续做小运动量的动作可缓解该种症状。有关叙述错误的是( )
A.比赛完后立即休息出现头晕眼花的原因是大脑供血不足
B.比赛过程中人体的产热量大于散热量,体温明显上升
C.比赛完后人体内抗利尿激素分泌增加,尿量减少
D.比赛过程中有神经递质和激素的不断合成与分解
3.(2021·黑龙江鹤岗市·鹤岗一中高二期末)下列不属于体液调节的是( )
A.生长激素调节人体的生长发育 B.下丘脑调节胰岛B细胞的活动
C.二氧化碳使人体呼吸中枢兴奋 D.抗利尿激素分泌增加调节尿量
4.(2021·河南)下列关于神经调节和体液调节的叙述,错误的是( )
A.某些神经细胞除了参与神经调节外,还具有分泌激素的功能
B.神经调节作用范围局限,比体液调节作用范围小
C.某些内分泌腺产生的激素可以影响到神经系统的发育和功能
D.人和高等动物以神经调节为主,体液调节都受神经调节控制
5.(2021·沙坪坝区·重庆八中高三月考)下列叙述正确的是( )
A.人遇到危险时血液中肾上腺素含量会立即上升,这一调节无神经系统参与
B.小孩看见拿针的护士就哭,这一过程属于非条件反射
C.止痛药通常并不损伤神经元结构,其作用部位可能在突触间隙
D.大脑皮层H区受损的病人能看懂文字、听懂别人的谈话,却不会讲话
考向二 免疫的功能异常与免疫应用
6.(2021·山东烟台市·高三期末)T细胞易被HIV侵染,与其表面的CCR蛋白有关,该蛋白由CCR5基因编码。某骨髓捐献者先天性CCR5基因突变,将其骨髓移植给一名患白血病、并感染HIV的患者后,不仅治愈了白血病,而且彻底清除了患者体内的HIV。下列有关叙述错误的是( )
A.HIV可能通过与CCR蛋白结合,进而特异性地侵染T细胞
B.捐献者的造血干细胞可以通过增殖与分化过程产生T细胞
C.受捐的白血病患者骨髓细胞中的异常CCR5基因不能遗传给下一代
D.捐赠者感染HIV后,体内既产生了体液免疫,也产生了细胞免疫
7.(2021·海南高二期末)2020年12月1日是第33个“世界艾滋病日”,我国的宣传主题是“携手防疫抗艾,共担健康责任”。下列有关HIV及艾滋病的叙述,错误的是( )
A.HIV主要通过血液,母婴和性接触途径进行传播
B.可用标记的特异性抗体来检测机体是否感染HIV
C.HIV侵入人体后会破坏人体免疫系统,导致内环境的稳态失调
D.艾滋病和类风湿性关节炎都属于获得性免疫缺陷病
8.(2021·天津滨海新区·高二期末)自身免疫性肝炎是由免疫系统攻击肝细胞引起的。下列相关叙述正确的是( )
A.肝细胞表面的某种结构相当于抗原
B.细胞因子和抗体没有参与攻击肝细胞
C.在该疾病中所发生的肝损伤是由过敏反应引起的
D.在该免疫反应的发生过程中,只有体液免疫发挥作用
9.(2021·山西运城市·高二期末)如图是人体内的免疫过程示意图,字母A-G表示细胞,数字表示相关的生理过程。下列说法错误的是( )
A.图中的细胞A在人体的第二道防线和第三道防线中均起作用
B.机体对移植的器官发生的排斥反应主要与⑨有关,预防接种主要与⑩有关
C.图中A、B、C、D、E、F、G都可以识别抗原
D.当抗原再次进入机体时,体内会发生⑦或⑧的过程,进而产生G或E,发挥特定的免疫效应
10.(2021·北京高三期末)破伤风外毒素是由破伤风杆菌产生的一种强毒性蛋白质,该毒素经脱毒处理后可制成类毒素。下图是关于这种类毒素的一组免疫学实验,相关叙述不正确的是( )
A.注射的外毒素可引起小鼠产生特异性免疫
B.乙组小鼠注射的免疫血清中含抗外毒素抗体
C.注射的类毒素使小鼠体内产生了记忆细胞
D.注射的类毒素可以与外毒素特异性结合
B组 专题综合练
一、多选题
1.(2021·辽宁大连市·高二期末)人体内环境稳态的调节离不开信息分子,下图是人体内某些生命活动的调节过程。下列说法错误的是( )
A.甲图中骨骼肌是人体安静状态下主要的产热器官,信息分子 A 代表神经递质
B.乙图中信息分子B 是抗利尿激素,由下丘脑合成,经垂体释放进入血液
C.丙图中信息分子C 与信息分子D 表现为协同作用,最终使人体细胞代谢增强
D.与甲图相比,乙图对应的调节方式反应迅速,作用时间短暂,作用范围较广泛
二、单选题
2.(2021·兴宁市第一中学高三期末)下列关于神经和体液调节的叙述中,正确的是( )
A.体液调节的信号是化学物质,神经调节的信号就是电信号
B.血浆内CO2浓度升高会刺激下丘脑呼吸中枢,使呼吸加快加深
C.血浆中K+浓度急性降低到一定程度,会使可兴奋细胞静息电位绝对值加大
D.细胞内液渗透压升高,会使下丘脑渗透压感受器兴奋、抗利尿激素分泌增加
3.(2021·四川绵阳市·三台中学实验学校高二期末)下列有关人体神经调节的叙述,正确是( )
A.人看到酸梅时,酸梅色泽直接刺激神经中枢引起唾液大量分泌
B.大脑皮层受损的患者,膝跳反射和“憋尿”都不能完成
C.婴幼儿缺乏甲状腺激素可影响其神经系统的发育和功能
D.胰腺不受反射弧传出神经的支配,其分泌胰液受促胰液素调节
4.(2021·山东烟台市·高三期末)糖是组织细胞所需能量的主要来源,胰岛素对血糖的平衡发挥重要作用。下图为胰岛素降低血糖浓度的部分作用机理模式图(糖尿病病因之一是患者体内存在甲、乙、丙的异常抗体)。下列叙述错误的是( )
A.血糖调节中枢位于下丘脑,胰岛素是人体内唯一能降低血糖的激素
B.图中作用于胰岛B细胞的信息分子是神经递质和葡萄糖
C.患者体内若存在乙的异常抗体,属于一种自身免疫型糖尿病
D.体内出现丙的异常抗体的糖尿病患者可通过注射胰岛素治疗
5.(2021·天津和平区·高三期末)研究发现调节性T细胞具有抑制免疫反应的功能,防止免疫反应过度损伤自身。调节性T细胞数量由Mcl-1蛋白和Bim蛋白两种功能相反的蛋白质决定。Mcl-1蛋白可使调节性T细胞数量增加,下列疾病或应用中可能与Mcl-1蛋白的活性被抑制有关的是( )。
A.提高器官移植成活率 B.先天性免疫缺陷病
C.系统性红斑狼疮 D.艾滋病
6.(2021·北京东城区·高二期末)2020年9月21日,中国科学家杨璐菡团队在 Nature子刊发表论文,宣布利用基因编辑技术成功开发出第一代可用于临床的异种器官移植雏形——“猪3.0”。据测试这些小猪的器官和人有更好的免疫兼容性,可满足安全、成功移植到人体的要求,减少免疫排斥反应的发生。下列叙述不正确的是( )
A.发生免疫排斥是由于供体和受体细胞表面的HLA不同
B.活化的B细胞分泌的细胞因子与免疫排斥反应相关
C.T细胞特异性的免疫抑制药物的使用可降低免疫排斥反应
D.猪3.0的开发可缓解器官移植中供体器官短缺的问题
三、综合题
7.(2021·河南南阳市·高三期末)新冠疫情爆发后,多地采取了切断病毒传播的有效方法,如佩戴口罩、减少人员聚集、封城等。面对疫情,许多人产生了恐惧、紧张、焦虑等一系列应激心理和生理变化。回答下列问题:
(1)机体处于应激状态时,交感神经兴奋,__________的分泌增多,呼吸频率加快,心率加速,机体产热增多,同时机体的警觉性提高,反应灵敏。从神经调节和体液调节的关系角度看,这体现了________________________________________。
(2)人体在极度恐惧时,可能会出现小便失禁的现象,控制排尿的初级中枢位于__________。极度恐惧时,小便失禁的原因可能是____________________。
(3)人体每天都可能产生癌细胞,但并不是所有人都得了癌症,原因是免疫系统具有__________功能。有研究表明,长期的紧张和焦虑使人罹患癌症的风险大大增加,推测原因可能是____________________________。
8.(2021·山西省长治市第二中学校高二期末)下图为血糖调节的部分过程,请据图回答:
(1)胰岛素的生理功能是促进组织细胞加速_____、_____和_____葡萄糖,若靶细胞表面缺乏胰岛素受体,则细胞将 _____ (填“加快”或“减缓”)摄取血糖。胰岛B细胞的活动还受神经系统的调控,则在反射弧的五个组成部分中,传出神经末梢及其支配的胰岛B细胞属于_____。
(2)血糖调节中,如果因_____(填“抗体1”或“抗体2”)的存在导致高血糖症状,患者体内胰岛素分泌不足,则对其有效的治疗方案是_____,且每顿饭前需用药的原因是_____。
(3)某糖尿病患者欲检测导致其患病的原因,该患者在医院进行了检测,结果发现其血液中胰岛素含量正常,但患者仍表现出糖尿病症状,最有可能类似于图中的_____(填“抗体l”或“抗体2”)所致。从免疫学的角度分析,该患者所患糖尿病属于_____病。
9.(2021·北京东城区·高二期末)阅读下面的材料,完成(1)~(5)题。
新型冠状病毒是一种RNA病毒,表现出极高的传染性和快速的人群间传播能力。截至2020年11月12日,各国研制中的新冠疫苗超过200种,其中48种处于临床试验阶段。除了传统的灭活疫苗和减毒疫苗外,目前在研制中的还有基因工程重组疫苗、腺病毒载体疫苗、核酸疫苗(DNA疫苗、mRNA疫苗)等新的疫苗类型。我国在新冠疫苗研发领域处于领先地位。
2020年2月21日,西湖大学周强研究团队报道了新冠病毒表面S蛋白的受体结合结构域与细胞表面受体ACE2蛋白的结构,揭开了新冠病毒入侵人体细胞的神秘面纱。研究显示,S蛋白是病毒识别宿主细胞受体的一种关键蛋白,与ACE2蛋白表现出较强的结合能力,目前各国多种疫苗的研究都是针对S蛋白进行的。
传统疫苗是用灭活或减毒的病原体制成的生物制品。军事科学院陈薇院士团队采用的路线是腺病毒载体重组疫苗。腺病毒是一种DNA病毒,毒性很弱,感染后一般不会出现严重症状。通过基因工程改造,使腺病毒携带能表达新冠病毒S蛋白的DNA片段,人接种疫苗后,改造过的腺病毒侵染细胞后不会在细胞内复制,但可以表达出S蛋白,诱导人体产生免疫反应。
mRNA疫苗是一种新型核酸疫苗,目前全世界还没有正式上市流通的案例。除了考虑稳定性,mRNA疫苗递送入细胞也是技术难点,这将直接影响疫苗的效应,目前常采用的方法是利用脂质体纳米颗粒包裹mRNA(如图)。
一支疫苗从研发到上市通常需要经过8到20年的漫长历程。为了应对新冠疫情,各国都采用了不同形式的应急途径,安全高效的疫苗将是人类战胜疫情的关键性武器。
(1)在新冠肺炎的治疗过程中,曾经尝试过血清疗法,即为患者输入新冠肺炎康复者的血清,血清中含有________,有利于患者康复。
(2)腺病毒载体重组疫苗的巧妙之处在于改造后的腺病毒进入细胞后________。S蛋白被________等抗原呈递细胞识别后,传递给________细胞,通过特异性免疫,在体内产生________,并可长时间保留。当再次遇到相同抗原会迅速高效地产生免疫反应。若在接种该种疫苗前机体曾感染过腺病毒,则会使该种疫苗的有效性________。
(3)包裹mRNA疫苗的脂质体颗粒与________的基本结构类似。你认为研制新冠mRNA疫苗还需要考虑的问题有________。
A.mRNA在细胞质中易被降解
B.mRNA在细胞中可能难以正确翻译
C.mRNA可能会插入到人体的染色体
D.该疫苗是否适于快速大批量生产
(4)腺病毒载体重组疫苗和mRNA疫苗产生抗原的场所都是在________(填“内环境”或“细胞内”。与传统的减毒疫苗相比,腺病毒载体重组疫苗和mRNA疫苗等新型疫苗的安全性有所提高,是因为________。
(5)目前科学家还致力于开发多联疫苗,即注射一剂疫苗便可获得对多种病原体的免疫,对此你认为更有开发潜力的是本文所述疫苗中的哪种(或哪些),并陈述理由________。
四、实验题
10.(2021·辽宁高三期末)下图为人体生命活动调节的部分过程示意图,请回答下列问题。
(1)弥漫性毒性甲状腺肿的病理如图,从免疫的角度看,该病属于______________。细胞甲是由_____________________细胞增殖分化而来。
(2)寒冷时,激素A作用于靶细胞,提高细胞代谢速率,使机体产生更多的热量。该过程属于__________________(神经、体液、神经―体液)调节。TSH能促进激素A的分泌,激素A增加到一定程度也能使TSH的分泌量______________,这属于生命系统中普遍存在的调节。
(3)为了研究甲状腺激素的生理作用,某同学用切除法进行实验。实验中以小鼠为实验材料,以单位时间的耗氧量为检测指标。实验方法与步骤如下:
①取若干生理状况大致相同的健康成年小鼠,均分为A、B、C三组,每组都测定______________。
②A组(对照组)的处理是______________,B、C组的处理是______________。一段时间后测得B、C组耗氧量大大下降。
③B、C组出现症状后,给B组每天注射_______________,给C组每天注射______________,5天后,测得B组耗氧量回升,C组耗氧量并未回升。
实验结论是:________________________________________________________。
新高考生物二轮复习分层训练18 神经—体液—免疫(解析版): 这是一份新高考生物二轮复习分层训练18 神经—体液—免疫(解析版),共20页。试卷主要包含了免疫的功能异常与免疫应用等内容,欢迎下载使用。
高中生物高考解密18 神经—体液—免疫(分层训练)(原卷版): 这是一份高中生物高考解密18 神经—体液—免疫(分层训练)(原卷版),共8页。试卷主要包含了免疫的功能异常与免疫应用等内容,欢迎下载使用。
高中生物高考解密18 神经—体液—免疫(分层训练)(解析版): 这是一份高中生物高考解密18 神经—体液—免疫(分层训练)(解析版),共20页。试卷主要包含了免疫的功能异常与免疫应用等内容,欢迎下载使用。

