高中生物解密18 神经—体液—免疫(讲义)-【高频考点解密】2021年高考生物二轮复习讲义+分层训练
展开这是一份高中生物解密18 神经—体液—免疫(讲义)-【高频考点解密】2021年高考生物二轮复习讲义+分层训练,共19页。试卷主要包含了免疫的功能异常与免疫应用等内容,欢迎下载使用。
解密18 神经—体液—免疫
高考考点
考查内容
三年高考探源
考查频率
下丘脑的功能以及神经调节和体液调节的关系
1.通过体温调节、水盐调节流程图,掌握每一过程中具体的神经调节和体液调节;
2.列表对比神经调节与体液调节的区别与联系;
3.掌握免疫异常的调节机制及其和神经-体液条件的关系
2020山东卷·25
2020浙江卷·15
2019天津卷·8
2019全国卷Ⅲ·3
2019新课标Ⅱ·8
2018全国Ⅱ卷·3
2018江苏卷·20
2018海南卷·12
★★★★☆
免疫的功能异常与免疫应用
★★★★☆
核心考点一 下丘脑的功能以及神经调节和体液调节的关系
一、下丘脑的功能
1.作为感受器:如下丘脑的渗透压感受器可感受机体渗透压升降,维持水分代谢平衡。
2.传导:如下丘脑可将渗透压感受器产生的兴奋传至大脑皮层,使人产生渴感。
3.作为效应器的分泌功能
(1)水盐平衡
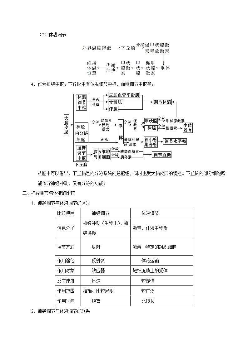
(2)体温调节
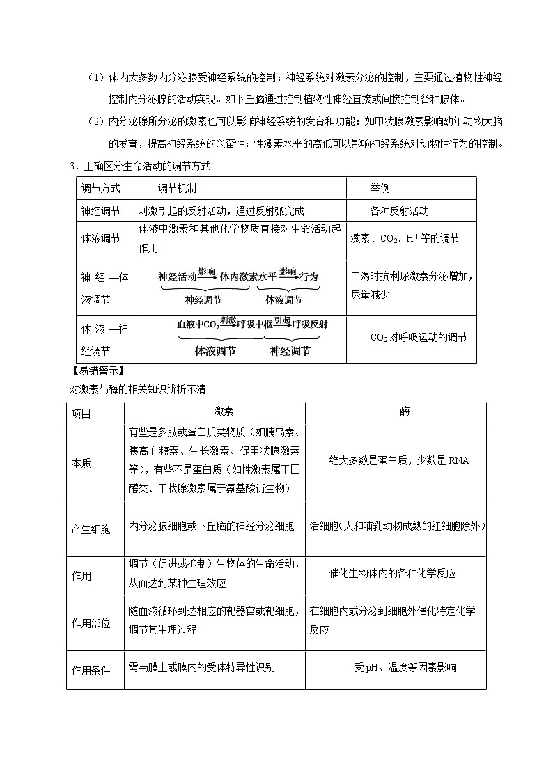
4.作为神经中枢:下丘脑中有体温调节中枢、血糖调节中枢等。
从图中可以看出,下丘脑是内分泌系统的总枢纽,同时也受大脑皮层的调控。下丘脑的部分细胞既能传导神经冲动,又有分泌的功能。
二、神经调节与体液的比较
1.神经调节与体液调节的区别
比较项目
神经调节
体液调节
信息分子
神经冲动(生物电)、神经递质
激素、体液中物质
调节方式
反射
激素→特定的组织细胞
作用途径
反射弧
体液运输
作用对象
效应器
靶细胞膜上的受体
反应速度
迅速
较缓慢
作用范围
准确、比较局限
较广泛
作用时间
短暂
比较长
2.神经调节与体液调节的联系
(1)体内大多数内分泌腺受神经系统的控制:神经系统对激素分泌的控制,主要通过植物性神经控制内分泌腺的活动实现。如下丘脑通过控制植物性神经直接或间接控制各种腺体。
(2)内分泌腺所分泌的激素也可以影响神经系统的发育和功能:如甲状腺激素影响幼年动物大脑的发育,提高神经系统的兴奋性;性激素水平的高低可以影响神经系统对动物性行为的控制。
3.正确区分生命活动的调节方式
调节方式
调节机制
举例
神经调节
刺激引起的反射活动,通过反射弧完成
各种反射活动
体液调节
体液中激素和其他化学物质直接对生命活动起作用
激素、CO2、H+等的调节
神经—体液调节
口渴时抗利尿激素分泌增加,尿量减少
体液—神经调节
CO2对呼吸运动的调节
【易错警示】
对激素与酶的相关知识辨析不清
项目
激素
酶
本质
有些是多肽或蛋白质类物质(如胰岛素、胰高血糖素、生长激素、促甲状腺激素等),有些不是蛋白质(如性激素属于固醇类、甲状腺激素属于氨基酸衍生物)
绝大多数是蛋白质,少数是RNA
产生细胞
内分泌腺细胞或下丘脑的神经分泌细胞
活细胞(人和哺乳动物成熟的红细胞除外)
作用
调节(促进或抑制)生物体的生命活动,从而达到某种生理效应
催化生物体内的各种化学反应
作用部位
随血液循环到达相应的靶器官或靶细胞,调节其生理过程
在细胞内或分泌到细胞外催化特定化学反应
作用条件
需与膜上或膜内的受体特异性识别
受pH、温度等因素影响
联系
①都是微量高效物质;
②都不是细胞的能量物质和组成物质;
③有些激素作为信息分子能改变酶的活性从而影响细胞代谢;
④酶与激素的合成和分泌在一定程度上相互影响
三、生命活动调节通用模型的分析和解读
1.生命活动调节模型
2.分析解读
(1)联系水平衡调节:若图表示人体内水平衡的调节,a表示下丘脑;下丘脑渗透压感受器感知渗透压的变化,分泌抗利尿激素,并由b(垂体后叶)释放,作用于c(肾小管和集合管)。
(2)联系反射弧结构:若图表示反射弧结构模式图,a表示感受器,b表示神经中枢,c表示效应器,兴奋在其中的传递形式是电信号(神经冲动)、化学信号(神经递质和特异性受体结合)。
(3)联系二次免疫:若图表示预防接种一段时间后的二次体液免疫,若c为抗体,则a表示记忆细胞,b表示浆细胞。二次免疫反应中抗体产生的特点是更快、更多。
(4)联系血糖调节:若图表示血糖的调节途径,若a为胰岛,b则是胰岛素和胰高血糖素,c表示相应的靶细胞,当血糖水平升高时,a的反应及调节的结果是胰岛B细胞分泌胰岛素增加,胰岛A细胞分泌胰高血糖素减少,使血糖维持正常水平。
考法一
(2020·海南高考真题)正常人体体温的昼夜周期性波动称为体温日节律。下列有关体温日节律的叙述,错误的是( )
A.因年龄和性别不同而存在差异 B.是机体内环境稳态的一种表现
C.通过神经调节来维持 D.有利于机体适应昼夜变化
【答案】C
【分析】
人体的产热=散热,使体温维持动态平衡,这是机体内环境稳态的表现。外界温度发生变化的时候,皮肤的温觉/冷觉感受器受到刺激,延传入神经到下丘脑的体温调节中枢,下丘脑通过分泌TRH,调节TSH间接调节甲状腺激素的分泌增加或者减少细胞的新陈代谢,下丘脑同时调节肾上腺素的分泌和骨骼肌的活动、毛细血管的收缩或舒张来调节体温,因此,体温是神经——体液共同调节完成的。
【详解】
A、正常人的体温因年龄性别不同存在差异,同一个人的体温在一日内也有变化,A正确;
B、内环境通过各器官、系统协调合作使内环境的每一种成分和理化指标处于动态平衡中,是内环境稳态的一种表现,B正确;
C、体温的调节需要神经调节和体液调节共同维持,C错误;
D、人体体温昼夜周期性波动,有利于机体适应昼夜温度变化,D正确。
故选C。
考法二
(2018·江苏高考真题)下列关于人体神经调节和体液调节的叙述,正确的是
A.成年后生长激素不再分泌,身高不再增加
B.体内多种激素具有直接降低血糖的作用
C.与神经调节相比,体液调节通常作用缓慢、持续时间长
D.神经中枢只能通过发出神经冲动的方式调节相关器官的生理活动
【答案】C
【分析】
神经调节的基本方式是反射,它是指在中枢神经系统参与下,动物或人体对内外环境变化作出的规律性应答,完成反射的结构基础是反射弧。体液调节指激素等化学物质(除激素以外,还有其他调节因子,如CO2等),通过体液传送的方式对生命活动进行调节。
【详解】
成年后仍然能够分泌生长激素,A错误;胰岛素是人体内唯一降血糖的激素,B错误;神经调节比较迅速、短暂,而体液调节通常作用缓慢、持续时间长,C正确;神经中枢也可以通过分泌激素的方式调节相关器官的生理活动,若下丘脑可以分泌促甲状腺激素释放激素,作用于垂体,D错误。
1.图为光暗信号对人体昼夜节律的调控机制,下列有关叙述正确的是( )
A.SCN对昼夜节律的调控方式为神经—体液调节
B.光暗信号变化导致松果体分泌褪黑素量的变化属于神经—体液调节
C.去甲肾上腺素需经血液循环才能运输到受体外并与之特异性结合
D.褪黑素需经体液运输才能与SCN上相应受体结合发挥正反馈调节
【答案】A
【分析】
据图分析可知,光暗信号刺激视网膜,产生的兴奋传至下丘脑视交叉上核,通过传出神经释放的去甲肾上腺素作用于松果体细胞,松果体细胞产生的褪黑素可抑制下丘脑视交叉上核的兴奋。
【详解】
A、SCN对昼夜节律的调控既有神经细胞的参与,又有褪黑素的参与,故调节方式为神经—体液调节,A正确;
B、光暗信号变化导致松果体分泌褪黑素量的变化属于神经调节,B错误;
C、去甲肾上腺素为神经细胞释放的神经递质,通过组织液即可与突触后膜上特异性受体结合,不需要经过血液运输,C错误;
D、松果体细胞产生的褪黑素可抑制下丘脑视交叉上核的兴奋,所以褪黑素需经体液运输才能与SCN上相应受体结合发挥负反馈调节,D错误。
故选A。
2.下列关于体液调节和神经调节的叙述,正确的是( )
A.体液调节比神经调节的作用时间长、范围广
B.体液调节就是指激素调节
C.所有动物既有体液调节又有神经调节
D.体液调节中发挥作用的化学物质是通过血液传送的
【答案】A
【分析】
1、神经调节作用途径是反射弧,反应速度迅速,作用范围准确、比较局限,作用时间短暂.体液调节作用途径是体液运输,反应速度较缓慢,作用范围较广泛,作用时间比较长。
2、在动物体的各项生命活动中,神经调节与体液调节之间的关系可以概括为以下两个方面.一方面,体内大多数内分泌腺活动都受中枢神经系统的控制;另一方面,内分泌腺所分泌的激素也可以影响神经系统的功能,如甲状腺分泌的甲状腺激素,如果缺乏这种激素,就会影响幼年动物大脑的发育。
【详解】
A、神经调节作用途径是反射弧,反应速度迅速,作用范围准确、比较局限;体液调节作用途径是体液运输,反应速度较缓慢,作用时间长、范围广,A正确;
B、体液调节中发挥作用的化学物质是通过体液运输进行传送的,B错误;
C、单细胞和低等多细胞动物没有神经系统,所以不存在神经调节,C错误;
D、体液调节中的“体液”是指血浆等体液,体液调节是指化学物质通过血液运输等进行的调节,主要是激素调节,D错误。
故选A。
3.下列有关神经调节和体液调节的叙述,错误的是( )
A.与神经调节相比,体液调节反应速度较慢,作用范围比较局限
B.内分泌腺分泌的某些激素会影响脑的发育和神经系统的兴奋性
C.寒冷刺激下,机体甲状腺激素分泌增多的过程属于神经一体液调节
D.神经调节和体液调节都有信息分子参与,且信息分子与相应受体结合
【答案】A
【分析】
1、神经调节与体液调节的比较:
比较项目
神经调节
体液调节
作用途径
反射弧
体液运输
反应速度
迅速
较缓慢
作用范围
准确、比较局限
较广泛
作用时间
短暂
比较长
2、神经调节与体液调节的关系:
(1)内分泌腺受中枢神经系统的调节,体液调节可以看做神经调节的一个环节。
(2)激素也可以影响神经系统的发育和功能,两者常常同时调节生命活动。
【详解】
A、与神经调节相比,体液调节反应速度较慢,作用范围比较广泛,A错误;
B、内分泌腺分泌的某些激素会影响脑的发育和神经系统的兴奋性,如甲状腺激素,B正确;
C、寒冷刺激时,机体感受到寒冷刺激,从而使甲状腺激素的分泌增多,产热增加,该过程是通过神经-体液调节来实现的,C正确;
D、神经调节中的神经递质、体液调节中的激素都属于信息分子,且信息分子与相应受体结合,D正确。
故选A。
4.下列关于体液调节和神经调节的叙述,错误的是( )
A.一般激素在发挥作用后还能保持活性 B.体液调节作用时间较长,作用范围广泛
C.神经调节的结构基础是反射弧 D.参与神经调节的信息分子的运输与体液有关
【答案】A
【分析】
神经调节与体液调节的比较
比较项目
神经调节
体液调节
传递方式
电信号(神经冲动)、化学信号(递质)
激素及其他化学物质
调节方式
反射
激素--特定的组织细胞
作用途径
反射弧
体液运输
作用对象
效应器
靶细胞膜上的受体
反应速度
迅速
较缓慢
作用范围
准确、比较局限
较广泛
作用时间
短暂
比较长
联系
神经调节对体液调节起调控和主导作用;体液调节也能影响神经调节,二者是相辅相成,共同调节的
【详解】
A、激素在发挥作用后即被灭活,A错误;B、由分析可知体液调节作用时间较长,作用范围广泛,B正确;
C、神经调节基本方式是反射,完成反射的结构基础是反射弧,C正确;
D、参与神经调节的信息分子(如神经递质等)的运输与体液有关,如神经递质释放后经突触间隙(含有组织液)扩散到突触后膜发挥作用,D正确。
故选A。
5.下列关于人体神经调节和体液调节的叙述,正确的是( )
A.人体中的体液调节以激素调节为主
B.成年后生长激素不再分泌,身高不再增加
C.激素分泌的调节只有下丘脑-垂体-靶腺轴的分级调节
D.神经中枢只能通过发出神经冲动的方式调节相关器官的生理活动
【答案】A
【分析】
神经调节与体液调节的区别和联系:
比较项目
神经调节
体液调节
作用途径
反射弧
体液运输
反应速度
迅速
较缓慢
作用范围
准确、比较局限
较广泛
作用时间
短暂
比较长
联系
不少内分泌腺直接或间接地受到神经系统的调节
内分泌腺所分泌的激素也可以影响神经系统的发育和功能
【详解】
A、体液调节是指化学物质通过体液运输等进行的调节,人体中的体液调节以激素调节为主,A正确;B、成年后生长激素分泌量减少,但由于此时软骨层骨化成骨,因此身高不再增加,B错误;
C、内分泌系统的激素分泌并不都具有下丘脑-垂体-靶腺的三级调节模式,如抗利尿激素直接由下丘脑合成并分泌,由垂体后叶释放,C错误;
D、神经中枢既能通过发出神经冲动的方式调节相关器官的生理活动,也可以分泌激素来调节相关器官的生理活动,如下丘脑能够分泌抗利尿激素调节尿量,D错误。
故选A。
核心考点二 免疫的功能异常与免疫应用
一、免疫失调与人体健康
1.过敏反应、自身免疫病与免疫缺陷病
过敏反应
自身免疫病
免疫缺陷病
概念
已免疫的机体再次接受相同物质刺激时所发生的组织损伤或功能紊乱
自身免疫反应对自身的组织和器官造成损伤
由于机体免疫功能不足或缺乏而引起的疾病,可分为两类:先天性免疫缺陷病、获得性免疫缺陷病
发病机理
相同过敏原再次进入机体时与吸附在细胞表面的相应抗体结合使细胞释放组织胺而引起
抗原结构与正常细胞物质表面结构相似,抗体消灭抗原时,也消灭正常细胞
人体免疫系统功能先天不足(遗传缺陷)或遭病毒等攻击破坏而致
举例
消化道、呼吸道过敏反应,皮肤过敏反应等
类风湿性关节炎、风湿性心脏病、系统性红斑狼疮等
先天性胸腺发育不良、艾滋病等
2.艾滋病病毒与艾滋病
(1)艾滋病病毒
项目
详解
遗传物质
RNA
遗传信息传递过程
合成场所
T细胞(T细胞核内进行逆转录和转录,T细胞的核糖体上进行翻译)
特点
因为遗传物质是RNA,所以艾滋病病毒突变率高,变异类型多,给疫苗的研制带来困难
(2)艾滋病
艾滋病(AIDS)
具体解释
全称
获得性免疫缺陷综合征
病毒
人类免疫缺陷病毒(HIV)
病毒存在部位
血液、精液、唾液、泪液、尿液和乳汁中
作用机理
HIV能够攻击人体的免疫系统,特别是能够侵入T细胞,使T细胞大量死亡,导致患者几乎丧失一切免疫功能,各种传染病则乘虚而入
传播途径
主要有性接触、血液和母婴传播
发病症状
淋巴结肿大、持续性发热、夜间盗汗、呼吸困难、引发恶性肿瘤等
HIV和T细胞的变化
【易错警示】
(1)过敏反应与体液免疫的不同
①发生时间不同:过敏反应是再次接触过敏原才会发生,体液免疫是第一次接触抗原就发生。
②抗体分布不同:体液免疫反应中抗体主要分布于血清中,过敏反应中抗体分布在某些细胞表面。
(2)疫苗是将病原微生物(如细菌、立克次氏体、病毒等)及其代谢产物,经过人工减毒、灭活或利用基因工程等方法制成的用于预防传染病的自动免疫制剂。疫苗保留了病原菌刺激动物体免疫系统的特性。
二、免疫功能异常的实例分析
1.基于胸腺的免疫功能缺陷分析
(1)实验操作
(2)讨论:切除胸腺,细胞免疫全部丧失,只保留部分体液免疫。
2.抗体专一性与治疗作用的探究
(1)证明抗体具有专一性
①对实验动物(大小、年龄、生长状况相同)同时注射某流感疫苗;
②一段时间后,再分别注射不同种的流感病毒,观察其患病情况。
(2)证明血清抗体有治疗作用
①从破伤风患者体内获取血清;
②选取各方面相同的小鼠随机等量分成A、B两组;
③A组注射血清后再注射破伤风毒素,B组只注射破伤风毒素;
④观察两组小鼠生活状况。
3.快速确定三种免疫功能异常类型
【易错警示】
(1)切除胸腺后并非免疫功能全部丧失:T细胞、记忆T细胞和效应T细胞将不能产生,细胞免疫全部丧失,体液免疫绝大部分丧失。
(2)骨髓破坏的结果:造血干细胞不能产生,免疫细胞都将不能产生,一切特异性免疫全部丧失。
考法一
(2020·全国高考真题)当人体的免疫系统将自身物质当作外来异物进行攻击时,可引起自身免疫病。下列属于自身免疫病的是( )
A.艾滋病
B.类风湿性关节炎
C.动物毛屑接触性鼻炎
D.抗维生素D佝偻病
【答案】B
【分析】
自身免疫病:由于免疫系统异常敏感、反应过度,“敌我不分”地将自身物质当作外来异物进行攻击而引起的一类疾病。
过敏反应:日常生活中,有些人接触某些花粉而引起皮肤荨麻疹,或吃了海鲜而呕吐、接触了动物的毛屑而出现过敏性鼻炎等,都是由于免疫系统对外来物质(过敏原)过度敏感引起的过敏反应。
【详解】
A、艾滋病是由艾滋病病毒引起的免疫功能缺失的获得性免疫缺陷综合征,A错误;
B、类风湿性关节炎为自身免疫反应对自身组织和器官造成损伤,属于自身免疫病,B正确;
C、动物毛屑接触性鼻炎是由于免疫系统对过敏原(毛屑)过度敏感引起的过敏反应,C错误;
D、抗维生素D佝偻病是由显性致病基因控制的单基因遗传病,D错误。
故选B。
考法二
(2012·四川高考真题)科研人员为研究脾脏中某种淋巴细胞(简称M细胞)在免疫应答中的作用,进行了如下实验:
组别
处理方式
检测结果
实验组
用肺癌细胞抗原处理M细胞后,分离出M细胞与胸腺淋巴细胞混合培养,再分离出胸腺淋巴细胞与肺癌细胞混合培养
部分淋巴细胞能杀伤肺癌细胞
对照组
未经处理的胸腺淋巴细胞与肺癌细胞混合培养
淋巴细胞均不能杀伤肺癌细胞
下列对该实验的相关分析,不正确的是( )
A.实验证明M细胞能够将肺癌细胞抗原呈递给胸腺淋巴细胞
B.经M细胞刺激后部分胸腺淋巴细胞增殖分化形成效应细胞
C.实验组培养液中含有能增强效应T细胞杀伤力的淋巴因子
D.实验组培养液中含有能特异性识别肺癌抗原的免疫球蛋白
【答案】D
【分析】
根据实验组检测结果可知,培养后的“部分淋巴细胞”是效应T细胞,结合所学知识可知该类细胞具有裂解肺癌细胞和分泌淋巴因子的双重能力,而“胸腺淋巴细胞”是T细胞,M淋巴细胞相当于吞噬细胞起识别呈递抗原作用。
【详解】
A、实验证明M细胞为吞噬细胞,能够将肺癌细胞抗原呈递给T淋巴细胞,使之增殖分化为效应T细胞,A正确;
B、据表格分析,经M(吞噬)细胞刺激后部分T淋巴细胞增殖分化成效应T细胞,杀伤肺癌细胞,B正确;
C、T细胞受抗原刺激后,会产生淋巴因子,增强效应T细胞杀伤力,C正确;
D、本实验不涉及体液免疫,只有细胞免疫,细胞免疫过程中不会产生免疫球蛋白──抗体,D错误。
故选D。
6.下列有关免疫调节的叙述,正确的是( )
A.巨噬细胞仅在非特异性免疫中发挥作用
B.浆细胞识别入侵的抗原后会产生相应的抗体
C.细胞毒性T细胞导致癌细胞裂解属于细胞凋亡的过程
D.自身免疫病是免疫系统功能过弱引起的
【答案】C
【分析】
1.免疫系统的防卫功能过强造成的疾病有过敏反应、自身免疫病;免疫系统的防卫功能弱引起的是免疫缺陷病。
2.在体液免疫中,绝大多数抗原需要T细胞的呈递;细胞免疫中,需要依赖T细胞增殖分化形成的效应T细胞发挥免疫效应。
【详解】
A、巨噬细胞既可以在非特异性免疫中发挥作用,也可以在特异性免疫过程中发挥作用,A错误;
B、在体液免疫中,浆细胞能合成并分泌抗体,但不识别抗原,B错误;
C、细胞毒性T细胞导致癌细胞裂解属于细胞调亡的过程,对机体是有利的,C正确;
D、免疫系统的防卫功能过强造成的疾病有过敏反应、自身免疫病,D错误。
故选C。
7.弥漫性毒性甲状腺肿(Graves病)患者甲状腺细胞增生,临床80%以上的甲亢由该病引起,致病机理如图所示。Graves病患者体内甲状腺素比正常人的分泌量多,下列叙述或推测与此现象无关的是( )
A.患者的TSH受体可接受TSH或抗体X的刺激
B.抗体X可促进患者甲状腺激素的合成和释放
C.患者的甲状腺激素增多不能抑制抗体X的分泌
D.患者的甲状腺激素增多能抑制垂体释放TSH
【答案】D
【分析】
1、甲状腺激素的分级调节过程:下丘脑→促甲状腺激素释放激素→垂体→促甲状腺激素→甲状腺→甲状腺激素,同时甲状腺激素还能对下丘脑和垂体进行负反馈调节。
2、Gravs 病产生的原因是机体产生的抗体X抑制甲状腺细胞上的TSH受体的作用。
【详解】
A、由图可知,患者的TSH受体可接受TSH的刺激,也可接受抗体X的刺激,A正确;
B、Graves 病患者体内甲状腺素比正常人的分泌量多,是因为抗体X可促进患者甲状腺激素的合成和释放,B正确;
C、甲状腺激素增多会通过反馈调节影响垂体和下丘脑的分泌,但是不会通过负反馈调节影响影响抗体A的分泌,C正确;
D、患者的甲状腺激素增多会通过反馈调节影响垂体和下丘脑的分泌,抑制垂体释放TSH,但不能解释Graves病,D错误。
故选D。
8.自身免疫性肝炎是由免疫系统攻击肝细胞引起的。下列与该病相关的描述,正确的是( )
A.肝细胞表面的某种结构相当于抗原
B.细胞因子和抗体没有参与攻击肝细胞
C.在该疾病中所发生的肝损伤是由过敏反应引起的
D.在该免疫反应的发生过程中,只有体液免疫发挥作用
【答案】A
【分析】
免疫失调引起的疾病:
(1)过敏反应:指已免疫的机体在再次接受相同物质的刺激时所发生的反应.引起过敏反应的物质叫做过敏原.如花粉、油漆、鱼虾等海鲜、青霉素、磺胺类药物等(因人而异);
(2)自身免疫病:是指机体对自身抗原发生免疫反应而导致自身组织损害所引起的疾病.举例:风湿性心脏病、类风湿性关节炎、系统性红斑狼疮等;
(3)免疫缺陷病是指由于机体免疫功能不足或缺乏而引起疾病,一类是由于遗传而使机体生来就有的先天性免疫缺陷病;一类是由于疾病和其他因素引起的获得性免疫缺陷病,如艾滋病。
【详解】
A、浆细胞产生的抗体能与抗原特异性结合,浆细胞产生的抗体能与肝细胞表面的某种结构结合,说明肝细胞表面的该结构相当于抗原,A正确;
B、自身免疫性肝炎是由免疫系统攻击肝细胞引起的,因此淋巴因子和抗体参与了攻击肝细胞,B错误;
C、由题意可知该疾病是一种自身免疫病,不是过敏反应,C错误;
D、在该免疫反应的发生过程中,细胞免疫和体液免疫共同发挥作用,D错误。
故选A。
9.将某小鼠的皮肤移植给多只同种小鼠后,将受皮鼠分成甲、乙两组。甲组小鼠注射一定剂量的环孢霉素A,乙组小鼠注射等量生理盐水,并每天统计植皮的存活率,结果如图。下列分析错误的是( )
A.受皮鼠与供皮鼠的细胞表面抗原完全不同
B.甲组小鼠对外源供皮的免疫排斥强度小于乙组小鼠
C.环孢霉素A可能通过抑制T细胞增殖从而减弱免疫应答
D.使用环孢霉素A有可能提高人体器官移植的存活率
【答案】A
【分析】
曲线分析:由曲线可知,甲组小鼠存活时间比乙组小鼠长,说明环孢霉素A可能抵抗机体的免疫排斥。
【详解】
A、同种生物的不同个体其细胞表面抗原不会完全不同,故受皮鼠与供皮鼠细胞表面的抗原不完全相同,A错误;
B、由曲线可知,甲组小鼠存活时间比乙组小鼠长,说明甲组小鼠对外源供皮的免疫排斥强度小于乙组小鼠,B正确;
C、由曲线可知,甲组小鼠存活时间比乙组小鼠长,说明环孢霉素A可能抵抗机体的免疫排斥,可能是通过抑制T细胞增殖从而减弱免疫应答,C正确;
D、由动物实验证明,环孢霉素A能提高植皮存活率,故使用环孢素A有可能提高人体器官移植的存活率,D正确。
故选A。
10.研究人员以某过敏原刺激健康小鼠,建立过敏反应的小鼠模型。将这批小鼠分成四组,再用该过敏原刺激模型小鼠,诱发其过敏反应,诱发前的0.5h和诱发后6h,在B、C、D、E组小鼠外耳分别涂浓度为0%、3%、6%、9%的青蒿素乳膏,同时另设健康小鼠为对照组。诱发48h后取小鼠胸腺并称重,计算胸腺指数,结果如图。下列说法错误的是( )
A.B组小鼠的胸腺指数明显高于A组,说明B组小鼠发生了对该过敏原的免疫应答
B.胸腺是T淋巴细胞分化成熟的场所,其重量变化能反映机体免疫功能的状态
C.小鼠发生过敏反应时,机体中分泌抗体的细胞大量释放组织胺,使小鼠出现呼吸困难
D.根据实验结果图,说明青蒿素具有抑制免疫作用
【答案】C
【分析】
1、分析柱形图可知,C、D、E组结果与B组比较,胸腺指数偏低,说明青蒿素具有抑制免疫作用。
2、过敏反应是指已产生免疫的机体在再次接受相同抗原刺激时所发生的组织损伤或功能紊乱的反应。反应的特点是发作迅速、反应强烈、消退较快;一般不会破坏组织细胞,也不会引起组织严重损伤,有明显的遗传倾向和个体差异。
【详解】
A、B组小鼠的胸腺指数明显高于A组,说明B组小鼠发生了对该过敏原的免疫应答,A正确;
B、胸腺是T淋巴细胞分化成熟的场所,其重量变化能反映机体免疫功能的状态,B正确;
C、机体第一次接触过敏原时,机体会产生抗体,吸附在某些细胞的表面;当机体再次接触过敏原时,被抗体吸附的细胞会释放组织胺等物质,C错误;
D、通过对柱形图数据分析可知D、E组结果与B组比较,胸腺指数偏低,说明青蒿素具有抑制免疫作用,D正确。
故选C。
相关试卷
这是一份高中生物高考解密18 神经—体液—免疫(分层训练)(原卷版),共8页。试卷主要包含了免疫的功能异常与免疫应用等内容,欢迎下载使用。
这是一份高中生物高考解密18 神经—体液—免疫(分层训练)(解析版),共20页。试卷主要包含了免疫的功能异常与免疫应用等内容,欢迎下载使用。
这是一份高中生物高考解密18 神经—体液—免疫(分层训练)(原卷版),共8页。试卷主要包含了免疫的功能异常与免疫应用等内容,欢迎下载使用。

