初中化学二轮复习【讲通练透】专题11 化学实验专题(讲通)
展开中考化学第二轮复习策略
一、重视知识的综合运用
在第二轮复习过程中,考生需要重视知识的综合运用,关注实验探究、联系实际,逐步提高所学技能,能解决一些需要查阅资料解决的实际问题。
中考试卷中,重点知识反复考,核心知识重点考,近三年中考都有燃烧条件的探究、实验基本操作的考查、溶解度曲线、气体的制取收集方法等,比如:非选择题中,考查了考生对微粒观、元素观的认识,属于初中化学课程标准的一级主题——物质构成的奥秘。
二、合理选取备考资料
关于试题的筛选,如果是巩固练习,可以用模拟试题,由于区模拟卷难易度适中,知识覆盖较为全面,部分非选择题综合度也较高,锻炼考生的审题能力和对各章知识的统筹综合应用能力。如果是进行自我评测或进行周测,建议更多选择近三年辽宁地区的中考真题。
通过多年经验分析,考生在试卷中的错误整体分为以下几种情况:
(1)审题问题;(2)概念知识不清;(3)概念知识不会综合应用;
(4)由于学习方法和习惯问题,复习时间安排不合理,不会让知识做到有序多次呈现;
(5)主观学习态度、情绪控制问题;
(6)理化答题时间分配问题。考生需对号入座,有针对性地发现问题、解决问题。
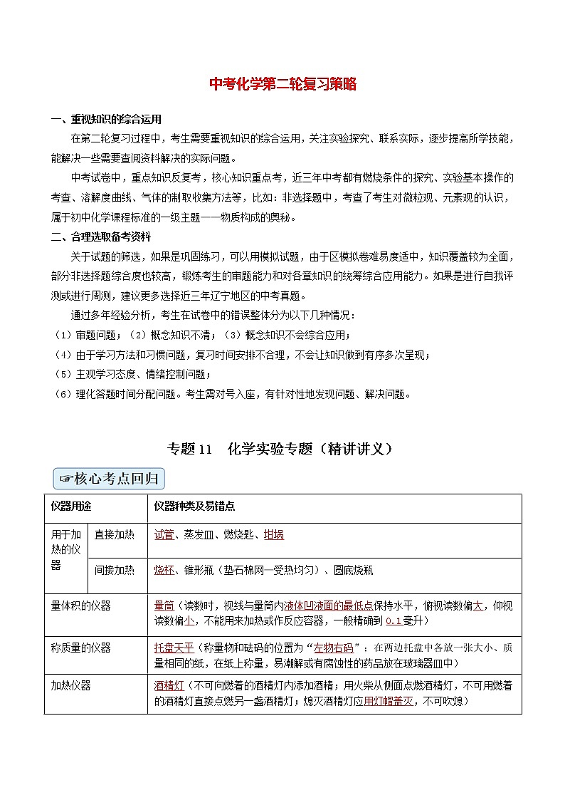
专题11 化学实验专题(精讲讲义)
仪器用途 | 仪器种类及易错点 | |
用于加热的仪器 | 直接加热 | 、蒸发皿、燃烧匙、 |
间接加热 | 、锥形瓶(垫石棉网—受热均匀)、圆底烧瓶 | |
量体积的仪器 | (读数时,视线与量筒内 保持水平,俯视读数偏 ,仰视读数偏 ,不能用来加热或作反应容器,一般精确到 毫升) | |
称质量的仪器 | (称量物和砝码的位置为“ ”;在两边托盘中各放一张大小、质量相同的纸,在纸上称量,易潮解或有腐蚀性的药品放在玻璃器皿中) | |
加热仪器 | (不可向燃着的酒精灯内添加酒精;用火柴从侧面点燃酒精灯,不可用燃着的酒精灯直接点燃另一盏酒精灯;熄灭酒精灯应 ,不可吹熄) | |
盛放物质的仪器 | 集气瓶、细口瓶、滴瓶、广口瓶 | |
用于取药品的仪器 | 药匙(取用 固体)、镊子(取用 固体)、 (用于吸取和滴加少量液体,滴加时应让滴管悬空垂直位于容器口上方;不要平放或倒置) | |
其它仪器 | 铁架台、试管夹、坩埚钳(夹持坩埚)、漏斗、长颈漏斗、分液漏斗、玻璃棒 | |
核心考点二 化学实验基本操作
(一)药品的取用
1.取用原则
节约原则 | 如没有说明用量,固体以 为宜,液体以 为宜。 |
“三不”原则 | 不能用手直接拿;不能品尝;不能直接凑近瓶口闻气味(应用手 ,仅使极少量的气体进入鼻孔) |
剩余药品处理原则 | 不可 ,也不可 ,更不能带出实验室,应放在 。 |
2.固体药品的取用
①粉末状及小粒状药品:用 或 ,一横二送三直立。
②块状及条状药品:用 夹取。一横二放三慢立。
3.液体药品的取用
①取用较大量液体直接倾倒:取下瓶盖, 在桌上(以免药品被污染)。标签应 (以免残留液流下而腐蚀标签)。瓶口紧靠试管口边缘,缓缓地注入试剂。
②吸取少量液体:需用 。滴入试剂时,滴管要保持 在容器口上方。
(二)药品的加热(常用仪器: )
1.液体的加热:试管外壁要擦干,用 夹持试管,夹在试管 部。试管内的液体量不能超过试管容积的 ,加热时管口勿对着 ,与水平线成 度角最好。加热前应先 。
2.固体的加热:将试管外壁擦干,药品斜铺在试管底部,试管夹夹在距试管口大约 处(中上部),试管口略 于试管底(防止 ),先预热,后对着药品部位用外焰集中加热。
(三)仪器的连接、洗涤及气密性检查
1.仪器的连接:先把玻璃管口 ,再旋转着与其它仪器连接。
2.玻璃仪器的洗涤:洗净标准为仪器内壁附着的水既不 ,也不 。
3.装置气密性检查方法:连接好仪器,把导管的一端放入水中,用手握住试管,若导管口有气泡冒出,松开手后导管内会形成一段稳定水柱,说明装置气密性良好。
(四)其它基本实验操作
1.稀释浓硫酸:将 沿烧杯壁缓慢地注入 中,并用玻璃棒不断搅拌。
2.测溶液的PH:在洁净干燥的 或白瓷板上放一片pH试纸,用 蘸取待测溶液滴到pH试纸上,将试纸显示的颜色与标准比色卡对照,读出该溶液的pH。
核心考点三 气体的制取、检验、净化和收集
1.实验室制取气体的思路分析:
(1)分析反应原理; (2)选择实验装置。
2.气体发生装置的选择
(1)发生装置的选择依据:根据 和 。
(2)发生装置的类型:
固固反应加热型 (适用于反应物为 且需要 的反应) | 固液反应常温型(适用于反应物为 且不需要 的反应) | |||
试管口应略向下倾斜; | ||||
简单 | 便于添加液体药品 | 可以控制反应速率 | 可以控制反应 的发生与停止 | |
3.收集装置的选择:
收集装置的选择依据:气体的 和
收集方法 | 排水集气法 | 向上排空气法 | 向下排空气法 | |||
装置图 |
| 长进短出 | 短进长出 | |||
适用范围 | 不易溶于水或难溶于水的气体,如:O2、H2、CH4等 | 密度比空气大的气体,如:O2、CO2等 | 密度比空气小的气体,如:H2、CH4、NH3等 | |||
特点 | 收集的气体纯度较高,但不干燥 | 收集的气体较干燥,但纯度不高 | ||||
4.常见气体的验满与检验
气体 | 验满方法 | 检验方法 |
氧气 | 将带火星的木条 ,木条复燃,则说明已收集满 | 将带火星的木条 ,木条复燃 |
二氧化碳 | 将燃着的木条靠近集气瓶瓶口,木条火焰立即熄灭,则说明已收集满 | 通入澄清石灰水中,澄清石灰水变浑浊 |
5.气体的净化和干燥
(1)气体的净化
①原理:将不纯气体中的杂质气体除去,从而得到较纯净的气体的过程叫气体的净化。若选用的试剂是液体,这个过程又叫气体的洗涤(洗气)。
②气体净化常选用的试剂
除CO2 | 可用 ; |
除HCl气体 | 可用NaOH溶液 |
(2)气体的干燥(用干燥剂除去气体中混有的 的过程)
①常见的气体干燥剂
a.浓硫酸:可干燥O2、H2、CO、HCl等气体,不能干燥 ;常用装置如下图
b.固体氢氧化钠或生石灰:可干燥O2、H2、NH3等气体,不能干燥 和 等酸性气体。
核心考点四 实验室安全规则
1.常见化学实验事故
意外事故 | 处理方法 |
浓酸、浓碱流到实验台上 | 浓酸:加碳酸氢钠溶液→用水冲洗→用抹布擦干 浓碱:加稀醋酸→用水冲洗→用抹布擦干 |
浓酸、浓碱溅到皮肤或衣服上 | 浓酸:大量水冲洗→涂3%~5%的 溶液 浓碱:大量水冲洗→涂 溶液 |
洒在桌面上的酒精燃烧 | 立刻用湿抹布盖灭 |
酸或碱溶液溅进眼睛里 | 立即用大量水冲洗,切不可用手揉眼睛,洗的时候要眨眼睛,必要时到医院就诊 |
2.常见的危险化学品标志
中考题型1 化学实验常用仪器
【例1】(2020•黔西南州)在下列仪器中,可用于配制溶液、加热较多量液体及反应容器的是( )
A.试管 B.烧杯 C.集气瓶 D.量筒
【例2】(2019•贵阳)化学是一门以实验为基础的科学。下列仪器用途不正确的是( )
A.A B.B C.C D.D
【例3】(2020•苏州模拟)下列仪器对应的名称不正确的是( )
A.分液漏斗 B.研钵 C.滴瓶 D.蒸发皿
中考题型2 化学实验基本操作
【例4】(2020•宜昌)量取液体并加热,下列实验操作不正确的是( )
A.倾倒 B.滴加
C.读数 D.加热
【例5】(2020•济南)正确的实验操作是完成实验任务的保证。下列有关说法中,合理的是( )
A.没有检验氢气纯度,就点燃氢气
B.加热试管内液体时,切不可让试管口对着人
C.稀释浓硫酸时,将水倒入盛有浓硫酸的烧杯中
D.熄灭酒精灯时,可用嘴吹灭
【例6】(2020•营口)请你分析如图图示的操作可导致的后果:
图1 ;
图2 。
中考题型3 气体的制取、检验、净化和收集
【例7】(2020•永川区校级模拟)欲在实验室中制取某气体,在选择制取和收集装置时可以不考虑的因素是( )
A.所有反应物的状态 B.反应条件
C.气体的密度 D.气体的颜色
【例8】(2020•滨州)实验室制取某些气体的装置如图所示。下列说法正确的是( )
A.装置①和③组合可以用来制取氢气
B.装置②和③组合可以用来制取氧气
C.装置②和⑤组合可以用来制取二氧化碳
D.装置②可以控制反应的随时发生随时停止
【例9】(2020•眉山)如图是实验室制取气体常用的发生装置和收集装置。
(1)写出仪器①的名称 。
(2)实验室用大理石和稀盐酸反应制备二氧化碳,装入药品前的操作是 ,写出该反应的化学方程式 。
(3)B装置中棉花的作用 。
(4)已知:实验室可用铜和硝酸的稀溶液反应制取一氧化氮(NO),NO气体难溶于水,在空气中容易发生如下反应:2NO+O2═2NO2
请选用上述装置制取(发生并收集)NO 。
中考题型4 实验室安全规则
【例10】(2020•荆门)化学是一门以实验为基础的学科。下列实验操作正确的是( )
A.闻气体时应轻轻移开集气瓶玻璃片,小心吸入少量气体
B.为了验证CO2是否集满,将燃着的木条伸入集气瓶内
C.加热高锰酸钾制氧气结束时,先熄灭酒精灯,再把导管移出水面
D.氢氧化钠沾到皮肤上要用大量水冲洗,再涂上硼酸
1.(2020•红塔区校级模拟)下列所示实验操作正确的是( )
A.闻气味 B.熄灭酒精灯
C.滴加液体 D.加热固体
2.(2020•大东区二模)下列实验操作正确的是( )
A.将块状固体药品投入直立的试管中
B.试管加热前要擦干试管外壁的水珠
C.用剩下的药品放回原试剂瓶
D.滴瓶上的胶头滴管使用后洗净放回原瓶
3.(2021•绵阳模拟)如图是实验室制取和收集气体的常用装置,下列说法不正确的是( )
A.装置①或②都可作为O2的发生装置
B.装置①和③组合,既可以制取和收集O2,又可以制取和收集CO2
C.装置⑤可用于收集H2
D.用装置⑥收集O2,验满时应将带火星的木条放在a导管口处
4.(2021•永安市一模)如图所示的实验操作中,正确的是( )
A.氧气的验满 B.铁丝在氧气中燃烧
C.干燥CO2 D.除去CO中的CO2
5.(2021•东城区一模)鉴别空气、氧气和二氧化碳三瓶气体最简便的方法是( )
A.观察气体的颜色
B.测定气体的溶解性
C.闻气体气味
D.将燃着的木条分别伸入三瓶气体中
6.(2020•仪征市二模)下列气体既可用向下排空气法也可用排水法收集的是( )
A.NH3 B.CO2 C.O2 D.H2
7.(2020•田林县一模)下列常见仪器的使用正确的是( )
A.量筒可用作中和反应的容器
B.熄灭酒精灯,可用灯帽盖灭,也可用嘴吹灭
C.温度计可用于搅拌溶液
D.烧杯加热时应放置在石棉网上
8.(2020•平遥县一模)实验室用如图所示的装置制取和收集某种气体,由装置可推知该气体的物理性质是 ,制取气体的反应一定是 (填序号)。
A.需要加热 B.需要催化剂
C.制取氧气的反应 D.反应物都是固体
9.(2021•滦州市模拟)小明学习小组用如图所示装置制备常见气体。请回答下列问题:
(1)图中仪器①的名称是 ,②名称是 ;利用装置B制取气体时,要检查装置的气密性,首先将B装置的导管浸入水中,然后 ,观察到导管口 (填“有”或“没有”)气泡冒出,表明B装置肯定会漏气。
(2)利用图中的 (填字母序号)来制取CO2气体,写出反应的化学方程式 。检验气体是否收集满的方法是 。
(3)小红同学用A、E装置和高锰酸钾制取并收集氧气,应在A装置的试管中放入 ,要等到 时才开始收集,而不是一看到气泡冒出就收集气体,其原因是 。
10.(2021•资阳模拟)氨气(NH3)是一种无色、有刺激性气味的气体,极易溶于水,它的水溶液称为氨水,显碱性.氨在环境治理方面用途很广.
(1)实验室收集氨气可采用的方法为 .
(2)工业上,在细菌作用下用氨处理含甲醇的废水,使其变为无毒的N2和CO2,从而清除对环境的污染,有关的反应为:6NH3+5CH3OH+12O23N2↑+5CO2↑+19X,反应中物质X的化学式是 .
(3)在400℃左右,有催化剂存在的条件下,用氨气可将有毒气体NO2还原为N2和H2O,试写出该反应的化学方程式: .
初中化学二轮复习【讲通练透】专题15 化学计算(讲通): 这是一份初中化学二轮复习【讲通练透】专题15 化学计算(讲通),文件包含专题15化学计算精讲讲义教师版docx、专题15化学计算精讲讲义学生版docx等2份试卷配套教学资源,其中试卷共19页, 欢迎下载使用。
初中化学二轮复习【讲通练透】专题14 实验与探究(练透): 这是一份初中化学二轮复习【讲通练透】专题14 实验与探究(练透),文件包含专题14实验与探究专题跟踪检测教师版docx、专题14实验与探究专题跟踪检测学生版docx等2份试卷配套教学资源,其中试卷共48页, 欢迎下载使用。
初中化学二轮复习【讲通练透】专题14 实验与探究(讲通): 这是一份初中化学二轮复习【讲通练透】专题14 实验与探究(讲通),文件包含专题14实验与探究精讲讲义教师版docx、专题14实验与探究精讲讲义学生版docx等2份试卷配套教学资源,其中试卷共45页, 欢迎下载使用。

