初中化学一轮复习【讲通练透】专题02 空气和氧气(练透)
展开中考化学第一轮复习策略
初中化学总复习一般采用四轮复习法。第一轮按章节复习,强化基础知识;第二轮为专题复习,即将所学知识分为身边的化学物质、物质构成的奥秘、物质的化学变化、化学与社会发展、科学探究5个大专题,每个大专题下再分别有细化的小专题,目的在于将所学知识综合,增强知识结构化、网络化的程度,突出综合能力的提升,第三轮为模拟训练阶段,旨在增强应试能力;第四轮回归教材。
策略1:明确目标,强化基础
第一轮的复习一定要做到:一手抓理解,一手抓应用;一边捋知识点,一边将分散繁杂的知识点进行分类整理,使其系统化。
策略2:构建体系,突破难点
通过第一阶段的复习,考生对所学过的知识已经有了初步的了解,这时可以进行专题复习。
策略3:联系实际,关注热点
社会关注的热点问题很多都是中考的热点问题,如环境保护与水污染问题,包括大污气污染、臭氧空洞、酸雨、温室效应、白色污染;能源危机与开发新能源问题等。
策略4:关注实验,总结规律
随着新课程改革的深入,化学实验已成为中考化学命题的热点,除实验基本技能如仪器辨别、基本操作、气体的发生与收集、混合物分离、常见物质的检验等仍为必考的内容外,探究型实验题已成为近几年中考的热点。
专题二 空气和氧气
夯实基础用时: 分钟 ;得分 分
提升冲刺用时: 分钟 ;得分 分
【夯实基础】
(共16题,每题或每空2分,计46分)
1、【2021辽宁营口】 要提高全民的环境意识,保护我们的空气。下列不属于空气污染物的是( )
A. CO B. O3 C. CO2 D. PM2.5
【答案】C
【解析】一氧化碳、臭氧、PM(大气颗粒物)都属于空气污染物,二氧化碳属于空气中成分,不是大气污染物,故选C。
2、【2021广西贺州】化学家拉瓦锡通过实验得出空气由氧气和氮气组成,其中约占空气体积五分之四的是 ( )
A.氮气 B.氧气 C.二氧化碳 D.稀有气体
【答案】A
【解析】空气的成分按体积计算,大约是:氮气占78%、氧气占21%、稀有气体占0.94%、二氧化碳占0.03%、其它气体和杂质占0.03%,约占空气体积五分之四的是氮气。
故选:A。
3、【2021湖南益阳】下列气体中,在医疗麻醉和食品防腐等方面有着广泛用途的是( )
A. O2 B. N2 C. CO2 D. H2O
【答案】B
【解析】A、氧气具有氧化性,能氧化食品,此选项不正确;
B、氮气化学性质不活泼此,食品包装时充氮以防腐;医疗上可用液氮冷冻麻醉等,此选项正确;
C、二氧化碳不能用于医疗麻醉,此选项不正确;
D、水不能用于医疗和食品防腐,此选项不正确。
故选:B。
4、【2021湖南邵阳】“水是生命之源,氧气是生命之气”。氧气的下列性质中,属于化学性质的是( )
A. 能支持燃烧 B. 不易溶于水
C. 密度比空气略大 D. 无色气体
【答案】A
【解析】A、能支持燃烧是利用氧气的助燃性,属于化学性质;故选项正确;
B、不易溶于水,溶解性属于物理性质;故选项错误;
C、密度比空气略大,密度属于物理性质;故选项错误;
D、无色气体,颜色、状态属于物理性质;故选项错误; 故选:A。
5、【2021吉林】空气成分中可用于医疗急救的是( )
A.氮气 B.氧气 C.稀有气体 D.二氧化碳
【答案】B
【解析】空气中的氧气能供给呼吸,常用于医疗急救。氮气、二氧化碳、稀有气体无此用途。
故选:B。
6、【2021江苏南京】实验室用高锰酸钾制取氧气的实验中,不需要使用的一组仪器是( )
A.大试管、铁架台 B.烧杯、玻璃棒
C.集气瓶、酒精灯 D.导管、单孔塞
【答案】B
【解析】如果用高锰酸钾制氧气就需要加热,氧气的密度比空气的密度大,不易溶于水,因此能用向上排空气法和排水法收集,因此需要的仪器有:大试管、铁架台、集气瓶、酒精灯、导管、单孔塞;
故选:B。
7、【2021云南】空气中的某种成分在通电时能发出不同颜色的光,可制成多种用途的电光源。该成分是( )
A. 氧气 B. 氮气 C. 稀有气体 D. 二氧化碳
【答案】C
【解析】稀有气体在通电时能发出不同颜色的光,可制成多种用途的电光源,如航标灯、强照明灯、霓虹灯等。故选C。
8、【2021广州】空气是多种气体的混合物,下列生产生活中用到的气体来自空气的是( )
A.填充气球用到的氦气 B.制硝酸用到的二氧化氮
C.炼铁用到的一氧化碳 D.做饭用到的天然气
【答案】A
【解析】空气的成分为(以体积分数计算):N2 78%、O2 21%、稀有气体 0.94%、CO2 0.03%、杂质0.03%。氦气属于稀有气体,故A正确;二氧化氮、一氧化碳和天然气均不是空气中的成分,故B、C、D错误。
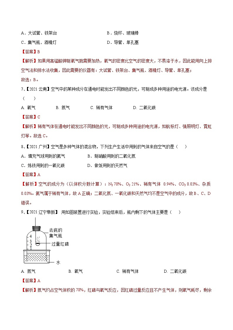
9、【2021辽宁阜新】 用如图装置进行实验,实验结束后,瓶内剩下的气体主要是( )
A. 氮气 B. 氧气 C. 稀有气体 D. 二氧化碳
【答案】A
【解析】氮气约占空气体积的78%,红磷与氧气反应,因红磷过量反应且不产生气体,则氧气耗尽,剩余气体主要是氮气。
故选A。
10、【2021重庆A】2021年印度新冠疫情加剧,导致其国内氧气供应严重不足。下列关于氧气的说法错误的是( )
A. 用于医疗急救 B. 易溶于水 C. 能使带火星木条复燃 D. 可贮存在钢瓶中
【答案】B
【解析】A、氧气是人体维持生命的必要物质,可以用于医疗急救,故选项正确;
B、氧气不易溶于水,故选项错误;
C、氧气具有助燃性,能使带火星的木条复燃,故选项正确;
D、氧气在低温、高压下可以转化为液体,可以贮存在钢瓶中,故选项正确。
故选:B。
11、【2021广西贵港】下列物质在氧气中燃烧,生成黑色固体的是( )
A.铁丝 B.硫 C.镁 D.红磷
【答案】A
【解析】A、铁丝在氧气中剧烈燃烧,火星四射,放出大量的热,生成一种黑色固体,故选项正确。
B、硫在氧气中燃烧,发出明亮的蓝紫色火焰,产生一种具有刺激性气味的气体,故选项错误。
C、镁在氧气中燃烧,生成一种白色固体,故选项错误。
D、红磷在氧气中燃烧,产生大量的白烟,生成一种白色固体,故选项错误。
故选:A。
12、【2021湖南郴州】有关空气说法正确的是( )
A.空气成分主要有N2、O2、稀有气体
B.大气污染物主要有SO2、NO2、CO2
C.氮气用于磁悬浮列车
D.常温下,氧气能与碳发生反应
【答案】C
【解答】空气的成分包括氮气、氧气、稀有气体、二氧化碳及其他气体等,二氧化碳不属于空气污染物,二氧化硫和二氧化氮是空气污染物;碳与氧气常温下不能反应,在点燃的条件下才能反应。
13、【2021湖北十堰】下列关于氧气的说法正确的是( )
A.鱼类能在水中生存,说明氧气易溶于水
B.硫在氧气中燃烧放热,产生微弱的淡蓝色火焰
C.氧气能支持燃烧,可用作火箭燃料
D.空气中的氧气主要来自于植物的光合作用
【答案】D
【解析】A、氧气的物理性质中溶解性是氧气不易溶于水,在室温下,1L水中只能溶解约30mL氧气;故A错误;
B、硫在氧气中燃烧放热,产生明亮的蓝紫色火焰,硫在空气中燃烧,产生淡蓝色火焰;故B错误;
C、氧气可支持燃烧,但氧气没有可燃性,所以氧气不能作火箭燃料;故C错误;
D、植物光合作用原理是吸收二氧化碳释放出氧气,故D正确。
故选:D。
14、【2020辽宁抚顺】水和空气都是重要的自然资源,与人类的生产生活密切相关。
(1)空气中稀有气体的体积分数约为________。
(2)空气中二氧化碳的含量不断上升,从而导致________,使全球气候变暖。
(3)空气质量日报可以及时准确反映空气质量状况。空气质量级别分为六级,级别越高则空气污染程度越______(填“轻”或“重”)。
【答案】(1).0.94% (2).温室效应增强 (3).重
【解析】(1)空气中稀有气体体积分数为0.94%,故填:0.94%。
(2)二氧化碳含量增加,会导致温室效应增强,故填:温室效应增强。
(3)空气质量日报可以及时准确反映空气质量状况。空气质量级别分为六级,级别越高则空气污染越重,故填:重。
15、【2021河北】如图所示的是硫在氧气中燃烧的实验。燃烧停止后,取出燃烧匙,用毛玻璃片盖紧集气瓶,振荡,悬空倒置,发现毛玻璃片不脱落。
(1)硫在氧气中燃烧的化学方程式为_______。
(2)氢氧化钠溶液的作用是_______。
(3)毛玻璃片不脱落时,大气压强_______(选填“大于”“小于”或“等于”)瓶内气体压强。
【答案】(1) S+O2SO2;(2)吸收生成的二氧化硫,防止污染空气;(3)大于
【解析】(1)硫在氧气中燃烧生成二氧化硫,反应的化学方程式为S+O2SO2,故填:S+O2SO2;
(2)二氧化硫有毒,直接排放到空气中会污染空气,而氢氧化钠能与生成的二氧化硫气体反应生成亚硫酸钠和水,所以氢氧化钠溶液的作用是吸收生成的二氧化硫,防止污染空气,故填:吸收生成的二氧化硫,防止污染空气;
(3)毛玻璃片不脱落时,大气压强大于瓶内气体压强,这是因为氢氧化钠吸收生成的二氧化硫气体,瓶内压强减少,故填:大于。
16、【2021湖南长沙】下列装置常用于实验室制取气体,请回答下列问题。
(1)写出仪器①的名称 。
(2)实验室用加热高锰酸钾的方法制取氧气,应选择的发生装置是 (填字母代号),在装入药品前应先检查装置的 。
(3)用装置C收集氧气时,其验满的方法是 。
【答案】(1)集气瓶;(2)A;气密性;(3)将带火星的木条平放在集气瓶口,木条复燃,证明氧气满了。
【解析】(1)集气瓶是收集气体的仪器,故答案为:集气瓶;
(2)如果用高锰酸钾制氧气就需要加热,在装入药品前应先检查装置的气密性;故答案为:A;气密性;
(3)氧气的验满方法是:将带火星的木条平放在集气瓶口,木条复燃,证明氧气满了;故答案为:将带火星的木条平放在集气瓶口,木条复燃,证明氧气满了。
【提升冲刺】
(共8题,每题或每空2分,计40分)
1、【2021辽宁抚顺】 空气是一种宝贵的资源,下列说法错误的是( )
A. 空气中氮气的质量分数约为78%
B. 能形成酸雨的空气污染物主要是二氧化硫和二氧化氮
C. 由于氦气密度小和化学性质很不活泼可将其充入气飞艇
D. 工业上用分离液态空气的方法制氧气利用了液氮和液氧的沸点不同
【答案】A
【解析】A、空气中氮气的体积分数约为78%,不是质量分数,故A符合题意;
B、能形成酸雨的空气污染物主要是二氧化硫和二氧化氮,故B不符合题意;
C、氦气是稀有气体,稀有气体化学性质很不活泼,因此可将其充入气飞艇,故C不符合题意;
D、工业上用分离液态空气的方法制取氧气,是利用了氧气和氮气的沸点不同,故D不符合题意;
故选A。
2、【2020湖南邵阳】如图是“实验室测定空气中氧气含量”的实验装置图,下列有关说法错误的是( )
A.可用木炭代替红磷进行实验
B.做该实验前,应检查装置的气密性
C.待装置冷却至室温后才能打开止水夹
D.若红磷不足,将导致测得氧气的含量小于五分之一
【答案】A
【解析】A、不可用木炭代替红磷进行实验,因为木炭燃烧生成气体,选项错误;
B、做该实验前,应检查装置的气密性,否则易导致测定结果不准确,选项正确;
C、待装置冷却至室温后才能打开止水夹读数,否则易导致测定结果偏小,选项正确;
D、若红磷不足,使氧气不能完全反应,将导致测得氧气的含量小于空气体积的五分之一,选项正确。
故选A。
3、【2021辽宁鞍山】下面是某同学记录的部分实验现象,其中正确的是( )
A. 硫在氧气中燃烧,发出微弱的淡蓝色火焰
B. 红磷在空气中燃烧,产生大量白雾
C. 细铁丝在氧气中燃烧,火星四射,生成黑色固体
D. 木炭在氧气中燃烧,发出白光,生成二氧化碳气体
【答案】C
【解析】A、硫在氧气中燃烧,发出明亮的蓝紫色火焰,产生一种具有刺激性气味的气体,故选项说法错误。B、红磷在空气中燃烧,产生大量的白烟,而不是白雾,故选项说法错误。
C、细铁丝在氧气中剧烈燃烧,火星四射,放出大量的热,生成一种黑色固体,故选项说法正确。
D、木炭在氧气中燃烧,发出白光,生成二氧化碳气体是实验结论而不是实验现象,故选项说法错误。
故选:C。
4、【2021湖南永州】下图是实验室制取气体的典型装置之一,能用这一装置制取气体的化学反应方程式是( )
A.
B.
C.
D.
【答案】B
【解析】由分析得:
A、氢气密度小于空气,错误;
B、发生、收集装置均适合实验室制取二氧化碳气体,正确;
C、高锰酸钾制氧气需要加热,错误;
D、该反应制取氨气需要加热,且氨气密度小于空气,错误。
故选B。
5、【2021深圳】如图所示实验,下列说法错误的是( )
A.由甲图可知,O2占空气质量的21% B.由乙图可知,白磷燃烧需要和空气接触
C.薄铜片上的白磷燃烧,冒出白烟 D.点燃红磷后,要迅速放入集气瓶中
【答案】A
【解析】空气中O2的体积分数约为21%,足量红磷燃烧,即使消耗完甲图中左侧集气瓶内空气中的氧气,也只能得出氧气占空气体积的21%,A错误;乙图中热水中白磷不燃烧,铜片上方的白磷燃烧、红磷不燃烧,说明白磷燃烧需要和空气接触,B正确;薄铜片上的白磷燃烧,冒出白烟,生成白色的五氧化二磷粉末,C正确;点燃红磷后,要迅速放入甲图中左侧集气瓶内,确保红磷足量且燃烧,D正确。
6、【2020四川广安】“新冠”重症患者需要使用呼吸机来为其提供氧气,下列关于氧气的描述错误的是( )
A.在通常状况下,氧气是一种无色、无味的气体
B.氧气在低温、高压时能变为液体或固体
C.氧气极易溶于水
D.隔绝氧气能达到灭火的目的
【答案】C
【解析】A、在通常状况下,氧气是一种无色、无味的气体,说法正确,不符合题意;
B、在压强为101kPa时(即一个标准大气压),氧气在-183℃时变为蓝色液体,在-218℃时会变成淡蓝色雪花状的固体,说法正确,不符合题意;
C、氧气不易溶于水,符合题意;
D、燃烧的条件是:可燃物、空气(或氧气)、达到燃烧所需的着火点,故隔绝氧气可以达到灭火的目的,不符合题意。
故选C。
7、【2021深圳】如图实验装置,完成实验。
(1)X的名称 。
(2)用固体混合物制取O2,选用______装置(选填“A”、“B”、“C”)
(3)用B装置制O2的化学反应方程式 。
(4)用以下装置制取干燥CO2气体,导管口a接______(选填“b”或“c”)。
(5)写出实验室制取CO2的化学方程式 。
【答案】
(1)铁架台;(2)C ;(3)2 H2O2 2 H2O + O2↑;(4)b ;(5)CaCO3 + 2 HCl = CaCl2 + CO2↑ + H2O
【解析】(1)根据图A中仪器X的形状和用途可知,X为铁架台;
(2)A装置集气瓶和水槽中没有装入适量的水,不具备排水法收集氧气的条件,且氧气的密度比空气大,适合向上排空气法收集,A错误;B装置适合用双氧水溶液和二氧化锰固体粉末混合制取氧气,不适合固体混合物制取氧气,B错误;C装置适合用氯酸钾固体和二氧化锰固体混合加热制取氧气,且采用向上排空气法收集氧气,C正确;
(3)用B装置制取氧气的化学方程式为 2 H2O2 2 H2O + O2↑;
8、【2021湖北宜昌】探究氧气的实验室制取和性质。
(1)如图是硫在氧气中燃烧的实验。
①观察到火焰的颜色是 。
②反应的化学方程式是 。
③当火焰变得微弱时,将燃烧匙进一步伸入瓶底,火焰又变旺,可得出氧气的一条物理性质是 。
(2)如图是实验室制取气体的部分装置。
①实验室用高锰酸钾制氧气的化学方程式是 ,选择的发生装置是______(填字母序号,下同);还可用过氧化氢溶液和二氧化锰制氧气,选择的发生装置是 。
②可以选择装置C收集氧气,其原因是 。
③可见,选择气体的发生装置要依据反应物的状态和 ,选择气体的收集装置要依据 。
【答案】(1)①. 产生蓝紫色火焰;②. S +O2 SO2;③. 氧气的密度大(2)①. 2KMnO4 K2MnO4+MnO2+O2↑;A; B;②.氧气不易溶于水③.反应条件;气体的密度及常温下能否与空气中的成分反应、气体的溶解性及能否与水反应
【解析】(1)①观察到火焰的颜色是产生蓝紫色火焰;故答案为:产生蓝紫色火焰。
②反应的化学方程式是S +O2 SO2;故答案为:S +O2 SO2。
③当火焰变得微弱时,说明上层的氧气基本耗尽,将燃烧匙进一步伸入瓶底,火焰又变旺,说明下方有氧气,可得出氧气的一条物理性质是氧气的密度大;故答案为:氧气的密度大。
(2)①实验室用高锰酸钾制氧气的化学方程式是2KMnO4 K2MnO4+MnO2+O2↑,该反应是固体和固体加热生成气体的反应,因此选择的发生装置是A;还可用过氧化氢溶液和二氧化锰制氧气,该反应是固体和液体不加热反应制气体,因此选择的发生装置是B;故答案为:2KMnO4 K2MnO4+MnO2+O2↑;A;B。
②可以选择装置C收集氧气,其原因是氧气不易溶于水;因此可以用排水法收集;故答案为:氧气不易溶于水。
③可见,选择气体的发生装置要依据反应物的状态和反应条件,选择气体的收集装置要依据气体的密度及常温下能否与空气中的成分反应、气体的溶解性及能否与水反应;故答案为:反应条件;气体的密度及常温下能否与空气中的成分反应、气体的溶解性及能否与水反应。
初中化学二轮复习【讲通练透】专题05 空气和氧气(练透): 这是一份初中化学二轮复习【讲通练透】专题05 空气和氧气(练透),文件包含专题05空气和氧气专题跟踪检测教师版docx、专题05空气和氧气专题跟踪检测学生版docx等2份试卷配套教学资源,其中试卷共24页, 欢迎下载使用。
初中化学二轮复习【讲通练透】专题05 空气和氧气(讲通): 这是一份初中化学二轮复习【讲通练透】专题05 空气和氧气(讲通),文件包含专题05空气和氧气精讲讲义教师版docx、专题05空气和氧气精讲讲义学生版docx等2份试卷配套教学资源,其中试卷共31页, 欢迎下载使用。
初中化学一轮复习【讲通练透】专题20 化学计算(练透): 这是一份初中化学一轮复习【讲通练透】专题20 化学计算(练透),文件包含专题20化学计算讲通练透-教师版docx、专题20化学计算讲通练透-学生版docx等2份试卷配套教学资源,其中试卷共36页, 欢迎下载使用。

