高中地理鲁教版 (2019)必修 第二册第三节 海洋权益与海洋发展战略优秀课后测评
展开4.3 海洋权益与海洋发展战略(同步练习)
学校:___________姓名:___________班级:___________
一、单选题
宫古海峡是我国船只进出太平洋,从近海走向深海的重要通道。宫古海峡十分宽阔,除了南北靠近岛屿的12海里范围属于日本领海之外,其他水域都属于国际公共水道。下图是2021年4月辽宁舰航母编队远海训练航行路线示意图。读图完成下面小题。
1.辽宁舰穿越宫古海峡海域维护的海洋权益是( )
A.领海权益 B.公海权益 C.专属经济区权益 D.毗连区权益
2.此次远航训练的主要目的是( )
A.勘探台湾岛的周边海域的石油、天然气资源
B.提高维护国家主权、安全、发展利益的能力
C.监测航线海域的环境并制定保护环境的措施
D.为我国渔民提供精确的气象信息和导航服务
海洋权益是国家领土向海洋延伸形成的一些权利和利益。据此完成下面小题。
3.一国可主张的海洋权益的范围包括( )
A.本国的内水和领海 B.本国管辖的毗连区、专属经济区
C.大陆架海床和底土 D.以上都是
4.领海的宽度从领海基线量起,最宽不超过( )
A.12海里 B.12千米 C.24海里 D.24千米
钓鱼岛及其附属岛屿位于我国台湾岛的东北侧,在东经123°20′~东经124°40′,北纬25°40′~北纬26°00′之间的海域。2012年9月10日,我国政府发表声明,公布了钓鱼岛及其附属岛屿的领海基线。读“钓鱼岛附近海底地形剖面图”,据此完成下面小题。
5.钓鱼岛属于中国的自然原因是( )
A.钓鱼岛是中国人最早发现、命名和利用的
B.早在明朝我国的典籍中就有了钓鱼岛的记载
C.在清朝时我国渔民就在钓鱼岛上采药
D.钓鱼岛位于东海大陆架上,与琉球群岛间以冲绳海槽为界
6.我国政府发表声明,公布了钓鱼岛及其附属岛屿的领海基线,主要体现的我国海洋发展战略是( )
A.提高全民族的海洋意识 B.发展海洋经济
C.维护国家海洋权益 D.保护海洋环境
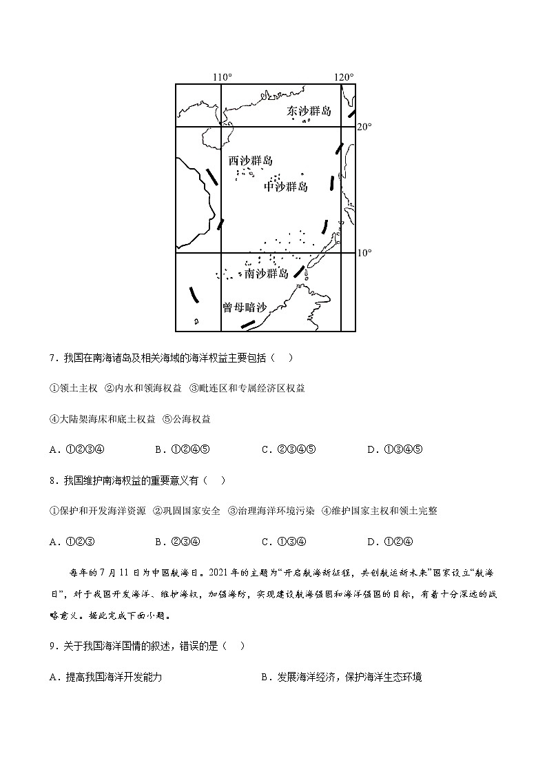
下图示意南海诸岛区域。据此完成下面小题。
7.我国在南海诸岛及相关海域的海洋权益主要包括( )
①领土主权 ②内水和领海权益 ③毗连区和专属经济区权益
④大陆架海床和底土权益 ⑤公海权益
A.①②③④ B.①②④⑤ C.②③④⑤ D.①③④⑤
8.我国维护南海权益的重要意义有( )
①保护和开发海洋资源 ②巩固国家安全 ③治理海洋环境污染 ④维护国家主权和领土完整
A.①②③ B.②③④ C.①③④ D.①②④
每年的7月11日为中国航海日。2021年的主题为“开启航海新征程,共创航运新未来”国家设立“航海日”,对于我国开发海洋、维护海权,加强海防,实现建设航海强固和海洋强国的目标,有着十分深远的战略意义。据此完成下面小题。
9.关于我国海洋国情的叙述,错误的是( )
A.提高我国海洋开发能力 B.发展海洋经济,保护海洋生态环境
C.坚持陆海统筹,加快建设海洋强国 D.我国近岸局部海域污染已得到根本性的解决
10.近20年来,我国实施“伏季休渔”制度,主要目的是( )
A.便于检修渔船,发展生态渔业 B.推动近海水产养殖事业的发展
C.保护海洋渔业资源的再生能力 D.防治赤潮、咸潮等污染问题
二、综合题
11.读下面图文材料,回答问题。
材料一我国960万平方千米的陆地领土和约300万平方千米的享有主权和管辖权的海域,都是中华民族生存、繁衍、发展及与世界各国友好往来的立足之地。下图甲是我国海域图。
材料二海洋产业是指人类利用海洋资源和空间所进行的各类生产和服务活动。上图乙为2008~2012年全国海洋生产总值情况。
材料三海洋第一产业包括海洋渔业;海洋第二产业包括海洋油气业、海滨砂矿业、海洋盐业、海洋化工业、海洋生物医药业、海洋电力和海水利用业、海洋船舶工业,海洋工程建筑业等;海洋第三产业包括海洋交通运输业、滨海旅游业、海洋科学研究、教育、社会服务业等。
(1)我国主张管辖的海域面积约为300万平方千米,这其中包括了内海、 、毗连区、专属经济区和大陆架。
(2)我国海域跨暖温带、亚热带和热带,自然条件复杂多样,形成了丰富的 资源(海洋第一产业);海洋油气勘探、开发、炼制加工不断取得突破、海洋油气产业迅猛发展,这属于海洋第 产业。
(3)据材料二,分析2008年—2012年我国海洋三大产业产值的变化特点。
(4)促进我国海洋经济发展的主要措施有哪些?
(5)维护我国海洋权益的意义有_________。
鲁教版 (2019)必修 第二册第三节 海洋权益与海洋发展战略课后练习题: 这是一份鲁教版 (2019)必修 第二册<a href="/dl/tb_c4004308_t7/?tag_id=28" target="_blank">第三节 海洋权益与海洋发展战略课后练习题</a>,共12页。试卷主要包含了选择题,综合题等内容,欢迎下载使用。
地理必修 第二册第三节 海洋权益与我国海洋发展战略精品随堂练习题: 这是一份地理必修 第二册第三节 海洋权益与我国海洋发展战略精品随堂练习题,文件包含43海洋权益与我国海洋发展战略课时作业-高一地理同步备课系列湘教版2019必修第二册解析版docx、43海洋权益与我国海洋发展战略课时作业-高一地理同步备课系列湘教版2019必修第二册原卷版docx等2份试卷配套教学资源,其中试卷共18页, 欢迎下载使用。
地理必修 第二册第二节 国家海洋权益与海洋发展战略优秀随堂练习题: 这是一份地理必修 第二册第二节 国家海洋权益与海洋发展战略优秀随堂练习题,共11页。试卷主要包含了2国家海洋权益与海洋发展战略等内容,欢迎下载使用。

