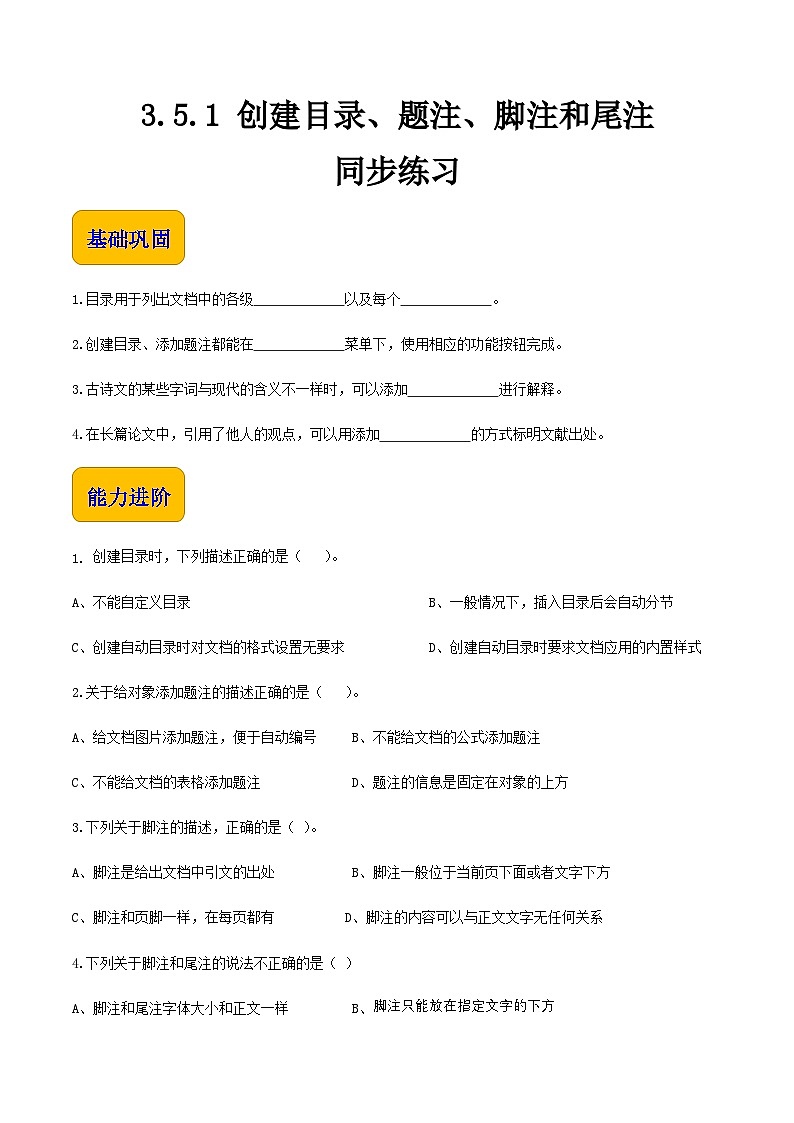
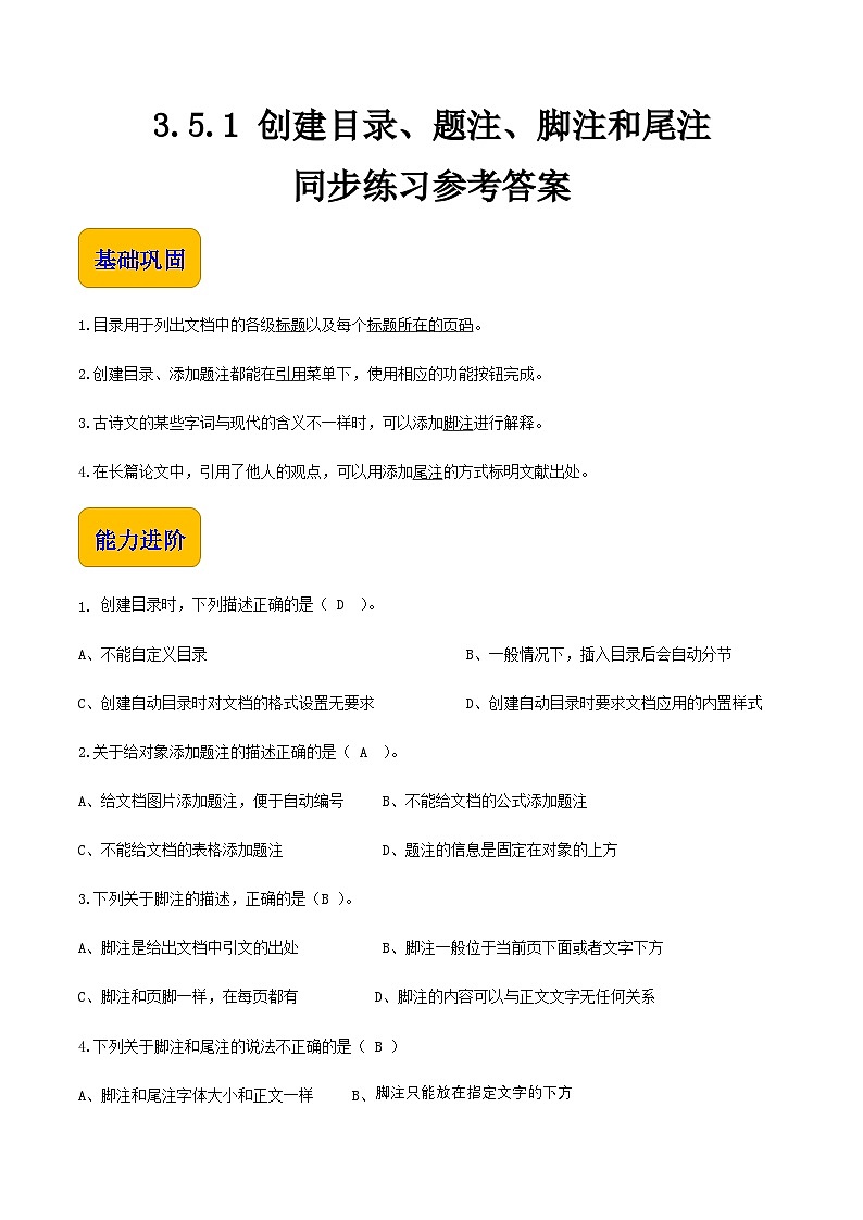
中职信息技术高教版(2021)基础模块(上册)任务1 创建目录和题注一等奖习题ppt课件
展开课 题 | 3.5 文档创编进阶 任务1 创建目录和题注 | 课 型 | 理实一体 | 课 时 | 1 |
授课班级 | 中职一年级 | 授课时间 | 上期 | 授课教师 |
|
教材分析 | 本节课的内容是关于《中等职业学校信息技术课程标准》中基础模块“图文编辑”单元的文档创编进阶。课标要求是能能在文档中创建目录、给对象添加题注、会使用脚注和尾注。结合学情,选用的教材是由高等教育出版社出版、高等教育出版社教材发展研究所主编的《信息技术》(基础模块)(上册),学习内容是第三单元第五节文档创编进阶之任务1创建目录和题注。 | ||||
学情分析 | 知识储备:已具有文档的格式规范意识、图文表混排基础知识。 能力水平:会设置文档格式、创建表格、插入图形,进行简单的图文表混排技能。 学习特点:喜欢模仿新事物、探索新技能,但工匠精神不够。 | ||||
学习目标 | 知识目标:掌握文档目录、对象题注的作用和创建方法。 能力目标:1.能熟练设置文档目录、给文档对象添加题注; 2.会使用脚注和尾注。 素质目标:1.能遵守文档排版行规、守正创新、轻松文档创编行业。 2.培养学生规范做事、耐心完成作品细节的工匠精神。 | ||||
学习重难点 | 教学重点: 1.创建文档目录、添加对象题注; 2.使用脚注和尾注 教学难点:创建文档目录、添加对象题注 | ||||
教学方法 | 案例教学法、情景教学法、实践操作法、演示法 | ||||
课前准备 | 教师准备: 教学课件、讨论主题、实践操作素材 学生准备: 观看课件、预习、在线讨论、下载素材 | ||||
教学媒体 | 多媒体机房 | ||||
教学过程 | |||
第一课时 | |||
教学环节 | 教师活动设计 | 学生活动设计 | 设计意图 |
活动一: 创设情境 生成问题 | 1.引出主题 在不同的场合,文档的除了常规的格式设置、图文表排版外,还有特殊的需求。为什么教材或书籍有目录?怎么才能给书籍中的图片、表格快速编号?为什么古文的词右上角有数字标记?为什么论文的末尾有文献? 同学们,这么多为什么,你注意到几个?能回答那几个问题呢?
2.展示学习目标 (1)创建文档目录 (2)添加对象题注 (3)使用脚注和尾注 | 1.听教师提问、思考并回答问题。
2.结合生活实际,比一比每组能回答的问题数。
3.查看学习目标,明确学习任务. | 1.通过层层提问,激发学生思考、快速进入课堂状态。 2.引导学生联想、思考生活中的常见现象,激发学习兴趣。
3.展示本课学习任务,让学生明确学习目的。 |
活动二: 操作实践 探究新知 | 1. 组织学习创建文档目录 (1)目录的位置及作用 目录一般放置于书籍前面几页中,用于列出书中的各级别标题以及每个标题所在的页码。目录便于读者了解文档结构,把握文档内容,显示要点的分布情况。 (2)目录分类 根据目录中显示标题级别数量,一般分为预置目录(一级目录、二级目录....)和自定义目录。 (3)目录的创建方法 手动输入目录:效率低、工作繁琐、准确度不高 软件自动提取:准确度高、效率高,但是要预先定义好标题样式,并应用到出现在目录中的标题上。当在建目录时,系统搜索带有指定样式的标题,参考页码顺序并按照标题级别排列,显示在目录中。 (4) 创建目录的操作步骤 将文档光标定位于目录放置位置,然后单击“引用/目录”,最后在“目录”按钮下根据需要选择一种内置目录样式即可完成。 (5)组织讨论: 创建目录后,如果文档内容发生了变化,例如,更改了标题、标题所在页面的页码发生了变化等,如何更新目录,使目录与文档正文保持一致? |
2.听课理解目录的分类和创建方法、结合学习的教材目录,分析教材目录的级别是否能反映教材主要内容。
3.小组讨论并实践:如何更新目录? | 1.通过目录位置和作用的学习、让学生理解文档目录的重要性和必要性,培养学生提炼的思维条理性。
2.通过观察分析教材的目录结构、增强学习兴趣、突破教学重点。
3.通过开展讨论如何更新目录,让学生积极动脑、发表观点,培养探索精神。
|
2.组织学习添加对象题注 (1)题注的含义 题注指文档中的图片或其他对象(如表格、图表、公式)添加的标注,用于说明图片的序号、备注内容等。 (2)题注的作用 使用题注功能可以保证长文档中图片、表格或图表等项目能够顺序地自动编号。如果移动、插入或删除带题注的对象时,软件可以自动更新题注的编号。而且一旦某一项目带有题注,还可以对其进行交叉引用。 (3)添加题注操作步骤 选中对象(如第1张图片),单击“引用/题注”,打开题注对话框,可使用默认题注、也可修改题注和其他参数。 按同样方法,给下一张图片添加题注,会发现自动添加序号。 (4)给出文档对象素材,辅导学生添加题注。 | 1.听教师讲解题注的含义和作用,体会题注的应用场景。
2.观察教师演示给图片创建题注的操作步骤,理解记忆题注编号的变化规律。
3.实践探索: 给文档中的图片添加题注 |
3.小组合作实践给突破添加题注,培养学生的团队协作能力和探究精神。 | |
3.组织学习脚注和尾注 (1)脚注和尾注的含义 脚注和尾注是对文本的补充说明。但是脚注和尾注的作用和应用场景各有不同: 脚注一般位于页面的底部,也可以设置为位于文字下面,作为文档某处内容的注释;尾注一般位于文档的末尾,也可以设置为本节的后面,列出引文的出处、或解释文字含义等。 脚注是对文档内容进行注释说明,尾注说明引用的文献出自何处。但是参考文献一般情况下在文章的最后直接输入,不用设置成尾注,因为设置成尾注的时候,会在文章当中出现标识,所以一般不用。 脚注是为了不影响正文的连续性,而在当前页脚位置插入解释正文中某个词或句的含义。脚注只出现在当前页,而不会像页脚一样出现在此节的每一页。 (2)脚注和尾注的插入步骤: 选择文字对象,通过“引用”菜单下的“插入脚注”“插入尾注”按钮完成脚注和尾注的插入。 (3)脚注和尾注的查看方法:通常直接双击脚注或尾注,即可在对应的尾注查看相关内容。 (6)给出素材,辅导学生添加脚注和尾注。 | 1.听课理解文档中脚注和尾注的含义、作用、区别和应用场景。
2.观察教师演示、记忆脚注和尾注的添加步骤。
3.实践探索: 给文档中的文本添加脚注和尾注。 |
| |
活动三: 巩固练习 素质提升 |
(1)一级目录文字样式:标题1 (2)二级目录文字样式:标题2
新建标签:图1- 每幅图的题注文字参考样文
寅月为“春正[i]”尾注为:三皇五帝之前中后九皇 .腾讯网[引用日期2018-11-05]
| 1.单人完成、小组合作完成目录创建效果
2.小组实践添加图片题注的操作。
3.小组合作添加脚注和尾注。
| 1.通过操作练习巩固本课所学的创建目录、添加题注、脚注和尾注技能。
2.在操作中发现自我新问题,尝试解决问题,培养学生分析问题,解决问题的能力。 |
活动四: 课堂小结 作业布置 | 1.课堂小结: (1)创建文档目录 (2)添加对象题注 (3)使用脚注和尾注 2.作业: (1)创建三级目录前应该怎么设置标题样式? (2)添加表格题注的操作步骤是什么? (3)叙述脚注的含义、位置和作用。 (4)叙述尾注的含义、尾注和作用。 | ||
活动五: 板书设计 |
(1)目录位于书籍前几页,帮助读者了解文档结构,把握文档内容,掌握要点分布情况; (2)创建目录有手工输入和自动提取 (3)自动提取目录在“引用/目录”中完成。 2. 题注 (1)题注指文档中的图片或其他对象添加的标注,用于说明图片的序号、备注内容等。 (2)使用题注功能可以保证长文档中图片、表格或图表等项目能够顺序地自动编号。 (3)添加题注可在“引用/题注”,在题注对话框中完成。 3.脚注和尾注 (1)脚注和尾注是对文本的补充说明 (2)脚注一般位于页面的底部,可以作为文档某处内容的注释;尾注一般位于文档的末尾,列出引文的出处等。 (3)脚注是为了不影响正文的连续性,而在当前页脚位置插入解释正文中某个词或句的含义,脚注只出现在当前页,而不会像页脚一样出现在此节的每一页。 (4)通过“引用”菜单下的“插入脚注”“插入尾注”按钮完成脚注和尾注的插入。 | ||
活动六: 教学反思 (留白) |
| ||
中职信息技术高教版(2021)基础模块(上册)任务1 应用图形和艺术字一等奖习题ppt课件: 这是一份中职信息技术高教版(2021)基础模块(上册)任务1 应用图形和艺术字一等奖习题ppt课件,文件包含341《应用形状和艺术字》课件pptx、341《应用形状和艺术字》教案docx、341《应用形状和艺术字》同步练习答案docx、341《应用形状和艺术字》同步练习试题docx等4份课件配套教学资源,其中PPT共16页, 欢迎下载使用。
高教版(2021)任务1 新建表格优秀习题课件ppt: 这是一份高教版(2021)任务1 新建表格优秀习题课件ppt,文件包含331《新建表格》课件pptx、331《新建表格》教案docx、331《新建表格》同步练习答案docx、331《新建表格》同步练习试题docx、311《新建表格》拓展练习样文班级课程表worddocx、331《新建表格》拓展练习样文日历大事记wpsdocx等6份课件配套教学资源,其中PPT共17页, 欢迎下载使用。
中职信息技术高教版(2021)基础模块(上册)第3单元 文档创意与制作——图文编辑3.2 设置文档格式任务2 设置段落格式评优课习题课件ppt: 这是一份中职信息技术高教版(2021)基础模块(上册)第3单元 文档创意与制作——图文编辑3.2 设置文档格式任务2 设置段落格式评优课习题课件ppt,文件包含322《设置段落格式》课件pptx、322《设置段落格式》教案docx、322《设置段落格式》配套素材和样文docx、322《设置段落格式》同步练习答案docx、322《设置段落格式》同步练习试题docx等5份课件配套教学资源,其中PPT共21页, 欢迎下载使用。

