江西省部分重点高中2022-2023学年高三上学期11月质量检测化学试题(Word版含答案)
展开
这是一份江西省部分重点高中2022-2023学年高三上学期11月质量检测化学试题(Word版含答案),共13页。试卷主要包含了本试卷分选择题和非选择题两部分,本试卷主要命题范围,可能用到的相对原子质量,设表示阿伏加德罗常数值等内容,欢迎下载使用。
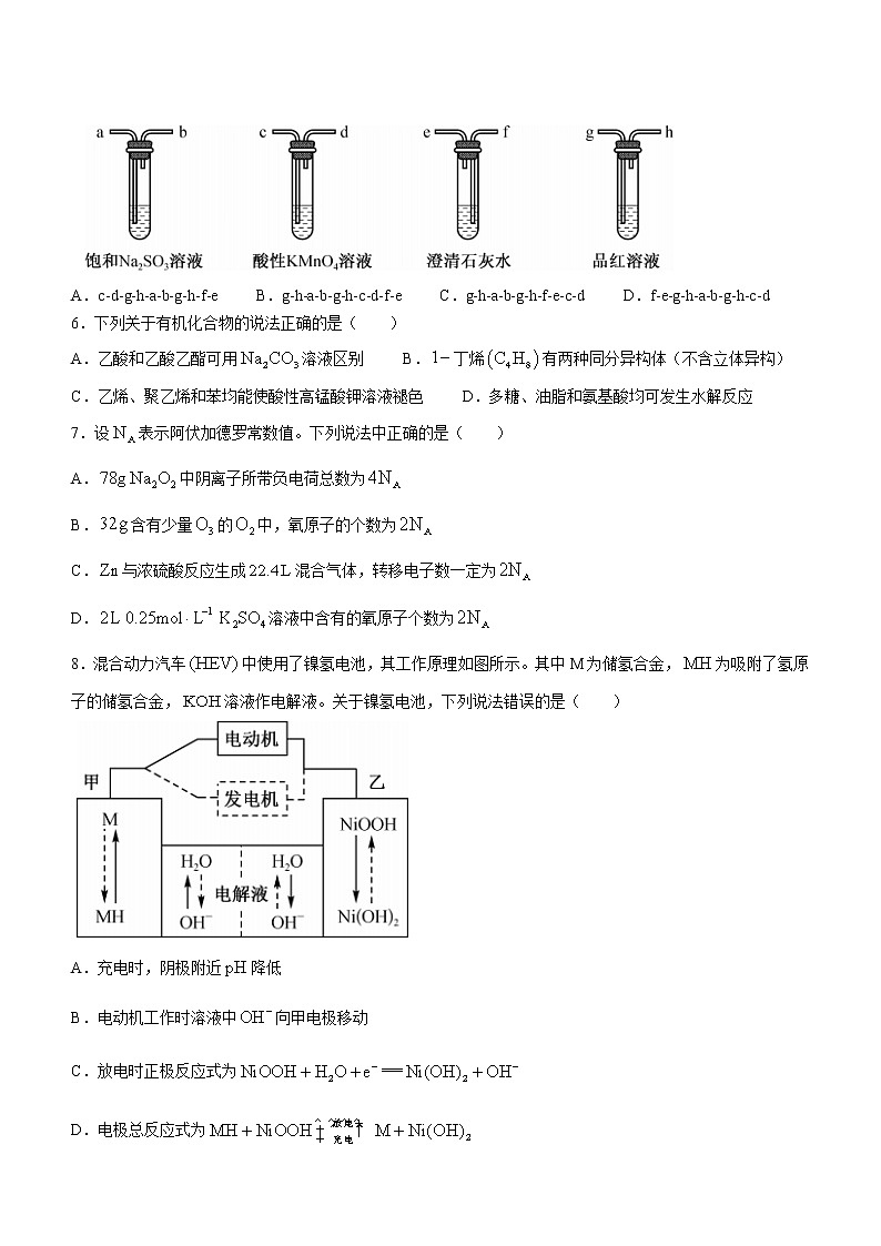
江西省部分重点高中2022-2023学年高三上学期11月质量检测化学考生注意:1.本试卷分选择题和非选择题两部分。满分100分,考试时间90分钟。2.答题前,考生务必用直径0.5毫米黑色墨水签字笔将密封线内项目填写清楚。3.考生作答时,请将答案答在答题卡上。选择题每小题选出答案后,用2B铅笔把答题卡上对应题目的答案标号涂黑;非选择题请用直径0.5毫米黑色墨水签字笔在答题卡上各题的答题区域内作答,超出答题区域书写的答案无效,在试题卷、草稿纸上作答无效。4.本试卷主要命题范围:化学实验基础、化学计量、化学物质及其变化、金属及其化合物、非金属及其化合物、物质结构元素周期律、化学反应与能量(包括电化学)。5.可能用到的相对原子质量:H 1 C 12 O 16 Na 23 Cl 35.5 Ca 40一、选择题:本题共14小题,每小题3分,共42分。在每小题给出的四个选项中,只有一项是符合题目要求的。1.化学与生活息息相关。下列说法正确的是( )A.我国居民传统膳食以糖类为主,淀粉、脂肪都是糖类物质B.人体内的蛋白质不断分解,最终生成水和二氧化碳排出体外C.生石灰和硅胶均可用作食品干燥剂D.煮饭使用的大米中,蛋白质的含量高于淀粉2.2017年《科学》杂志报道哈佛大学成功制造出金属氢(H),制备方法为超高压条件下压缩。下列说法错误的是( )A.“金属氢”中的氢原子只有1个质子 B.氢气转变为“金属氢”时,有共价键断裂C.氢气转变为“金属氢”时,不存在能量变化 D.金属氢能够导电3.下列有关煤化工和石油化工的说法正确的是( )A.石油的炼制过程都是化学变化过程B.煤干馏可获得苯、甲苯、酚类等多种有机物C.煤的液化是物理变化,煤的气化是化学变化D.石油裂解的主要目的是为了提高汽油等轻质油的产量4.下列有关化学工业的说法中错误的是( )A.工业冶炼铝、铁、铜时所采用的冶炼方法相同B.海水淡化的方法主要有蒸馏法、电渗析法、离子交换法等C.反应,属于最理想的原子经济性反应D.制皂工业中主要原料为油脂和烧碱,利用二者的水解反应生成肥皂的主要成分5.实验室用乙醇和浓硫酸共热制乙烯时,气体经干燥后还含有少量、,某研究小组用下列装置检验这三种气体,仪器连接顺序正确的是( )A.c-d-g-h-a-b-g-h-f-e B.g-h-a-b-g-h-c-d-f-e C.g-h-a-b-g-h-f-e-c-d D.f-e-g-h-a-b-g-h-c-d6.下列关于有机化合物的说法正确的是( )A.乙酸和乙酸乙酯可用溶液区别 B.丁烯有两种同分异构体(不含立体异构)C.乙烯、聚乙烯和苯均能使酸性高锰酸钾溶液褪色 D.多糖、油脂和氨基酸均可发生水解反应7.设表示阿伏加德罗常数值。下列说法中正确的是( )A.中阴离子所带负电荷总数为B.含有少量的中,氧原子的个数为C.与浓硫酸反应生成混合气体,转移电子数一定为D.溶液中含有的氧原子个数为8.混合动力汽车中使用了镍氢电池,其工作原理如图所示。其中M为储氢合金,为吸附了氢原子的储氢合金,溶液作电解液。关于镍氢电池,下列说法错误的是( )A.充电时,阴极附近降低B.电动机工作时溶液中向甲电极移动C.放电时正极反应式为D.电极总反应式为9.X、Y、Z、W分别为短周期主族元素,原子序数依次增大,Y、Z两种元素在同周期且相邻,四种元素分布在所有短周期中。四种元素原子最外层电子数之和为16,且W为金属元素。下列有关说法正确的是( )A.四种元素只能形成两种离子化合物 B.简单氢化物的稳定性:C.简单离子的半径: D.单质沸点:10.由下列实验及现象推出相应结论错误的是( )选项实验现象结论A向淀粉溶液中滴入溶液溶液变蓝具有氧化性B将乙醇蒸气通过盛有炽热的反应管固体由黑色变为红色乙醇具有还原性C向盛有的试管中加入稀硫酸溶液变蓝,管底有紫红色固体在强酸中能发生自身氧化还原反应D用稀盐酸洗净的铂丝蘸取某溶液进行焰色反应(试验),透过蓝色钴玻璃观察火焰显紫色该溶液一定为钾盐A.A B.B C.C D.D11.已知三种气体燃烧的热化学方程式如下。下列有关说法正确的是( )①②③④A.B.气化为放出热量C.D.乙炔燃烧的火焰温度比乙烯高,是因为其燃烧热的值比乙烯的大12.如图是催化硅氢化反应(与的加成)的机理:下列叙述错误的是( )A.硅氢化反应为B.反应过程中的成键数目未发生变化C.该反应过程包含四个动态配位平衡D.是该反应的中间体,是催化剂13.甲、乙两种有机物的结构如图所示。下列说法正确的是( )A.甲、乙两种物质分子式不相同 B.甲、乙分子中所有碳原子均共平面C.甲或乙最多能与发生加成反应 D.甲、乙均能发生水解、氧化反应14.是重要的工业原料。以废旧锂离子电池的正极材料(主要含有及少量等)为原料生产的一种工艺流程如图所示:已知难溶于水,具有强氧化性。下列说法正确的是( )A.滤液1中含有的阳离子主要是和B.“还原”时,参加反应C.滤渣主要是,滤液2中仅含有一种溶质D.“沉钴”离子方程式为二、非选择题:本题共5小题,共58分。15.(12分)常用作建筑材料的着色剂。由碳素铬铁合金粉制取的流程如下所示:已知:金属与稀硫酸反应生成。回答下列问题:(1)滤渣的主要成分为____________(填化学式)。(2)在稀硫酸浸出时铁发生反应的离子方程式为________________________。浸出过程中会有少量的等还原性气体生成,可用高锰酸钾溶液吸收,已知与高锰酸钾溶液反应生成,参加反应的与的物质的量之比为____________(最简单整数比)。(3)加草酸的目的是除去,写出反应的离子方程式:________________________。(4)生成后的溶液中存在两种主要副产物,其化学式为____________。(5)与的性质相似.写出与氢氧化钠溶液反应的化学方程式:________________________。16.(13分)过二硫酸钾可用作消毒剂和织物漂白剂。回答下列问题:(1)加热条件下可用和作原料制备过二硫酸钾,反应的化学方程式为________________________。(2)以(过二硫酸铵)为原料制备过二硫酸钾的主要流程如下:已知受热分解可得等。①预浓缩得到的固体返回反应器再次与反应物作用的目的是____________。②解吸器中通入空气的目的是________________________。(3)电解法制取的装置如图所示:装置工作时,向阴极移动的离子是____________,阳极的电解反应式为________________________。(4)某同学通过下列实验探究的性质。①取少量放在试管中加热,产生的气体依次通过溶液(有白色沉淀),再通入品红溶液(红色不褪)中,则分解产生的气态产物有____________。②向溶液中加入溶液,再滴入1滴(作催化剂),振荡,溶液变为紫色,该反应的离子方程式为____________________________________。17.(12分)一水草酸钙可用作分离稀有金属的载体。回答下列问题:(1)制备一水草酸钙的方法如下:先用精制氯化钙稀溶液与草酸钠溶液共热反应,过滤,将固体溶于热盐酸中;再加氨水反应得一水草酸钙沉淀,过滤,热水洗涤,在干燥得产品。①已知溶液的质量浓度为,则该溶液中的物质的量浓度为____________。②写出上述再加入氨水反应生成一水草酸钙沉淀的化学方程式:________________________。(2)为研究一水草酸钙的热分解性质,进行如下实验:准确称取样品加热,样品的固体残留率)随温度的变化如下图所示。①时残留固体的成分为____________,时残留固体的成分为____________。②已知时固体的成分为和,则的质量为____________g,的质量为____________g。18.(10分)以庚烷等为原料合成高分子材料E和I的合成路线如下:已知:H中有两种官能团且不与饱和溶液反应。回答下列问题:(1)G的化学名称是____________。(2)H中官能团的名称为____________。(3)的反应类型为____________。(4)I的结构简式为____________。(5)A生成B的化学方程式为________________________。(6)分子式为s的同分异构体有____________种(不包括立体异构)。19.(11分)醋酸钴用于生产涂料的千燥剂、玻璃钢固化促进剂,在溶液中易被氧化为。回答下列问题:(1)以金属钴为原料,与稀硝酸反应可得硝酸钴溶液,再与纯碱溶液反应,生成碳酸钴沉淀。将沉淀洗涤、分离,加入乙酸酸化,即可得到乙酸钴。写出金属钴与稀硝酸反应的离子方程式:________________________。(2)以醋酸钴为原料制备双水杨醛缩乙二胺合钴,按如图所示装置进行实验。①仪器b的名称是____________;通入氮气的目的是________________________。②长导管插入水中的目的是________________________。(3)测定双水杨醛缩乙二胺合钴载氧量。已知:(x为整数)。①排尽量气管中空气的操作:打开、,通入,________________________。②除去装置中的空气后,关闭、,记录数据,每隔5分钟记录一次数据。每次记录时应先进行的操作是________________________。高三化学参考答案、提示及评分细则1.C 脂肪不是糖类物质,属于油脂,A项错误;人体内的蛋白质不断分解,最终水解为氨基酸,B项错误;生石灰、硅胶均无毒,且具有吸水性,能用作食品干燥剂,C项正确;大米中淀粉含量高于蛋白质,D项错误。2.C 由氢气转变为“金属氢”时,氢气中的共价键断裂,属于化学变化,所以氢气转变为“金属氢”时,肯定存在能量变化,C项错误.3.B 石油的分馏是物理变化过程,A项错误;煤干馏可获得苯、甲苯、二甲苯、酚类、萘等有机物,B项正确;煤的液化和气化都是化学变化,C项错误;石油裂解的主要目的是为了得到乙烯、丙烯、甲烷等化工基本原料,D项错误。4.A 工业上冶炼铝用电解法,冶炼铁和铜用热还原法,A项错误。5.C 检验乙烯、三种气体,应先通过品红溶液检验,然后吸收并检验已吸收完全,再通过澄清石灰水检验,最后通过酸性溶液检验乙烯。6.A 乙酸与碳酸钠溶液反应产生气体,乙酸乙酯不与碳酸钠溶液反应,可以鉴别,A项正确;丁烯有4种同分异构体,B项错误;聚乙烯、苯不能被酸性溶液氧化,C项错误;氨基酸不能发生水解反应,D项错误。7.B 中含阴离子,所带负电荷总数为,A项错误;和的混合气体所含氧原子数目等于氧原子所含氧原子数目,即,B项正确;状态未知,无法计算,C项错误;溶液中不仅含有氧原子,水中也含有氧原子,D项错误。8.A 充电时阴极发生还原反应,电极反应为,生成氢氧根离子,增大,A项错误;电动机工作时是放电过程,原电池工作时,溶液中氢氧根离子向负极即甲电极迁移,B项正确;正极得电子发生还原反应,电极反应式为,C项正确;放电过程的正极反应为,负极反应为,则电池总反应为,D项正确。9.D X、Y、Z、W分别为短周期主族元素,原子序数依次增大,Y、Z两种元素在同周期中相邻,且四种元素分布在三个短周期中,则X为H,Y、Z位于第二周期,W位于第三周期。设Y、W最外层电子数分别为y、w,则Z的最外层电子数为,故,即,其中只能取偶数,若,则,Y、Z、W分别为O、F、;若,则,Y、Z、W分别为;若,则,Y、Z、W分别为C、N、S。因为W为金属元素,所以Y、Z、W只能是。均为离子化合物,A项错误;非金属性:,故稳定性:,B项错误;核外电子数相等,核电荷数越小,离子半径越大,即离子半径:,C项错误;均为双原子气体分子,相对分子质量越大,沸点越高,而为固体,沸点比气体的高,D项正确。10. D 将氧化为,A项正确;被还原为,乙醇被氧化,B项正确;发生了,C项正确;溶液也可能是溶液,D项错误。11.C A项,,错误;气化为应吸收热量,B项错误;根据盖斯定律,得,C项正确;从乙炔和乙烯的燃烧热看出,乙炔的燃烧热的值比乙烯的小,火焰温度的高低,不仅与燃烧热有关,还与生成水的量有关,D项错误。12.B 由反应机理图可知硅氢化反应为,A项正确;反应过程中的成键数目有4、5、6三种,B项错误;由图知,该反应过程包含四个动态配位平衡,C项正确;是该反应的催化剂;、和是中间体,D项正确。13.C 甲、乙分子式均为,A项错误;甲、乙分子中都含有饱和碳原子,所有碳原子不可能共平面,B项错误;由甲、乙两物质结构可知苯环、碳碳双键、醛基均可以与发生加成反应,C项正确;甲、乙均不能发生水解反应,D项错误。14.B 滤液1中含有的阳离子主要是,以的形式存在,A项错误;“还原”时,反应离子方程式为,B项正确;滤渣主要是,滤液2中含,C项错误;“沉钴”离子方程式为,D项错误。15.(1)C(2);2∶3(3)(4)(5)16.(1)(2)①提高的浓度②将溶液中溶解的全部吹出(2分)(3)和;;(或也给分)(4)①和②17.(1)①(无单位给0分)②(2)①;②12.8;15.0解析:样品中根据时固体总质量可得:根据守恒可得:解得:18.(1)乙酸(或醋酸、冰醋酸)(2)酯基、碳碳双键(3)取代(酯化)反应(4)(5)(6)919.(1)(2)①(恒压)滴液漏斗(是否写恒压均给分);排尽装置中空气 ②尾气处理(3)①调节水准调节器,使量气管液面接近顶端②调节水准调节器,使其和量气管内液面相平
相关试卷
这是一份江西省吉安市2022-2023学年高三上学期期末质量检测化学试题 Word版无答案,共10页。试卷主要包含了5;等内容,欢迎下载使用。
这是一份江西省赣州市九校2022-2023学年高三上学期12月质量检测卷化学试题 Word版,共16页。试卷主要包含了本试卷分选择题和非选择题两部分,本试卷主要命题范围,可能用到的相对原子质量,设为阿伏加德罗常数的值,甲烷,下列有关实验操作正确的是,下列对图像的分析正确的是等内容,欢迎下载使用。
这是一份2022-2023学年山东省青岛市部分中学高三上学期12月教学质量检测化学试题(word版),共13页。试卷主要包含了下列实验操作的描述中,正确的是,下列实验操作正确的是等内容,欢迎下载使用。

