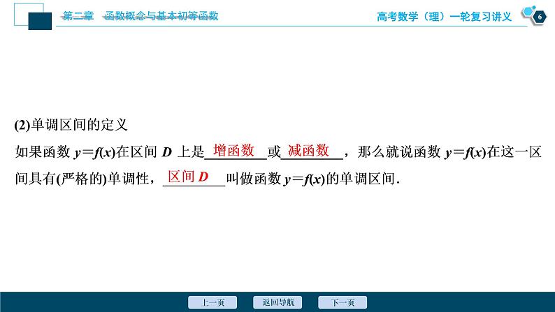
高考数学(理)一轮复习课件+讲义 第2章 第2讲 函数的单调性与最值
展开高考数学(理科)一轮复习讲义
数学
第二章 函数概念与基本初等函数
第2讲 函数的单调性与最值
请做:高效演练 分层突破
word部分:
点击进入链接
本部分内容讲解结束
按ESC键退出全屏播放
2024届高考数学一轮复习第2章第2节函数的单调性与最值课件: 这是一份2024届高考数学一轮复习第2章第2节函数的单调性与最值课件,共43页。PPT课件主要包含了增函数,减函数,单调递增,单调递减,区间D,函数的最值,fx≤M,fx≥M等内容,欢迎下载使用。
高考数学一轮复习第2章第2节函数的单调性与最值课件: 这是一份高考数学一轮复习第2章第2节函数的单调性与最值课件,共56页。PPT课件主要包含了区间D,单调递增,单调递减,fx≥M,fx≤M,考点1考点2考点3等内容,欢迎下载使用。
新高考数学一轮复习课件 第2章 §2.2 函数的单调性与最值: 这是一份新高考数学一轮复习课件 第2章 §2.2 函数的单调性与最值,共60页。PPT课件主要包含了落实主干知识,探究核心题型,课时精练等内容,欢迎下载使用。

