2023年中考物理二轮复习练习——电功和电功率
展开这是一份2023年中考物理二轮复习练习——电功和电功率,共24页。试卷主要包含了单选题,填空题,作图题,实验题,计算题等内容,欢迎下载使用。
2023年九年级物理中考二轮复习——电功和电功率
一、单选题(本大题共12小题)
1. 关于家庭电路和安全用电,下列说法正确的是( )
A.使用试电笔时,人体可以接触笔尖金属体
B.家庭电路中,控制灯泡的开关接在火线或零线上都行
C.人体不能接触低压带电体,可以靠近高压带电体
D.发现有人触电时,要立即切断电源,不能直接用手拉触电人员
2. 关于安全用电和家庭电路的常识,小明总结了如下四幅图片,关于这四幅图片的说法正确的是( )
A.图(1)中的E设计较长的原因是为了美观
B.图(2)中能说明测电笔的正确使用方法的是图乙
C.图(3)是家庭电路的部分,其中A应该是火线
D.图(4)中的1和2位置分别接开关和灯泡的时候,1位置应该接开关
3. 已知,将它们分别按下图进行连接到电压为的电路中,电路中的总功率最大的是( )
A. B. C. D.
4. 关于电功与电功率,下列说法正确的是
A.电功率的大小决定于电流做功的多少
B.电功与电功率都表示了电能转化为其他形式能的多少
C.电功与电功率都表示了电能转化为其他形式能的快慢
D.电功率等于用电器在单位时间里所消耗的电能
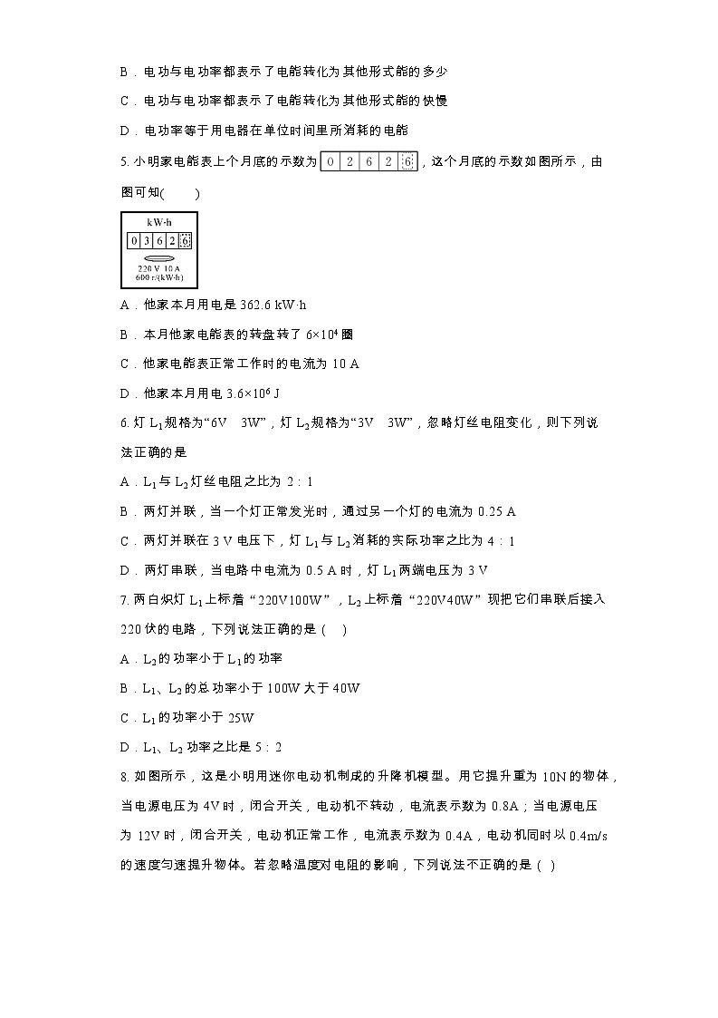
5. 小明家电能表上个月底的示数为,这个月底的示数如图所示,由图可知( )
A.他家本月用电是362.6 kW·h
B.本月他家电能表的转盘转了6×104圈
C.他家电能表正常工作时的电流为10 A
D.他家本月用电3.6×106 J
6. 灯L1规格为“6V 3W”,灯L2规格为“3V 3W”,忽略灯丝电阻变化,则下列说法正确的是
A.L1与L2灯丝电阻之比为2:1
B.两灯并联,当一个灯正常发光时,通过另一个灯的电流为0.25 A
C.两灯并联在3 V电压下,灯L1与L2消耗的实际功率之比为4:1
D.两灯串联,当电路中电流为0.5 A时,灯L1两端电压为3 V
7. 两白炽灯L1上标着“220V100W”,L2上标着“220V40W”现把它们串联后接入220伏的电路,下列说法正确的是( )
A.L2的功率小于L1的功率
B.L1、L2的总功率小于100W大于40W
C.L1的功率小于25W
D.L1、L2功率之比是5:2
8. 如图所示,这是小明用迷你电动机制成的升降机模型。用它提升重为10N的物体,当电源电压为4V时,闭合开关,电动机不转动,电流表示数为0.8A;当电源电压为12V时,闭合开关,电动机正常工作,电流表示数为0.4A,电动机同时以0.4m/s的速度匀速提升物体。若忽略温度对电阻的影响,下列说法不正确的是()
A.电动机线圈的电阻是5Ω
B.电动机正常工作时的输出功率是4W
C.电动机正常工作时消耗的电功率是4.8W
D.电动机的机械效率是80%
9. 如图所示是一个玩具汽车上的控制电路,小明对其进行测量和研究发现:电动机的线圈电阻为1Ω,保护电阻R为4Ω,当闭合开关S后,两电压表的示数分别为6V和2V,则( )
A.电路中的电流为4A,电源电压为6V
B.电动机的功率为16W,它两端的电压为4V
C.1min在电阻R上产生的热量是60J, 电动机线圈产生的热量是120J
D.电动机工作时将电能转化为机械能,若将电阻R换成滑动变阻器,可调节电动机的转速
10. 如图所示,已知电阻R1=10Ω、R2=15Ω,当开关闭合后,下列说法正确的是( )
A.通过R1与R2的电流之比为2∶3 B.相同时间内R1与R2产生的热量之比为2∶3
C.R1与R2两端的电压之比为3∶2 D.R1与R2消耗的电功率之比为1∶1
11. 电给我们的生活带来了极大的便利,但不正确用电也会带来很大的危害,甚至会危及生命。安全用电是每一位公民的必备素养。下列做法中不符合安全用电原则的是( )
A.在家庭电路中安装保险丝或空气开关
B.利用突然断电的机会来更换家用灯泡
C.不接触低压带电体,不靠近高压带电体
D.及时更换达到使用寿命的插座、导线和家用电器
12. 如图甲所示,将一个标有“36V,25W”的小灯泡接在电压为12V的恒压电源上,闭合开关的瞬间(t=0)开始利用传感器记录电路中电流随时间的变化情况(如图乙),利用慢速摄影技术可以观察到前0.04s灯丝经历了从不发光、微微发光到逐渐变亮的过程,从第0.04s后灯泡逐渐变为稳定发光。下列说法正确的是( )
A.灯丝的实际功率一直不变
B.闭合开关瞬间,灯丝的实际功率最小
C.灯丝从0—0.04s实际功率逐渐变小
D.灯丝从0—0.04逐渐变亮,所以实际功率逐渐变大
二、填空题(本大题共6小题)
13. 某电动机的额定电压为220V,其线圈电阻为1Ω正常工作电流为3A,则其正常工作1min所做的机械功为 J。
14. 灯泡“12V 12W”,“12V 6W”,串在12V电压下,实际功率 (填“>”或“<”),此时它们实际功率之比为 。
15. 在疫情期间,小范因在家中经常同时打开的电器过多而跳闸,所以他想用测电笔检查电路故障。能使氖管测电笔发光的是 线。后来有一次闭合开关后,发现电灯不亮,如图所示,他用试电笔测试图中的a、b、c、d四点,四点都发光,则可能发生的故障是 (选填“ab”、“bc”、“cd”、“进户火线”或“进户零线”)断路。
16. 甲、乙两盏灯泡的额定电压分别为4V、6V,如图所示是甲、乙两灯的电流随其两端电压变化的曲线。现将两灯串联后接在某一电路中,为保证安全,电路的最大功率为 W。
17. 如图甲所示的电路中,电源电压U=3V,内阻r=lΩ (电源可以等效为由图乙中的理想电源和电阻串联而成):电动机内阻r0=0.5Ω,闭合开关后,通过电动机线圈的电流为0.2A。求 电动机工作1min时间内:电流通过电动机绻圈产生的热量 J;整个电路消耗的电能 J;电动机产生的机械能 J。
18. 如图所示是某电烤箱的电路图,电热丝R1、R2阻值保持不变,其铭牌上低温挡额定功率看不清。关闭家中其它所有用电器,让电烤箱在低温挡工作,应将开关S2接b,开关S1 (选填“闭合”或“断开”),40s内发现标有的电能表的转盘转了16r,则该电烤箱低温挡额定功率是 W。
三、作图题(本大题共2小题)
19. 请在图中将三孔插座和控制灯泡的开关正确连入家庭电路中。
20. 投影仪的灯泡功率很大。需要使用风扇进行散热。在使用投影仪时。先闭合开关S2,风扇转动。再闭合开关S1,灯泡发光;若只闭合开关S1,灯泡不发光。请在图中按要求将电路连接完整。
四、实验题(本大题共3小题)
21. 如图所示,物理实验小组探究“电流通过导体产生热的多少与什么因素有关”的实验装置。两个透明容器中封闭着等量的空气,且都有一段电阻丝。将透明容器与U形管相连,接入电路。
(1)如图是探究在通电时间相同和 相同的情况下,导体产生的热量与 大小是否有关的装置;
(2)实验中通过观察 的变化反映密闭空气温度的变化,在研究许多物理问题时都会用到这种方法,下列研究实例采用研究方法与此相同的是 ;
A.研究电流与电压、电阻的关系
B.比较物质吸热能力时用加热时间反映物体吸收热量的多少
(3)如图所示,电流表的示数为 A,在这种情况下,右侧容器中定值电阻在10s内产生的热量是 J。
22. 小聪同学在“测量小灯泡额定功率”的实验中,选用的是2.5V的小灯泡(电阻约为10Ω)、电源电压为10V保持不变。
(1)实验桌上有两个滑动变阻器:A(10Ω、1A)和B(50Ω、0.5A),为了完成实验,小聪需要选择的滑动变阻器 (选填 “A”、“B”或“A和B均可以”);
(2)请用笔画线代替导线将实物电路连接完整(要求:闭合开关前,需要将滑片置于最右端);
(3)若没有电压表,是否可以测出小灯泡的额定功率呢?小明设计了如图乙所示的电路图(R0为阻值已知的定值电阻);
①按照如图乙所示,移动变阻器滑片,当电流表示数为 说明小灯泡此时正常发光。
23. 小倩同学现有一个标有“3.8V”字样的小灯泡,她想知道小灯泡的额定功率,于是连接了如图甲所示的实验电路(不完整),电源电压恒为 6V。
简答题
(1)请用笔画线代替导线,完成图甲中实物电路的连接。(连线时导线不能交叉)
填空题
(2)实验时,移动滑片P到某处,电压表示数为2.5V。要测量小灯泡的额定功率,应将滑片P向A 端移动。当电压表示数为 3.8V 时,电流表的示数如图乙所示,则小灯泡的额定功率是 W。
填空题
(3)在实验操作中,发现电流表损坏不能使用。小倩利用阻值已知的定值电阻 R0,设计了如图丙所示的电路,测量额定电压为 U 额的另一小灯泡的额定功率。操作如下:
①闭合开关S、S1,断开S2,调节滑动变阻器,使电压表的示数为 U 额;
②保持滑动变阻器滑片位置不变,闭合开关S、S2,断开S1,读出电压表示数为U;
③小灯泡的额定功率 P额= (用 U、U 额和 R0 表示)。
填空题
(4)如果没有电压表,用如图丁所示电路也可测额定电压为U额的小灯泡额定功率。其中,定值电阻的阻值为 R0。先断开开关 S2、闭合开关S、S1,调节滑动变阻器,使电流表的示数为 (用题中已知和测量的物理量符号表示);再保持变阻器滑片的位置不变,只断开开关 S1、闭合其它开关,读出电流表示数为I,灯泡额定功率的表达式为。
五、计算题(本大题共3小题)
24. 如图甲所示是某品牌电饭煲,其正常工作电压220V,图乙是该电饭煲的原理图。它有加热和保温两挡,通过开关S进行调节,R0与R为阻值不同的电热丝。现在将该电饭煲接在220V的电源上,用加热挡工作时,电路的总功率为1000W;用保温挡工作时,电路的总功率为440W。
(1)请推导说明电饭煲在加热挡时,开关S应处于“闭合”还是“断开”状态;
(2)计算电热丝R的阻值大小;
(3)当电饭煲处于加热档时,电路中的电流是多少?
25. 小明妈妈为奶奶买了一个电热足浴盆,如图所示,内部由加热系统和按摩系统两部分组成,加热系统的加热电阻额定电压220V,额定功率605W,求:
(1)小明帮奶奶泡脚时,向足浴盆中加入6kg初温为的水,加热系统的加热电阻正常工作15min将水加热到,此加热过程中水吸收的热量是多少?消耗的电能是多少?〖水的比热容〗
(2)当小明家的实际电压是110V时,加热电阻工作的实际功率是多少?
(3)足浴盆按摩系统中的电动机工作电压是12V,工作电流为4A,其电阻为,电动机工作中10s所产生的机械能是多少焦?
26. 小明家的电取暖茶几的上下面板均可发热,其铭牌如下表,原理图如下图,R1和R2分别为上、下面板的加热电阻。求:
(1)R1的阻值;
(2)小明将家中其他用电器全部关闭,闭合开关S、S1观察到标有“1800imp/(kW·h)”字样的电能表在7.5min内指示灯闪烁了180次,则电取暖茶几工作的实际电压。
品名 | 型号 | 额定电压 | 额定功率(上面板) | 额定功率(下面板) |
瑞奇电取暖茶几 | DQN-322 | 220V | 968W | 484W |
参考答案
1. 【答案】D
【详解】使用试电笔时,人体不能接触笔尖金属体,A错误;家庭电路中,控制灯泡的开关必须接在火线上,不能接在零线上,B错误;安全用电的原则是不接触低压带电体,不靠近高压带电体,C错误;发现有人触电时,要立即切断电源,使人电分离,千万不能用手直接拉触电人员,因为人体是导体,用手直接接触电人员会导致施救者触电,D正确。故选D。
2. 【答案】C
【详解】
A.三脚插头的E设计较长是为了与用电器的金属外壳相连,而不是为了美观,故A错误;
B.在使用测电笔时,要用指尖抵住上端的金属帽,所以甲图的使用方法正确,故B错误;
C.三孔插座的左孔接零线,右孔接火线,上面的孔接地线,那么图(3)中A是火线、B是零线、C是地线,故C正确;
D.控制用电器的开关应接在火线与用电器之间,所以1位置应接灯泡,2位置应接开关,故D错误。
故选C。
3. 【答案】D
【详解】
电源电压不变,根据P=UI,电路中总电流越大,电路中的总功率越大,根据串并联电路中电流特点,当两电阻并联时通过电路的总电流最大。
故选D。
4. 【答案】D
【详解】
A.由公式可知,在不确定做功时间的情况下,电功率大的用电器,电流做功不一定多,故A不符合题意;
B.电功率是表示电流做功快慢的物理量,电功是用电器中电流所做的功,消耗多少电能就做多少功,表示电能转化为其他形式能的多少,故B不符合题意;
C.电功率是表示电流做功快慢的物理量,电功是表示用电器消耗电能多少的物理量,故C不符合题意;
D.电功率是表示电流做功快慢的物理量,即用电器在单位时间里所消耗的电能,故D符合题意.
5. 【答案】B
【详解】
根据题意知道,电能表上个月底的示数是W1 =262.6kW•h,这个月底电能表的示数W2=362.6kW•h,所以,小明家本月用电是:W=W2 -W1 =362.6kW•h-262.6kW•h=100kW•h=100×3.6×106 J=3.6×108 J,故AD错误;图中“600r/kW•h”表示每消耗1kW•h的电能,电能表的转盘转600转,所以,本月电能表转盘转过的圈数是:n=600r/(kW•h)×100kW•h=6×104 r,故B正确;由图知道,电能表的工作电压是U=220V,允许通过的最大电流是I=10A,故C错误,故选B.
6. 【答案】B
【分析】
(1)已知两灯泡的额定电压和额定功率,根据P=UI求出两灯泡的额定电流,根据欧姆定律求出两灯泡的电阻,求出两者的电阻之比;
(2)两灯泡并联时,能正常发光的灯泡为额定电压较小的,根据并联电路的电压特点和欧姆定律求出通过另一个灯泡的电流;
(3)两灯并联在3V电压下它们两端的电压相等,根据得到在电压相等时,功率与电阻成反比,求出两灯泡的实际功率之比;
(4)两灯泡串联,当电路中电流为0.5A时,比较电路中的电流和L1的额定电流,然后确定灯L1两端电压.
【详解】
(1)灯L1规格为“6V 3W”,表示这个灯的额定电压为6V,额定功率为3W;灯L2规格为“3V 3W”,表示这个灯的额定电压为3V,额定功率为3W;
由P=UI可得,两灯泡的额定电流分别为:,,由欧姆定律可得,两灯泡的电阻分别为: ,,则L1与L2灯丝电阻之比R1:R2=12Ω:3Ω=4:1,故A错误;
(2)并联电路中各支路两端的电压相等,L2的额定电压小,能正常发光的灯泡为L2,不能正常发光的为灯泡L1,且电源的电压U=U2=3V,此时通过灯泡L1的电流:,故B正确;
(3)因并联电路中各支路两端的电压相等,两灯并联在3V电压下时,它们两端的电压相等,根据得到在电压相等时,功率与电阻成反比,则两灯泡的实际功率之比:,故C错误;
(4)两灯泡串联,当电路中电流为0.5A时,电路中的电流和L1的额定电流相等,则灯L1两端电压为6V,故D错误.
故选B.
7. 【答案】C
【详解】
由P=UI=可得,两灯泡的电阻分别为:
R1===484Ω
R2===1210Ω
两灯泡串联后接入220V的电路时,因串联电路中总电阻等于各分电阻之和,所以,电路中的电流为:
I=
两灯泡的实际功率分别为:
P1′=I2R1=(A)2×484Ω=W≈8.2W
故C正确;
P2′=I2R2=(A)2×1210Ω=W≈20.4W
所以,L2的功率大于L1的功率,故A错误;
两灯泡的总功率:
P=P1′+P2′=8.2W+20.4W=28.6W40W
故B错误;
两灯泡的功率之比:
P1′:P2′=W: W=2:5
故D错误.
8. 【答案】D
【详解】
A.电动机不转动时,电动机两端的电压和通过的电流分别为U=4V,I=0.8A,由欧姆定律可得,电动机线圈的电阻为
故A正确;A不符合题意;
B.匀速提升物体时,对物体的拉力大小等于物体重力,电动机正常工作时输出功率就是电机吊起重物的功率,则有
故B正确;B不符合题意;
C.电动机正常工作时,电动机两端电压和通过的电流分别为,,电动机正常工作时消耗的电功率为
故C正确;C不符合题意;
D.电动机的机械效率
故D错误;D符合题意。
故选D。
9. 【答案】D
【详解】
由电路图中可知,电动机与保护电阻串联,电压表V1测量电源电压;电压表V2测量保护电阻R两端的电压
A.由题意可知,闭合开关后,电阻R两端的电压为2V,则通过电阻R的电流
因为串联电路电流处处相等,电路中的电流为0.5A,故A不符合题意;
B.电压表V1测量电源电压,则结合题中数据可知,电源电压为6V,因为串联电路总电压电压各用电器电压之和,所以电动机的电压为
UM=U-UR=6V-2V=4V
电动机的功率为
PM=UMI=4V×0.5A=2W
故B不符合题意;
C.1分钟在电阻R上产生的热量
Q=I2Rt=(0.5A)2×4Ω×60s=60J
1 分钟电动机线圈产生的热量是
故C不符合题意;
D.电动机工作时把电能转化成机械能,将电阻R换成滑动变阻器,可以调节电路中电流的大小,从而起到调节电动机转速的作用,故D符合题意。
故选D。
10. 【答案】B
【详解】
A.该电路为串联电路,串联电路电流处处相等,所以通过R1与R2的电流之比为1∶1,故A错误;
B.由Q=I2Rt可知R1与R2相同时间内产生的热量之比为
故B正确;
C.由U=IR可知R1与R2两端的电压之比为
故C错误;
D.由P=I2R可知R1与R2消耗的电功率之比为
故D错误。
故选B。
11. 【答案】B
【详解】A.家庭电路中必须要有保险丝或空气开关,这样在电流过大时可自动切断电源,对电路起到保护作用,故A符合安全用电原则;
B.突然断电,因通电时间不能确定,不能利用这个机会更换家用灯泡,以防引起触电,故B不符合安全用电原则;
C.根据安全用电的原则:当人靠近到高压线一定距离时就会造成电弧触电或跨步电压触电,故要不靠近高压带电体。安全用电的原则:不接触低压带电体,不靠近高压带电体,故C符合安全用电原则;
D.插座、导线和家用电器等达到使用寿命后继续使用,容易造成触电事故,故D符合安全用电原则。
故选B。
12. 【答案】C
【详解】
由图可知,闭合开关瞬间,通过灯丝的电流最大,由P=UI可知灯丝的实际功率最大,前0.04s通过灯丝的电流逐渐变小,灯丝的实际功率逐渐变小,0.04s后,通过灯丝的电流不变,灯丝的实际功率不变。
故选C。
13. 【答案】39060
【详解】
电动机正常工作1min产生的热量
Q=I2Rt=(3A)2×1Ω×60s=540J
电动机正常工作1min所做的总功
W=UIt=220V×3A×60s=39600J
电动机正常工作1min所做的机械功
W机械=W电﹣Q=39600J﹣540J=39060J
14. 【答案】<;1︰2;
【详解】
灯L1的电阻是
灯泡L2的电阻是
串联时它们的实际功率之比是
所以实际功率<。
15. 【答案】火;进户零线
【详解】
[1]试电笔可以辨别火线和零线,能使氖管发光的是火线。
[2]用试电笔测试图中的a、b、c、d四点都发光,说明这四点都与火线接通的,而灯泡不发光、电路中无电流,则可能发生的故障是进户零线断路。
16. 【答案】4
【分析】
根据图像读出两灯泡的额定电流,根据串联电路的电流特点可知,将两灯串联后接在某一电路中,为保证安全,电路的最大电流为两灯泡额定电流中较小的,根据图像读出此时两灯泡两端的电压,利用串联电路的电压特点求出电源的电压,利用P=UI求出电路的最大功率。
【详解】
由图像可知,灯泡甲的额定电流为0.8A,灯泡乙的额定电流为0.5A,因串联电路中各处的电流相等,所以,将两灯串联后接在某一电路中,为保证安全,电路的最大电流为0.5A,由图像可知,0.5A所对应两灯泡的电压分别为
U甲=2V,U乙=6V
因串联电路中总电压等于各分电压之和,所以,电源的电压
U=U甲+U乙=2V+6V=8V
电路的最大功率
P=UI=8V×0.5A=4W
17. 【答案】1.2;36;32.4
【详解】
[1]线圈产生的热量:
Q=I2r0t=(0.2A)2×0.5Ω×60s=1.2J;
[2]整个电路消耗的电能:
W=UIt=3V×0.2A×60s=36J;
[3]由于电源内部有电阻,则电源内部电阻产生的热量为:
Q′=I2rt=(0.2A)2×1Ω×60s=2.4J,
产生的机械能:
E机械=W-Q-Q′=36J-1.2J-2.4J=32.4J。
18. 【答案】 断开 ; 400
【详解】[1]当开关S1闭合、S2接a时,R1与R2并联,电路中的总电阻最小,由知道,烤箱的功率最大,处于高温挡;当开关S1断开、S2接b时,R1与R2串联,电路中的总电阻最大,烤箱的功率最小,处于低温挡;当开关S1闭合、S2接b时,电路为R1的简单电路,烤箱处于中温挡。
[2]表示电路中用电器每消耗电能,电能表的转盘转过3600转,电能表的转盘转了16r,电烤箱消耗的电能
电烤箱低温挡额定功率
19. 【答案】
【分析】
【详解】
灯泡的接法:火线先进入开关,再进入灯泡顶端的金属点,零线直接接在灯泡的螺旋套上,这样断开开关能切断火线,既能控制灯泡,又更安全。三孔插座的接法:上孔接地线,左孔接零线,右孔接火线,如图所示:
20. 【答案】
【详解】
由题意可知,S2在干路上,S1和灯泡串联在一条支路上,灯泡与电动机并联,注意开关接到火线上,如图所示:
21. 【答案】电流;电阻;U型管液面高度;B;2;200;
【详解】
(1)导体产生的热量与电流、电阻、通电时间有关;如图所示,为串联电路,电流相等,左右两侧电阻不同,这是探究在通电时间相同和电流相同的情况下,导体产生的热量与导体电阻大小的关系。
(2)实验中,导体产生的热量不易观察,可通过观察U型管液面高度变化反映密闭空气温度的变化,U型管液面高度越高,导体产生的热量越多。
这种方法称为转换法,比较物质吸热能力时用加热时间反映物体吸收热量的多少也是采用了转换法、研究电流与电压、电阻的关系采用的是控制变量法;故选B。
(3)如图所示,电流表量程为0~3A,示数为2A。
右侧容器中定值电阻在10s内产生的热量是
22. 【答案】 B ; ;
【详解】
(1)[1]由于待测小灯泡的额定电压是2.5V,电阻约为10Ω,电源电压为10V,由欧姆定律知道,灯泡的额定电流
由串联电路电压的规律及欧姆定律,灯正常发光时,变阻器连入电路的电阻
故选用滑动变阻器B。
(2)[2]由(1)知道,待测小灯泡的额定电压是2.5V,电路的最大电流是0.25A,故电压表和电流表都选用小量程,电压表与灯泡并联,电流表与灯泡电阻串联,闭合开关前,需要将变阻器的滑片放到右端,即变阻器以左电阻丝连入电路中与电阻串联,如下
(3)[3]由图乙知道,小明增加了一只定值电阻R0,因当电流表示数为
R0两端的电压一定为2.5V,根据并联电路电压的特点,灯的电压为2.5V,灯一定正常发光。
23. 【答案】【小题】(1);
【小题】(2)1.14;
【小题】(3);
【小题】(4)
【详解】
【小题】(1)电压表与小灯泡并联,小灯泡的额定电压为3.8V,所以电压表选择量程,故连线如下:
【小题】(2)如图,电流表示数为0.3A,所以小灯泡的额定功率
【小题】(3)定值电阻和小灯泡串联,定值电阻两端电压
通过小灯泡的电流,即电路中电流
小灯泡的额定功率
【小题】(4)要测小灯泡的额定功率,则应该使小灯泡在额定电压下工作;当断开开关 S2、闭合开关S、S1时,小灯泡和定值电阻并联,它们两端电压相等,所以应该使定值电阻两端电压
所以,应该调节滑动变阻器,使电流表的示数为
24. 【答案】(1)开关S应闭合;(2)61.6Ω;(3)4.5A
【详解】
解:(1)由公式P=UI=知,电压一定时,P与R成反比,由电路图知,R0与R串联,开关S与R并联,当开关S闭合时,电阻R被短路,电路中的电阻最小,电路的电功率最大,所以电饭煲在高温挡时,开关S应闭合。
(2)由公式P=UI=得电热丝R0的阻值是
R0===48.4Ω
电路的总电阻为
R总===110Ω
电热丝R的阻值为
R=R总﹣R0=110Ω﹣48.4Ω=61.6Ω
(3)由公式P=UI得当电饭煲处于加热挡时,电路中的电流是
I加热==≈4.5A
答:(1)由电路图知,R0与R串联,开关S与R并联,当开关S闭合时,电阻R被短路,电路中的电阻最小,电路的电功率最大,所以电饭煲在高温挡时,开关S应闭合;
(2)电热丝R的阻值大小为61.6Ω;
(3)当电饭煲处于加热档时,电路中的电流是4.5A。
25. 【答案】(1);(2);(3)400J
【详解】
解:(1)6kg初温为的水加热到,此加热过程中水吸收的热量是
加热时间
加热过程中足浴盆消耗的电能
(2)由可知,在电阻不变时,电功率与电压的平方成正比。因额定电压220V时的额定功率605W,故小明家的实际电压是110V时,加热电阻工作的实际功率是
(3)电动机工作中消耗的电能
由焦耳定律,电动机工作产生的热量
电动机产生的机械能
答:(1)加热过程中水吸收的热量是,消耗的电能是;
(2)当小明家的实际电压是110V时,加热电阻工作的实际功率是;
(3)电动机工作中10s所产生的机械能是400J。
26. 【答案】(1)50Ω;(2)200V
【详解】
解:(1)R1的阻值
(2)闭合开关S、S1,只有上加热板工作,指示灯闪烁了180次消耗的电能
实际功率为
实际电压
答:(1)R1的阻值50Ω;
(2)电取暖茶几工作的实际电压200V。
相关试卷
这是一份2023年中考物理二轮复习专题训练09 电功和电功率的计算,共27页。试卷主要包含了选择题,填空题,计算题等内容,欢迎下载使用。
这是一份备战2023物理新中考二轮复习重难突破(山东专用)专题11 电功和电功率,文件包含备战2023物理新中考二轮复习重难突破山东专用专题11电功和电功率解析版docx、备战2023物理新中考二轮复习重难突破山东专用专题11电功和电功率原卷版docx等2份试卷配套教学资源,其中试卷共66页, 欢迎下载使用。
这是一份备战2023物理新中考二轮复习重难突破(广东专用)专题14 电功和电功率,文件包含备战2023物理新中考二轮复习重难突破广东专用专题14电功和电功率解析版docx、备战2023物理新中考二轮复习重难突破广东专用专题14电功和电功率原卷版docx等2份试卷配套教学资源,其中试卷共25页, 欢迎下载使用。

