卷03——【备考2023】高考生物真题重组卷(全国卷)(含解析)
展开冲刺2023年高考生物真题重组卷03
全国卷(解析版)
第I卷
一、选择题(本题共 6 小题, 每小题 6 分,共36分。在每小题给出的四个选项中,只有一项是符合题目要求的。)
1.(2021·全国·高考真题)植物在生长发育过程中,需要不断从环境中吸收水。下列有关植物体内水的叙述,错误的是( )
A.细胞的有氧呼吸过程不消耗水但能产生水
B.结合水是植物细胞结构的重要组成成分
C.根系吸收的水有利于植物保持固有姿态
D.自由水和结合水比值的改变会影响细胞的代谢活动
【答案】A
【分析】水的存在形式和作用:1、含量:生物体中的水含量一般为60%~90%,特殊情况下可能超过90%,是活细胞中含量最多的化合物。
2、存在形式:细胞内的水以自由水与结合水的形式存在。
3、作用:结合水是细胞结构的重要组成成分,自由水是良好的溶剂,是许多化学反应的介质,自由水还参与许多化学反应,自由水对于运输营养物质和代谢废物具有重要作用,自由水与结合水比值越高,细胞代谢越旺盛,抗逆性越差,反之亦然。
【详解】A、细胞的有氧呼吸第二阶段消耗水,第三阶段产生水,A错误;
B、结合水与细胞内其他物质相结合,是植物细胞结构的重要组成成分,B正确;
C、水是植物细胞液的主要成分,细胞液主要存在于液泡中,充盈的液泡使植物细胞保持坚挺,故根系吸收的水有利于植物保持固有姿态,C正确;
D、自由水参与细胞代谢活动,故自由水和结合水比值的改变会影响细胞的代谢活动,自由水与结合水比值越高,细胞代谢越旺盛,反之亦然,D正确。
故选C。
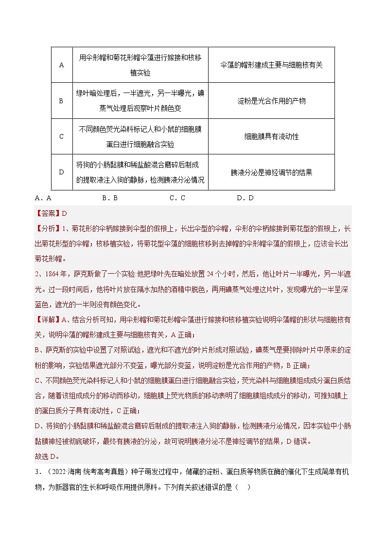
2.(2021·福建·统考高考真题)生物科学史蕴含科学研究的思路和方法,下列科学史实验与结论不相符的叙述是( )
选项 | 科学史实验 | 结论 |
A | 用伞形帽和菊花形帽伞藻进行嫁接和核移植实验 | 伞藻的帽形建成主要与细胞核有关 |
B | 绿叶暗处理后,一半遮光,另一半曝光,碘蒸气处理后观察叶片颜色变 | 淀粉是光合作用的产物 |
C | 不同颜色荧光染料标记人和小鼠的细胞膜蛋白进行细胞融合实验 | 细胞膜具有流动性 |
D | 将狗的小肠黏膜和稀盐酸混合磨碎后制成的提取液注入狗的静脉,检测胰液分泌情况 | 胰液分泌是神经调节的结果 |
A.A B.B C.C D.D
【答案】D
【分析】1、菊花形的伞柄嫁接到伞型的假根上,长出伞型的伞帽,伞形的伞柄嫁接到菊花型的假根上,长出菊花形型的伞帽;核移植实验,将菊花型伞藻的细胞核移到去掉帽的伞形帽伞藻的假根上,应该会长出菊花形帽。
2、1864年,萨克斯做了一个实验:他把绿叶先在暗处放置24个小时,然后,他让叶片一半曝光,另一半遮光。过一段时间后,他将叶片放在隔水加热的酒精中脱色,再用碘蒸气处理这片叶,发现曝光的一半呈深蓝色,遮光的一半则没有颜色变化。
【详解】A、结合分析可知,用伞形帽和菊花形帽伞藻进行嫁接和核移植实验说明伞藻帽的形状与细胞核有关,说明伞藻的帽形建成主要与细胞核有关,A正确;
B、萨克斯的实验中设置了对照试验,遮光和不遮光的叶片形成对照试验,碘蒸气是要排除叶片中原来的淀粉的影响,实验结果遮光部分不变蓝,曝光部分变蓝,说明淀粉是光合作用的产物,B正确;
C、不同颜色荧光染料标记人和小鼠的细胞膜蛋白进行细胞融合实验,荧光染料与细胞膜组成成分蛋白质结合,随着该组成成分的移动而移动,细胞膜上荧光物质的移动表明了细胞膜组成成分的移动,可推知膜上的蛋白质分子具有流动性,C正确;
D、将狗的小肠黏膜和稀盐酸混合磨碎后制成的提取液注入狗的静脉,检测胰液分泌情况,因本实验中小肠黏膜神经被彻底破坏,最终有胰液的分泌,故可说明胰液分泌不是神经调节的结果,D错误。
故选D。
3.(2022·海南·统考高考真题)种子萌发过程中,储藏的淀粉、蛋白质等物质在酶的催化下生成简单有机物,为新器官的生长和呼吸作用提供原料。下列有关叙述错误的是( )
A.种子的萌发受水分、温度和氧气等因素的影响
B.种子萌发过程中呼吸作用增强,储藏的有机物的量减少
C.干燥条件下种子不萌发,主要是因为种子中的酶因缺水而变性失活
D.种子子叶切片用苏丹Ⅲ染色后,显微镜下观察到橘黄色颗粒,说明该种子含有脂肪
【答案】C
【分析】种子萌发是指种子从吸水开始的一系列有序的生理过程和形态发生过程,在此过程中细胞代谢逐渐增强。种子萌发除了种子本身要具有健全的发芽力以及解除休眠期以外,也需要一定的环境条件,主要是充足的水分、适宜的温度和足够的氧气。一般种子萌发和光线关系不大,无论在黑暗或光照条件下都能正常进行,但有少数植物的种子,需要在有光的条件下,才能萌发良好。
【详解】A、种子的萌发需要一定的环境条件,如水分、温度和氧气等因素,A正确;
B、种子萌发过程中,自由水含量增加,呼吸作用增强,消耗储藏的淀粉、蛋白质等物质,生成简单有机物增多,导致储藏的有机物的量减少,B正确;
C、干燥条件下种子不萌发,主要是因为种子中缺水,特别是缺少自由水,导致细胞代谢强度非常弱,细胞呼吸产生的能量非常少,不能满足与种子萌发有关的生命活动对能量的需求,C错误;
D、脂肪能被苏丹Ⅲ染液染成橘黄色,种子子叶切片用苏丹Ⅲ染色后,显微镜下观察到橘黄色颗粒,说明该种子含有脂肪,D正确。
故选C。
4.(2020·全国·统考高考真题)细胞内有些tRNA分子的反密码子中含有稀有碱基次黄嘌呤(I),含有I的反密码子在与mRNA中的密码子互补配对时,存在如图所示的配对方式(Gly表示甘氨酸)。下列说法错误的是( )
A.一种反密码子可以识别不同的密码子
B.tRNA分子由两条链组成,mRNA分子由单链组成
C.密码子与反密码子的碱基之间通过氢键结合
D.mRNA中的碱基改变不一定造成所编码氨基酸的改变
【答案】B
【分析】分析图示可知,含有CCI反密码子的tRNA转运甘氨酸,而反密码子CCI能与mRNA上的三种密码子(GGU、GGC、GGA)互补配对,即I与U、C、A均能配对。
【详解】A、由图示分析可知,I与U、C、A均能配对,因此含I的反密码子可以识别多种不同的密码子,A正确;
B、由图示可知,tRNA分子由单链RNA经过折叠后形成三叶草的叶形,B错误;
C、密码子与反密码子的配对遵循碱基互补配对原则,碱基对之间通过氢键结合,C正确;
D、由于密码子的简并性,mRNA中碱基的改变不一定造成所编码氨基酸的改变,从图示三种密码子均编码甘氨酸也可以看出,D正确。
故选B。
5.(2022·广东·高考真题)2022年4月,习近平总书记在海南省考察时指出,热带雨林国家公园是国宝,是水库、粮库、钱库,更是碳库,要充分认识其对国家的战略意义。从生态学的角度看,海南热带雨林的直接价值体现在其( )
A.具有保持水土、涵养水源和净化水质功能,被誉为“绿色水库”
B.是海南省主要河流发源地,可提供灌溉水源,保障农业丰产丰收
C.形成了独特、多样性的雨林景观,是发展生态旅游的重要资源
D.通过光合作用固定大气中CO2,在植被和土壤中积累形成碳库
【答案】C
【分析】生物多样性的价值:(1)直接价值:对人类有食用、药用和工业原料等使用意义以及有旅游观赏、科学研究和文学艺术创作等非实用意义的。(2)间接价值:对生态系统起重要调节作用的价值(生态功能)。(3)潜在价值:目前人类不清楚的价值。
【详解】A、 保持水土、涵养水源和净化水质功能是生态系统调节方面的作用,属于间接价值,A不符合题意;
B、 是海南省主要河流发源地,能提供灌溉水,保障农业丰收主要是热带雨林生态调节的体现,属于间接价值,B不符合题意;
C、 形成了独特、多样性的雨林景观,是发展生态旅游的重要资源,属于旅游观赏价值,是直接价值的体现,C符合题意;
D、 通过光合作用固定大气中CO2,在植被和土壤中积累形成碳库,是其在碳循环等环境调节方面的作用,属于间接价值,D不符合题意。
故选C。
6.(2022·湖北·统考高考真题)为了分析某21三体综合征患儿的病因,对该患儿及其父母的21号染色体上的A基因(A1~A4)进行PCR扩增,经凝胶电泳后,结果如图所示。关于该患儿致病的原因叙述错误的是( )
A.考虑同源染色体交叉互换,可能是卵原细胞减数第一次分裂21号染色体分离异常
B.考虑同源染色体交叉互换,可能是卵原细胞减数第二次分裂21号染色体分离异常
C.不考虑同源染色体交叉互换,可能是卵原细胞减数第一次分裂21号染色体分离异常
D.不考虑同源染色体交叉互换,可能是卵原细胞减数第二次分裂21号染色体分离异常
【答案】D
【分析】 减数分裂过程:1、细胞分裂前的间期:细胞进行DNA复制;2、减一前期:同源染色体联会,形成四分体,形成染色体、纺锤体,核仁核膜消失,同源染色体非姐妹染色单体可能会发生交叉互换;3、减一中期:同源染色体着丝点(粒)对称排列在赤道板两侧;4、减一后期:同源染色体分离,非同源染色体自由组合,移向细胞两极;5、减一末期:细胞一分为二,形成次级精母细胞或形成次级卵母细胞和第一极体;6、减二前期:次级精母细胞中染色体再次聚集,再次形成纺锤体;7、减二中期:染色体着丝点排在赤道板上;8、减二后期:染色体着丝点(粒)分离,染色体移向两极;9、减二末期:细胞一分为二,次级精母细胞形成精细胞,次级卵母细胞形成卵细胞和第二极体。
【详解】A、如果发生交叉互换,卵原细胞减数第一次分裂21号染色体分离异常,A2、A3所在的染色体可进入同一个卵细胞,A正确;
B、考虑同源染色体交叉互换,卵原细胞减数第二次分裂21号染色体分离异常,A2、A3所在的染色体可进入同一个卵细胞,B正确;
C、不考虑同源染色体交叉互换,可能是卵原细胞减数第一次分裂21号染色体分离异常,C正确。
D、不考虑同源染色体交叉互换,患儿含有三个不同的等位基因,不可能是卵原细胞减数第二次分裂21号染色体分离异常,D错误。
故选D。
第II卷
二、非选择题:共54分,第29~32题为必考题,每个试题考生都必须作答。第37~38题为选考题,考生根据要求作答。
(一)必考题:共39分。
29.(2021·全国·高考真题)生活在干旱地区的一些植物(如植物甲)具有特殊的CO2固定方式。这类植物晚上气孔打开吸收CO2,吸收的CO2通过生成苹果酸储存在液泡中;白天气孔关闭,液泡中储存的苹果酸脱羧释放的CO2可用于光合作用。回答下列问题:
(1)白天叶肉细胞产生ATP的场所有__________。光合作用所需的CO2来源于苹果酸脱羧和______________释放的CO2。
(2)气孔白天关闭、晚上打开是这类植物适应干旱环境的一种方式,这种方式既能防止______________,又能保证_____________正常进行。
(3)若以pH作为检测指标,请设计实验来验证植物甲在干旱环境中存在这种特殊的CO2固定方式。_____(简要写出实验思路和预期结果)
【答案】 细胞质基质、线粒体、叶绿体(类囊体薄膜) 细胞呼吸 蒸腾作用丢失大量水分 光合作用(暗反应) 实验思路:取若干生理状态相同的植物甲,平均分为A、B两组并于夜晚测定其细胞液pH值。将A组置于干旱条件下培养,B组置于水分充足的条件下培养,其它条件保持相同且适宜。一段时间后,分别测定A、B两组植物夜晚细胞液的pH值并记录。
预期结果:A组pH值小于B组,且B组pH值实验前后变化不大,说明植物甲在干旱环境中存在这种特殊的CO2固定方式。
【分析】据题可知,植物甲生活在干旱地区,为降低蒸腾作用减少水分的散失,气孔白天关闭、晚上打开。白天气孔关闭时:液泡中储存的苹果酸脱羧释放的CO2可用于光合作用,光合作用生成的氧气和有机物可用于细胞呼吸,白天能产生ATP的场所有细胞质基质、线粒体和叶绿体;而晚上虽然气孔打开,但由于无光照,叶肉细胞只能进行呼吸作用,能产生ATP的场所有细胞质基质和线粒体。
【详解】(1)白天有光照,叶肉细胞能利用液泡中储存的苹果酸脱羧释放的CO2进行光合作用,也能利用光合作用产生的氧气和有机物进行有氧呼吸,光合作用光反应阶段能将光能转化为化学能储存在ATP中,有氧呼吸三阶段都能产生能量合成ATP,因此叶肉细胞能产生ATP的场所有细胞质基质、线粒体(线粒体基质和线粒体内膜)、叶绿体类囊体薄膜。光合作用为有氧呼吸提供有机物和氧气,反之,细胞呼吸(呼吸作用)产生的二氧化碳也能用于光合作用暗反应,故光合作用所需的CO2可来源于苹果酸脱羧和细胞呼吸(或呼吸作用)释放的CO2。
(2)由于环境干旱,植物吸收的水分较少,为了维持机体的平衡适应这一环境,气孔白天关闭能防止白天因温度较高蒸腾作用较强导致植物体水分散失过多,晚上气孔打开吸收二氧化碳储存固定以保证光合作用等生命活动的正常进行。
(3)该实验自变量是植物甲所处的生存环境是否干旱,由于夜间气孔打开吸收二氧化碳,生成苹果酸储存在液泡中,导致液泡pH降低,故可通过检测液泡的pH验证植物甲存在该特殊方式,即因变量检测指标是液泡中的pH值。
实验思路:取若干生理状态相同的植物甲,平均分为A、B两组并于夜晚测定其细胞液pH值。将A组置于干旱条件下培养,B组置于水分充足的条件下培养,其它条件保持相同且适宜。一段时间后,分别测定A、B两组植物夜晚细胞液的pH值并记录。
预期结果:A组pH值小于B组,且B组pH值实验前后变化不大,说明植物甲在干旱环境中存在这种特殊的CO2固定方式。
【点睛】解答本题的关键是明确实验材料选取的原则,以及因变量的检测方法和无关变量的处理原则。
30.(2022·海南·统考高考真题)海南热带雨林国家公园拥有我国连片面积最大的热带雨林,包括霸王岭、鹦哥岭、五指山等片区。回答下列问题。
(1)海南热带雨林具有固碳功能,能够吸收并固定_______________,有助于减缓全球气候变暖。
(2)海南热带雨林国家公园物种丰富、景色优美,具有极高的科学研究和旅游观赏价值,这体现了生物多样性的______________价值。为了保护海南热带雨林的生物资源,特别是保护濒危物种的基因资源,除建立精子库外,还可建立______________(答出2点即可)。
(3)海南热带雨林国家公园中,森林生态系统生物多样性具有较高的间接价值,该价值主要体现为调节生态系统的功能,如固碳供氧、__________________________________________(再答出2点即可)。
(4)生活在霸王岭片区的中国特有长臂猿——海南长臂猿,已被世界自然保护联盟列为极度濒危物种。研究发现,海南长臂猿栖息地的丧失和碎片化导致其种群数量减少,这是因为____________________________。针对栖息地的丧失,应采取的具体保护措施有______________,以增加海南长臂猿的栖息地面积;针对栖息地的碎片化,应建立______________,使海南长臂猿碎片化的栖息地连成片。
【答案】(1)CO2
(2) 直接 种子库、基因库、利用生物技术对濒危物种进行保护
(3)防风固沙、水土保持
(4) 种群的生存环境变的恶劣,食物和栖息空间减少,种群间的基因交流减少,近亲繁殖的机会增加,患隐性遗传病的概率增加,死亡率升高 建立自然保护区 生态廊道
【分析】间接价值,一般表现为涵养水源、净化水质、巩固堤岸、防止土壤侵蚀、降低洪峰,改善地方气候、吸收污染物,调节碳氧平衡,在调节全球气候变化中的作用,主要指维持生态系统的平衡作用等等。
【详解】(1)海南热带雨林具有固碳功能,能够吸收并固定CO2,有助于减缓全球气候变暖。
(2)科学研究和旅游观赏价值属于生物多样性的直接价值。为了保护海南热带雨林的生物资源,特别是保护濒危物种的基因资源,除建立精子库外,还可以建立种子库、基因库等。
(3)生物多样性具有的间接价值表现在涵养水源、防风固沙、水土保持、固碳供氧、调节气候等。
(4)海南长臂猿栖息地的丧失和碎片化导致种群的生存环境恶劣,食物和栖息空间减少,种群间的基因交流减少,近亲繁殖的机会增加,患隐性遗传病的概率增加,死亡率升高。针对栖息地的丧失,可建立自然保护区,以增加海南长臂猿的栖息地面积;针对栖息地的碎片化,应建立生态廊道,使海南长臂猿碎片化的栖息地连成片,增加种群间不同个体的基因交流。
31.(2022·海南·统考高考真题)人体运动需要神经系统对肌群进行精确的调控来实现。肌萎缩侧索硬化(ALS)是一种神经肌肉退行性疾病,患者神经肌肉接头示意图如下。回答下列问题。
(1)轴突末梢中突触小体内的Ach通过____________方式进入突触间隙。
(2)突触间隙的Ach与突触后膜上的AchR结合,将兴奋传递到肌细胞,从而引起肌肉____________,这个过程需要____________信号到____________信号的转换。
(3)有机磷杀虫剂(OPI)能抑制AchE活性。OPI中毒者的突触间隙会积累大量的__________,导致副交感神经末梢过度兴奋,使瞳孔_________。
(4)ALS的发生及病情加重与补体C5(一种蛋白质)的激活相关。如图所示,患者体内的C5被激活后裂解为C5a和C5b,两者发挥不同作用。
①C5a与受体C5aR1结合后激活巨噬细胞,后者攻击运动神经元而致其损伤,因此C5a-C5aR1信号通路在ALS的发生及病情加重中发挥重要作用。理论上使用C5a的抗体可延缓ALS的发生及病情加重,理由是__。
②C5b与其他补体在突触后膜上形成膜攻击复合物,引起Ca2+和Na+内流进入肌细胞,导致肌细胞破裂,其原因是____________________________。
【答案】(1)胞吐
(2) 收缩 化学 电
(3) Ach 收缩加剧
(4) C5a的抗体能与C5a发生特异性结合,从而使C5a的抗体不能与受体C5aR1结合,不能激活巨噬细胞,减少对运动神经元的攻击而造成的损伤 Ca2+和Na+内流进入肌细胞,会增加肌细胞内的渗透压,导致肌细胞吸水增强,大量吸水会导致细胞破裂
【分析】兴奋在神经元之间需要通过突触结构进行传递,突触包括突触前膜、突触间隙、突触后膜,其具体的传递过程为:兴奋以电流的形式传导到轴突末梢时,突触小泡释放递质(化学信号),递质作用于突触后膜,引起突触后膜产生膜电位(电信号),从而将兴奋传递到下一个神经元。由于递质只能由突触前膜释放,作用于突触后膜,因此神经元之间兴奋的传递只能是单方向的。
【详解】(1)突触小体内的Ach存在突触小泡内,通过胞吐的方式进入突触间隙。
(2)Ach为兴奋性递质,突触间隙的Ach与突触后膜上的AchR结合,将兴奋传递到肌细胞,从而引起肌肉收缩,这个过程中可将Ach携带的化学信号转化为突触后膜上的电信号。
(3)AchE能将突触间隙中的Ach分解,若有机磷杀虫剂(OPI)能抑制AchE活性,则导致突触间隙中的Ach分解速率减慢,使突触间隙中会积累大量的Ach,导致副交感神经末梢过度兴奋,使瞳孔收缩加剧。
(4)①C5a的抗体可与C5a发生特异性结合,使C5a不能与受体C5aR1结合,进而不能激活巨噬细胞,降低对运动神经元的攻击而导致的损伤,因此可延缓ALS的发生及病情加重。
②C5b与其他补体在突触后膜上形成膜攻击复合物,引起Ca2+和Na+内流进入肌细胞,大量离子的进入导致肌细胞渗透压增加,从而吸水破裂。
32.(2021·海南·高考真题)科研人员用一种甜瓜(2n)的纯合亲本进行杂交得到F1,F1经自交得到F2,结果如下表。
性状 | 控制基因及其所在染色体 | 母本 | 父本 | F1 | F2 |
果皮底色 | A/a,4号染色体 | 黄绿色 | 黄色 | 黄绿色 | 黄绿色:黄色≈3:1 |
果肉颜色 | B/b,9号染色体 | 白色 | 橘红色 | 橘红色 | 橘红色:白色≈3:1 |
果皮覆纹 | E/e,4号染色体 F/f,2号染色体 | 无覆纹 | 无覆纹 | 有覆纹 | 有覆纹:无覆纹≈9:7 |
已知A、E基因同在一条染色体上,a、e基因同在另一条染色体上,当E和F同时存在时果皮才表现出有覆纹性状。不考虑交叉互换、染色体变异、基因突变等情况,回答下列问题。
(1)果肉颜色的显性性状是____________。
(2)F1的基因型为____________,F1产生的配子类型有____________种。
(3)F2的表现型有____________种,F2中黄绿色有覆纹果皮、黄绿色无覆纹果皮、黄色无覆纹果皮的植株数量比是____________,F2中黄色无覆纹果皮橘红色果肉的植株中杂合子所占比例是____________。
【答案】(1)橘红色
(2) AaBbEeFf 8
(3) 6 9:3:4
5/6
【分析】分析表格数据可知,控制果肉颜色的B、b基因位于9号染色体,控制果皮底色的A、a基因和控制果皮覆纹中的E、e基因均位于4号染色体,且A和E连锁,a和e连锁;控制果皮覆纹E、e和F、f的基因分别位于4和2号染色体上,两对基因独立遗传,且有覆纹基因型为E-F-,无覆纹基因型为E-ff、eeF-、eeff,据此分析作答。
【详解】(1)结合表格分析可知,亲本分别是白色和橘红色杂交,F1均为橘红色,F1杂交,子代出现橘红色:白色=3:1的性状分离比,说明橘红色是显性性状。
(2)由于F2中黄绿色:黄色≈3:1,可推知F1应为Aa,橘红色:白色≈3:1,F1应为Bb,有覆纹:无覆纹≈9:7,则F1应为EeFf,故F1基因型应为AaBbEeFf;由于A和E连锁,a和e连锁,而F、f和B、b独立遗传,故F1产生的配子类型有2(AE、ae)×2(F、f)×2(B、b)=8种。
(3)结合表格可知,F2中关于果肉颜色的表现型有2种,由于A、E基因同在一条染色体上,a、e基因同在另一条染色体上,单独观察果皮底色及果皮覆纹的表现型,有无覆纹黄绿色、无覆纹黄色、有覆纹黄绿色三种表现型,故F2的表现型有2×3=6种;由于A和E连锁,a和e连锁。F2中基因型为A-E-的为3/4,aaee的为1/4,F2中黄绿色有覆纹果皮(A-E-F-)、黄绿色无覆纹果皮(A-E-ff)、黄色无覆纹果皮(aaeeF-、aaeeff)的植株数量比是(3/4×3/4):(3/4×1/4):(1/4×3/4+1/4×1/4)=9:3:4;F2中黄色无覆纹果皮中的纯合子占1/2,橘红色果肉植株中纯合子为1/3,纯合子所占比例为1/6,故杂合子所占比例是1-1/6=5/6。
(二)选考题:共15分。请考生从2道生物题中任选一题作答。如果多做,则按所做的第一题计分。
37.[生物——选修1:生物技术实践](15分)
(2020·全国·统考高考真题)某种物质S(一种含有C、H、N的有机物)难以降解,会对环境造成污染,只有某些细菌能降解S。研究人员按照下图所示流程从淤泥中分离得到能高效降解S的细菌菌株。实验过程中需要甲、乙两种培养基,甲的组分为无机盐、水和S,乙的组分为无机盐、水、S和Y。
回答下列问题:
(1)实验时,盛有水或培养基的摇瓶通常采用_______________的方法进行灭菌。乙培养基中的Y物质是_______________。甲、乙培养基均属于______________培养基。
(2)实验中初步估测摇瓶M中细菌细胞数为2×107 个/mL,若要在每个平板上涂布100μL稀释后的菌液,且保证每个平板上长出的菌落数不超过200个,则至少应将摇瓶M中的菌液稀释________________倍。
(3)在步骤⑤的筛选过程中,发现当培养基中的S超过某一浓度时,某菌株对S的降解量反而下降,其原因可能是________________(答出1点即可)。
(4)若要测定淤泥中能降解S的细菌细胞数,请写出主要实验步骤________________。
(5)上述实验中,甲、乙两种培养基所含有的组分虽然不同,但都能为细菌的生长提供4类营养物质,即________________。
【答案】 高压蒸汽灭菌 琼脂 选择 104 S的浓度超过某一值时会抑制菌株的生长 取淤泥加入无菌水,涂布(或稀释涂布)到乙培养基上,培养后计数 水、碳源、氮源和无机盐
【分析】培养基一般含有水、碳源、氮源、无机盐等。
常用的接种方法:平板划线法和稀释涂布平板法。
常用的灭菌方法:干热灭菌法、灼烧灭菌法、高压蒸汽灭菌法。
【详解】(1)常用高压蒸汽灭菌法处理盛有水或培养基的摇瓶,乙为固体培养基,故需要加入Y琼脂;甲和乙培养基可以用于筛选能降解S的菌株,故均属于选择培养基。
(2)若要在每个平板上涂布100μL稀释液后的菌液,且每个平板上长出的菌落数不超过200个,则摇瓶M中的菌液稀释的倍数至少为2×107÷1000×100÷200=1×104倍。
(3)当培养基中的S超过某一浓度后,可能会抑制菌株的生长,从而造成其对S的降解量下降。
(4)要测定淤泥中能降解S的细菌的细胞数,可以取淤泥加无菌水制成菌悬液,稀释涂布到乙培养基上,培养后进行计数。
(5)甲和乙培养基均含有水、无机盐、碳源、氮源。
38.[生物——选修3:现代生物科技专题](15分)
(2022·海南·统考高考真题)以我国科学家为主的科研团队将OSNL(即4个基因Oct4/Sox2/Nanog/Lin28A的缩写)导入黑羽鸡胚成纤维细胞(CEFs),诱导其重编程为诱导多能干细胞(iPS),再诱导iPS分化为诱导原始生殖细胞(iPGCs),然后将iPGCs注射到孵化2.5天的白羽鸡胚血管中,最终获得具有黑羽鸡遗传特性的后代,实验流程如图。回答下列问题。
(注意:iPS细胞,又称诱导性多能干细胞,是指通过导入特定的转录因子将终末分化的体细胞重编程为多能性干细胞。)
(1)CEFs是从孵化9天的黑羽鸡胚中分离获得的,为了获得单细胞悬液,鸡胚组织剪碎后需用___________________________处理。动物细胞培养通常需要在合成培养基中添加______________等天然成分,以满足细胞对某些细胞因子的需求。
(2)体外获取OSNL的方法有______________(答出1种即可)。若要在CEFs中表达外源基因的蛋白,需构建基因表达载体,载体中除含有目的基因和标记基因外,还须有启动子和______________等。启动子是______________识别和结合的部位,有了它才能驱动____________________________。
(3)iPS细胞和iPGCs细胞的形态、结构和功能不同的根本原因是______________。
(4)该实验流程中用到的生物技术有________________(答出2点即可)。
【答案】(1) 胰蛋白酶、胶原蛋白酶等 动物血清
(2) PCR技术、人工合成法 终止子 RNA聚合酶 目的基因转录出mRNA,最终表达出所需要的蛋白质
(3)基因的选择性表达
(4)基因工程、动物细胞培养
【分析】胚胎干细胞(ES细胞)具有自我更新及多向分化潜能,为发育学、遗传学、人类疾病的发病机理与替代治疗等研究提供非常宝贵的资源。iPS细胞技术是借助基因导入技术将某些特定因子基因导入动物或人的体细胞,以将其重编程或诱导为ES细胞样的细胞,即iPS细胞。
【详解】(1)动物细胞培养时,鸡胚组织剪碎后需用胰蛋白酶处理,以获得单细胞悬液。动物细胞培养时一般需要在合成培养基中添加血清等天然成分,以满足细胞对某些细胞因子的需求。
(2)OSNL为目的基因,体外获取目的基因可通过PCR技术大量扩增或通过人工合成法来合成。基因表达载体中除目的基因外,还必须有启动子、终止子、复制原点和标记基因等。启动子是一段有特殊结构的DNA片段,位于基因的首端,它是RNA聚合酶识别和结合的部位,有了它才能驱动基因转录出mRNA,最终获得所需要的蛋白质。
(3)据图可知,由iPS细胞诱导形成iPGCs细胞经过了细胞分化,该过程遗传物质没有改变,导致其细胞的形态、结构和功能不同的根本原因是基因的选择性表达。
(4)由图可知,该实验流程中将OSNL基因导入鸡胚成纤维细胞利用了基因工程技术,诱导多能干细胞过程利用了动物细胞培养的技术。
真题重组卷03——2023年高考生物真题汇编重组卷(全国卷): 这是一份真题重组卷03——2023年高考生物真题汇编重组卷(全国卷),文件包含真题重组卷032023年高考生物真题汇编重组卷全国卷解析版docx、真题重组卷032023年高考生物真题汇编重组卷全国卷原卷版docx、真题重组卷032023年高考生物真题汇编重组卷全国卷参考答案docx等3份试卷配套教学资源,其中试卷共21页, 欢迎下载使用。
卷03——【备考2023】高考生物真题重组卷(辽宁卷)(含解析): 这是一份卷03——【备考2023】高考生物真题重组卷(辽宁卷)(含解析),文件包含卷03备考2023高考生物真题重组卷辽宁卷解析版docx、卷03备考2023高考生物真题重组卷辽宁卷原卷版docx、卷03备考2023高考生物真题重组卷辽宁卷参考答案docx等3份试卷配套教学资源,其中试卷共37页, 欢迎下载使用。
卷03——【备考2023】高考生物真题重组卷(湖南专用)(含解析): 这是一份卷03——【备考2023】高考生物真题重组卷(湖南专用)(含解析),文件包含卷03备考2023高考生物真题重组卷湖南专用解析版docx、卷03备考2023高考生物真题重组卷湖南专用原卷版docx等2份试卷配套教学资源,其中试卷共32页, 欢迎下载使用。

