还剩9页未读,
继续阅读
所属成套资源:备战中考道德与法治抢分秘籍
成套系列资料,整套一键下载
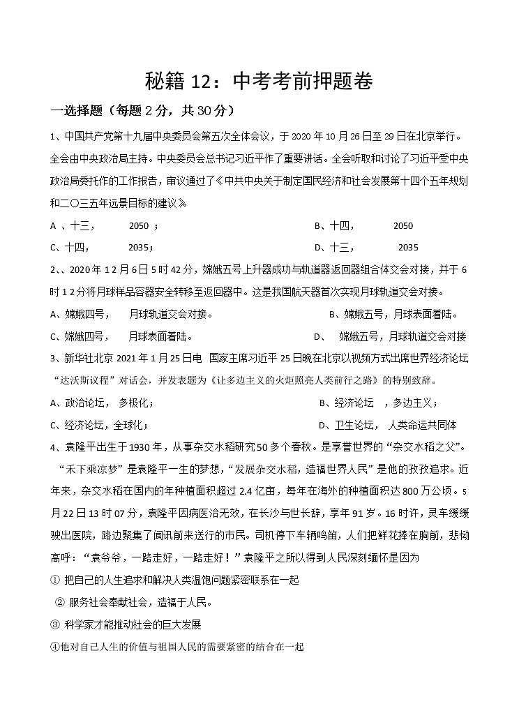
秘籍12 中考考前押题卷(一)-备战中考道德与法治抢分秘籍
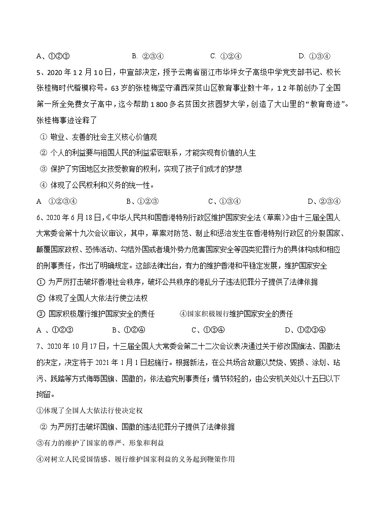
展开相关试卷
秘籍13 中考考前押题卷(二)-备战中考道德与法治抢分秘籍:
这是一份秘籍13 中考考前押题卷(二)-备战中考道德与法治抢分秘籍,共9页。试卷主要包含了选择题,非选择题等内容,欢迎下载使用。
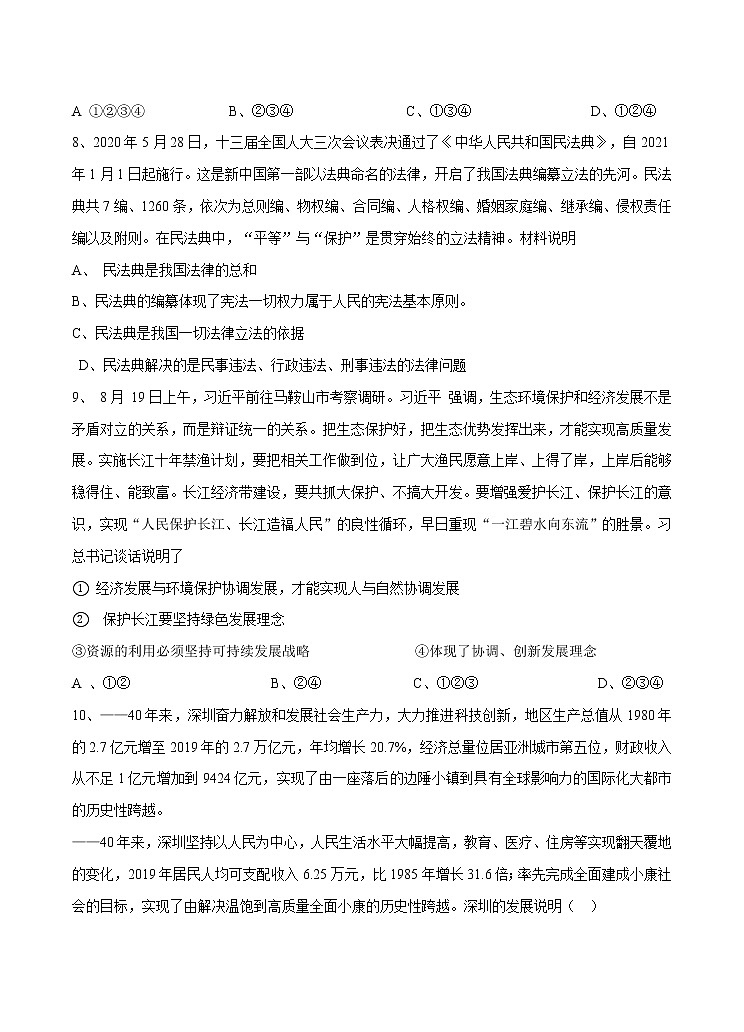
秘籍11 世界舞台上的中国-备战中考道德与法治抢分秘籍:
这是一份秘籍11 世界舞台上的中国-备战中考道德与法治抢分秘籍,共24页。试卷主要包含了为什么要构建人类命运共同体?等内容,欢迎下载使用。
秘籍05 宪法是治国安邦的总章程-备战中考道德与法治抢分秘籍:
这是一份秘籍05 宪法是治国安邦的总章程-备战中考道德与法治抢分秘籍,共21页。试卷主要包含了宪法是治国安邦的总章程考点要求,核心主干知识梳理等内容,欢迎下载使用。

