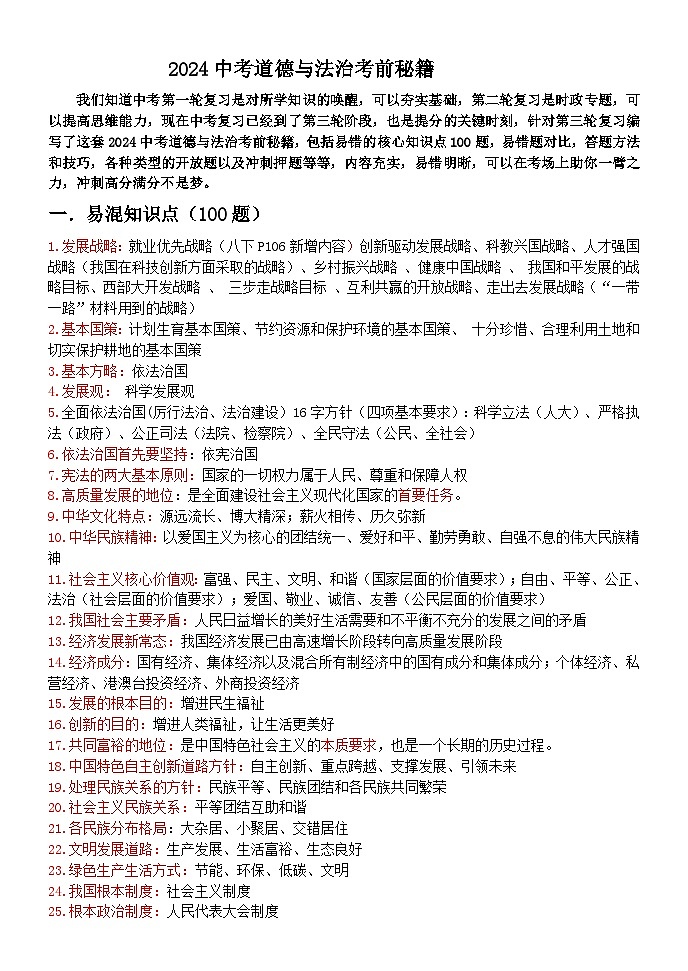
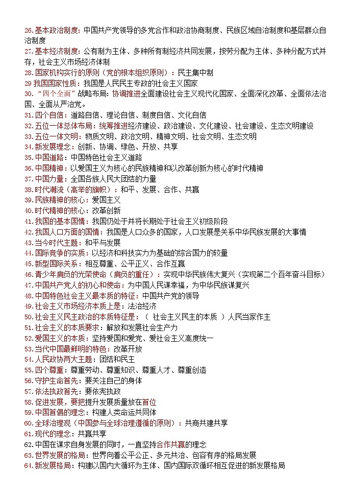
2024中考道德与法治考前秘籍 知识点
展开初中道德与法治2024届中考板块知识点汇总(道德与心理+法律+国情): 这是一份初中道德与法治2024届中考板块知识点汇总(道德与心理+法律+国情),共8页。学案主要包含了道德与心理,法律,国情等内容,欢迎下载使用。
初中道德与法治2024届中考核心必背知识点(共二十类): 这是一份初中道德与法治2024届中考核心必背知识点(共二十类),共4页。学案主要包含了经济建设的常用表述语,关于政治建设的常用表述语,关于文化建设的常用表述语,关于生态文明建设的常用表达,关于社会建设的常用表达,我国取得辉煌成就的原因有哪些?,我国科技创新的现状,如何建设创新型国家?等内容,欢迎下载使用。
2024年中考道德与法治总复习知识点提纲: 这是一份2024年中考道德与法治总复习知识点提纲,共22页。学案主要包含了紧扣教材,夯实基础,五课)等内容,欢迎下载使用。

