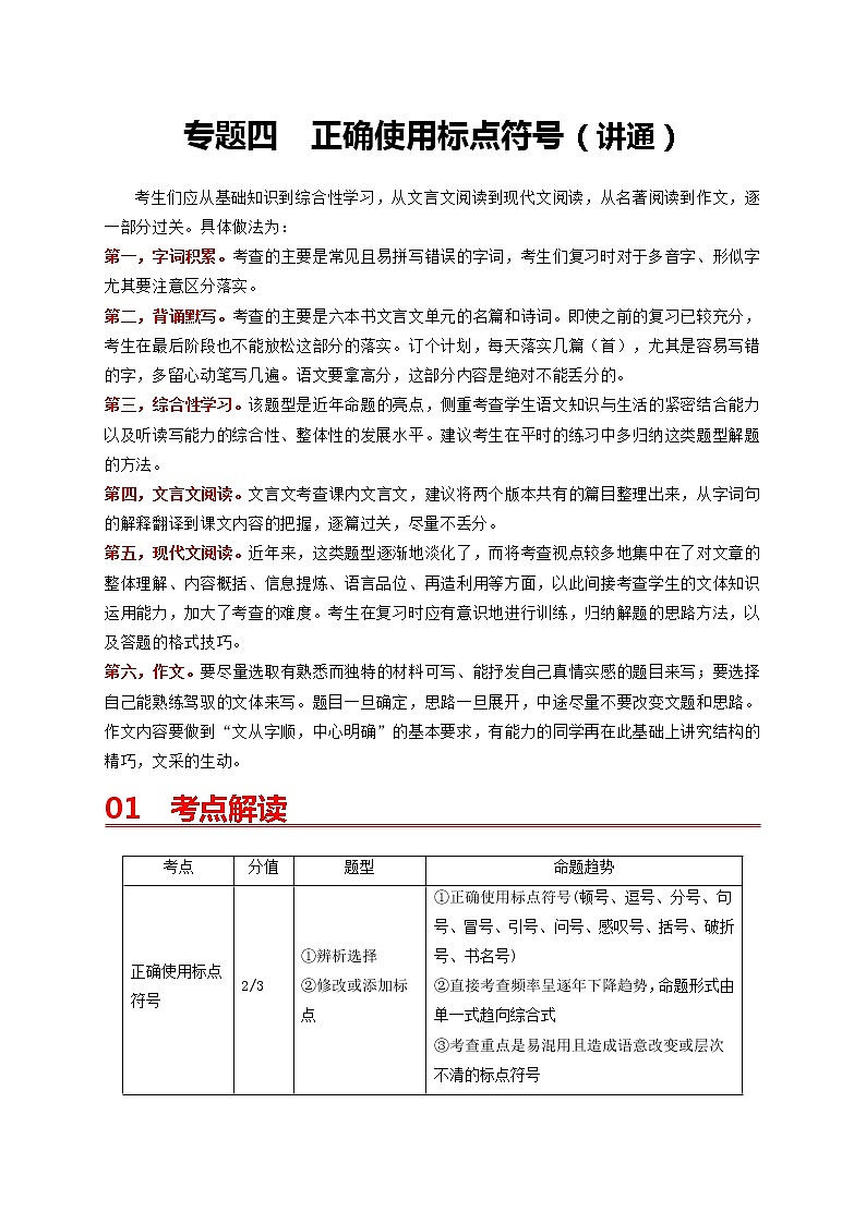
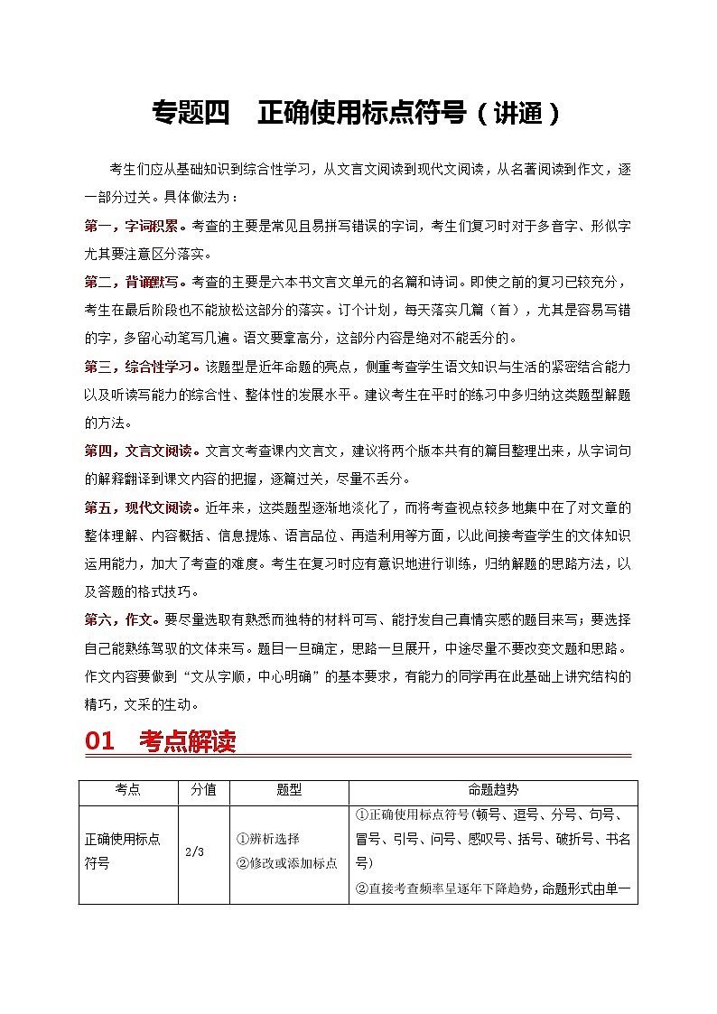
中考语文一轮复习 专题4 正确使用标点符号(讲通)-【2022讲通练透一轮】
展开中考语文二轮复习【讲通练透】第6讲 正确使用标点符号: 这是一份中考语文二轮复习【讲通练透】第6讲 正确使用标点符号,文件包含第6讲正确使用标点符号教师版docx、第6讲正确使用标点符号学生版docx等2份试卷配套教学资源,其中试卷共26页, 欢迎下载使用。
中考语文一轮复习 专题5 修辞、仿写与对联(讲通)-【2022讲通练透一轮】: 这是一份中考语文一轮复习 专题5 修辞、仿写与对联(讲通)-【2022讲通练透一轮】,文件包含专题5修辞仿写与对联讲通-2022讲通练透一轮-教师版doc、专题5修辞仿写与对联讲通-2022讲通练透一轮-学生版doc等2份试卷配套教学资源,其中试卷共30页, 欢迎下载使用。
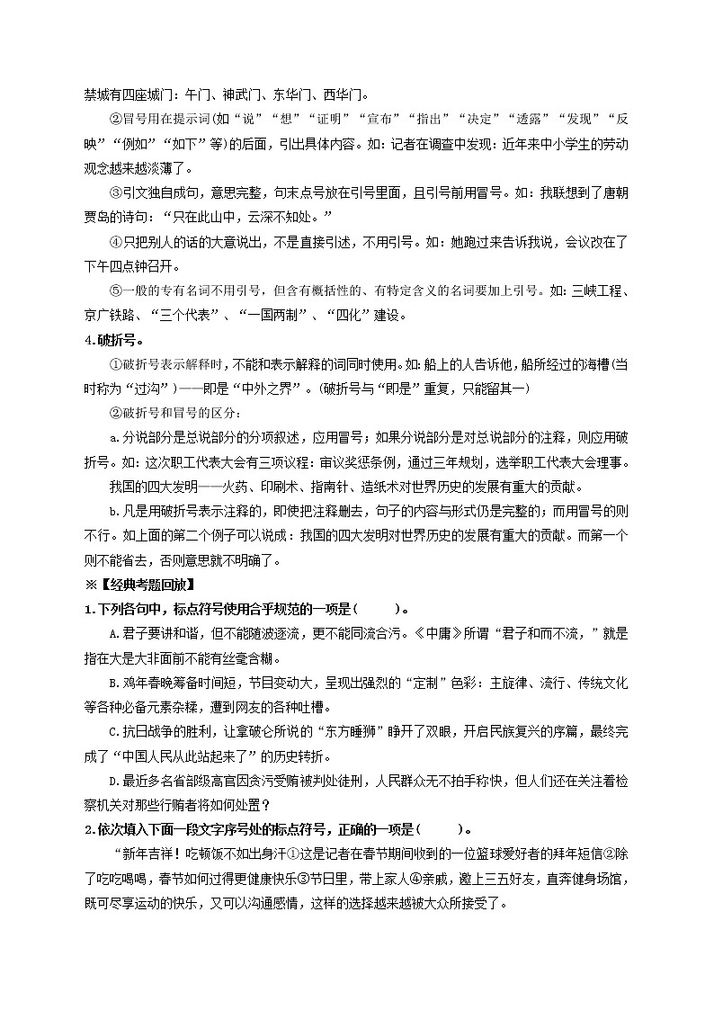
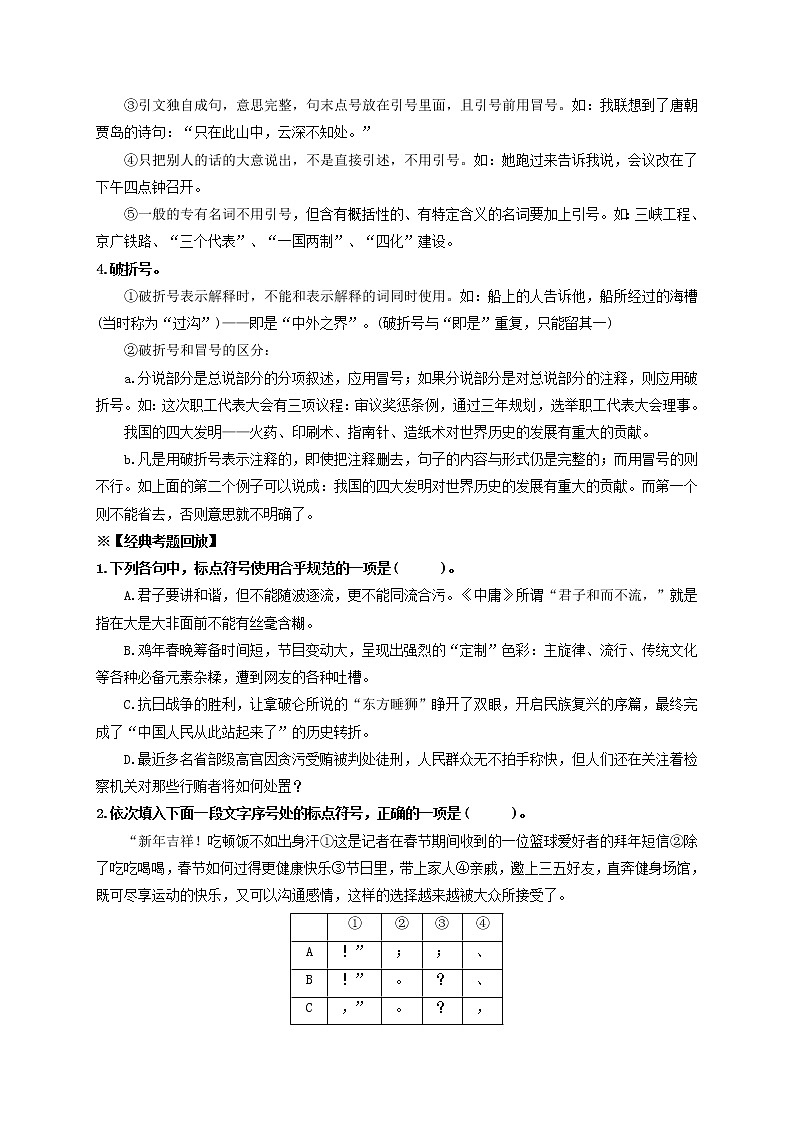
中考语文一轮复习 专题9 语言的综合运用(讲通)-【2022讲通练透一轮】: 这是一份中考语文一轮复习 专题9 语言的综合运用(讲通)-【2022讲通练透一轮】,文件包含专题9语言的综合运用讲通-2022讲通练透一轮-教师版doc、专题9语言的综合运用讲通-2022讲通练透一轮-学生版doc等2份试卷配套教学资源,其中试卷共29页, 欢迎下载使用。

