2023届山东省济南市高三下学期学情检测(一模)生物试题含解析
展开 2023届山东省济南市高三下学期学情检测(一模)
生物试题
一、选择题
1. 辛德毕斯病毒由RNA、衣壳蛋白、囊膜组成。下图为辛德毕斯病毒侵染宿主细胞并进行增殖的过程。下列说法错误的是( )
A. 宿主细胞表面病毒受体缺乏或结构改变可逃避辛德毕斯病毒侵袭
B. 内吞体具有双层膜结构,外膜与内膜发生融合有利于病毒核酸的释放
C. 衣壳蛋白在细胞质基质加工成熟,囊膜蛋白在内质网和高尔基体加工成熟,合成时均起始于游离核糖体
D. 辛德毕斯病毒囊膜来源于宿主细胞细胞膜,其上的囊膜蛋白由细胞核基因控制合成
【答案】D
【解析】
【分析】分析图示,表示病毒入侵染动物细胞并在宿主细胞内的增殖过程。
【详解】A、病毒通过识别宿主细胞表面的受体进入细胞,所以宿主细胞表面病毒受体缺乏或结构改变可逃避辛德毕斯病毒侵袭,A正确;
B、据图可知,内吞体的外膜与内膜发生融合则病毒释放,B正确;
C、衣壳蛋白在游离的核糖体上合成,在细胞质基质加工成熟的,囊膜蛋白属于分泌蛋白,在游离的核糖体上合成,通过内质网和高尔基体加工成熟,C正确;
D、辛德毕斯病毒囊膜来源于宿主细胞细胞膜,其上的囊膜蛋白由病毒基因控制合成,D错误。
故选D
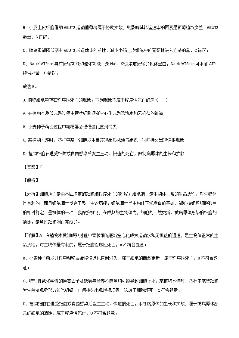
2. 下图为小肠上皮细胞吸收、运输葡萄糖的示意图,下列说法正确的是( )
A. 小肠上皮细胞借助葡萄糖同向转运载体吸收葡萄糖和Na+的过程属于协助扩散
B. 小肠上皮细胞借助GLUT2运输葡萄糖的转运速率与葡萄糖浓度差、GLUT2数量有关
C. 胰岛素能降低图中葡萄糖同向转运载体的活性,减少小肠上皮细胞对葡萄糖的吸收
D. Na+/K+ATPase具有运输功能和催化功能,为Na+、K+逆浓度运输提供能量
【答案】B
【解析】
【分析】据图分析,利用ATP水解释放能量,将细胞内的Na+泵出细胞外,而相应地将细胞外K+泵入细胞内,说明Na+出细胞、K+进细胞均为主动运输。
【详解】A、小肠上皮细胞借助葡萄糖同向转运载体吸收葡萄糖利用了Na+的浓度差,属于主动运输,Na+的运输过程属于协助扩散,A错误;
B、小肠上皮细胞借助GLUT2运输葡萄糖属于协助扩散,则影响其转运速率的因素是葡萄糖浓度差、GLUT2数量,B正确;
C、胰岛素能降低图中GLUT2转运载体的活性,减少小肠上皮细胞中的葡萄糖进入血液的量,C错误;
D、Na+/K+ATPase具有运输功能和催化功能,是Na+、K+逆浓度运输的载体蛋白,Na+/K+ATPase可水解ATP提供能量,D错误。
故选B。
3. 植物细胞中存在程序性死亡的现象。下列现象不属于程序性死亡的是( )
A. 在植物木质部成熟过程中管状细胞逐渐空心化成为运输水和无机盐的通道
B. 小麦种子萌发过程中糊粉层会慢慢退化直到消失
C. 某植物水淹时,茎杆中某些细胞发生自溶现象形成通气组织,时间持久出现烂根现象
D. 植物细胞在遭受细菌或真菌感染后发生主动、快速的死亡,限制病原体的生长和扩散
【答案】C
【解析】
【分析】细胞凋亡是由基因决定的细胞编程序死亡的过程;细胞凋亡是生物体正常的生命历程,对生物体是有利的,而且细胞凋亡贯穿于整个生命历程;细胞凋亡是生物体正常发育的基础、能维持组织细胞数目的相对稳定、是机体的一种自我保护机制;在成熟的生物体内,细胞的自然更新、被病原体感染的细胞的清除,是通过细胞凋亡完成的。
【详解】A、在植物木质部成熟过程中管状细胞逐渐空心化成为运输水和无机盐的通道,是生物体正常的生命历程,对生物体是有利的,属于细胞程序性死亡,A不符合题意;
B、小麦种子萌发过程中糊粉层会慢慢退化直到消失,属于细胞的自然更新,属于程序性死亡,B不符合题意;
C、物理性或化学性的损害因子及缺氧与营养不良等均可能导致细胞坏死,某植物水淹时,茎杆中某些细胞发生自溶现象形成通气组织,时间持久出现烂根现象,这属于细胞坏死,C符合题意;
D、植物细胞在遭受细菌或真菌感染后发生主动、快速的死亡,限制病原体的生长和扩散,属于被病原体感染的细胞的清除,属于程序性死亡,D不符合题意。
故选C。
4. 人视网膜色素变性(RP)是一种严重影响人视觉的遗传病,目前已经发现有多达20个基因的100多个突变位点与RP有关。下图是科研人员对单基因突变引起的患者甲和乙进行家系调查,得到如图所示的两个家系图。下列说法正确的是( )
A. 与乙的遗传方式不同,甲所患RP属于伴X染色体显性遗传
B. 与RP有关的基因突变具有普遍性和随机性的特点
C. 甲、乙分别与正常女性结婚生出患病男孩的概率可能相同
D. 受精卵内与RP有关的基因突变将来一定会导致个体患病
【答案】C
【解析】
【分析】分析题图:甲家系中父母患病,有一个儿子正常,说明该病为显性遗传病,又因为甲为男性且为患者,而其母亲正常,说明该病为常染色体显性遗传病;乙家系中乙患病,且乙的父母正常,可知该病为隐性遗传病,且为常染色体隐性遗传病。
【详解】A、甲家系中父母患病,有一个儿子正常,说明该病为显性遗传病,又因为甲为男性且为患者,而其母亲正常,说明该病为常染色体显性遗传病;乙家系中乙患病,且乙的父母正常,可知该病为隐性遗传病,且为常染色体隐性遗传病,A错误;
B、根据题意分析可知,RP的遗传与20个基因的100多个突变位点有关,说明基因突变具有不定向性和随机性,B错误;
C、甲为杂合子与不含该病的正常女性结婚生出患病男孩的概率为1/2x1/2=1/4,乙为纯合子与含有该病基因的携带者正常女性结婚生出患病男孩的概率也为1/2x1/2=1/4,C正确;
D、人视网膜色素变性(RP),为多基因控制遗传病,受精卵内与RP有关的基因突变将来不一定会导致个体患病,D错误;
故选C。
5. 某植物抗瘟病和易感瘟病受一对等位基因(R/r)控制,抗瘟病为显性。对杂合子进行诱变处理,得到甲、乙两种类型如下图所示,已知含有1或2号染色体缺失的雌配子的受精能力降为原来的一半,不含R/r基因的个体不能存活。下列相关叙述正确的是( )
A. 让类型甲植株自交,所得子代中抗瘟病植株约占3/4
B. 让类型乙植株自交,所得子代中易感瘟病植株约占5/23
C. 正常杂合子植株减Ⅱ期细胞中含有1个染色体组
D. 类型甲、乙的变异来源于染色体变异,不属于突变
【答案】B
【解析】
【分析】基因自由组合定律的实质是:位于非同源染色体上的非等位基因的分离或自由组合是互不干扰的;在减数分裂过程中,同源染色体上的等位基因彼此分离的同时,非同源染色体上的非等位基因自由组合。
【详解】A、1或2号染色体缺失的雌配子的受精能力降为原来的一半,雌配子为R:r=2:1,雄配子为R:r=1:1,则甲植株自交,则子代抗病植株为5/6,A错误;
B、1或2号染色体缺失的雌配子的受精能力降为原来的一半,让类型乙植株自交,产生的雄配子为Rr:R:r:0=1:1:1:1,雌配子为Rr:R:r:0=2:1:2:1,不含R/r基因的个体不能存活,则死亡的个体为1/4×1/6=1/24,所得子代中易感瘟病植株约占5/23,B正确;
C、正常杂合子植株减Ⅱ期细胞中含有2个染色体组,C错误;
D、染色体变异和基因突变统称突变,类型甲、乙的变异类型属于染色体变异的缺失,属于突变,D错误。
故选B。
6. 细胞周期的分裂间期包括G1期(主要合成RNA和核糖体)、S期(DNA复制时期)和G2期(DNA复制后期,大量合成RNA及蛋白质),M期为分裂期。P38蛋白在细胞周期的调节中起着重要作用,科学家研究了P38抑制剂(P38i)和核糖体翻译功能的抑制剂茴香霉素(AMS)对细胞周期的作用,如图所示。下列推测合理的是( )
A. P38i能够使细胞阻滞在G2期
B. P38i能拮抗AMS对细胞周期的影响
C. AMS促使M期细胞正常进行细胞分裂
D. AMS需要进入细胞核内发挥作用
【答案】B
【解析】
【分析】1、细胞周期:连续分裂的细胞,从一次分裂完成时开始到下次分裂完成时为止,包分裂间期和分裂期,其中分裂间期历时长,占细胞周期的90%-95%。观察细胞有丝分裂过程时,应选择分裂期占细胞周期比例最长的细胞作为实验材料。
2、G1期:DNA合成前期,合成DNA复制所需的RNA和蛋白质等;S期:DNA合成期;G2期:DNA合成后期,DNA合成终止,大量合成RNA和蛋白质,为M期作准备。
【详解】A、据图可知,加入P38i组与加入AMS组相比,G1期的细胞增多,所以说明P38i能够使细胞阻滞在G1期,A错误;
B、据图可知,AMS能够减少G1期细胞,P38i能增加G1期细胞,所以P38i能拮抗AMS对细胞周期的影响,B正确;
C、AMS抑制了核糖体的翻译功能,所以影响了细胞的间期,不影响M期细胞,C错误;
D、AMS抑制了核糖体的翻译功能,翻译过程在细胞质中进行,所以AMS需要进入细胞质内发挥作用,D错误。
故选B。
7. 乙酰胆碱(ACH)对血管内皮保存完整的离体主动脉具有舒张作用。其作用机制如下图所示:ACH与血管内皮细胞G蛋白偶联受体(GPCR)识别结合后,激活内皮细胞内发生一系列的生理过程。在Ca2+与钙调蛋白(CaM)结合后激活NO合酶(NOS)催化生成NO,NO作为一种内源脂溶性气体信号分子扩散进入平滑肌细胞,激活具有鸟苷酸环化酶(GC)活性的NO受体,最终引起主动脉血管平滑肌舒张。下列说法正确的是( )
A. 识别结合信号分子的受体都位于靶细胞的细胞膜上
B. 图中内质网中的Ca2+进入细胞质基质和NO进入相邻平滑肌细胞均不消耗能量
C. 锚定在细胞膜上的DAG和Ca2+共同激活CaM从而直接促进NO的合成
D. 向平滑肌细胞内注射鸟苷酸环化酶抑制剂会导致GTP含量大幅增加
【答案】B
【解析】
【分析】1、相邻细胞间直接接触,通过与细胞膜结合的信号分子影响其他细胞,即细胞←→细胞,如精子和卵细胞之间的识别和结合。
2、相邻细胞间形成通道使细胞相互沟通,通过携带信息的物质来交流信息。即细胞←通道→细胞。如高等植物细胞之间通过胞间连丝相互连接,进行细胞间的信息交流。
3、通过体液的作用来完成的间接交流。如内分泌细胞分泌→激素进入体液→体液运输→靶细胞受体信息→靶细胞,即激素→靶细胞。
【详解】A、并不是所有的受体都位于细胞膜上,如图IP3受体通道位于内质网膜上,A错误;
B、图中内质网中的Ca2+经过通道进入细胞质基质属于协助扩散不消耗能量,NO是气体进入相邻平滑肌细胞属于自由扩散,不消耗能量,B正确;
C、Ca2+与钙调蛋白(CaM)结合后激活NO合酶(NOS)催化生成NO,C错误;
D、GTP含量很少,维持相对稳定,向平滑肌细胞内注射鸟苷酸环化酶抑制剂不会导致GTP含量大幅增加,D错误。
故选B。
8. 抗原是诱发体液免疫的关键因素。根据是否依赖T细胞的辅助,可以将抗原分为胸腺依赖型与非依赖型两大类。胸腺非依赖型抗原分为两类:Ⅰ型胸腺非依赖型抗原往往尽常见的病原体固有成分,能够促进B细胞增殖、分化;Ⅱ型胸腺非依赖型抗原只能激活成熟的B细胞,成熟B细胞的数量与年龄有关,下列叙述中错误的是( )
A. 在胸腺依赖型体液免疫中,辅助性T细胞既可以提供B细胞活化的第二信号,又可以释放细胞因子
B. 在缺乏辅助性T细胞的情况下,胸腺非依赖型抗原仍能激发体液免疫
C. H7N9病毒和炭疽杆菌表面的抗原属于Ⅰ型胸腺非依赖型抗原,在一定范围内,浓度越高引发体液免疫的能力越强
D. 新生儿能够有效地产生针对Ⅱ型胸腺非依赖型抗原的抗体,而且随着年龄的增长这种抗体的数量逐渐增多
【答案】D
【解析】
【分析】体液免疫过程:①一些病原体可以和B细胞接触,为激活B细胞提供第一个信号;②树突状细胞、B细胞等抗原呈递细胞摄取病原体,而后对抗原进行处理,呈递在细胞表面,然后传递给辅助性T细胞;③辅助性T细胞表面特定分子发生变化并与B细胞结合,这是激活B细胞的第二个信号;辅助性T细胞开始分裂、分化,并分泌细胞因子;④B细胞受到两个信号的刺激后开始分裂、分化,大部分分化为浆细胞,小部分分化为记忆B细胞。细胞因子能促进B细胞的分裂、分化过程。⑤浆细胞产生和分泌大量抗体,抗体可以随体液在全身循环并与病原体结合。抗体与病原体的结合可以抑制病原体的增殖或对人体细胞的黏附。
【详解】A、题中显示,根据是否依赖T细胞的辅助,可以将抗原分为胸腺依赖型与非依赖型两大类,结合题意可知,胸腺依赖型抗原引起的体液免疫需要辅助性T细胞提供的第二信号,同时辅助性T细胞也能产生细胞因子,促进B细胞的增殖、分化过程,A正确;
B、在缺乏辅助性T细胞的情况下,胸腺非依赖型抗原仍能激发体液免疫,因为胸腺非依赖型抗原不需要辅助性T细胞提供的信号刺激,B正确;
C、H7N9病毒和炭疽杆菌表面的抗原属于Ⅰ型胸腺非依赖型抗原,则能够促进B细胞增殖、分化,诱发体液免疫,且在一定范围内,浓度越高引发体液免疫的能力越强,C正确;
D、新生儿能够有效地产生针对Ⅱ型胸腺非依赖型抗原的抗体,而且随着年龄的增长这种抗体的数量逐渐减少,因为Ⅱ型胸腺非依赖型抗原只能激活成熟的B细胞,而成熟B细胞的数量与年龄有关,且随着年龄的增长,成熟B细胞的数量逐渐减少,D错误。
故选D。
9. 冬小麦在生长期需要经历一段时间低温之后才能开花。这种经历低温诱导促使植物开花的作用被称为春化作用。研究发现,若每天使用一定浓度的赤霉索(GA)连续处理冬小麦20天后,冬小麦生长加快,不经过春化作用也能开花。下列叙述错误的是( )
A. 春化过程中,低温诱导GA基因直接合成GA,促进开花
B. 春化作用有利于小麦避免在寒冷开花后无法正常结果的情况
C. 春化作用后,冬小麦细胞中自由水和结合水的比值可能升高
D. 开花对洋葱的品质不利,消除春化作用有利于得到较大的鳞茎
【答案】A
【解析】
【分析】有些植物的种子或幼苗需经过一定的低温处理才会开花结实,此现象叫做春化作用。其实,春化作用的出现和休眠一样,也是植物应付恶劣环境的一种策略,植物在开花期是最脆弱的时候,如果不幸遇上低温,则很容易无法抵抗而导致不开花或死亡。所以经过长久的演化,植物本身便发展出一个适应的策略,那就是等待寒冬过去后再开花结实,以确保繁衍后代的目的。
【详解】A、上述实例能说明赤霉素能产生与春化相同的效果,说明春化作用可能诱导了赤霉素的产生,不是诱导GA基因直接合成GA,A错误;
B、春化作用有利于小麦避免在寒冷开花后,光合速率弱,无法正常结果的情况,B正确;
C、冬季来临之前,植物细胞内自由水/结合水比值会下降,细胞代谢活动降低,避免气温下降时自由水过多导致结冰而损害自身,从而适应寒冷环境,春化作用后,冬小麦细胞中自由水和结合水的比值可能升高,以适应 生长发育需要,C正确;
D、人们对洋葱的需要是鳞茎,开花会消耗大量有机物储存对洋葱的品质不利,消除春化作用有利于得到较大的鳞茎,D正确。
故选A。
10. 三代塞罕坝林场人经过半个多世纪的植树造林,建设了百万亩人工林海,使塞罕坝成为高寒地带少有的生物多样性富集中心,下列相关说法正确的是( )
A. 塞罕坝林海的形成过程属于次生演替
B. 我国西北地区荒漠地带也可以按照塞罕坝模式建立林海
C. 林海的建立既要号召人民群众植树、护树,又要解决当地居民的烧柴等生括问题,这遵循了生态学的自生原理
D. 林海对当地气候起到了重要的调节作用,体现了生物多样性的直接价值
【答案】A
【解析】
【分析】生态系统所具有的保持或恢复自身结构和功能相对稳定的能力,称为生态系统的稳定性。生态系统之所以能维持相对稳定,是由于生态系统具有自我调节能力。该能力的基础是负反馈调节。物种数目越多,营养结构越复杂,自我调节能力越大,抵抗力稳定性越高。
【详解】A、由于演替的起始具有一定的土壤条件、生物繁殖体等,塞罕坝林海的形成属于次生演替,A正确;
B、在自然环境不发生根本变化的前提下,我国西北地区的荒漠地带因为缺失水分等气候条件,不能建立起塞罕坝式的林海,因为不同的自然环境,群落演替的最终结果不同,B错误;
C、在进行林业工程建设时,一方面要号召农民种树,另一方面要考虑贫困地区农民的生活问题,如粮食、烧柴以及收入等问题,这种做法依据的生态工程原理是整体原理,C错误;
D、生态系统的生态功能体现了生物多样性的间接价值,所以林海对当地气候起到了重要的调节作用,体现了生物多样性的间接价值,D错误。
故选A。
11. 为了研究不同岛屿移除某种植物类群对不同种类地下线虫的影响,研究人员进行了相关实验,下图为部分实验数据,与该实验有关的说法正确的是( )
A. 通常使用抽样检测法来调查土壤小动物的丰富度
B. 该实验有三个自变量,实验设计不严谨,缺少对照组
C. 不同岛屿上植物类群的移除均会降低线虫的生物量,且岛屿越大,影响越明显
D. 移除不同种类的植物对同一线虫的影响可能相同
【答案】D
【解析】
【分析】该图为“研究不同岛屿移除植物功能群对地下线虫类群的影响”,分析柱形图可知,移除乔木后,大岛屿上取食植物的线虫生物量增加;移除苔藓后,小岛屿取食取食真菌的线虫生物量略有增加。除去以上两种情况外,其余情况下,不同岛屿上植物功能群的移除均会降低线虫类群生物量。
【详解】A、通常使用取样器取样法来调查土壤小动物的丰富度,A错误;
B、该实验有三个自变量,但是每一个实验组有一个自变量,形成了相互对照,B错误;
C、据图可知,大岛屿中取食植物的线虫在移除乔木时,数量增加,C错误;
D、据图可知,移除乔木和灌木,中岛屿中取食细菌的线虫减少量相同,D正确。
故选D。
12. 科研人员分析了自由放牧和围封10年的科尔沁沙化草地的植物群落演替,发现放牧草地植物种类仅剩12种,而围封草地为21种,植物的物种数增加了40%;放牧草地处于一年生杂草和差巴嘎蒿的沙地退化演替阶段,围封草地处于达鸟里胡枝子、一年生禾本科和一年生杂草的沙地恢复演替阶段。下列说法错误的是( )
A. 围封导致草地土壤的理化性质、微生物类群得到了改善
B. 可在土壤水分较多的地带随机选取样方调查草地某种牧草种群密度
C. 自由放牧可导致草地营养结构简单化,抵抗力稳定性减弱
D. 草地群落具有水平结构和垂直结构,空间结构的变化表现出一定的季节性
【答案】B
【解析】
【分析】1、生态系统的结构包括生态系统的成分和营养结构。生态系统的功能指物质循环、能量流动和信息传递。
2、生物群落不是一成不变的,他是一个随着时间的推移而发展变化的动态系统。在群落的发展变化过程中,一些物种的种群消失了,另一些物种的种群随之而兴起,最后,这个群落会达到一个稳定阶段。像这样随着时间的推移,一个群落被另一个群落代替的过程,就叫做演替。
【详解】A、放牧草地处于沙地退化演替阶段,围封草地处于沙地恢复演替阶段,则围封导致草地土壤的理化性质、微生物类群得到了改善,A正确;
B、选取样方时应该做到随机,不能选择土壤水分较多的地带进行取样,B错误;
C、自由放牧可导致生态系统的营养结构变的简单,自我调节能力减弱,则其抵抗力稳定性减弱,C正确;
D、草地群落具有水平结构和垂直结构,由于阳光、温度和水分等随季节而变化,群落的物种组成和空间结构也随之发生有规律的变化,体现了群落的季节性,D正确。
故选B。
13. 在基因工程中可利用PCR进行体外DNA片段的扩增,PCR产物一般通过琼脂糖凝胶电泳来鉴定。下列说法错误的是( )
A. PCR利用了DNA热变性的原理,通过调节温度来控制DNA双链的解聚及与引物的结合
B. PCR扩增的特异性一般是由引物的特异性决定的
C. 琼脂糖凝胶中的DNA分子和扩增的引物被核酸染料染色后,可在紫外灯下检测出来
D. DNA在琼脂糖凝胶中的迁移速率与凝胶浓度、DNA分子大小和构象有关
【答案】C
【解析】
【分析】1、DNA粗提取和鉴定的原理:(1)DNA的溶解性:DNA和蛋白质等其他成分在不同浓度NaCl溶液中溶解度不同;DNA不溶于酒精溶液,但细胞中的某些蛋白质溶于酒精;DNA对酶、高温和洗涤剂的耐受性。(2)DNA的鉴定:在沸水浴的条件下,DNA遇二苯胺会被染成蓝色。
2、PCR原理:在高温作用下,打开DNA双链,每条DNA单链作为母链,以4种游离脱氧核苷酸为原料,合成子链,在引物作用下,DNA聚合酶从引物3'端开始延伸DNA链,即DNA的合成方向是从子链的5'端自3'端延伸的。实际上就是在体外模拟细胞内DNA的复制过程。DNA的复制需要引物,其主要原因是DNA聚合酶只能从3′端延伸DNA链。
【详解】A、在PCR技术的过程中包括:高温变性(解链)→低温复性→中温延伸三个步骤,因此DNA两条链的解旋过程不需要解旋酶的催化,而是利用了DNA在高温下变性的原理,通过控制温度来控制双链的解聚与结合,A正确;
B、由于引物的序列具有特异性,所以PCR扩增的特异性一般是由引物的特异性决定的,B正确;
C、凝胶中的DNA分子通过染色,可在波长为300nm的紫外灯下被检测出来,所以琼脂糖凝胶中的DNA分子和扩增的产物(DNA)被核酸染料染色后,可在紫外灯下检测出来,C错误;
D、DNA分子在凝胶中的迁移速率与凝胶的浓度、DNA分子的大小和构象有关,一般DNA分子越大,迁移速度越慢,大分子物质在通过琼脂糖时受到较大阻力,因此双链DNA分子片段长度越大,在琼脂糖中的移动速率越小,D正确。
故选C。
14. 研究发现,生物中某些大分子的进化速度(蛋白质中的氨基酸或核酸中的核苷酸在一定时间内的替换率)恒定,可通过比较代表性基因的差异判断物种的亲缘关系,这就是“分子钟”假说。用于比较物种亲缘关系的代表性蛋白质或基因就是“分子钟”,如细胞色素C、人类线粒体DNA(mtDNA)、原核生物核糖体RNA基因等。考古学家从岩土沉积物中提取DNA检测,通过比较古生物遗骸中DNA和现代基因库的材料来研究物种起源及进化。下列说法错误的是( )
A. 研究人员可使用DNA分子杂交的方法进行物种亲缘关系的鉴定
B. 发菜的核糖体RNA基因可作为比较物种亲缘关系的“分子钟”
C. 可用现代基因库的DNA序列设计引物对古生物遗骸中DNA序列进行扩增
D. mtDNA提取时,研磨液中的SDS(十二烷基硫酸钠)有利于染色体上蛋白质与mtDNA分离
【答案】D
【解析】
【分析】生物有共同祖先的证据:(1)化石证据:在研究生物进化的过程中,化石是最重要的、比较全面的证据,化石在地层中出现的先后顺序,说明了生物是由简单到复杂、由低等到高等、由水生到陆生逐渐进化而来的。(2)比较解剖学证据:具有同源器官的生物是由共同祖先演化而来。(3)胚胎学证据:①人和鱼的胚胎在发育早期都出现鳃裂和尾;②人和其它脊椎动物在胚胎发育早期都有彼此相似的阶段。(4)细胞水平的证据:①细胞有许多共同特征,如有能进行代谢、生长和增殖的细胞;②细胞有共同的物质基础和结构基础。(5)分子水平的证据:不同生物的DNA和蛋白质等生物大分子,既有共同点,又存在差异性。
【详解】A、不同生物的DNA和蛋白质等生物大分子,既有共同点,又存在差异性,不同生物的DNA和蛋白质等生物大分子的差异可揭示物种亲缘关系的远近,亲缘关系越近,则DNA序列和蛋白质中氨基酸序列相似度越高,所以研究人员可使用DNA分子杂交的方法进行物种亲缘关系的鉴定,A正确;
B、蛋白质中的氨基酸或核酸中的核苷酸在一定时间内的替换率是恒定的,所以核糖体RNA基因可作为比较物种亲缘关系的“分子钟”,B正确;
C、由于现代生物是古生物进化而来的,现代生物的DNA与古生物的DNA具有相似性,所以可以根据现代基因库的DNA序列设计引物对古生物遗骸中DNA序列进行扩增,C正确;
D、mtDNA是裸露的DNA分子,不形成染色体,D错误。
故选D。
15. 循环阈值(Ct值)是通过一定的技术手段,使病毒的扩增产物达到可检测水平所需的循环次数。新冠肺炎诊疗方案(第九版)把感染者出院标准规定为两次核酸检测Ct值均>35。下列说法错误的是( )
A. Ct值为40和Ct值为35的核酸扩增产物的量可能相等
B. Ct值越高,则表示病毒浓度越高,检测所需的时间越长
C. 一般来说,确诊者出现症状时,Ct值较低,体内病毒浓度较高
D. 质量分数75%的酒精可使新冠病毒的蛋白质变性从而达到消杀的目的
【答案】B
【解析】
【分析】PCR全称为聚合酶链式反应,是在生物体外复制特定DNA的核酸合成技术。其原理是DNA的复制。PCR的条件有模板DNA、四种脱氧核苷酸、2种引物、热稳定DNA聚合酶(Taq酶)。PCR共包括三步:①高温变性:DNA解旋过程(PCR扩增中双链DNA解开不需要解旋酶,高温条件下氢键可自动解开);②低温复性:引物结合到互补链DNA上;③中温延伸:合成子链。
【详解】A、由于不同的人体内的病毒含量不同,所以Ct值为40和Ct值为35的核酸扩增产物的量可能相等,A正确;
BC、Ct值(循环阈值)的含义为每个反应管内的荧光信号到达设定阈值时所经历的循环数,所以Ct值越大表示循环的次数越多,因此样本中病毒的数目越少,Ct值越高,则表示病毒浓度越低,检测所需的时间越长,Ct值较低,体内病毒浓度较高,B错误,C正确;
D、新冠病毒的组成成分是蛋白质和RNA,质量分数75%的酒精可使蛋白质变性,所以质量分数75%的酒精可使新冠病毒的蛋白质变性从而达到消杀的目的,D正确。
故选B。
二、不定项选择题
16. 过氧化物酶体是存在所有动物细胞和大部分植物细胞中的一种细胞器,其中常含有两种酶,一种是氧化酶,能催化O2氧化有机物(如甲醇、乙醇、脂肪酸),但氧化过程不产生ATP,产生H2O2;另一种是过氧化氢酶,将H2O2分解为H2O和O2。过氧化物酶体能自我分裂产生,也能通过内质网出芽形成的囊泡转化形成,下列说法错误的是( )
A. 过氧化物酶体能分解有害物质,具有解毒的功能
B. 人体细胞中能自我复制的细胞器有线粒体、过氧化物酶体两种
C. 过氧化物酶体氧化有机物可为细胞提供热能
D. O2进入猪肝脏细胞后只在线粒体内膜上被利用
【答案】BD
【解析】
【分析】根据题意分析:过氧化物酶体含有两种酶,一种是氧化酶,能催化O2氧化有机物产生H2O2;另一种是过氧化氢酶,将H2O2分解为H2O和O2。
【详解】A、过氧化物酶体中的氧化酶能催化氧气氧化有机物如甲醇、乙醇等,过氧化氢酶能将H2O2分解为H2O和O2,A正确;
B、人体细胞中能自我复制的细胞器有线粒体、过氧化物酶体、中心体,B错误;
C、过氧化物酶体中的氧化酶能催化氧气氧化有机物如甲醇、乙醇、脂肪酸,但该过程不产生ATP,由此推测过氧化物酶体氧化有机物将有机物中的能量转变为热能,可为细胞提供热能,C正确;
D、根据题意可知,O2还可以在过氧化氢酶体中被利用,D错误。
故选BD。
17. 小鼠的毛色是由小鼠毛囊中黑色素细胞合成的色素控制的。其色素合成机理如下图所示,现有一只白色雄性小鼠,选用两只基因型不同的棕黄色雌鼠杂交,分别统计子代小鼠的表现型及比例、后代性状无性别差异。下列说法正确的是( )
A. 若两组子代小鼠表现型及比例分别是全为黑色和黑色:白色=1:1,可判断白色雄鼠能表达黑色素合成酶
B. 若两组子代小鼠表现型及比例分别是黑色:棕黄色=1:1和黑色:棕黄色:白色=1:1:2,可判断B/b、D/d两对等位基因分别位于两对同源染色体上
C. 若两组子代小鼠表现型出现黑色,可判断黑色小鼠的基因型一定为BbDd
D. 若一组子代小鼠表现型全为黑色,则子代小鼠自由交配,F2表现型及比例为黑色:棕黄色:白色=9:3:4
【答案】AC
【解析】
【分析】黑色素的合成受两对等位基因B/b和D/d的控制,存在B基因能控制合成多巴醌,有D基因可将多巴醌合成黑色素,具体分析,黑色鼠基因型为B-D-,棕黄色鼠基因型为B-dd,白化鼠基因型为bb--。
【详解】A、现有一只白色雄性小鼠bb--,选用两只基因型不同的棕黄色雌鼠B-dd杂交,子代小鼠表现型及比例分别是全为黑色和黑色:白色=1:1,则说明白色雄性小鼠基因型为bbDD,所以白色雄鼠能表达黑色素合成酶,A正确;
B、现有一只白色雄性小鼠bb--,选用两只基因型不同的棕黄色雌鼠B-dd杂交,子代小鼠表现型及比例分别是全为黑色和黑色:白色=1:1和黑色:棕黄色:白色=1:1:2,则说明白色雄性小鼠基因型为bbDD或bbD-,雌性小鼠为Bbdd,则无论B/b、D/d两对等位基因分别位于一对同源染色体上还是两对同源染色体上,都会有相同的结果,B错误;
C、由于白色雄性小鼠为bb--,棕黄色雌鼠为B-dd,若两组子代小鼠表现型出现黑色,可判断黑色小鼠的基因型一定为BbDd,C正确;
D、由于白色雄性小鼠为bb--,棕黄色雌鼠为B-dd,若一组子代小鼠表现型全为黑色,则亲本基因型为bbDD×BBdd,则F1为BbDd,由于无法判断B/b、D/d基因的位置,所以F2表现型及比例不一定是黑色:棕黄色:白色=9:3:4,D错误。
故选AC。
18. 某些人在情绪激动的情况下,会导致肺通气过度,呼气深吸气浅,可能会出现头晕,四肢发麻、抽搐,口唇发麻,有针刺样感觉等症状。下列叙述不正确的是( )
A. 由于血液中钙离子减少,出现抽搐的现象,可能是神经肌肉兴奋性增强所致
B. 胸腹部手术后的患者因怕疼而不敢深吸气,容易出现以上症状
C. 缺氧会导致上述症状,可通过提供纯氧的方法使呼吸正常
D. 内环境稳态是指机体内理化性质和理化指标维持相对稳定的状态
【答案】CD
【解析】
【分析】内环境稳态是指在正常生理情况下机体内环境的各种成分和理化性质只在很小的范围内发生变动,不是处于固定不变的静止状态,而是处于动态平衡状态。
【详解】A、人体血液中钙离子含量过高,会出现肌无力的症状,钙离子的浓度过低,会出现抽搐现象,A正确;
B、胸腹部手术后的患者因怕疼而不敢深吸气,导致供氧不足容易出现以上症状,B正确;
C、纯氧环境无法刺激人体的呼吸,需要二氧化碳的作用,故不能提供纯氧,C错误;
D、内环境稳态是指机体内各种化学成分和理化性质维持相对稳定的状态,D错误;
故选CD。
19. 某科研小组通过践踏实验来模拟人类活动对高山草甸植被的干扰作用。选用5名体重不同的实验员进行不同频度的践踏处理,结果如下图。下列有关说法正确的是( )
A. 5名不同体重的实验员分别对五个地块进行不同频度的践踏
B. 由实验结果可推测适度放牧可使植被物种丰富度增加
C. 据图分析可知,践踏区植被光合作用下降的原因可能是践踏使植物平均株高降低导致
D. 放牧不同类型的牲畜会对高山草甸植被造成不同影响,不只是因为践踏频度不同
【答案】BCD
【解析】
【分析】由题图可知对照组不作践踏处理,让5名不同体重的实验员分别以践踏频度25次、75次、250次、500次,分别对4块草甸区域进行践踏处理;对草甸践踏频度25次,与对照组相比,物种丰富度增加,可能是轻度践踏在短期内打破优势种对资源的绝对占有格局,抑制优势种群的生长;以践踏频度25次、75次、250次、500次践踏会导致植物平均叶面积变小,植物平均株高依次降低。
【详解】A、由题图可知,对照组不作践踏处理,让5名不同体重的实验员分别以践踏频度25次、75次、250次、500次,分别对4块草甸区域进行践踏处理,而不是5名不同体重的实验员分别对五个地块进行不同频度的践踏,A错误;
B、由题图可知,对草地的践踏频度25次即对草甸的轻度践踏,可能会在短期内打破优势种对资源的绝对占有格局,抑制优势种群的生长,与对照组相比,物种丰富度增加,B正确;
C、践踏会使草地中的土壤板结,而板结的土壤,其土壤颗粒间的间隙减小,其中氧气含量减少,因此根的呼吸作用减弱,从而使根的吸收功能受到抑制,影响植物地上部分的生长;从图中数据来看,以践踏频度25次、75次、250次、500次践踏会使植物平均株高依次降低,C正确;
D、放牧不同类型的牲畜会对高山草甸植被造成不同影响,据题图可知,是因为践踏频度不同,但也可能是放牧的方式等其他因素的影响,D正确。
故选BCD。
20. 为了构建重组DNA疫苗,可将不同的抗原DNA片段进行重组,图中A、B载体有三个酶切位点,其中Bcl Ⅰ和BamH Ⅰ识别并切割的核苷酸序列相同,如图所示。现对A载体和B载体分别进行双酶切得到含A载体片段和含B载体片段,经DNA连接酶得到BA载体,需要使用的酶分别是( )
选项
A载体
B载体
A
①+②
①+③
B
①+③
①+②
C
①+③
①+③
D
①+②
①+②
A. A B. B C. C D. D
【答案】A
【解析】
【分析】基因表达载体的构建(核心)。目的:使目的基因在受体细胞中稳定存在,并且可以遗传至下一代,使目的基因能够表达和发挥作用。组成:目的基因+启动子+终止子+标记基因。
【详解】A载体用①和②酶切,保留BamHⅠ与A相连,B载体用①和③酶切,保留Bcl Ⅰ与A相连,然后用DNA连接酶将A载体片段和B载体片段连接,得到BA载体,A正确。
故选A。
三、非选择题
21. 落地生根是多年生的草本植物。其叶片白天气孔关闭,晚上气孔开放吸收固定CO2,下图是其叶肉细胞发生的生理过程,实线代表白天发生的物质变化,虚线代表晚上发生的物质变化。G6P、PEP、OAA分别指葡萄糖—6—磷酸、磷酸烯醇式丙酮酸、草酰乙酸。据图分析,回答下列问题:
(1)落地生根叶肉细胞内CO2固定的直接产物是_____。
(2)落地生根叶肉细胞液泡中pH白天高于晚上,其原因是_____。细胞呼吸也可以产生PEP,PEP固定CO2需要PEP羧化酶,推测该酶在一昼夜中活性变化是_____。
(3)落地生根生长缓慢,每天光合产量极低的主要原因是_____。
(4)某同学想设计一个简单的实验测量落地生根植物叶片的呼吸速率,应该注意的事项是_____(至少答两条)。
【答案】(1)草酰乙酸(OAA)、三碳化合物(C3)
(2) ①. 晚上气孔打开吸收CO2,吸收的CO2通过生成苹果酸储存在液泡中;白天气孔关闭,液泡中储存的苹果酸分解释放的CO2用于光合作用。 ②. 白天活性减弱,晚上活性增强
(3)PEP含量有限,固定CO2后形成的苹果酸较少
(4)晚上进行;测量单位时间、单位面积内该植物叶片氧气的吸收量;选取不同的时间段,多次测量求平均值
【解析】
【分析】光合作用的光反应阶段包括水的光解产生NADPH与氧气以及ATP的形成;光合作用的暗反应阶段包括CO2被C5固定形成C3,C3在光反应提供的ATP和NADPH的作用下还原生成葡萄糖。
【小问1详解】
据图可知,在细胞质基质CO2与PEP生成OAA,然后经过一系列的变化,在叶绿体CO2与C5结合形成C3。
【小问2详解】
晚上气孔打开吸收CO2,吸收的CO2通过生成苹果酸储存在液泡中;白天气孔关闭,液泡中储存的苹果酸分解释放的CO2用于光合作用,所以落地生根叶肉细胞液泡中pH白天高于晚上。落地生根叶片白天气孔关闭,晚上气孔开放吸收固定CO2,PEP固定CO2需要PEP羧化酶,则PEP羧化酶白天活性减弱,晚上活性增强。
【小问3详解】
由于PEP含量有限,固定CO2后形成的苹果酸较少,所以光合产量极低,落地生根生长缓慢。
【小问4详解】
若要测定植物的呼吸作用,则需要在无光的条件下或晚上进行;可通过测量单位时间、单位面积内该植物叶片氧气的吸收量;为了获得正确的结果,则需要选取不同的时间段,多次测量求平均值。
22. 已知果蝇眼色受一对等位基因控制。野生型果蝇眼色是暗红色,研究人员发现了一只新亮红眼突变型雄果蝇,为探究亮红眼基因突变体的形成机制,设计了一系列实验(相关基因均不位于XY染色体的同源区段)。
(1)亮红眼突变型雄果蝇与野生型雌果蝇杂交,F1果蝇自由交配,后代表现为_____,说明亮红眼是一种常染色体上的隐性突变,选择F2暗红眼果蝇白由交配,F1亮红眼果蝇的比例为_____。
(2)已知果蝇的长翅(V)对残翅(v)为显性,灰体(H)对黑檀体(h)为显性,棒眼(B)对正常眼(b)为显性,残翅(v)、黑檀体(h),正常眼(b)三个基因分别位于2号、3号和X染色体上,为探究亮红眼突变基因(用字母e表示)与上述三种基因的位置关系,以四种突变型果蝇(只有一对等位基因突变,其他性状均为野生型)为亲本进行杂交实验,方案及部分结果如下表所示。
组合一:
亮红眼♂×残翅♀
组合二:
亮红眼♂×黑檀体♀
组合三:
亮红眼♂×正常眼♀
F1
暗红眼灰体
F2
暗红眼灰体:
暗红眼黑檀体:
亮红眼灰体=2:1:1
①组合一果蝇杂交,若F2中出现的结果为_____,可知E/e与V/v两对等位基因遵循基因自由组合定律。
②组合三果蝇杂交,F2雌果蝇中b基因频率为_____。
(3)减数分裂时,雄果蝇3号染色体不发生互换,雌果蝇发生。为进一步确定亮红眼基因位于3号染色体上,将组合二杂交产生的F1作_____(填“母本”或“父本”)进行测交,若实验结果为_____,说明亮红眼基因位于3号染色体上。
(4)将野生型暗红眼和突变型亮红眼茶因进行测序,下图为蒸因cDNA(转录的非模板链)的部分测序结果。
已知转录从第1位碱基开始,据图可知亮红眼突变体的基因内发生_____,造成蛋白质翻译到第_____位氨基酸后提前终止(终止密码子:UAA、UAG、UGA)。
【答案】(1) ①. 野生型与亮红眼表现型之比为3:1,亮红眼果蝇雌雄个体数相当 ②. 1/9
(2) ①. 暗红眼长翅:暗红眼残翅:亮红眼长翅:亮红眼残翅=9:3:3:1 ②. 3/4
(3) ①. 父本 ②. 亮红眼灰体:暗红眼黑檀体=1:1
(4) ①. 碱基对的缺失和替换 ②. 443
【解析】
【分析】果蝇眼色受一对等位基因控制。且相关基因均不位于XY染色体的同源区段,故遵循基因分离定律。
【小问1详解】
想要证明亮红眼是一种常染色体上的隐性突变,则可以用亮红眼突变型雄果蝇与野生型雌果蝇杂交,然后让F1果蝇自由交配,若野生型与亮红眼表现型之比为3:1,且亮红眼果蝇雌雄个体数相当,则说明亮红眼是一种常染色体上的隐性突变;若取F2暗红眼果蝇白由交配,其中纯合子占1/3,杂合子占2/3,雌雄均能产生2/3含显性基因的配子,产生1/3含显性基因的配子,用配子法计算,则子代亮红眼果蝇的比例为1/3×1/3=1/9。
【小问2详解】
组合一:亮红眼♂×残翅♀,若F1为暗红眼长翅,让F1白由交配得F2,若F2中出现的结果为暗红眼长翅:暗红眼残翅:亮红眼长翅:亮红眼残翅=9:3:3:1,E/e与V/v两对等位基因分别位于两对同源染色体上,两对等位基因遵循基因自由组合定律。组合三:亮红眼♂×正常眼♀,只考虑棒眼(B)与正常眼(b)基因,则F1表型基因型为棒眼XBXb♀,正常眼XbY♂=1:1,F1自交,F2有4种基因型,XBXb♀,XBY♂,XbXb♀,XbY♂,比值为1:1:1:1,根据公式:基因频率=(某基因数/全部等位基因数)×100%,则F2雌果蝇中b基因频率为(XBXb♀+XbXb♀×2)/(XBXb♀×2+XbXb♀×2)×100%=3/4。
【小问3详解】
将组合二杂交产生的F1作父本进行测交,若实验结果为亮红眼灰体:暗红眼黑檀体=1:1,则说明亮红眼基因位于3号染色体上
【小问4详解】
分析测序结果可知,第1320位碱基(A)发生了缺失,第1321位碱基(A)替换为(T),转录出的mRNA,终止密码子为UGA提前出现,mRNA上有1320个碱基能进行翻译,据mRNA碱基与氨基酸比例关系为3:1,故1320/3=440,蛋白质翻译到第440位氨基酸后翻译提前终止。
23. 矮化后的夹竹桃可以净化空气、美化环境。在培育矮化植物时,除了进行摘除顶芽等一些修剪工作外,还要控制光照等条件才能达到效果,根据所学知识回答下列问题。
(1)为了探究2,4—D促进夹竹桃生根的最适浓度,使用较高浓度溶液,处理时间较短的是_____法。在正式实验前做一个预实验的目的是_____。
(2)矮化过程中,需要_____(填“补充”或“减少”)光照。光敏色素是感受光信号的分子,化学本质是_____,在植物体_____(部位)的细胞内比较丰富。
(3)为了探究某矮化夹竹桃是赤霉素受体异常还是不能产生赤霉素造成的,应该选择夹竹桃_____(“幼苗”还是“成体”)为实验材料,原因是_____。请写出探究的实验思路:_____。
【答案】(1) ①. 沾蘸法 ②. 为进一步的实验摸索条件,也可以检验实验设计的科学性和可行性
(2) ①. 减少 ②. 蛋白质 ③. 分生组织
(3) ①. 幼苗 ②. 使用幼苗,生长变化明显 ③. 将矮化夹竹桃幼苗若干株平均分为两组,一组使用适宜浓度赤霉素溶液处理,一组使用等量蒸馏水处理,在相同适宜的条件下,培养一段时间测量并比较植株的平均高度。
【解析】
【分析】用生长素类调节剂处理插条的方法很多,以下两类方法比较简便。浸泡法:把插条的基部浸泡在配制好的溶液中,深约3 cm,处理几小时至一天。处理完毕就可以扦插了。这种处理方法要求溶液的浓度较小,并且最好是在遮阴和空气湿度较高的地方进行处理。沾蘸法:把插条基部在浓度较高的药液中沾蘸一下(约5s),深约1.5 cm即可。
光敏色素是一类蛋白质(色素—蛋白复合体),分布在植物的各个部位,其中在分生组织的细胞内比较丰富。在受到光照射时,光敏色素的结构会发生变化,这一变化的信息会经过信息传递系统传导到细胞核内,影响特定基因的表达,从而表现出生物学效应。
【小问1详解】
为了探究2,4—D促进夹竹桃生根的最适浓度,使用较高浓度溶液,处理时间较短的是沾蘸法。在进行科学研究时,有时需要在正式实验前先做一个预实验。这样可以为进一步的实验摸索条件,也可以检验实验设计的科学性和可行性。
【小问2详解】
光作为一种信号,影响、调控植物生长、发育的全过程,植物能够对光作出反应,植物可以感知光信号并据此调整生长发育,所以矮化过程中,需要减少光照。光敏色素是一类蛋白质,在分生组织的细胞内比较丰富。
【小问3详解】
为了探究某矮化夹竹桃是赤霉素受体异常还是不能产生赤霉素造成的,应该选择夹竹桃幼苗作为实验材料,因为使用幼苗,生长变化明显。实验为了探究某矮化夹竹桃是赤霉素受体异常还是不能产生赤霉素造成的,可设计如下实验:将矮化夹竹桃幼苗若干株平均分为两组,一组使用适宜浓度赤霉素溶液处理,一组使用等量蒸馏水处理,在相同适宜的条件下,培养一段时间测量并比较植株的平均高度。
24. 随着经济快速发展,城市水污染和农村污水处理问题日益突出。治理城市水污染的一种有效途径是建立人工湿地公园,利用植物根系的吸收和微生物的作用,并经过多层过滤,达到降解污染、净化水质的目的。为了应对农村污水处理问题,科研人员研发了新型农村污水处理池,将污水通过进水口有控制地投配到厌氧池中,经过一段时间处理后,投配污水将缓慢通过过滤池进行沉降,过滤池的顶部有植物浮床系统,污水中的污染物经厌氧池、过滤池后流出,使污水得到初步净化,回答以下问题。
(1)生活污水流入河流,造成蓝细菌等大量繁殖,引起水华。人工湿地公园治理水华的常用方法是种植芦苇和香蒲等大型挺水植物,这种治理水华的作用机理主要是_____。
(2)在处理农村污水时,厌氧池中的微生物属于生态系统成分中的_____,这些微生物的作用主要是_____。生活污水经过处理以后,水质达到排放要求,具体原因是_____(答出2点)。
(3)人工湿地净化污水体现了湿地生态系统具有抵抗力稳定性,抵抗力稳定性是指_____,流经该湿地生态系统的总能量要_____(填“大于”或“小于”或“等于”)生产者所固定的太阳能。对该湿地生态系统进行植物补充种植时,对植物的选择要求是_____,体现了生态修复的_____原理。
【答案】(1)大型挺水植物可以与蓝细菌等竞争阳光资源和水体中的N、P等矿质元素
(2) ①. 分解者 ②. 将污水中的有机物分解为无机物 ③. 污染物中的有机物被厌氧池中的微生物(充分的)分解;污染物中不易分解吸收的物质在过滤池中沉降;污染物中无机盐(无机物)被浮床系统中的植物(充分的)吸收
(3) ①. 指生态系统抵抗外界干扰并使自身结构和功能保持原状的能力 ②. 大于 ③. 选择当地、水生、污染物净化能力强的植被 ④. 协调
【解析】
【分析】1、生态工程是生态学、工程学、系统学、经济学等学科交叉而产生的应用学科。生态工程以生态系统的自组织、自我调节功能为基础,遵循整体、协调、循环、自生等生态学基本原理。
2、生态系统之所以能维持相对稳定,是由于生态系统具有自我调节能力。生态系统自我调节能力的基础是负反馈。物种数目越多,营养结构越复杂,自我调节能力越大。
【小问1详解】
种植大型挺水植物可以治理水华,其原因是大型挺水植物与蓝细菌竞争阳光资源和水体中的N、P 等矿质元素。
【小问2详解】
厌氧池中的微生物属于生态系统成分中的分解者,在该系统中的作用主要是将污水中的有机物分解为无机物。污染物中的有机物被厌氧池中的微生物(充分的)分解;污染物中不易分解吸收的物质在过滤池中沉降;污染物中无机盐(无机物)被浮床系统中的植物(充分的)吸收,所以生活污水经过处理以后,水质达到排放要求。
【小问3详解】
生态系统抵抗外界干扰并使自身结构和功能保持原状的能力是生态系统的抵抗力稳定性。流经该生态系统的总能量=生产者所固定的太阳能+污水中所含有的有机物中的化学能。在治理湿地生态系统过程中,进行植物的补充种植时需考虑种植的植物对当地环境以及生物的适应,所以应选择当地、水生、污染物净化能力强的植被,这体现了生物对环境的适应性,这里遵循了生态修复的协调原理。
25. 研究发现,大部分白血病患者细胞中存在异常的融合基因UBA2—WTIP,可作为检测白血病的特异性分子标志物。科研人员通过RT—PCR方法克隆得到融合基因UBA2—WTIP,为了研究该基因的作用和致病机制,需要构建重组载体并把目的基因和FLAG标签基因序列连接起来,分别获得带有FLAG肽链的UBA2—WTIP融合蛋白和WTIP蛋白。FLAG肽链由8个氨基酸残基组成,可作为基因工程中蛋白质是否表达的标记。
(1)科研人员以提取的某白血病人外周血细胞总RNA为模板,经过_____过程合成cDNA,设计_____种引物,经RT—PCR扩增出融合基因UBA2—WTIP。对测序结果进行数据分析,推测融合基因UBA2—WTIP是在UBA2基因的第16外显子与WTIP基因的第2外显子处拼接而成,如图1所示。为了验证该融合基因的产生是基因组DNA融合而不是不同的RNA剪接后逆转录所产生的,可通过PCR验证,其实验思路和预期结果为_____。
(2)为了构建重组载体,科研人员设计了以下2种引物,如图2所示:
上游引物F2为:5’TATGGTACCATG①GCACTGTCGCGGGGG3’,GGTACC为Kpn Ⅰ酶切位点;
下游引物R2为:5’TAT②TCA③GAGCTCAGTGACGTG3’;
FLAG标签基因编码链序列(5’GATTACAAGGATGACGACGATAAG3’)可以插入目的基因编码区的首端或者末端。已知引物中ATG对应起始密码,若UBA2—WTIP融合基因编码的蛋白质前端有一段信号肽,则FLAG标签基因序列一般不能插入①位置,原因是_____;若在下游引物R2②③处插入FLAG标签基因序列和EcoR Ⅰ酶切位点,已知引物中TCA对应终止密码,位置③处序列为5’_____3’。
(3)制备的重组载体体外转染人类白血病细胞株KG—la细胞,提取各细细胞总蛋白,用FLAG单克隆抗体检测蛋白表达情况,并分别测定转染空质粒的对照细胞、转录UBA2—WTIP融合基因及转录WTIP基因的KG-la细胞增殖情况,结果分别如图3所示。
检测相关蛋白质是否表达的方法是_____;上述生长曲线结果说明_____。
【答案】(1) ①. 逆(反)转录 ②. 2 ③. 提取该病人的DNA,使用图中F1和R1引物进行PCR扩增,若出现239bp扩增片段,该融合基因的融合方式是基因组水平融合。
(2) ①. 蛋白质前端的信号肽一般会在蛋白质成熟时被切割掉,所以不能得到带有FLAG肽链的蛋白质。 ②. CTTATCGTCGTCATCCTTGTAATC
(3) ①. 抗原—抗体杂交 ②. UBA2—WTIP融合基因能在体外促进白血病细胞增殖,WTIP基因能抑制白血病细胞的增殖。
【解析】
【分析】基因工程技术的基本步骤:(1)目的基因的获取:方法有从基因文库中获取、利用PCR技术扩增和人工合成。(2)基因表达载体的构建:是基因工程的核心步骤,基因表达载体包括目的基因、启动子、终止子和标记基因等。(3)将目的基因导入受体细胞。(4)目的基因的检测与鉴定:分子水平上的检测:①检测转基因生物染色体的DNA是否插入目的基因--DNA分子杂交技术;②检测目的基因是否转录出了mRNA--分子杂交技术;③检测目的基因是否翻译成蛋白质--抗原-抗体杂交技术,个体水平上的鉴定:抗虫鉴定、抗病鉴定、活性鉴定等。
【小问1详解】
科研人员以提取的某白血病人外周血细胞总RNA为模板,经过逆(反)转录过程合成cDNA。DNA分子是双链,PCR时以每一条为模板,合成子代DNA,因此需要2种引物。据图可知,如果融合基因UBA2—WTIP是在UBA2基因的第16外显子与WTIP基因的第2外显子处拼接而成,那么该基因长度为239bp,能以F1和R1引物进行PCR扩增,因此如果提取该病人的DNA,使用图中F1和R1引物进行PCR扩增,若出现239bp扩增片段,该融合基因的融合方式是基因组水平融合。
【小问2详解】
PCR时,在引物作用下,DNA聚合酶从引物3'端开始延伸DNA链,即DNA的合成方向是从子链的5'端向3'端延伸的,①位置前面为ATG,是翻译的起始位置,若FLAG标签基因序列插入①位置,UBA2—WTIP融合基因编码的蛋白质前端有一段信号肽,蛋白质前端的信号肽一般会在蛋白质成熟时被切割掉,不能得到带有FLAG肽链的蛋白质,因此一般不能插入①位置。标签基因序列本身含有启动子和终止子序列,不需要在目的基因中的启动子和终止子之间,因此若在下游引物R2②③处插入FLAG标签基因序列和EcoR Ⅰ酶切位点,引物中TCA对应终止密码,则③位置为FLAG标签基因序列,FLAG标签基因编码链序列(5’GATTACAAGGATGACGACGATAAG3’),③处序列与此互补,为5’CTTATCGTCGTCATCCTTGTAATC3’。
【小问3详解】
检测相关蛋白质是否表达的方法是抗原—抗体杂交。据右图结果可知,与转染空质粒的对照细胞相比,转录WTIP基因的KG-la细胞增殖较少,转录UBA2—WTIP融合基因的KG-la细胞增殖较多,据此可知,UBA2—WTIP融合基因能在体外促进白血病细胞增殖,WTIP基因能抑制白血病细胞的增殖。
生物解析:山东省济南市2021-2022学年高一上学期期末(学情检测)考试生物试题(解析版): 这是一份生物解析:山东省济南市2021-2022学年高一上学期期末(学情检测)考试生物试题(解析版),共35页。
2023届山东省济南,聊城高三下学期学情检测(一模)生物: 这是一份2023届山东省济南,聊城高三下学期学情检测(一模)生物,文件包含生物答案docx、2023届山东省济南市高三下学期学情检测一模生物试题pdf等2份试卷配套教学资源,其中试卷共14页, 欢迎下载使用。
2023届山东省济南市高三二模生物试题(含解析): 这是一份2023届山东省济南市高三二模生物试题(含解析),共26页。试卷主要包含了单选题,多选题,综合题等内容,欢迎下载使用。

