高中数学高考考点57 推理与证明-备战2022年高考数学 考点一遍过(1)
展开
这是一份高中数学高考考点57 推理与证明-备战2022年高考数学 考点一遍过(1),共34页。试卷主要包含了合情推理与演绎推理,直接证明与间接证明,数学归纳法,在各项均为正数的数列中,,且.,已知函数在处的切线的斜率为1,A4纸是生活中最常用的纸规格等内容,欢迎下载使用。
考点57 推理与证明
(十八)推理与证明
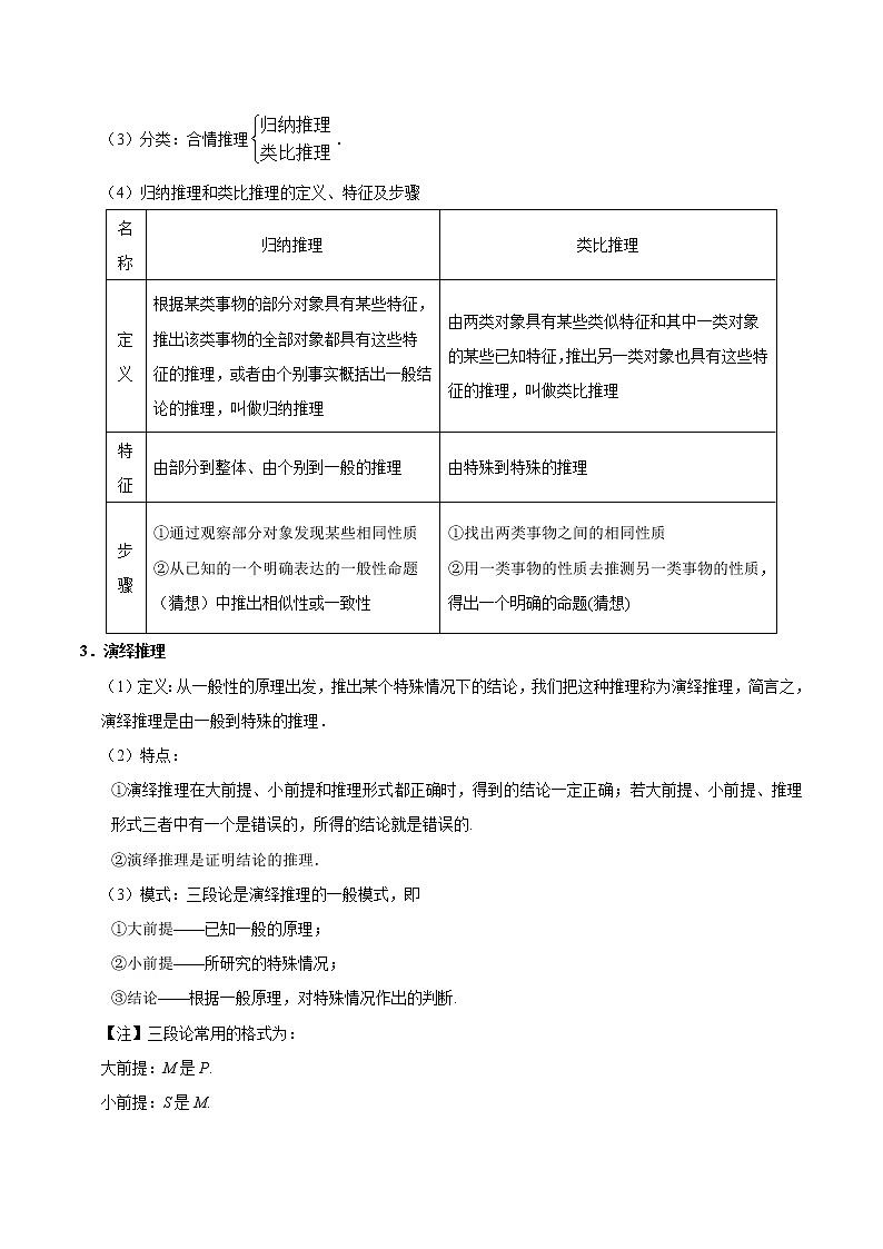
1.合情推理与演绎推理
(1)了解合情推理的含义,能利用归纳和类比等进行简单的推理,了解合情推理在数学发现中的作用.
(2)了解演绎推理的重要性,掌握演绎推理的基本模式,并能运用它们进行一些简单推理.
(3)了解合情推理和演绎推理之间的联系和差异.
2.直接证明与间接证明
(1)了解直接证明的两种基本方法——分析法和综合法;了解分析法和综合法的思考过程、特点.
(2)了解间接证明的一种基本方法——反证法;了解反证法的思考过程、特点.
3.数学归纳法
了解数学归纳法的原理,能用数学归纳法证明一些简单的数学命题.
一、推理
1.推理
(1)定义:根据一个或几个已知的判断来确定一个新的判断的思维过程就是推理.推理一般包含两个部分:一是前提,是指已知的事实(或假设);二是结论,是由已知判断推出的新的判断,即推理的形式为“前提结论”.
(2)分类:推理.
2.合情推理
(1)定义:根据已有的事实,经过观察、分析、比较、联想,再进行归纳类比,然后提出猜想的推理叫做合情推理.
(2)特点:
①合情推理的结论是猜想,不一定正确;
②合情推理是发现结论的推理.
(3)分类:合情推理.
(4)归纳推理和类比推理的定义、特征及步骤
名称
归纳推理
类比推理
定义
根据某类事物的部分对象具有某些特征,推出该类事物的全部对象都具有这些特征的推理,或者由个别事实概括出一般结论的推理,叫做归纳推理
由两类对象具有某些类似特征和其中一类对象的某些已知特征,推出另一类对象也具有这些特征的推理,叫做类比推理
特征
由部分到整体、由个别到一般的推理
由特殊到特殊的推理
步骤
①通过观察部分对象发现某些相同性质
②从已知的一个明确表达的一般性命题(猜想)中推出相似性或一致性
①找出两类事物之间的相同性质
②用一类事物的性质去推测另一类事物的性质,得出一个明确的命题(猜想)
3.演绎推理
(1)定义:从一般性的原理出发,推出某个特殊情况下的结论,我们把这种推理称为演绎推理,简言之,演绎推理是由一般到特殊的推理.
(2)特点:
①演绎推理在大前提、小前提和推理形式都正确时,得到的结论一定正确;若大前提、小前提、推理形式三者中有一个是错误的,所得的结论就是错误的.
②演绎推理是证明结论的推理.
(3)模式:三段论是演绎推理的一般模式,即
①大前提——已知一般的原理;
②小前提——所研究的特殊情况;
③结论——根据一般原理,对特殊情况作出的判断.
【注】三段论常用的格式为:
大前提:M是P.
小前提:S是M.
结论:S是P.
二、证明
1.直接证明——综合法与分析法
(1)综合法
①定义:利用已知条件和某些数学定义、定理、公理等,经过一系列的推理论证,最后推导出所要证明的结论成立,这种证明方法叫做综合法.
②框图表示:(其中P表示已知条件、已有的定义、定理、公理等,Q表示要证的结论)
③思维过程:由因导果.
(2)分析法
①定义:从要证明的结论出发,逐步寻求使它成立的充分条件,直到最后,把要证明的结论归结为判定一个明显成立的条件(已知条件、定理、定义、公理等)为止,这种证明方法叫做分析法.
②框图表示:(其中P表示要证明的结论)
③思维过程:执果索因.
2.间接证明——反证法
(1)定义:一般地,假设原命题不成立(即在原命题的条件下,结论不成立),经过正确的推理,最后得出矛盾,因此说明假设错误,从而证明了原命题成立,这样的证明方法叫做反证法.
(2)反证法中的矛盾主要是指以下几方面:
①与已知条件矛盾;
②与假设矛盾;
③与定义、公理、定理矛盾;
④与公认的简单事实矛盾;
⑤自相矛盾.
三、数学归纳法
(1)概念:一般地,证明一个与正整数n有关的命题,可按下列步骤进行:
①(归纳奠基)证明当n取第一个值时命题成立;
②(归纳递推)假设时命题成立,证明当时命题也成立.
只要完成这两个步骤,就可以断定命题对从开始的所有正整数n都成立.
上述证明方法叫做数学归纳法.
(2)框图表示:
(3)用数学归纳法证明的关键在于两个步骤,要做到“递推基础不可少,归纳假设要用到,结论写明莫忘掉”.因此必须注意以下两点:
①验证是基础
数学归纳法的原理表明:第一个步骤是要找一个数n0,这个数n0就是要证明的命题对象的最小自然数,这个自然数并不一定都是“1”,因此,“找准起点,奠基要稳”是正确运用数学归纳法第一个要注意的问题.
②递推是关键
数学归纳法的实质在于递推,所以从“k”到“k+1”的过程中,必须把归纳假设“n=k”作为条件来导出“n=k+1”时的命题成立,在推导过程中,归纳假设要用一次或几次.
考向一 合情推理
常见的类比、归纳推理及求解策略:
(1)在进行类比推理时,不仅要注意形式的类比,还要注意方法的类比,且要注意以下两点:
①找两类对象的对应元素,如:三角形对应三棱锥,圆对应球,面积对应体积等等;
②找对应元素的对应关系,如:两条边(直线)垂直对应线面垂直或面面垂直,边相等对应面积相等.
(2)归纳推理是由部分到整体、由特殊到一般的推理,由归纳推理所得的结论不一定正确,通常归纳的个体数目越多,越具有代表性,那么推广的一般性命题也会越可靠,它是一种发现一般性规律的重要方法.
典例1 在等差数列中,若,则有等式成立.类比上述性质,相应地在等比数列中,若,则成立的等式是
A.
B.
C.
D.
【答案】C
【解析】在等差数列中,若,则有等式成立
∴在等比数列中,若,则有等式成立.
故选C.
【名师点睛】类比推理应用的类型及相应方法:
(1)类比定义:在求解由某种熟悉的定义产生的类比推理型试题时,可以借助原定义来求解;
(2)类比性质:从一个特殊式子的性质、一个特殊图形的性质入手,提出类比推理型问题,求解时要认真分析两者之间的联系与区别,深入思考两者的转化过程是求解的关键;
(3)类比方法:有一些处理问题的方法具有类比性,可以把这种方法类比应用到其他问题的求解中,注意知识的迁移.
典例2 观察下列式子:,,,,…,根据以上式子可归纳:________________.
【答案】
【解析】因为,,,
所以=
【技巧点拨】解决此类问题时,通常利用归纳推理,其步骤如下:
①分别归纳各式左、右两边的规律;
②明确各式左、右两边之间的关系;
③按归纳出的规律写出即可.解决此类问题一般需要转化为求数列的通项公式或前n项和等.
1.在《九章算术》方田章圆田术(刘徽注)中指出,“割之弥细,所失弥少,制之又割,以至于不可割,则与圆周合体而无所失矣.”注述中所用的割圆术是一种无限与有限的转化过程,比如在中“…”即代表无限次重复,但原式却是个定值x,这可以通过方程确定出来,类比上述结论可得的正值为
A.1 B.
C.2 D.4
2.古希腊毕达哥拉斯学派研究了“多边形数”,人们把多边形数推广到空间,研究了“四面体数”,下图是第一至第四个四面体数.(已知)
观察上图,由此得出第5个四面体数为______(用数字作答);第个四面体数为______.
考向二 演绎推理
(1)演绎推理是从一般到特殊的推理;其一般形式是三段论,应用三段论解决问题时,应当首先明确什么是大前提和小前提,如果前提是显然的,则可以省略.
(2)演绎推理的结论是否正确,取决于该推理的大前提、小前提和推理形式是否全部正确,因此,分析推理中的错因实质就是判断大前提、小前提和推理形式是否正确.
典例3 有一段“三段论”,推理是这样的:对于可导函数,如果,那么是函数的极值点.因为在处的导数值,所以是函数的极值点.以上推理中
A.大前提错误 B.小前提错误
C.推理形式错误 D.结论正确
【答案】A
【解析】因为对于可导函数,如果,那么不一定是函数的极值点,所以大前提错误.
故选A.
典例4 甲、乙、丙三人中,一人是教师、一人是记者、一人是医生.已知:丙的年龄比医生大;甲的年龄和记者不同;记者的年龄比乙小.根据以上情况,下列判断正确的是
A.甲是教师,乙是医生,丙是记者 B.甲是医生,乙是记者,丙是教师
C.甲是医生,乙是教师,丙是记者 D.甲是记者,乙是医生,丙是教师
【答案】C
【解析】由甲的年龄和记者不同和记者的年龄比乙小可以推得丙是记者,再由丙的年龄比医生大,可知甲是医生,故乙是教师.
故选C.
3.“四边形是矩形,四边形的对角线相等”补充以上推理的大前提是
A.正方形都是对角线相等的四边形 B.矩形都是对角线相等的四边形
C.等腰梯形都是对角线相等的四边形 D.矩形都是对边平行且相等的四边形
4.某市为了缓解交通压力,实行机动车限行政策,每辆机动车每周一到周五都要限行一天,周末(周六和周日)不限行.某公司有,,,,五辆车,每天至少有四辆车可以上路行驶.已知车周四限行,车昨天限行,从今天算起,,两车连续四天都能上路行驶,车明天可以上路,由此可知下列推测一定正确的是
A.今天是周四 B.今天是周六
C.车周三限行 D.车周五限行
考向三 直接证明
利用综合法、分析法证明问题的策略:
(1)综合法的证明步骤如下:
①分析条件,选择方向:确定已知条件和结论间的联系,合理选择相关定义、定理等;
②转化条件,组织过程:将条件合理转化,书写出严密的证明过程.特别地,根据题目特点选取合适的证法可以简化解题过程.
(2)分析法的证明过程是:确定结论与已知条件间的联系,合理选择相关定义、定理对结论进行转化,直到获得一个显而易见的命题即可.
(3)实际解题时,用分析法思考问题,寻找解题途径,用综合法书写解题过程,或者联合使用分析法与综合法,即从“欲知”想“已知”(分析),从“已知”推“可知”(综合),双管齐下,两面夹击,找到沟通已知条件和结论的途径.
典例5 已知,求证:.
【答案】见解析.
【解析】要证,
只需要证.
∵,
∴只需要证,即,
从而只需要证,
∴只需要证,
即,而上述不等式显然成立,
故原不等式成立.
【名师点睛】①逆向思考是用分析法证明的主要思想,通过反推,逐步寻找使结论成立的充分条件.正确把握转化方向是使问题顺利获解的关键.
②证明较复杂的问题时,可以采用两头凑的办法,即通过分析法找出某个与结论等价(或充分)的中间结论,然后通过综合法证明这个中间结论,从而使原命题得证.
5.在各项均为正数的数列中,,且.
(1)当时,求的值;
(2)求证:当时,.
考向四 间接证明
1.用反证法证明不等式要把握的三点
(1)必须先否定结论,即肯定结论的反面.
(2)必须从否定结论进行推理,即应把结论的反面作为条件,且必须依据这一条件进行推证.
(3)推导出的矛盾可能多种多样,有的与已知矛盾,有的与假设矛盾,有的与已知事实矛盾等,且推导出的矛盾必须是明显的.
2.反证法的一般步骤
用反证法证明命题时,要从否定结论开始,经过正确的推理,导出逻辑矛盾,从而达到新的否定(即肯定原命题)的过程.这个过程包括下面三个步骤:
(1)反设——假设命题的结论不成立,即假设原结论的反面为真;
(2)归谬——由“反设”作为条件,经过一系列正确的推理,得出矛盾;
(3)存真——由矛盾结果断定反设错误,从而肯定原结论成立.
即反证法的证明过程可以概括为:反设——归谬——存真.
典例6 用反证法证明某命题时,对结论“自然数a,b,c中恰有一个偶数”正确的反设是
A.自然数a,b,c中至少有两个偶数
B.自然数a,b,c中至少有两个偶数或都是奇数
C.自然数a,b,c都是奇数
D.自然数a,b,c都是偶数
【答案】B
【解析】“恰有一个偶数”的反面应是“至少有两个偶数或都是奇数”,故选B.
【名师点睛】反证法证明含“至少”、“至多”型命题时,可减少讨论情况,目标明确.否定结论时需弄清楚结论的否定是什么,避免出现错误.需注意“至少有一个”的否定为“一个都没有”,“至多有一个”的否定为“至少有两个”.
典例7 若a,b,c均为实数,,,.求证:a,b,c中至少有一个大于0.
【答案】见解析.
【解析】设a、b、c都小于或等于0,即a≤0,b≤0,c≤0,
∴a+b+c≤0,
而a+b+c=(x2-2x)+(y2-4y)+(z2-2z)+=(x-1)2+(y-2)2+(z-1)2+-6>0,
这与假设矛盾,即原命题成立.
【名师点睛】用反证法,假设都小于或等于0,推出的值大于0,出现矛盾,从而得到假设不正确,命题得证.反证法的适用范围:
(1)否定性命题;
(2)结论涉及“至多”、“至少”、“无限”、“唯一”等词语的命题;
(3)命题成立非常明显,直接证明所用的理论较少,且不容易证明,而其逆否命题非常容易证明;
(4)要讨论的情况很复杂,而反面情况较少.
6.已知数列{an}的前n项和为Sn,且满足an+Sn=2.
(1)求数列{an}的通项公式;
(2)求证:数列{an}中不存在三项按原来顺序成等差数列.
考向五 数学归纳法
应用数学归纳法的常见策略:
(1)应用数学归纳法证明等式,关键在于“先看项”,弄清等式两边的构成规律,由n=k到n=k+1时等式两边变化的项.
(2)应用数学归纳法证明不等式,关键是由n=k成立证n=k+1时也成立.在归纳假设后应用比较法、综合法、分析法、放缩法等加以证明,充分应用不等式的性质及放缩技巧.
(3)应用数学归纳法解决“归纳—猜想—证明”,是不完全归纳与数学归纳法的综合应用,关键是先由合情推理发现结论,然后再证明结论的正确性.
典例8 在用数学归纳法证明的过程中:假设当时,不等式成立,则需证当时,也成立.若,则
A. B.
C. D.
【答案】B
【解析】当时,,
而,所以,故选B.
【名师点睛】本小题主要考查数学归纳法,考查运算化简能力,考查对比分析能力,属于基础题.求解时,令,根据求出的表达式,比较,由此求得的值.
典例9 给出下列不等式:
,
,
,
,
,
……
(1)根据给出不等式的规律,归纳猜想出不等式的一般结论;
(2)用数学归纳法证明你的猜想.
【答案】(1);(2)证明见解析.
【解析】观察不等式左边最后一个数分母的特点:
,
……
猜想不等式左边最后一个数的分母为,对应各式右端为,
所以,不等式的一般结论为:.
证明:①当时显然成立;
②假设时结论成立,即成立,
当时,
.
即当时结论也成立.
由①②可知对任意,结论都成立.
【名师点睛】数学归纳法中:有时候从变成了,这其中增加了:这些项,不要盲目认为是直接从变成了,这一点需要注意区分.求解时,(1)根据所给等式,重点关注不等式左边的最后一个数的分母和右边数的分母,写出对应的一般结论;(2)使用数学归纳法直接证明,注意步骤.
7.已知函数在处的切线的斜率为1.
(1)求的值及的最大值;
(2)用数学归纳法证明:.
1.有一段演绎推理是这样的:“直线平行于平面,则平行于平面内所有直线;已知直线平面,直线平面,直线∥平面,则直线∥直线”的结论显然是错误的,这是因为
A.大前提错误 B.小前提错误
C.推理形式错误 D.非以上错误
2.用反证法证明命题:“三角形的内角中至少有一个不大于60度”时,反设正确的是
A.假设三内角都不大于60度 B.假设三内角至多有两个大于60度
C.假设三内角至多有一个大于60度 D.假设三内角都大于60度
3.用演绎法证明函数是增函数时的小前提是
A.函数满足增函数的定义 B.增函数的定义
C.若,则 D.若,则
4.现有一个关于平面图形的命题:如图所示,同一平面内有两个边长都是a的正方形,其中一个正方形的某顶点在另一个正方形的中心,则这两个正方形重叠部分的面积恒为,类比到空间,有两个棱长均为a的正方体,其中一个的某顶点在另一个的中心,则这两个正方体重叠部分的体积恒为
A. B.
C. D.
5.有一个奇数列1,3,5,7,9,…,现进行如下分组:第1组为,第2组为;第3组为;…试观察每组内各数之和与该组的编号数n的关系为
A. B.
C. D.
6.沈老师告知高三文数周考的附加题只有6名同学A,B,C,D,E,F尝试做了,并且这6人中只有1人答对了.同学甲猜测:D或E答对了;同学乙猜测:C不可能答对;同学丙猜测:A,B,F当中必有1人答对了;同学丁猜测:D,E,F都不可能答对.若甲、乙、丙、丁中只有1人猜对,则此人是
A.甲 B.乙
C.丙 D.丁
7.设为椭圆的左焦点,为椭圆的右顶点,为椭圆短轴上的一个顶点,当时,该椭圆的离心率为,将此结论类比到双曲线,得到的正确结论为
A.设为双曲线的左焦点,为双曲线的右顶点,为双曲线虚轴上的一个顶点,当时,该双曲线的离心率为2
B.设为双曲线的左焦点,为双曲线的右顶点,为双曲线虚轴上的一个顶点,当时,该双曲线的离心率为4
C.设为双曲线的左焦点,为双曲线的右顶点,为双曲线虚轴上的一个顶点,当时,该双曲线的离心率为2
D.设为双曲线的左焦点,为双曲线的右顶点,为双曲线虚轴上的一个顶点,当时,该双曲线的离心率为4
8.A4纸是生活中最常用的纸规格.A系列的纸张规格特色在于:①A0、A1、A2、…、A5,所有尺寸的纸张长宽比都相同.②在A系列纸中,前一个序号的纸张以两条长边中点连线为折线对折裁剪分开后,可以得到两张后面序号大小的纸,比如1张A0纸对裁后可以得到2张A1纸,1张A1纸对裁可以得到2张A2纸,依此类推.这是因为A系列纸张的长宽比为:1这一特殊比例,所以具备这种特性.已知A0纸规格为84.1厘米×118.9厘米.118.9÷84.1≈1.41≈,那么A4纸的长度约为
A.厘米 B.厘米
C.厘米 D.厘米
9.甲、乙、丙、丁四名同学组成一个4100米接力队,老师要安排他们四人的出场顺序,以下是他们四人的要求.甲:我不跑第一棒和第二棒;乙:我不跑第一棒和第四棒;丙:我也不跑第一棒和第四棒;丁:如果乙不跑第二棒,我就不跑第一棒.老师听了他们四人的对话,安排了一种合理的出场顺序,满足了他们的所有要求,据此我们可以断定在老师安排的出场顺序中跑第三棒的人是
A.丁 B.乙
C.丙 D.甲
10.我国南宋数学家杨辉1261年所著的《详解九章算法》一书里出现了如图所示的表,即杨辉三角,这是数学史上的一个伟大成就.在“杨辉三角”中,第行的所有数字之和为,若去除所有为1的项,依次构成数列,则此数列的前55项和为
A.4072 B.2026
C.4096 D.2048
11.利用数学归纳法证明“ 且”的过程中,由假设“”时成立,推导“”时也成立时,该不等式左边的变化是
A.增加
B.增加
C.增加并减少
D.增加并减少
12.若,都是正整数,且,则由下列不等式:①;②;③.归纳推广出一个一般不等式为______.
13.求“方程的解”有如下解题思路:设,则在上单调递增,且,所以原方程有唯一解.类比上述解题思路,方程的解集为______.
14.已知的内角,,对应的边分别为,,,三边互不相等,且满足.
(1)比较与的大小,并证明你的结论;
(2)求证:不可能是钝角.
15.已知函数,.
(1)用分析法证明:;
(2)证明:.
16.在正整数集上定义函数,满足,且.
(1)求证:;
(2)是否存在实数a,b,使,对任意正整数n恒成立,并证明你的结论.
1.【2019年高考全国I卷理数】古希腊时期,人们认为最美人体的头顶至肚脐的长度与肚脐至足底的长度之比是(≈0.618,称为黄金分割比例),著名的“断臂维纳斯”便是如此.此外,最美人体的头顶至咽喉的长度与咽喉至肚脐的长度之比也是.若某人满足上述两个黄金分割比例,且腿长为105 cm,头顶至脖子下端的长度为26 cm,则其身高可能是
A.165 cm B.175 cm
C.185 cm D.190 cm
2.【2019年高考全国II卷理数】2019年1月3日嫦娥四号探测器成功实现人类历史上首次月球背面软着陆,我国航天事业取得又一重大成就,实现月球背面软着陆需要解决的一个关键技术问题是地面与探测器的通讯联系.为解决这个问题,发射了嫦娥四号中继星“鹊桥”,鹊桥沿着围绕地月拉格朗日点的轨道运行.点是平衡点,位于地月连线的延长线上.设地球质量为M1,月球质量为M2,地月距离为R,点到月球的距离为r,根据牛顿运动定律和万有引力定律,r满足方程:.设,由于的值很小,因此在近似计算中,则r的近似值为
A. B.
C. D.
3.【2019年高考北京卷理数】在天文学中,天体的明暗程度可以用星等或亮度来描述.两颗星的星等与亮度满足m2−m1=lg,其中星等为mk的星的亮度为Ek(k=1,2).已知太阳的星等是−26.7,天狼星的星等是−1.45,则太阳与天狼星的亮度的比值为
A. 1010.1 B. 10.1
C. lg10.1 D. 10–10.1
4.【2017年高考全国II卷理数】甲、乙、丙、丁四位同学一起去向老师询问成语竞赛的成绩.老师说:你们四人中有2位优秀,2位良好,我现在给甲看乙、丙的成绩,给乙看丙的成绩,给丁看甲的成绩.看后甲对大家说:我还是不知道我的成绩.根据以上信息,则
A.乙可以知道四人的成绩 B.丁可以知道四人的成绩
C.乙、丁可以知道对方的成绩 D.乙、丁可以知道自己的成绩
5.【2017年高考北京卷理】袋中装有偶数个球,其中红球、黑球各占一半.甲、乙、丙是三个空盒.每次从袋中任意取出两个球,将其中一个球放入甲盒,如果这个球是红球,就将另一个球放入乙盒,否则就放入丙盒.重复上述过程,直到袋中所有球都被放入盒中,则
A.乙盒中黑球不多于丙盒中黑球 B.乙盒中红球与丙盒中黑球一样多
C.乙盒中红球不多于丙盒中红球 D.乙盒中黑球与丙盒中红球一样多
6.【2016年高考新课标II卷理】有三张卡片,分别写有1和2,1和3,2和3.甲,乙,丙三人各取走一张卡片,甲看了乙的卡片后说:“我与乙的卡片上相同的数字不是2”,乙看了丙的卡片后说:“我与丙的卡片上相同的数字不是1”,丙说:“我的卡片上的数字之和不是5”,则甲的卡片上的数字是 .
7.【2019年高考全国II卷理数】中国有悠久的金石文化,印信是金石文化的代表之一.印信的形状多为长方体、正方体或圆柱体,但南北朝时期的官员独孤信的印信形状是“半正多面体”(图1).半正多面体是由两种或两种以上的正多边形围成的多面体.半正多面体体现了数学的对称美.图2是一个棱数为48的半正多面体,它的所有顶点都在同一个正方体的表面上,且此正方体的棱长为1.则该半正多面体共有________个面,其棱长为_________.(本题第一空2分,第二空3分.)
变式拓展
1.【答案】C
【解析】由题意可得,,∴,解得.
故选C.
【名师点睛】本题考查了推理与证明中的类比推理,属中档题.
2.【答案】35;
【解析】观察可得,
第一个四面体数为1;
第二个四面体数为;
第三个四面体数为;
第四个四面体数为;
……
由此可归纳,第个四面体数为,即为,
设该式中的每个数从左至右的排列为数列,即为1,3,6,10,……
得到递推关系为,,…,,相加后得,,
故数列的和 ,
当时,.
故答案为:35;.
【名师点睛】本题考查归纳推理,累加法求通项,分组法数列求和,考查图形分析能力,逻辑推理能力,找到数字的演变规律是解题关键.求解时,通过观察图形,先将图形的规律转化为数字规律,通过观察发现,相邻的数字差分别是3,6,10,……,即第项应为,那么就把问题转化为求数列的和,为1,3,6,10,……,根据这些数字可以发现,, ,……, ,利用累加法可以得到,再利用题目所给已知,求出前项和,即为第个四面体数,当时,即为第5个四面体数.
3.【答案】B
【解析】根据题意,用演绎推理即三段论形式推导一个结论成立,大前提应该是结论成立的依据,
∵由四边形是矩形,得到四边形的对角线相等的结论,
∴大前提一定是矩形都是对角线相等的四边形,故选B.
【名师点睛】本题考查演绎推理的定义,关键是掌握演绎推理的形式,属于基础题.根据题意,用三段论的形式分析即可得答案.
4.【答案】A
【解析】首先考查选项A:
若今天是周四,,,,,五辆车分别在周一、周三、周二、周五、周四,满足题意,
据此可排除B,C,D,故选A.
【名师点睛】本题主要考查推理案例的处理方法,特殊值法处理选择题等知识,意在考查学生的转化能力和计算求解能力.
5.【答案】(1);(2)证明见解析.
【解析】(1)∵,
∴,
∴,解得,
同理解得,即.
(2)要证时,,
只需证,只需证,只需证,
只需证,只需证,
根据基本不等式得,当且仅当,即时等号成立.
所以原不等式成立.
【名师点睛】本题考查实数值的求法,考查数列的递推公式、递推思想等基础知识,考查运算求解能力,是中档题.求解时,(1)推导出,解得,从而,由此能求出的值;(2)利用分析法,只需证,只需证,只需证,根据基本不等式即可得到结果.
6.【答案】(1);(2)见证明.
【解析】(1)当n=1时,a1+S1=2a1=2,则a1=1.
又an+Sn=2,所以an+1+Sn+1=2,两式相减得,
所以{an}是首项为1,公比为的等比数列,
所以.
(2)(反证法)假设存在三项按原来顺序成等差数列,记为ap+1,aq+1,ar+1(p<q<r,且p,q,r∈N*),则2aq+1=ap+1+ar+1,即,
所以2·2r-q=2r-p+1.①
又因为p<q<r,r∈N*,
所以r-q,r-p∈N*.
所以①式左边是偶数,右边是奇数,等式不成立.
所以假设不成立,原命题得证.
【名师点睛】本题主要考查数列通项的求法,考查反证法,意在考查学生对这些知识的理解掌握水平,属于中档题.求解时,(1)利用项和公式求数列{an}的通项公式;(2)利用反证法证明.
7.【答案】(1),;(2)见证明.
【解析】(1)函数的定义域为.求导数,得.
由已知,得,即,∴.
此时,,
当时,;当时,.
∴当时,取得极大值,该极大值即为最大值,
∴.
(2)用数学归纳法证明:
①当时,左边,右边,∴左边>右边,不等式成立.
②假设当时,不等式成立,即.
那么,
由(1),知(,且).
令,则,
∴,
∴.
即当时,不等式也成立.
根据①②,可知不等式对任意都成立.
【名师点睛】本题主要考查导数的几何意义,利用导函数求函数的最值,数学归纳法证明不等式,意在考查学生的计算能力,分析能力,逻辑推理能力,难度较大.求解时,(1)求出函数的导函数,利用即可求出的值,再利用导函数判断函数的增减性,于是求得最大值;(2)①当时,不等式成立;②假设当时,不等式成立;验证时,不等式成立即可.
考点冲关
1.【答案】A
【解析】在推理过程“直线平行于平面,则平行于平面内所有直线;已知直线平面,直线平面,直线∥平面,则直线∥直线”中,直线平行于平面,则平行于平面内所有直线为大前提,由线面平行的性质易得直线平行于平面,则直线可与平面内的直线可能平行、也可能异面,这是一个假命题,故这个推理过程错误的原因是:大前提错误.
故选A.
【名师点睛】由三段论的一般模式,可得结论.三段论是演绎推理的一般模式:
(1)大前提——已知的一般原理;
(2)小前提——所研究的特殊情况;
(3)结论——根据一般原理,对特殊情况作出的判断.
2.【答案】D
【解析】根据反证法的步骤可知,假设是对原命题结论的否定,“至少有一个”的否定为“一个也没有”即“三角形三个内角都大于60度”,故选D.
【名师点睛】本题主要考查了反证法的概念,以及命题的否定的应用,着重考查了逻辑推理能力,属于基础题.求解时,根据反证法的定义,假设是对原命题结论的否定,即可求得,得到答案.
3.【答案】A
【解析】证明函数是增函数,依据的原理是增函数的定义,因此,用演绎法证明函数是增函数时,大前提是:增函数的定义;小前提是函数满足增函数的定义.
故选A.
【名师点睛】本题主要考查演绎推理,熟记概念即可,属于基础题型.大前提提供了一个一般性的原理,小前提提出了一个特殊的对象,两者联系,即可得出结果.
【名师点睛】(1)归纳推理和演绎推理会出现错误的原因是由合情推理的性质决定的,但演绎推理出现错误,有三种可能,一种是大前提错误,第二种是小前提错误,第三种是逻辑结构错误.
(2)在使用三段论推理证明中,如果命题是错误的,则可能是“大前提”错误,也可能是“小前提”错误,也可能是逻辑错误.仔细分析“直线平行于平面,则平行于平面内所有直线;已知直线平面,直线平面,直线∥平面,则直线∥直线”的推理过程,不难得到结论.
4.【答案】C
【解析】由题意,因为同一个平面内有两个边长都是的正方形,其中一个的某顶点在另一个的中心,则这两个正方形重叠的部分的面积恒为,
类比到空间中由两个棱长均为的正方体,其中一个的某顶点在另一个的中心,
则这两个正方体的重叠部分的体积为,故选C.
【名师点睛】本题主要考查了类比推理的应用,解答的关键是根据正方形的性质类比推理出正方体的性质特征,难度不大,属于基础题,着重考查了推理与论证能力.求解时,根据正方形中,其中一个的某顶点在另一个的中心,则这两个正方形重叠的部分的面积恒为,结合正方体的结构特征,即可类比推理出两个正方体重叠部分的体积,得到答案.
5.【答案】B
【解析】由题意可得,第一组数字之和为;第二组数字之和为;
第三组数字之和为,依次类推,按照规律,归纳可得,第组数字之和为.
故选B.
【名师点睛】本题主要考查了归纳推理,对于合情推理主要包括归纳推理和类比推理.数学研究中,在得到一个新结论前,合情推理能帮助猜测和发现结论,在证明一个数学结论之前,合情推理常常能为证明提供思路与方向.合情推理仅是“合乎情理”的推理,它得到的结论不一定正确.而演绎推理得到的结论一定正确(前提和推理形式都正确的前提下).由题意可得,第一组数字之和为;第二组数字之和为;第三组数字之和为,观察规律,归纳可得,第组数字之和与其组的编号数之间的关系.
6.【答案】D
【解析】若甲猜对,则乙也猜对,与题意不符,故甲猜错;
若乙猜对,则甲或丙猜对,与题意不符,故乙猜错;
若丙猜对,则乙猜对,与题意不符,故丙猜错;
∵甲、乙、丙、丁四人中只有1人猜对,
∴丁猜对.
故选D.
【名师点睛】本题考查推理能力,考查进行简单的合情推理,考查学生分析解决问题的能力,考查命题的真假判断及应用,是中档题.求解时,分别假设甲对、乙对、丙对、丁对,由已知条件进行推理,由此能求出结果.
7.【答案】C
【解析】对于双曲线而言,,排除A,B.
由,得,
故选C.
【名师点睛】本题主要考查双曲线的简单几何性质和双曲线离心率的计算,考查类比推理,意在考查学生对这些知识的理解掌握水平和分析推理能力.求解时,先排除A,B,再根据求出双曲线的离心率得解.
8.【答案】C
【解析】由题意,A0纸的长与宽分别为118.9厘米,84.1厘米,
则A1纸的长为,A2纸的长为,
A3纸的长为,A4纸的长为≈29.7(厘米).
故选C.
【名师点睛】本题考查的是图形的变化规律,根据题意正确找出图形变化过程中存在的规律是解题的关键.
9.【答案】C
【解析】由题意知,乙、丙均不跑第一棒和第四棒,则跑第三棒的人只能是乙、丙中的一个,
当丙跑第三棒时,乙只能跑第二棒,这时丁是第一棒,甲是第四捧,符合题意,
当乙跑第三棒时,丙只能跑第二棒,丁只能跑第四棒,甲跑第一捧,不符合题意,
故跑第三棒的人是丙,故答案为丙.
【名师点睛】本题主要考查推理案例,属于难题.推理案例的题型是高考命题的热点,由于条件较多,做题时往往感到不知从哪里找到突破点,解答这类问题,一定要仔细阅读题文,逐条分析所给条件,并将其引伸,找到各条件的融汇之处和矛盾之处,多次应用假设、排除、验证,清理出有用“线索”,找准突破点,从而使问题得以解决.
10.【答案】A
【解析】由题意可知:每一行数字和为首项为1,公比为2的等比数列,
则杨辉三角形的前n项和为Sn2n﹣1,
若去除所有的为1的项,则剩下的每一行的个数为1,2,3,4,……,可以看成构成一个首项为1,公差为1的等差数列,则Tn,
可得当n=10,所有项的个数和为55,
则杨辉三角形的前12项的和为S12=212﹣1,
则此数列前55项的和为S12﹣23=4072,
故选A.
【名师点睛】本题主要考查归纳推理的应用,结合杨辉三角形的系数与二项式系数的关系以及等比数列等差数列的求和公式是解决本题的关键,综合性较强,难度较大.求解时,利用n次二项式系数对应杨辉三角形的第n+1行,然后令x=1得到对应项的系数和,结合等比数列和等差数列的公式进行转化求解即可.
11.【答案】D
【解析】时,不等式为;
时,不等式为,
比较可得,增加并减少.
故选D.
【名师点睛】用数学归纳法写递推式时,要注意从到时系数k对表达式的影响,防止出错的方法是依次写出和的表达式,对比增项是什么,减项是什么即可.
12.【答案】
【解析】利用归纳推理发现左边的次幂为,右边两项相加,且次幂和为,的次幂呈2倍的关系,
所以.
故填:..
【名师点睛】归纳推理的一般步骤是两步,一是通过观察个别情况发现某些相同性质;二是从已知的相同性质中推出一个明确表达的一般性命题(猜想).
13.【答案】
【解析】,即,
设,则在上单调递增.
又∵,∴,解得或−1,故方程的解集是.
故答案为.
【名师点睛】本题主要考查类比推理,结合题中条件,找出适当的规律即可,属于常考题型.求解时,先由得到,构造,进而得出结果.
14.【答案】(1);(2)详见解析.
【解析】(1)大小关系为.
证明如下:要证,只需证,
由题意知,只需证,(已知条件)
故所得大小关系正确.
(2)假设是钝角,则,
而,
这与矛盾,故假设不成立.
所以不可能是钝角.
【名师点睛】本题考查分析法与反证法,考查基本求证能力,属基本题.求解时,(1)利用分析法,将所证不等式转化为已知条件,即得结论;(2)利用反证法,先假设,再结合余弦定理得矛盾,即否定假设即得结论.
15.【答案】(1)见解析;(2)见解析.
【解析】(1)由,得,
要证,
只需证,
只需证,
只需证,
因为恒成立,
所以成立.
(2)因为,当且仅当时取等号,
又,
所以由(1)得.
【思路点拨】(1)要证原不等式成立,先将函数的表达式代入原不等式,两边乘以,可以得到一个显然成立的结论,由此证得原不等式成立.
(2)利用(1)的结论,将(1)右边的二次函数配方,求出其最小值,由此可证得,而,由此可得.
16.【答案】(1)见解析;(2),证明见解析.
【解析】(1)因为,整理得,
由,代入得,,
所以.
(2)由,,可得.
以下用数学归纳法证明:
存在实数,使成立.
①当时,显然成立;
②当时,假设存在,使得成立,
那么,当时,
,
即当时,存在,使得成立.
由①,②可知,存在实数,使对任意正整数n恒成立.
【名师点睛】本题考查数列与函数相结合的转化能力,数学归纳法的具体应用,重在转化思想和计算能力的考查.求解时,(1)利用数列的递推关系,求出,再证明;(2)通过判断a,b的值,然后采用数学归纳法进行证明.
直通高考
1.【答案】B
【解析】方法一:如下图所示.
依题意可知:
,
腿长为105 cm得,即,
,
,
所以AD>169.89.
②头顶至脖子下端长度为26 cm,
即AB
相关试卷
这是一份高中数学高考考点48 排列与组合-备战2022年高考数学 考点一遍过(1),共20页。试卷主要包含了排列,组合等内容,欢迎下载使用。
这是一份高中数学高考考点40 抛物线-备战2022年高考数学 考点一遍过(1),共31页。试卷主要包含了抛物线的定义和标准方程,抛物线的几何性质等内容,欢迎下载使用。
这是一份高中数学高考考点36 圆的方程-备战2022年高考数学 考点一遍过,共20页。试卷主要包含了圆的方程,点与圆的位置关系,必记结论等内容,欢迎下载使用。

