湖北省恩施州2018年中考物理试题(WORD版,含答案)
展开2018年湖北省恩施州中考物理试卷
一、选择题(每小题2分)
1.如图实验中,是为了探究声音产生原因的是( )
A.①② B.②③ C.②④ D.③④
2.下列光现象中属于光的折射的是( )
3.以下能源不可再生的是( )
A.天然气 B.风能 C.太阳能 D.地热能
4.下列有关力的说法中,正确的是( )
A.产生力的两个物体一定发生了作用
B.一个物体也能产生力的作用
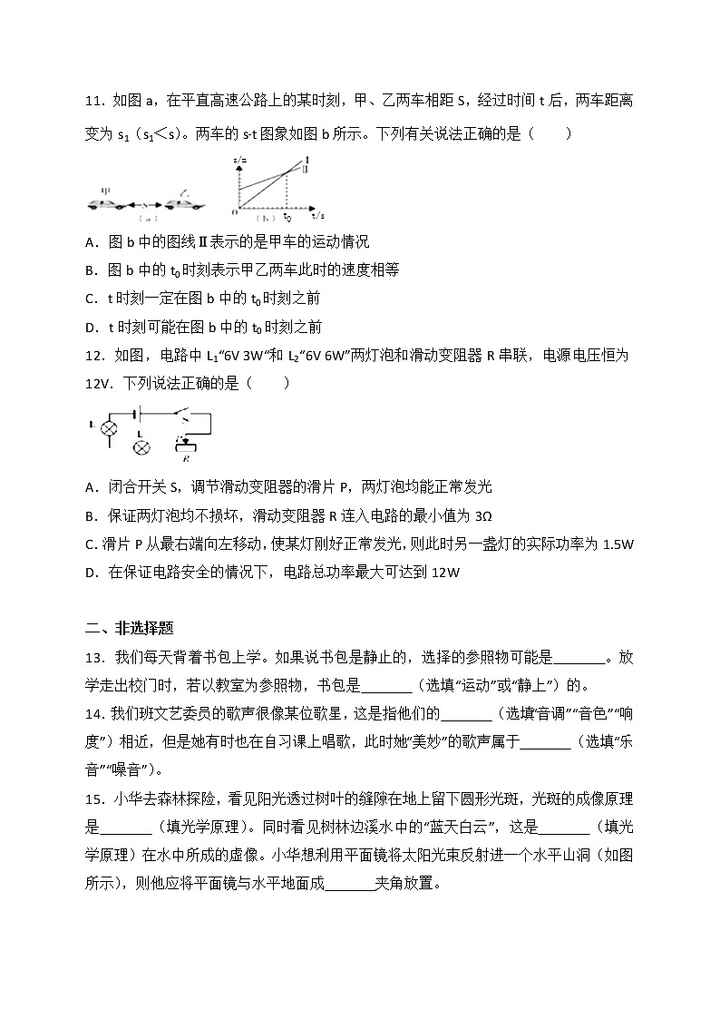
C.力能脱离物体而存在
D.相互接触的两个物体一定产生力的作用
5.以下有关电的相关说法正确的是( )
A.绝缘体中没有电荷
B.导体两端有电压,就一定能形成稳定电流
C.金属导体中靠自由电子定向移动形成电流
D.半导体的导电性与环境变化无关
6.下列有关磁场的说法错误的是( )
A.磁体周围的磁场是真实存在的
B.磁感线是为了描述磁场面虚拟的封闭曲线
C.通电导体周围存在着磁场
D.地面上的指南针N极总是指向地理的南极
7.下列有关热和能的说法正确的是( )
A.对物体做功,物体内能一定增大
B.柴油机在压缩冲程中汽缸内空气的内能增大
C.晶体在熔化过程中内能保持不变
D.电流通过导体产生的热只与电流大小有关
8.如图,小强在做凸透镜成像实验时,他得到以下结论,你认为正确的是( )
A.蜡烛置于c点时,在光屏上能成一个放大的像
B.蜡烛置于b点时,在光屏上能成一个倒立缩小的像
C.蜡烛从a点向b点移动,光屏上的像逐渐变大
D.蜡烛从b点向左移动,光屏上的像逐渐变大
9.如图,小船上放有较大石头,当人将石头放入池塘后,下列说法正确的是( )
A.水对池塘底部的压强增大 B.水对池塘底部的压强减小
C.水对船底的压强不变 D.水对船底的压强增大
10.如图,电源电压恒定,闭合S2,断开S1和S3,两电表均有示数;再断开S2,同时闭合S1和S3,此时( )
A.电流表示数变小,电压表示数变大
B.电流表示数变大,电压表示数变小
C.两表示数均变小
D.两表示数均变大
11.如图a,在平直高速公路上的某时刻,甲、乙两车相距S,经过时间t后,两车距离变为s1(s1<s)。两车的s﹣t图象如图b所示。下列有关说法正确的是( )
A.图b中的图线Ⅱ表示的是甲车的运动情况
B.图b中的t0时刻表示甲乙两车此时的速度相等
C.t时刻一定在图b中的t0时刻之前
D.t时刻可能在图b中的t0时刻之前
12.如图,电路中L1“6V 3W“和L2“6V 6W”两灯泡和滑动变阻器R串联,电源电压恒为12V.下列说法正确的是( )
A.闭合开关S,调节滑动变阻器的滑片P,两灯泡均能正常发光
B.保证两灯泡均不损坏,滑动变阻器R连入电路的最小值为3Ω
C.滑片P从最右端向左移动,使某灯刚好正常发光,则此时另一盏灯的实际功率为1.5W
D.在保证电路安全的情况下,电路总功率最大可达到12W
二、非选择题
13.我们每天背着书包上学。如果说书包是静止的,选择的参照物可能是 。放学走出校门时,若以教室为参照物,书包是 (选填“运动”或“静上”)的。
14.我们班文艺委员的歌声很像某位歌星,这是指他们的 (选填“音调”“音色”“响度”)相近,但是她有时也在自习课上唱歌,此时她“美妙”的歌声属于 (选填“乐音”“噪音”)。
15.小华去森林探险,看见阳光透过树叶的缝隙在地上留下圆形光斑,光斑的成像原理是 (填光学原理)。同时看见树林边溪水中的“蓝天白云”,这是 (填光学原理)在水中所成的虚像。小华想利用平面镜将太阳光束反射进一个水平山洞(如图所示),则他应将平面镜与水平地面成 夹角放置。
16.如图。两个质量不相等的实心铁球甲和乙(m甲>m乙)相距S,在无限长的光滑水平面上以相同的速度向右运动(空气阻力不计)。则 (选填“甲”或“乙”)球的动能大, (选填“甲”或“乙”)球的惯性大。随着时间的延长,甲球 (选填“可能”或“不可能”)撞上乙球。
17.如图,闭合开关后,轨道上的金属杆ab将向 移动(选填“左”或“右”)通电后金属杆运动起来,此过程中能量的转化是 。
18.将体积相等的松木(ρ木=0.5g/cm3)和石蜡(ρ蜡=0.9g/cm3)分别放入装满水的杯中,松手静上后,松木所受到的浮力F1和石蜡所受到的浮力F2的大小关系为F1 F2(选填“>““=”“<“)。此时它们露出水面的体积比V木露:V蜡露= 。
19.如图。老师在做托里拆利实验时(当地气压为标准大气压),试管的顶端混入了部分空气,实验时测得管内水银柱的高度 (选填“大于”“等于”“小于”)760mm;如果将试管顶端开一个孔,管内水银柱最终会 。
20.如图。弹簧开始处于自然伸长状态,现用10N的推力F推着木板B向右作匀速直线运动,最终将弹簧压缩至最短(木板B始终未接触墙壁、地面与木板B的下表面光滑、B的速度始终大于A的速度)。在此过程中木板B受到摩擦力的方向向 (选
填“左”或“右”),木块A受摩擦力的大小为 N.木块A在水平方向上受到的合力方向 发生改变(选填“可能”或“不可能”)。
21.(1.00分)按要求作图:如图,当开关闭合后,请标出小磁针的N和S极。
22.如图,用绳子竖直悬挂一个小球,将一斜面物块慢慢靠近小球,并刚好与之接触(绳子仍然竖直,且小球静止)。请作出小球此时所受力的示意图。
23.如图,要求开关控制螺旋灯泡,将图中元件分别正确连接到电路中。
24.(1.00分)如图,圆锥体的高h为 cm
25.(1.00分)此时汽车的瞬时速度为 km/h
26.(1.00分)如图所示,电压表的示数是 V。
27.如图。是加热固体碘的实验。在加热过程中,我们会看见杯内产生紫色的气体,这是因为固体碘吸热发生了 (填物态变化)。停止加热待冷却后,在干净的玻璃片上出现了黑色颗粒,这是因为气态碘又发生了 (填物态变化)的原因,生活中 (露、冰、霜)的形成与这一物态变化相同。
28.小明学习欧姆定律后,利用一块电压表和阻值为R0的已知电阻,测量
未知电阻Rx的阻值。池选择丁满足实验要求的器材,并连接了部分实验电图路(如图所示)。小明的实验要求是:只闭合开关S和S1时,电压表测量R0两的电压U1;只闭合开关S和S2时,电压表测量电源两淪的电压U2。
(1)请你用笔线代替导线完善实验电路(只添加一根导线)。
(2)请用已知量和测出的量表示出Rx,则Rx= 。
29.在实验课上,老师要求小明用一只量筒、一枚大头针和水,测量一个小木块的密度。下面是小明的有关实验步骤,请你帮他补充完整。
(1)在量筒内倒入适量的水,量筒的示数为V1。
(2)将小木块放入量筒中(木块漂浮),此时量筒的示数为V2。
(3) 。(补充步骤)
(4)计算得出木块的密度ρ木= (写出最简表达式)。
30.如图,质量为0.1kg的铁球从高为2.3m的斜面顶端无摩擦下滑后,撞击到水平地面上的金属块。假设撞击时铁球的机械能有20%转化成内能,并全部被自己吸收(c铁=0.46×103J/(kg•℃),假设铁球在整个运动过程中与接触面无摩擦、不计空气阻力)。
(1)求铁球下滑到斜面底端的过程中,重力做功多少J?
(2)求铁球升高的温度为多少℃?
31.如图。为某电热器的电路图。R1和R2为电热丝,其中R1的规格为“220V 110W”且阻值不随温度而变化,电源电压保持220V恒定不变。
(1)当S闭合时,10分钟内电热器产生的热量是多少J?
(2)当S断开时,R1的实际功率为39.6W,求此时电热器的总功率为多大?
32.(5.00分)如图,图a为测量体重的电子秤原理图,它主要由三部分构成:踏板和压力杠杆ABO,压力传感器,电流表A(量程为0﹣0.1A.转换刻度后可以显示体童大小)。其中AO:BO=5:1,已知压力传感器的电阻R与所受压力F变化的关系如图b所示。设踏板和杠杆组件的质量可以忽略不计,电源电压恒为3V,取g=10N/kg。计算
(1)如果某人站在该秤踏板上时,电流表的示数为12mA,这个人的体重是多少kg?
(2)该秤能显示的最大体重值是多少kg?
2018年湖北省恩施州中考物理试卷
参考答案
一、选择题(每小题2分)
1-5:BDAAC 6-10:DBCBD 11-12:DC
二、非选择题
13.人;运动。
14.音色;噪声。
15.光的直线传播;光的反射;30°或150°。
16.甲;甲;不可能。
17.右;电能转化为机械能。
18.<;5:1。
19.小于;下降至管内外液面相平。
20.左;10;可能。
21.
22.
。
23.
24.3.22。
25.55。
26.4。
27.升华;凝华;霜。
28.(1)使电压表负接线柱与S1左端接线柱相连(或S2右端接线柱相连),实验电路如图所示:
(2)R0。
29.解:补充完整。
(1)在量筒内倒入适量的水,量筒的示数为V1。
(2)将小木块放入量筒中(木块漂浮),此时量筒的示数为V2。
(3)用大头针将木块压入水中,读出体积V3。
(4)表达式:木块受到的浮力F浮=ρ水g(V2﹣V1),木块的重力G木=ρ木块(V3﹣V1)g,由于木块漂浮,它受到的浮力等于重力,即:F浮=ρ水g(V2﹣V1)=G木=ρ木块(V3﹣V1)g,所以木块的密度ρ木块=×ρ水。
故答案为:(3)用大头针将木块压入水中,读出体积V3;(4)×ρ水。
30.解:(1)铁球的重力:
G=mg=0.1kg×10N/kg=1N,
铁球下滑到斜面底端的过程中,重力做功:
W=Gh=1N×2.3m=2.3J;
(2)由于铁球从斜面顶端无摩擦下滑,
所以该过程中铁球的机械能没有损失,则撞击时铁球的机械能等于最初的重力势能,即W机=W=2.3J,
根据题意和Q=cm△t可得,铁球升高的温度:
△t====0.01℃。
答:(1)铁球下滑到斜面底端的过程中,重力做功为2.3J;
(2)铁球升高的温度为0.01℃。
31.解:
(1)当S闭合时,电路为R1的简单电路,此时R1的功率P1=110W,
则10分钟内电热器产生的热量:
Q=W=P1t=110W×10×60s=6.6×104J;
(2)由P=UI=可得,R1的阻值:
R1===440Ω,
当S断开时,R1与R2串联,
因串联电路中各处的电流相等,
所以,由P=UI=I2R可得,电路中的电流:
I===0.3A,
此时电热器的总功率:
P=UI=220V×0.3A=66W。
答:(1)当S闭合时,10分钟内电热器产生的热量是6.6×104J;
(2)当S断开时,R1的实际功率为39.6W,此时电热器的总功率为66W。
32.解:
(1)由图a知,压力传感器R与电流表串联在电源上,由欧姆定律可得此时R连入电路的阻值:
R===250Ω,
由图象可知,此时人对踏板压力F=100N,
人对踏板压力F压=G人g=m人g,由杠杆平衡条件有:F×AO=m人g×BO,
所以:m人===50kg;
(2)由图象知,R与所受压力F变化成线性关系,设R=aF+b,
当F=100N时,R=250Ω,
即:250Ω=100N×a+b…①
当F=200N时,R=200Ω,
即:200Ω=200N×a+b…②
解①②可得:a=﹣0.5Ω/N,b=300Ω,
所以R=﹣0.5Ω/N•F+300Ω,
因为R阻值随F增大而减小,所以当电流表示数达到最大0.1A时,R阻值最小,压力传感器受到压力最大,人对踏板压力最大,
此时传感器的电阻:R'===30Ω,
则:30Ω=﹣0.5Ω/N•F+300Ω,
所以压力杆对传感器的压力:F′=540N,
由杠杆平衡条件有:F'×AO=m人'g×BO
秤能称的最大体重值:m人'===270kg。
答:(1)如果某人站在该秤踏级上时,电流表的示数为12mA,这个人的体重是50kg;
(2)该秤能显示的最大体重值是270kg。
精品解析:2022年湖北省恩施州中考物理试题(原卷版): 这是一份精品解析:2022年湖北省恩施州中考物理试题(原卷版),共8页。试卷主要包含了选择题,非选择题等内容,欢迎下载使用。
2022年湖北省恩施州中考物理试题(教师版): 这是一份2022年湖北省恩施州中考物理试题(教师版),共16页。试卷主要包含了选择题,非选择题等内容,欢迎下载使用。
2021年湖北省恩施州中考理综物理试题(教师版): 这是一份2021年湖北省恩施州中考理综物理试题(教师版),共19页。试卷主要包含了作图必须用2B铅笔作答,可用到的相对原子质量和物理参数等内容,欢迎下载使用。

