必刷22 微生物的培养与利用(共30题)-【百题大过关】2023年高考生物总复习高频考点+常考题型必刷题
展开
这是一份必刷22 微生物的培养与利用(共30题)-【百题大过关】2023年高考生物总复习高频考点+常考题型必刷题,文件包含必刷22微生物的培养与利用共30题-百题大过关2023年高考生物总复习高频考点+常考题型必刷题解析版docx、必刷22微生物的培养与利用共30题-百题大过关2023年高考生物总复习高频考点+常考题型必刷题原卷版docx等2份试卷配套教学资源,其中试卷共39页, 欢迎下载使用。
必刷22 微生物的培养与利用
高考题目
1.(2021·全国乙卷)工业上所说的发酵是指微生物在有氧或无氧条件下通过分解与合成代谢将某些原料物质转化为特定产品的过程。利用微生物发酵制作酱油在我国具有悠久的历史。某企业通过发酵制作酱油的流程示意图如下。
回答下列问题:
(1)米曲霉发酵过程中,加入大豆、小麦和麦麸可以为米曲霉的生长提供营养物质,大豆中的___________可为米曲霉的生长提供氮源,小麦中的淀粉可为米曲霉的生长提供___________。
(2)米曲霉发酵过程的主要目的是使米曲霉充分生长繁殖,大量分泌制作酱油过程所需的酶类,这些酶中的_____、______能分别将发酵池中的蛋白质和脂肪分解成易于吸收、风味独特的成分,如将蛋白质分解为小分子的肽和__________。米曲霉发酵过程需要提供营养物质、通入空气并搅拌,由此可以判断米曲霉属于___________(填“自养厌氧”“异养厌氧”或“异养好氧”)微生物。
(3)在发酵池发酵阶段添加的乳酸菌属于___________(填“真核生物”或“原核生物”);添加的酵母菌在无氧条件下分解葡萄糖的产物是___________。在该阶段抑制杂菌污染和繁殖是保证酱油质量的重要因素,据图分析该阶段中可以抑制杂菌生长的物质是___________(答出1点即可)。
【答案】①. 蛋白质 ②. 碳源 ③. 蛋白酶 ④. 脂肪酶 ⑤. 氨基酸 ⑥. 异养好氧 ⑦. 原核生物 ⑧. 酒精和二氧化碳 ⑨. 酒精、乳酸、食盐(答一个即可)
【解析】1、参与腐乳制作的微生物主要是毛霉,其新陈代谢类型是异养需氧型。腐乳制作的原理:毛霉等微生物产生的蛋白酶能将豆腐中的蛋白质分解成小分子的肽和氨基酸;脂肪酶可将脂肪分解成甘油和脂肪酸。2、微生物的生长繁殖一般需要水、无机盐、碳源和氮源等基本营养物质,有些还需要特殊的营养物质如生长因子,还需要满足氧气和pH等条件。3、果酒制作的菌种为酵母菌,其原理是:在有氧的条件下,酵母菌大量繁殖,无氧的条件下,酵母菌产生酒精和二氧化碳。
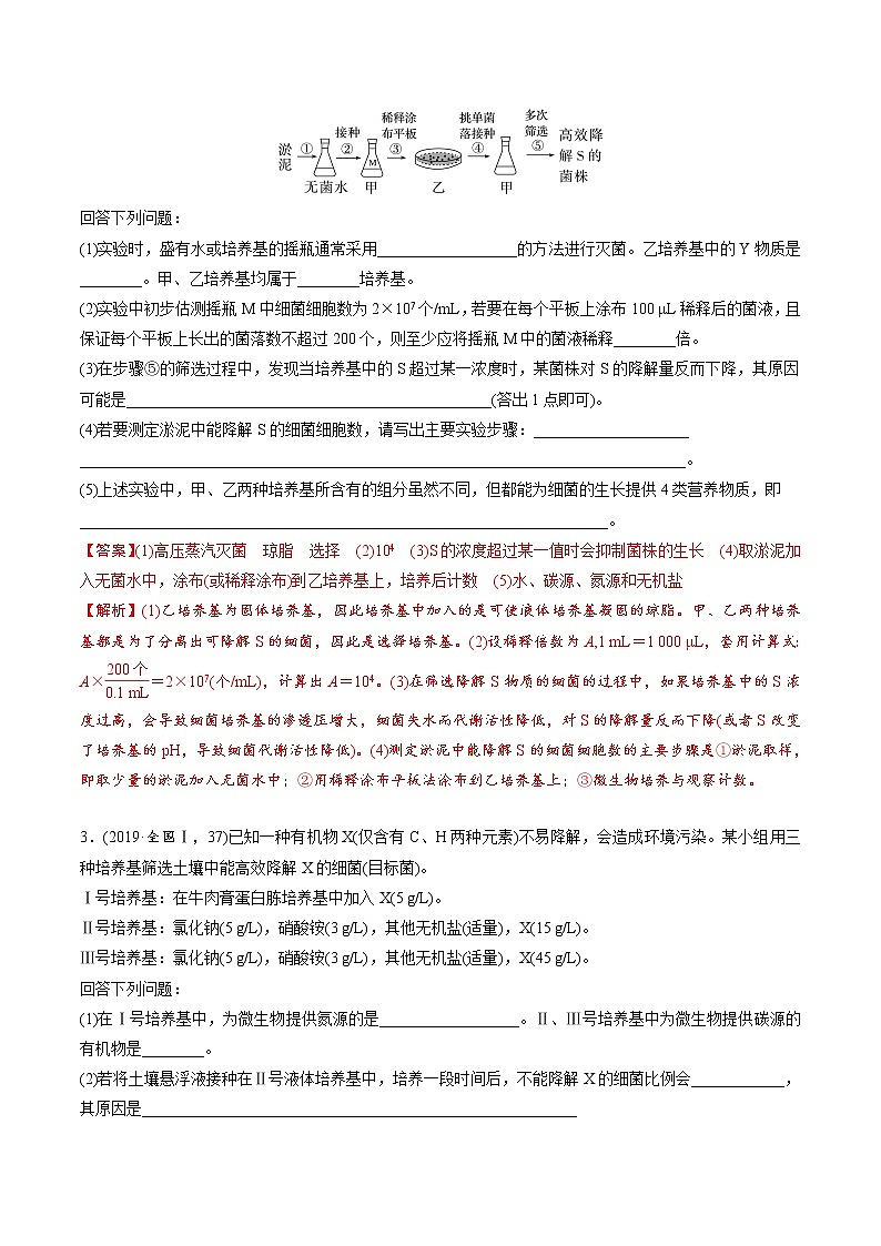
2.(2020·全国Ⅰ,37)某种物质S(一种含有C、H、N的有机物)难以降解,会对环境造成污染,只有某些细菌能降解S。研究人员按照下图所示流程从淤泥中分离得到能高效降解S的细菌菌株。实验过程中需要甲、乙两种培养基,甲的组分为无机盐、水和S,乙的组分为无机盐、水、S和Y。
回答下列问题:
(1)实验时,盛有水或培养基的摇瓶通常采用__________________的方法进行灭菌。乙培养基中的Y物质是________。甲、乙培养基均属于________培养基。
(2)实验中初步估测摇瓶M中细菌细胞数为2×107个/mL,若要在每个平板上涂布100 μL稀释后的菌液,且保证每个平板上长出的菌落数不超过200个,则至少应将摇瓶M中的菌液稀释________倍。
(3)在步骤⑤的筛选过程中,发现当培养基中的S超过某一浓度时,某菌株对S的降解量反而下降,其原因可能是_______________________________________________(答出1点即可)。
(4)若要测定淤泥中能降解S的细菌细胞数,请写出主要实验步骤:____________________
______________________________________________________________________________。
(5)上述实验中,甲、乙两种培养基所含有的组分虽然不同,但都能为细菌的生长提供4类营养物质,即____________________________________________________________________。
【答案】(1)高压蒸汽灭菌 琼脂 选择 (2)104 (3)S的浓度超过某一值时会抑制菌株的生长 (4)取淤泥加入无菌水中,涂布(或稀释涂布)到乙培养基上,培养后计数 (5)水、碳源、氮源和无机盐
【解析】(1)乙培养基为固体培养基,因此培养基中加入的是可使液体培养基凝固的琼脂。甲、乙两种培养基都是为了分离出可降解S的细菌,因此是选择培养基。(2)设稀释倍数为A,1 mL=1 000 μL,套用计算式:A×=2×107(个/mL),计算出A=104。(3)在筛选降解S物质的细菌的过程中,如果培养基中的S浓度过高,会导致细菌培养基的渗透压增大,细菌失水而代谢活性降低,对S的降解量反而下降(或者S改变了培养基的pH,导致细菌代谢活性降低)。(4)测定淤泥中能降解S的细菌细胞数的主要步骤是①淤泥取样,即取少量的淤泥加入无菌水中;②用稀释涂布平板法涂布到乙培养基上;③微生物培养与观察计数。
3.(2019·全国Ⅰ,37)已知一种有机物X(仅含有C、H两种元素)不易降解,会造成环境污染。某小组用三种培养基筛选土壤中能高效降解X的细菌(目标菌)。
Ⅰ号培养基:在牛肉膏蛋白胨培养基中加入X(5 g/L)。
Ⅱ号培养基:氯化钠(5 g/L),硝酸铵(3 g/L),其他无机盐(适量),X(15 g/L)。
Ⅲ号培养基:氯化钠(5 g/L),硝酸铵(3 g/L),其他无机盐(适量),X(45 g/L)。
回答下列问题:
(1)在Ⅰ号培养基中,为微生物提供氮源的是__________________。Ⅱ、Ⅲ号培养基中为微生物提供碳源的有机物是________。
(2)若将土壤悬浮液接种在Ⅱ号液体培养基中,培养一段时间后,不能降解X的细菌比例会____________,其原因是________________________________________________________
______________________________________________________________________________。
(3)Ⅱ号培养基加入琼脂后可以制成固体培养基,若要以该固体培养基培养目标菌并对菌落进行计数,接种时,应采用的方法是__________________。
(4)假设从Ⅲ号培养基中得到了能高效降解X的细菌,且该菌能将X代谢为丙酮酸,则在有氧条件下,丙酮酸可为该菌的生长提供____________和__________________。
【答案】(1)牛肉膏、蛋白胨 X (2)下降 不能降解X的细菌因缺乏碳源不能增殖,而能降解X的细菌能够增殖 (3)稀释涂布平板法 (4)能量 合成其他物质的原料
【解析】(1)牛肉膏蛋白胨培养基中,牛肉膏、蛋白胨为微生物生长提供了氮源,而Ⅱ、Ⅲ号培养基中除X外的其他物质均不含碳,所以能为微生物提供碳源的有机物是X。(2)因为Ⅱ号培养基中碳源只有X,属于选择培养基,只有能降解X的细菌才能增殖,而不能降解X的细菌因缺乏碳源不能增殖。
4.(2019·全国Ⅱ,37)物质W是一种含氮有机物,会污染土壤。W在培养基中达到一定量时培养基表现为不透明。某研究小组欲从土壤中筛选出能降解W的细菌(目标菌)。回答下列问题:
(1)要从土壤中分离目标菌,所用选择培养基中的氮源应该是________。
(2)在从土壤中分离目标菌的过程中,发现培养基上甲、乙两种细菌都能生长并形成菌落(如图所示)。如果要得到目标菌,应该选择______菌落进一步纯化,选择的依据是________________
_______________________________________________________________________________。
(3)土壤中的某些微生物可以利用空气中的氮气作为氮源。若要设计实验进一步确定甲、乙菌能否利用空气中的氮气作为氮源,请简要写出实验思路、预期结果和结论,即______________
_______________________________________________________________________________。
(4)该小组将人工合成的一段DNA转入大肠杆菌,使大肠杆菌产生能降解W的酶(酶E)。为了比较酶E与天然酶降解W能力的差异,该小组拟进行如下实验,请完善相关内容。
①在含有一定浓度W的固体培养基上,A处滴加含有酶E的缓冲液,B处滴加含有相同浓度天然酶的缓冲液,C处滴加__________,三处滴加量相同。
②一段时间后,测量透明圈的直径。若C处没有出现透明圈,说明____________________;若A、B处形成的透明圈直径大小相近,说明______________________________________。
【答案】(1)W (2)乙 乙菌落周围出现透明圈,说明乙菌能降解W
(3)将甲、乙菌分别接种在无氮源培养基上,若细菌能生长,则说明该细菌能利用空气中的氮气作为氮源
(4)①缓冲液 ②缓冲液不能降解W 酶E与天然酶降解W的能力相近
【解析】(1)要从土壤中分离出能降解含氮有机物W的目标菌,所用选择培养基应以该特定物质W为氮源。(2)题图信息显示,在乙菌落周围出现透明圈,说明乙菌能降解W,若要得到目标菌,应该选择乙菌落进一步纯化。(3)若要通过设计实验确定甲、乙两种细菌能否利用空气中的氮气作为氮源,需将甲、乙菌分别接种在无氮源培养基上,若某细菌能生长,则说明该细菌能利用空气中的氮气作为氮源。(4)①实验应遵循单一变量原则,故C处应滴加缓冲液。②一段时间后,测量透明圈的直径。若C处没有出现透明圈,说明缓冲液不能降解W;若A、B处形成的透明圈大小相近,说明酶E与天然酶降解W的能力相近。
5.(2019·全国Ⅲ,37)回答下列与细菌培养相关的问题。
(1)在细菌培养时,培养基中能同时提供碳源、氮源的成分是________(填“蛋白胨”“葡萄糖”或“NaNO3”)。通常,制备培养基时要根据所培养细菌的不同来调节培养基的pH,其原因是____________________________________。硝化细菌在没有碳源的培养基上________(填“能够”或“不能”)生长,原因是_____________________________________。
(2)用平板培养细菌时一般需要将平板________(填“倒置”或“正置”)。
(3)单个细菌在平板上会形成菌落,研究人员通常可根据菌落的形状、大小、颜色等特征来初步区分不同种的微生物,原因是___________________________________________________
_______________________________________________________________________________。
(4)有些使用后的培养基在丢弃前需要经过________处理,这种处理可以杀死丢弃物中所有的微生物。
【答案】(1)蛋白胨 不同细菌生长繁殖所需的最适pH不同 能够 硝化细菌可以利用空气中的CO2作为碳源 (2)倒置 (3)在一定的培养条件下,不同种微生物表现出各自稳定的菌落特征 (4)灭菌
【解析】(1)细菌培养时常用牛肉膏蛋白胨培养基,牛肉膏能提供碳源、氮源、磷酸盐、维生素,蛋白胨能提供碳源、氮源、维生素,而葡萄糖不能提供氮源,NaNO3不能为微生物提供碳源。不同细菌生长繁殖所需要的最适pH是不同的,应该根据培养细菌的不同来调节培养基的pH。硝化细菌是化能自养型细菌,可以空气中的CO2为碳源,因此在没有碳源的培养基上能够生长。(2)在平板培养基上培养细菌时,一般需将平板倒置,这样可以防止皿盖上的水珠落入培养基。(3)不同种类的细菌所形成的菌落,在大小、形状、光泽度、颜色、硬度、透明度等方面具有一定的特征,不同种细菌在一定培养条件下表现出各自稳定的菌落特征,可以作为菌种鉴定的重要依据。(4)使用后的培养基在丢弃前需进行灭菌处理,以免污染环境。
6.(2018·全国卷Ⅰ,37)将马铃薯去皮切块,加水煮沸一定时间,过滤得到马铃薯浸出液。在马铃薯浸出液中加入一定量蔗糖和琼脂,用水定容后灭菌,得到M培养基。
回答下列问题:
(1)M培养基若用于真菌的筛选,则培养基中应加入链霉素以抑制________的生长,加入了链霉素的培养基属于________培养基。
(2)M培养基中的马铃薯浸出液为微生物生长提供了多种营养物质,营养物质类型除氮源外还有__________________________________________(答出两点即可)。氮源进入细胞后,可参与合成的生物大分子有______________________(答出两点即可)。
(3)若在M培养基中用淀粉取代蔗糖,接种土壤滤液并培养,平板上长出菌落后可通过加入显色剂筛选出能产淀粉酶的微生物。加入的显色剂是________,该方法能筛选出产淀粉酶微生物的原理是_______________________________
___________________________________________________________。
(4)甲、乙两位同学用稀释涂布平板法测定某一土壤样品中微生物的数量,在同一稀释倍数下得到以下结果:
甲同学涂布了3个平板,统计的菌落数分别是110、140和149,取平均值133;乙同学涂布了3个平板,统计的菌落数分别是27、169和176,取平均值124。有人认为这两位同学的结果中,乙同学的结果可信度低,其原因是_____________________________________________________。
【答案】(1)细菌 选择 (2)碳源、无机盐 蛋白质、核酸 (3)碘液 淀粉遇碘液显蓝色,产淀粉酶的菌落周围淀粉被水解,形成透明圈 (4)乙同学的结果中,1个平板的计数结果与另2个相差悬殊,结果的重复性差
【解析】(1)在微生物学中,将允许特定种类的微生物生长,同时抑制或阻止其他种类微生物生长的培养基,称做选择培养基。若M培养基是用于真菌的筛选,则应加入链霉素以抑制细菌的生长,其属于选择培养基。(2)马铃薯浸出液中含有淀粉、蛋白质、脂质、无机盐、水等多种物质,因此,除氮源外其中还有微生物生长所需要的碳源、无机盐等营养要素。进入细胞的氮源可参与合成蛋白质、核酸(DNA、RNA)等含氮的生物大分子。(3)加入显色剂碘液后,淀粉遇碘变蓝,而淀粉的水解产物则不发生这种反应。若在M培养基中用淀粉取代蔗糖,接种土壤滤液并培养,土壤中能产生淀粉酶的微生物可将淀粉分解,菌落周围就会出现透明圈,这样,我们就可以通过是否产生透明圈来筛选能产淀粉酶的微生物了。(4)乙同学的结果中,1个平板的计数结果与另2个相差太远,说明在操作过程中可能出现了错误,结果的重复性太差,不能简单地将3个平板的计数值用来求平均值。
必刷点一 微生物的应用
7.下面是古代家庭酿酒的具体操作过程:先将米煮熟,待冷却至30 ℃时,加少许水和一定量的酒酿(做实验时用酵母菌菌种),与米饭混匀后置于一瓷坛内,并在米饭中间挖一个洞,加盖后置于适当的地方保温(28 ℃),一段时间后即成。现请你从以下几个方面对其发酵过程做一个简单的分析。
(1)先将米煮熟的目的是________________,在米饭中间挖一个洞的目的是增加________的含量,保证酵母菌在一开始时进行____________,从而有利于酵母菌数量的增加。
(2)在家庭酿酒过程中有酒精产生,可用______________来检验,在酸性条件下,其与酒精反应呈现________色。
(3)写出酵母菌无氧呼吸的反应式:______________________________________。
(4)在具体操作过程中,要根据米的多少加适量的酒酿,如把握不住,宁多而不能少,如果加少了将产生什么后果?为什么?
________________________________________________________________________________
_______________________________________________________________________________。
【答案】(1)杀灭其他杂菌 氧气 有氧呼吸 (2)重铬酸钾 灰绿(3)C6H12O6→2C2H5OH+2CO2
(4)不能得到酒精。菌种太少,难以造成无氧环境,其他微生物会大量繁殖,造成米饭腐败
8.(2019·连云港期末)如图为某同学设计的酿制苹果醋的基本流程图和发酵装置示意图。回答下列问题:
(1)过程①需要先清洗后切块,以减少__________。
(2)过程③发酵所需的微生物是______________,产生的酒精可以与______________(试剂)发生显色反应。
(3)过程④中在变酸的酒表面,观察到的菌膜是______________在液面大量繁殖而形成的。若要对该菌进行初步分离纯化,比较便捷的操作是采用__________(填“平板划线”或“稀释涂布平板”)法把它们接种到固体培养基上,经培养得到肉眼可见的菌落。
(4)在发酵装置示意图中,过程④需要将装置中的充气口开关____________。果醋的制作是否成功,除了通过观察菌膜的形成、嗅味和品尝进行初步鉴定外,还可以通过检测和比较醋酸发酵前后的________作进一步鉴定。
【答案】(1)杂菌的污染 (2)酵母菌 酸性重铬酸钾 (3)醋酸菌 平板划线 (4)开启 pH
【解析】(1)过程①如果先切块,则内部组织容易被杂菌污染,所以应先清洗后切块,以减少杂菌污染。(2)参与果酒发酵的微生物是酵母菌,其产生的酒精可用酸性重铬酸钾溶液鉴定,颜色由橙色变成灰绿色。(3)在变酸的酒的表面观察到的菌膜是醋酸菌在液面大量繁殖而形成的。若要对该菌进行初步分离纯化,比较便捷的操作是:采用平板划线法把它们接种到固体培养基上,以培养得到肉眼可见的菌落。(4)参与果醋制作的醋酸菌是嗜氧菌,因此过程④需要将发酵装置中的充气口开关开启。果醋的制作是否成功,除了通过观察菌膜的形成、嗅味和品尝进行初步鉴定外,还可以通过检测和比较醋酸发酵液前后的pH进一步鉴定。
9.某小组利用塑料饮水杯、充氧泵、空气过滤器、回旋式单向阀、硅胶管等材料制作的一种新型的果酒、果醋两用发酵装置,如下图。请分析回答:
(1)制作果酒和果醋利用的微生物分别是 、 。
(2)图中 和不锈钢气泡石能为发酵罐中的培养液进行充氧操作, 能为通入的空气进行无菌过滤,从而对发酵罐中的培养液实现无菌换气。
(3)酿制果酒时一般将温度控制在 ℃,图示装置一般要先通气后紧闭软管夹,通气的目的是 。若要检测果汁发酵后是否有酒精产生,可从出料口取2 mL发酵液加入试管,再滴加0.5 mL 溶液,观察是否呈现 色。
(4)图中排气构件由回旋式单向阀通过硅胶塞连接于排气口而成,使用前先在单向阀内装入约1/3体积冷却的开水,这样处理的主要好处有
。(至少答出两点)
【答案】(1)酵母菌 醋酸菌 (2)充氧泵 空气过滤器 (3)18~25 有利于酵母菌的繁殖 酸性重铬酸钾 灰绿 (4)能将发酵过程产生的气体及时排出发酵罐、可通过单向阀中气泡的生成了解发酵状况、能有效隔绝外界空气对发酵介质的氧化及外界杂菌的污染、排气不需要人工控制,使用方便
10.腐乳是我国古代劳动人民创造的一种经过微生物发酵制成的大豆食品。腐乳味道鲜美,易于消化吸收,所以一直受到人们的喜爱。请结合腐乳制作的原理及流程示意图,回答下列问题:
(1)图中a、b分别表示的是__________________,它们的来源是__________________,作用是______________________________________________________________________________
_______________________________________________________________________________。
(2)过程一中,为保证产品的质量,应采取的措施是___________________________________
_______________________________________________________________________________。
(3)过程二具体的操作应该是_______________________________________________________
______________________________________________________________________________,
这样既不使豆腐块过早酥烂,又能避免豆腐块腐败变质。
(4)过程三中卤汤配制所需要的材料有_____________________________________________。
(5)过程四应如何操作才能取得最佳效果____________________________________________
_____________________________________________________________________________。
【答案】(1)蛋白酶、脂肪酶 毛霉等微生物 将蛋白质水解为小分子的肽和氨基酸,将脂肪水解为甘油和脂肪酸 (2)在严格无菌的条件下,将优良毛霉菌种接种在豆腐上 (3)将长满毛霉的豆腐块分层整齐地摆放在瓶中,并逐层加盐,随着层数的加高而增加盐量,接近瓶口表面的盐要铺厚一些 (4)12%左右的酒和各种香辛料(如胡椒、花椒、八角、桂皮、姜、辣椒等)(5)密封时,将瓶口通过酒精灯的火焰,再用胶条密封瓶口
11.泡菜的制作容易受环境条件的影响,温度过高、食盐用量过低、腌制时间过短等,均会造成细菌大量繁殖,亚硝酸盐含量增加。某研究小组以“测定泡菜腌制过程中亚硝酸盐含量的变化”为课题开展了如下研究。请分析回答:
①取3个泡菜坛,分别编号为A、B、C。②向3个泡菜坛内分别加入调味料和0.6 kg洗净的新鲜大白菜。
③向3个泡菜坛内分别加入2 L浓度依次为3%、5%、7%的食盐水。④密封后置于相同的环境中发酵。
⑤测定亚硝酸盐的含量。在封坛前进行第一次测定,以后定期测定,并将测定的数据绘制成曲线图,如下图所示。
(1)制作泡菜的主要菌种是 ,其代谢类型是 。
(2)该实验的自变量是 。实验中食盐水需煮沸并冷却后才可使用,原因是 。
(3)图中浓度为3%的食盐水的测定结果,说明 。
(4)为了使实验结果更准确,测定亚硝酸盐含量时应 。
【答案】(1)乳酸菌 异养厌氧型 (2)食盐水的浓度 煮沸是为了杀灭杂菌,冷却之后使用是为了避免高温杀死乳酸菌等发酵菌种 (3)食盐水浓度过低会导致亚硝酸盐含量过高 (4)多次测定后取平均值
12.如图是泡菜的制作及测定亚硝酸盐含量的实验流程示意图,请据图回答:
(1)制作泡菜宜选用新鲜的蔬菜或其他原料,原因是 。
(2)制备泡菜的盐水中清水与盐的质量比为 。盐水需煮沸并冷却才可使用,原因是 。
(3)发酵过程中应定期测定亚硝酸盐的含量,原因是 。
(4)泡菜发酵过程中,会产生多种酸,其中主要是 ,还产生少量的亚硝酸盐。对亚硝酸盐的定量测定可用 法,因为亚硝酸盐在盐酸酸化条件下与 的反应产物能与N-1-萘基乙二胺盐酸盐偶联成 色染料。进行样品测定时,还要取等量水进行同样的测定,目的是 。
【答案】(1)亚硝酸盐的含量低 (2)10∶1 煮沸是为了杀灭杂菌,去除水中的氧气,冷却之后使用是为了保证乳酸菌等微生物的生命活动不受影响 (3)发酵不同时期亚硝酸盐的含量会发生变化,及时检测是为了把握取食泡菜的最佳时机 (4)乳酸(或有机酸) 比色 对氨基苯磺酸 玫瑰红 作为对照
【解析】(3)发酵不同时期亚硝酸盐含量会发生变化,一般先增加再减少,直至稳定,定期检测就是为了把握取食泡菜的最佳时机。(4)测定亚硝酸盐的含量的原理是:在盐酸酸化条件下,亚硝酸盐与对氨基苯磺酸发生重氮化反应后,与N-1-萘基乙二胺盐酸盐结合形成玫瑰红色染料。将显色反应后的样品与已知浓度的标准显色液进行目测比较,可以大致估算出泡菜中亚硝酸盐的含量。
必刷点二 培养基的配置及用途
13..(2022·广东六校联盟高三联考)为了检测牛奶中是否含有某种微生物,配制的培养基的配方如下,请分析回答下列问题(注:伊红美蓝是由两种染色剂组成的细胞染料):
蛋白胨
乳糖
蔗糖
K2HPO4
伊红
美蓝
蒸馏水
10 g
5 g
5 g
2 g
0.4 g
0.065 g
1 000 mL
将培养基pH调至7.2
(1)根据配方,该培养基可用来培养______________(填“细菌”“霉菌”或“细菌与霉菌”),其所含氮源的功能是____________________________________________________________。
(2)该微生物在同化作用上的代谢类型是____________________________________________
型,其在培养基上产生的单个菌落在生态学中被称为__________________。
(3)接种好的培养皿在恒温箱中培养时要倒置,目的是_________________________________。
(4)有同学为统计消毒后的牛奶中该微生物的含量,取5 mL牛奶样液进行了下图操作,每个平板中的统计结果为87、83、85,则经过消毒后的牛奶中该微生物的含量大约是________个·mL-1。用该方法统计样本菌落数时________(填“是”或“否”)需要设置空白对照组,目的是__________________________________________________________________________。
【答案】(1)细菌 主要用于合成蛋白质、核酸 (2)异养 种群 (3)防止冷凝水滴落在培养基上;避免水分过快蒸发 (4)85 000(8.5×104) 是 用于判断培养基是否被污染
【解析】(4)由图可知,牛奶样液稀释了103倍,则消毒后牛奶中每毫升含细菌数为(87+83+85)÷3÷1×103=8.5×104(个)。统计样本菌落数的该方法叫稀释涂布平板法,统计样本菌落时,需要设置空白对照,目的是用于判断培养基是否被污染。
14.下表所示是某公司研发的一种培养大肠杆菌的培养基配方,请结合所学知识,回答下列相关问题:
成分
蛋白胨
乳糖
蔗糖
K2HPO4
显色剂(伊红美蓝)
琼脂
含量
10.0 g
5.0 g
5.0 g
2.0 g
0.2 g
12.0 g
将上述物质溶解后,用蒸馏水定容到1 000 mL
(1)根据用途划分,该培养基属于____________培养基,若要分离能分解尿素的细菌,需对培养基作出的最关键的调整是____________________,若还需鉴定分解尿素的细菌,需做出的调整是________________________。
(2)从培养基的成分上看,大肠杆菌的同化类型为____________。该培养基能否分离筛选出大肠杆菌?为什么?
________________________________________________________________________。
【答案】(1)鉴别 将蛋白胨换成尿素 将伊红美蓝换成酚红 (2)异养型 不能,原因是培养基中的碳源种类很多,可供多种微生物生存
【解析】(1)伊红美蓝是鉴定大肠杆菌的试剂,因此该培养基从用途上属于鉴别培养基;若要分离能分解尿素的细菌,则需要保证培养基中以尿素为唯一氮源,即将蛋白胨换成尿素;鉴定分解尿素的细菌,需要使用酚红指示剂。(2)大肠杆菌需要从培养基中获得碳源,因此其同化作用类型是异养型;由于表格中的培养基中的碳源种类很多,可供多种微生物生存,因此该培养基不能分离筛选出大肠杆菌。
15.乳酸菌是对人体有益的微生物之一,常用于生产酸奶,其发酵产物为乳酸,能溶解周围环境中的难溶性碳酸钙。回答下列问题:
(1)为检测某品牌酸奶中的乳酸菌含量是否达标,检验人员进行了相关实验。
①配制培养基:培养基中除含水、无机盐、碳源、氮源和琼脂外,还需添加维生素和________。
②稀释样品:取1 mL待测酸奶,用________进行梯度稀释。
③接种培养:用________法接种,培养时控制的气体条件是________。
④观察计数:菌落周围出现________的就是乳酸菌的菌落,选择菌落数在________的平板计数。每隔24小时统计一次菌落数目,选取菌落数目稳定时的记录作为结果,目的是________________________________________________。
(2)生产上不能用含有抗生素的牛奶发酵成酸奶,原因是_____________________
___________________________________________________。
【答案】(1)CaCO3 无菌水 稀释涂布平板 无氧 透明圈(或溶钙圈) 30~300 防止因培养时间不足而导致遗漏菌落的数目 (2)抗生素会抑制乳酸菌(或细菌)的繁殖
【解析】(1)①乳酸菌的发酵产物乳酸,能溶解周围环境中的难溶性碳酸钙,因此配制培养乳酸菌的培养基除加入水、无机盐、碳源、氮源和琼脂外,还需添加维生素和CaCO3。②计数乳酸菌前,需用无菌水将待测酸奶稀释至合适浓度。③计数乳酸菌需用稀释涂布平板法接种,乳酸菌是厌氧菌,培养时控制的气体条件是无氧。④乳酸能溶解周围环境中的难溶性碳酸钙,不透明的培养基上出现透明(溶钙)圈的就是乳酸菌的菌落。细菌计数时,常选择菌落数在30~300的平板计数。每隔24小时统计一次菌落数目,选取菌落数目稳定时的记录作为结果,目的是可以防止因培养时间不足而导致遗漏菌落的数目。(2)生产上不能用含有抗生素的牛奶发酵成酸奶,因为抗生素会抑制乳酸菌的繁殖。
必刷点三 微生物的培养
16.(2022·山西高三适应考试)自然界里有多种微生物,将其进行合理的筛选、培养和应用,能给医药和化工等生产领域带来巨大经济效益。回答下列问题:
(1)对培养基进行灭菌时,多采取____________法,而对接种环或涂布器灭菌时则用________法,若要将微生物采用平板划线法进行分离操作,在固体培养基表面连续进行了5次划线,则需要对接种环灼烧________次。平板划线在做第二次及其以后的划线操作时,要从上次划线的________开始划线,最后一次划的线不能与第一次划的线________。
(2)将接种后的固体培养基和一个未接种的固体培养基放入恒温箱中________培养,以减少培养基中水分的挥发。其中,培养未接种的固体培养基是为了___________________________。
【答案】(1)高压蒸汽灭菌 灼烧灭菌 6 末端 相连 (2)倒置 作为对照组,检验培养基是否被杂菌污染
17.某生物兴趣小组的同学计划调查某快餐店的冰块中大肠杆菌的含量。具体实验步骤如下:
第一步:配制培养基(成分:蛋白胨、氯化钠、乳糖、水、X和Y)。
第二步:制作无菌平板(含成分Y)。
第三步:设置空白对照组和实验组,对照组接种①,实验组接种②。
第四步:将各组平板置于37 ℃恒温箱中培养一段时间,统计各组平板上菌落的平均数。
回答下列问题:
(1)培养基中的乳糖可以为大肠杆菌提供____________。为了方便大肠杆菌的鉴定,需要在培养基中添加成分X______________,在该培养基表面,大肠杆菌的菌落呈现________(填颜色)。为了完成步骤二,该培养基中的成分Y通常是____________。
(2)完善步骤三,①是____________________________,②是___________________________。
(3)在纯化大肠杆菌前,将灭菌后的空平板先培养一段时间,目的是__________________。划线的某个平板培养后,第一划线区域长满了菌落,第二划线区域却无菌落产生,可能的原因是______________________________________________________________________________
_______________________________________________________________________________。
(4)该小组将得到的菌株接种到液体培养基中并混匀,一部分进行静置培养,另一部分进行振荡培养。结果发现:振荡培养的细菌比静置培养的细菌生长速度快。分析其原因是振荡培养能提高培养液中____________的含量和____________的利用率。
【答案】(1)碳源 伊红美蓝 黑色 琼脂 (2)适量无菌水 取自该快餐店的等量冰块水 (3)检测培养基平板灭菌是否合格 接种环灼烧后未冷却便进行划线(或划线未从第一区域末端开始) (4)氧气 营养物质
【解析】(1)乳糖是糖类物质,不含氮元素,所以培养基中的乳糖可为大肠杆菌提供碳源。鉴定大肠杆菌时,常使用伊红美蓝试剂,菌落出现的颜色是黑色。所以在培养基中添加的成分X是伊红美蓝。制作无菌平板是制作固体培养基,所以该培养基中还应加入琼脂,即成分Y是琼脂。(2)本实验是调查某快餐店的冰块中大肠杆菌的含量,故实验中对照组应接种适量无菌水,实验组应接种取自该快餐店的等量冰块水。(3)为了检测培养基平板灭菌是否合格,常在纯化大肠杆菌前,将灭菌后的空平板先培养一段时间,若平板上有菌落生长,说明灭菌不合格。接种环在平板内的每一次划线前,都要先灼烧灭菌冷却后再划线,而且要从上一次划线末端而非空白处划线,若不冷却会烫死上次划线末端的菌株,使以后的划线处没有菌落生长,若从空白处划线也不会有菌落生长。所以划线的某个平板培养后,第一划线区域长满了菌落,第二划线区域却无菌落产生,可能的原因是接种环灼烧后未冷却便进行划线(或划线未从第一区域末端开始)。(4)振荡培养可增加溶液中氧气的含量以及增加菌体与营养物质的接触,提高营养物质的利用率,从而使振荡培养的细菌比静置培养的细菌生长速度快。
18.鲸死亡后会沉入海底,俗称“鲸落”。“鲸落”后期会形成一个以厌氧菌和硫细菌等为主体的生态系统。厌氧菌以“鲸落”肌肉中的脂肪为食,同时产生一些硫化氢等硫化物。硫细菌将硫化物氧化成硫酸盐,并以该过程中释放的能量合成有机物。请回答相关问题:
(1)培养微生物的培养基中一般都会含有水、无机盐、氮源和碳源,培养“鲸落”群落中厌氧菌的碳源必须是________。要培养硫细菌,培养基中的成分需要特殊配制,主要体现在________________________________________________________________________________
__________________,这种培养基可以用来专一性培养硫细菌,所以称为________培养基。
(2)在分离“鲸落”中的微生物时要制备固体培养基,在倒平板操作后,将平板倒置,这样做的目的是_______________________________________________________________________________________。
(3)为了研究“鲸落”中含有微生物的情况,需将“鲸落”提取物加水稀释,然后将稀释水样用涂布器分别涂布到琼脂固体培养基的表面进行培养,这种方法称为________________。下面所示的四种菌落分布情况中,不可能由该方法得到的是________。
(4)若想得到“鲸落”中某目标菌种,可用平板划线法进行纯化。若下图甲是接种培养后的菌落分布图,对应的平板划线操作示意图为________。图甲中的③更易获得单菌落,判断依据是___________________________________________________________________________________________。
【答案】(1)含碳有机物(或脂肪) 碳源必须是含碳无机物(或碳酸盐),同时加入硫化物 选择
(2)防止培养皿盖上凝结的水珠落入培养皿造成污染;防止培养基水分蒸发过快
(3)稀释涂布平板法 D
(4)丙 每次划线的菌种都来自上一次划线的末端,最后一次划线结束时更容易获得单菌落
【解析】(1)厌氧菌以“鲸落”肌肉中的脂肪为食,属于异养微生物,故培养“鲸落”群落中厌氧菌的碳源必须是含碳有机物(或脂肪)。硫细菌将硫化物氧化成硫酸盐,并以该过程中释放的能量合成有机物,即硫细菌为自养生物,所以要培养硫细菌,培养基中的成分需要特殊配制,主要体现在碳源必须是含碳无机物(或碳酸盐),同时加入硫化物。这种人为提供有利于目的菌株生长的条件(包括营养、温度、pH等),同时抑制或阻止其他微生物生长的培养基为选择培养基。(3)使用涂布器涂布接种微生物的方法为稀释涂布平板法。稀释涂布平板法接种的微生物会在培养基上形成均匀分布的菌落,而平板划线法接种的微生物在划线的起始部分菌落连在一起生长,由图可知,A、B、C均形成了均匀分布的单个菌落,属于稀释涂布平板法接种的,而D中菌落是连在一起生长的,是通过平板划线法接种的。
19.苹果干腐病是由一种名为茶藤子葡萄座腔菌的真菌引起的疾病,病菌通常由枝条伤口入侵感染,在伤口处形成溃疡。某中学的科研小组计划分离出该真菌,并进行药物防治实验,为苹果干腐病的防治提供合理的建议。经过查阅资料,确定了分离时所用的PDA培养基配方,如下表所示:
物质
马铃薯
葡萄糖
自来水
氯霉素
含量
200 g
20 g
1 000 mL
0.3 g
该真菌在上述PDA培养基上生长时有特定的形态特征:辐射状白色匍匐菌丝,绒毛状。
(1)要获得菌落,则上表中还应添加的成分是________。氯霉素在PDA培养基中的作用是________。培养基的制备步骤包括计算、称量、溶化、________、倒平板。等平板冷却凝固后,应将平板倒置,这样做的目的是____________________。
(2)用剪刀从染病枝条溃疡处剪取1×1 cm2的患病组织,并用0.1%的升汞进行________,置于培养基中心,在合适条件下进行培养,共培养五组。待菌落形态特征稳定后,用________法将该致病菌分别转移至含有等量0.5%苦水碱剂、40%福美砷、清水的上述PDA培养基中进行抗药性实验,并每隔24 h记录一次最后划线区域的菌落数目。
①选取菌落数目稳定的记录作为结果,这样做的目的是______________________
________________________________________________________。
②记录结果如下:
小组
0.5%苦水碱剂
40%福美砷
清水
菌落数目
2
8
17
从结果分析可知,________能很好地抑制该真菌的生长,适合防治苹果干腐剂。
【答案】(1)琼脂(或凝固剂) 抑制细菌等杂菌的生长 灭菌 以防止冷凝水污染培养基 (2)消毒 平板划线 ①可以防止因培养时间不足而导致遗漏菌落数目
②0.5%苦水碱剂
【解析】(1)培养菌落需要用固体培养基,而固体培养基需要加入琼脂(或凝固剂)进行凝固。分析表格物质,氯霉素能够抑制细菌等杂菌的生长,而真菌可以生存。培养基的制备步骤包括计算、称量、溶化、灭菌、倒平板。等平板冷却凝固后,要将平板倒置放置,以防止冷凝水污染培养基。(2)0.1%的升汞的作用是消毒,题中给出“每隔24 h记录一次最后划线区域的菌落数目”,因此可以确定分离微生物用的方法是平板划线法。①为了避免因培养时间不足而导致遗漏的菌落数目,因此要选取菌落数目稳定的记录作为结果。②通过表格数据可知,不同条件下菌落数相比较,0.5%苦水碱剂作用后菌落数最少,因此0.5%苦水碱剂能很好的抑制该真菌的生长,适合防治苹果干腐病。
必刷点四 微生物的分离及计数
20.尿素最初是从人的尿液中发现的,但随着科学家成功实现尿素的体外人工合成,尿素的生产逐渐走向工业化,尿素也逐步成为一种重要的农业氮肥。下图是土壤中分解尿素的细菌分离与计数的基本流程,请回答有关问题:
(1)配制图中所用培养基,在熔化琼脂时需要不断用玻棒搅拌,目的是__________________。
配制好的培养基转移到锥形瓶中后,可采用________________方法进行灭菌。
(2)该过程采用的接种方法是____________________,培养一段时间要能在培养基表面形成单个的菌落,从操作层面需要满足两个条件:一是________________________;二是涂布时要尽量做到均匀涂布。
(3)该实验中的选择培养基对分解尿素的细菌具有选择作用,其原理是__________________
______________________________________________________________________________。
若要判断选择培养基是否起到了筛选的作用,对照组的设置是________________________。
(4)一般选择菌落数在30~300的平板进行计数,统计的菌落数往往比活菌的实际数目低,原因是__________________________________________________________________________。
(5)在筛选尿素分解菌的培养基中应加入____________________,用于鉴定该种细菌能够分解尿素。
【答案】(1)防止琼脂糊底而导致烧杯破裂 高压蒸汽灭菌 (2)稀释涂布平板法 菌液的稀释度要足够高 (3)只有以尿素作为氮源的微生物才能在该培养基上生长 用完全培养基接种后在相同条件下同时培养 (4)当两个或多个细胞连在一起时,平板上观察到的只是一个菌落 (5)酚红指示剂
21.尿素是一种重要的农业肥料,经微生物分解后能更好地被植物利用。某生物兴趣小组试图探究土壤中微生物对尿素是否有分解作用,设计实验并成功筛选到能高效分解尿素的细菌(目的菌)。培养基成分如下表所示。
KH2PO4
Na2HPO4
MgSO4·7H2O
葡萄糖
尿素
琼脂
1.4 g
2.1 g
0.2 g
10 g
1 g
15 g
将表中物质溶解后,用蒸馏水定容到100 mL。实验过程如图所示:
回答下列问题:
(1)该培养基为微生物生长提供了多种营养物质,营养物质类型包括_____________________________
(答出两点即可)。能筛选出目的菌的原因是___________________________________________________。
(2)图中将细菌接种到固体培养基上时,采用的方法是 ______________。初步筛选出来的菌种还需要进一步的鉴定:在培养基中加入________指示剂,接种并培养初步筛选的菌种,若指示剂变成________色,则可说明该菌种能够分解尿素。
(3)在实验中,下列材料或用具需要灭菌的是_______(填序号),需要消毒的是_______(填序号)。
①培养细菌的培养基与培养皿
②玻璃棒、试管、锥形瓶和吸管
③实验操作者的双手
(4)实验结束后,使用过的培养基应该进行________处理后,才能倒掉。
【答案】(1)碳源、氮源(无机盐、水) 该培养基以尿素为唯一氮源 (2)稀释涂布平板法 酚红 红 (3)①② ③ (4)灭菌
【解析】(1)该培养基为微生物生长提供了多种营养物质,营养物质类型包括碳源、氮源、无机盐、水。能筛选出目的菌的原因是该培养基以尿素为唯一氮源。(2)图中将细菌接种到固体培养基上时,采用的方法是稀释涂布平板法。尿素分解菌可以用酚红指示剂进行鉴定,原因是其体内产生的脲酶能够催化尿素分解为氨,使酚红指示剂变成红色。(3)培养细菌的培养基与培养皿、玻璃棒、试管、锥形瓶和吸管都需要进行灭菌处理;实验操作者的双手需要进行消毒。(4)为避免污染环境,使用过的培养基应该进行灭菌处理后才能倒掉。
22.研究发现一些嗜冷细菌产生的蛋白酶可使乳蛋白分解,导致牛奶变质。为了筛选检测变质牛奶中的嗜冷细菌,某研究小组做了如图所示实验(注:培养皿旁的数字代表菌落数目)。请回答下列问题:
(1)牛奶饮用前要经过巴氏消毒,以杀死有害微生物,与煮沸消毒相比,巴氏消毒的牛奶在常温(约28 ℃)下保存时间较短,原因是_____________________,导致牛奶中营养成分被分解而变质。
(2)若要筛选嗜冷细菌,应将牛奶样品稀释液接种在以________为唯一氮源的固体培养基上,并且在________的环境条件下培养,以利于嗜冷细菌生长,抑制或阻止其他微生物的生长。
(3)据图分析,研究小组采用的是________________________________________
法分离和计数嗜冷细菌。
(4)用上述方法统计样本中菌落数时是否需要设置对照组?________(填“需要”或“不需要”),其原因是___________________________________________。
(5)按照菌落计数的要求,据图可得出1 mL牛奶样品中嗜冷细菌的活菌数为________个,与用血细胞计数板计数相比,此计数方法测得的细菌数目较________。
【答案】(1)(巴氏消毒的)牛奶中含有未被杀死的微生物(或细菌),在适宜温度(或常温)下大量繁殖
(2)乳蛋白 低温(或较低温度) (3)稀释涂布平板(4)需要 需要证明(或判断)培养基是否被杂菌污染(或培养基灭菌是否合格)(5)3.9×105 少
【解析】(1)由于巴氏消毒法并不能将所有微生物杀死,故在适宜温度(或常温)下,(巴氏消毒的)牛奶中含有未被杀死的微生物(或细菌),会大量繁殖,导致牛奶中营养成分被分解而变质,所以巴氏消毒的牛奶在常温(约28 ℃)下保存时间较短。(2)由于嗜冷细菌产生的蛋白酶可使乳蛋白分解,故要筛选嗜冷细菌,应将牛奶样品稀释液接种在以乳蛋白为唯一氮源的固体培养基上,并且在低温(或较低温度)的环境条件下培养,以利于嗜冷细菌生长,抑制或阻止其他微生物的生长。(3)根据图示可知,研究小组采用的是稀释涂布平板法分离和计数嗜冷细菌。(4)由于不知道制备的培养基是否被污染,故需要设置不接种微生物的培养基进行对照培养。(5)菌体计数时应选择菌落数在30~300之间的平板进行计数,由图中菌落数量可知,应选择稀释倍数为103的平板进行计数,故1 mL牛奶样品中嗜冷细菌的活菌数为(36+39+42)÷3÷0.1×103=3.9×105(个)。用该种方法计数的是活菌,当两个或多个菌体连在一起时,平板上观察的只是一个菌落,故与用血细胞计数板计数相比,此计数方法测得的细菌数目较少。
23.目前,有网文称单位面积手机表面的细菌比马桶按钮上的多。某校甲、乙两研究性学习小组通过如图所示实验展示调查结果。回答下列有关问题:
(1)实验使用的培养基,含有营养物质和________。制备培养基时,应将pH调至_____________________________________________________。图中继续实验中可能包含的实验操作有______________________________________(答出三点)。
(2)通过观察菌落的特征可知,手机屏幕和马桶按钮上都存在多种微生物。两研究性学习小组实验操作均正确且完全一致,但结果截然不同。你认为可能的原因是_________________________。
(3)实验中,两研究性学习小组采用的接种方法是________________________。按图示操作取样固定面积,实验员欲测定某手机屏幕的细菌数量,将10 mL细菌悬液进行梯度稀释,分别取0.1 mL稀释倍数为102的样品液接种到三个培养基上培养一段时间后,统计菌落数分别为38、40、42,则该手机屏幕的细菌数为________个/cm2。
(4)在此实验的基础上,欲了解手机表面大肠杆菌的数量,则应怎样操作和判断?________________________________________________________。
【答案】(1)凝固剂(或琼脂) 中性或微碱性 系列稀释操作、涂布平板操作、微生物培养(2)手机的取样和马桶按钮的取样不同(3)稀释涂布平板法 1.6×104(4)在上述实验的培养基中加入伊红美蓝,取样接种培养后,培养基中紫黑色菌落的数量即代表大肠杆菌的大致数量
【解析】(1)因为实验中使用固体培养基培养细菌,所以培养基中除了含有细菌需要的营养物质外,还要加入凝固剂琼脂。由于培养基需要满足微生物生长对pH的要求,因此培养该实验中细菌的培养基pH须调节至中性或微碱性。得到细菌悬液后,进行系列稀释操作,然后进行涂布平板操作,最后对涂布的平板进行培养和观察记录。(2)两研究性学习小组的实验操作均正确且完全一致,但产生的结果却截然不同,可能的原因是取样不同,即手机取样和马桶按钮的取样不同。(3)实验中,将10 mL细菌悬液进行梯度稀释,分别取0.1 mL稀释倍数为102的样品稀释液接种到三个培养基上,培养一段时间后,统计菌落数分别为38、40、42,可计算出10 mL细菌悬液中的细菌数目为(38+40+42)÷3÷0.1×10×102=4.0×105个。而据图可知,10 mL细菌悬液代表的是25 cm2手机屏幕的细菌数,因此1 cm2手机屏幕的细菌数目是4.0×105÷25=1.6×104(个)。(4)大肠杆菌的代谢产物可与染料伊红美蓝反应,使菌落呈现紫黑色,所以欲了解手机表面大肠杆菌的数量,可向实验用培养基中加入伊红美蓝,取样接种培养后,选择颜色为紫黑色的菌落进行计数即可。
必刷点五 分解纤维素的微生物的分离
24.如图是纯化纤维素分解菌并生产乙醇的基本工作流程,请回答下列问题:
(1)图中①过程应选取富含纤维素的土壤,在鉴定和筛选所需微生物时需用________对纤维素进行染色并制成选择培养基,最后还要在平板培养基上分离纯化目的菌。为避免杂菌污染培养物和环境,接种时要在______________旁操作。
(2)图中②环节获得的酶是一种复合酶,一般认为它至少包括三种组分,分别为C1酶、CX酶和______________。前两种酶使纤维素酶分解成____________,第三种酶将前两种酶的分解产物分解成葡萄糖。⑤环节常用的菌种是__________________________________________。
(3)用稀释涂布平板法测定一土壤样品中纤维素分解菌数量。在对应稀释倍数为106的稀释液中,取0.2 mL稀释液涂布,得到以下统计结果:涂布了三个平板,统计的菌落数分别是210、240和246;请计算每毫升原液中的菌体数是______________。
【答案】(1)刚果红 酒精灯火焰 (2)葡萄糖苷酶 纤维二糖 酵母菌 (3)1.16×109
【解析】(1)分析题图可知,图中①过程表示纤维素分解菌的筛选,因此应选择富含纤维素的土壤,在鉴定和筛选所需微生物时需用刚果红对纤维素进行染色并制成选择培养基,最后还要在平板培养基上分离纯化目的菌。为避免杂菌污染培养物和环境,接种时要在酒精灯火焰旁操作。(2)⑤过程表示无氧发酵产生乙醇的过程,此过程常用的菌种是酵母菌。(3)涂布的三个平板上菌落的平均值为(210+240+246)/3=232。原液中的菌体密度是232÷0.2×106=1.16×109(个/mL)。
25.科学家从羊等食草动物胃中筛选纤维素分解菌,并对其降解纤维素的能力进行了研究。请回答下列问题:
(1)若科学家在____________平板上,发现以某种菌的菌落为中心的透明圈,则表明此种菌为纤维素分解菌。
(2)在纤维素分解菌的培养过程中应保持恒温箱中的温度约为________(填“4 ℃”“20 ℃”或“35 ℃”)。科学家采用稀释涂布平板法分离、纯化纤维素分解菌。在实验前,需要使用__________________法对培养基进行灭菌;在接种前,随机取若干灭菌后的空白平板先行培养了一段时间,目的是____________________________________________________________。
(3)在接种的过程中,需要使用________(填“接种环”或“涂布器”)进行接种。科学家欲将筛选得到的纤维素分解菌进行大量培养,应选用________(填“液体”或“固体”)培养基,并以________为唯一碳源,配制此培养基时,________(填“能”或“不能”)使用牛肉膏作为氮源。
【答案】(1)纤维素刚果红培养基 (2)35 ℃ 高压蒸汽灭菌 检测培养基平板灭菌是否合格 (3)涂布器 液体 纤维素 不能
【解析】(1)用纤维素刚果红培养基培养纤维素分解菌时,培养基上会出现以该菌的菌落为中心的透明圈。(2)4 ℃、20 ℃、35 ℃三个温度中,35 ℃最接近纤维素分解菌的生活环境——羊胃的温度,故培养过程中应保持恒温培养箱中的温度约为35 ℃。培养基灭菌一般用高压蒸汽灭菌法。在接种之前,要随机选取若干灭菌后的空白平板先行培养一段时间,这样做的目的是检测培养基平板灭菌是否合格。(3)科学家采用稀释涂布平板法分离、纯化纤维素分解菌,故需要使用涂布器进行接种。
26.饲养动物常用的植物饲料中含有难溶的植酸钙等物质,很难被动物吸收利用,并且影响其他营养物质的利用。若在饲料中添加植酸酶,则能催化植酸钙水解成为可以被吸收利用的磷酸盐等。如图是科研人员从作物根部土壤中分离产植酸酶的菌株的过程示意图。请分析回答问题:
(1)实验室中筛选微生物的原理是_________________________________________________
_____________________________________________________________________________。
配制培养基时各种成分在溶化后分装前必须________________________。
(2)请写出一种纯化得到植酸酶的方法:__________________,其原理是________________
______________________________________________________________________________。
(3)现将从100 mL含有产植酸酶菌的土壤样品溶液中取出的1 mL样品溶液稀释104倍后,取0.1 mL稀释液均匀涂布在选择培养基表面,测得菌落数的平均值为150,空白对照组平板上未出现菌落,则100 mL原菌液中含有产植酸酶菌________个,该方法的测量值与实际值相比一般会________(填“偏大”“偏小”或“相等”)。
(4)由于植酸钙的不溶解性,使培养基中形成白色浑浊。产植酸酶的菌株会水解植酸钙,菌落的周围将形成透明的区域,根据透明区域的有无,可初步判断该菌是否产植酸酶。实验结果显示的A~E五种菌株中,________是产植酸酶的最理想菌株。
(5)通常对获得的纯菌种还可以依据菌落的__________________________________等菌落特征对细菌进行初步的鉴定(或分类)。
【答案】(1)人为提供有利于目的菌株生长的条件,同时抑制或阻止其他微生物生长(合理即可) 调节pH (2)凝胶色谱法 根据蛋白质相对分子质量大小进行纯化(或电泳法 根据待分离样品中各种分子带电性质的差异以及分子本身的大小、形状的不同进行纯化) (3)1.5×109 偏小 (4)E (5)形状、大小、颜色
【解析】(3)100 mL原菌液中含有产植酸酶菌(150÷0.1)×104×100=1.5×109(个),因为两个或多个细胞连在一起时,平板上观察到的只是一个菌落,因此,稀释涂布平板法统计的菌落数往往比活菌的实际数目偏少。(4)根据题意可知,透明区域越大,说明植酸酶越多,故E是最理想菌株。
27.秸秆还田的过程中,配施适量的高效纤维素分解菌,能有效促进秸秆分解,提高秸秆还田效率,且不会造成环境污染。回答下列问题:
(1)筛选纤维素分解菌时,可到腐烂稻草等环境中采集土样,原因是_______________________
_______________________________________________________________________________。
(2)有很多类群微生物都能有效降解纤维素,为了避免不同微生物之间的生长互相影响,应该用______________培养基进行培养,获得纯化菌株。
(3)用刚果红染色法初步鉴定纤维素分解菌后,进一步用液体滤纸培养基分组复筛,其中滤纸的作用是____________________。培养一段时间后,将残留的滤纸烘干称重,残留的滤纸越少,则说明____________________________________________________________________。
(4)采用__________________技术,将筛选到的高效纤维素分解菌固定,能够阻隔其受到外界不利因素的毒害作用,增加使用寿命。
(5)为了长期保存高效纤维素分解菌菌种,可以采用__________________的方法。
(6)现有高效分解纤维素的细菌,为探究其最适pH,某同学设计如下实验:取锥形瓶若干分为4组,加入等量秸秆及其他必需营养物质,分别设置pH为1、3、6、7,接种等量纤维素分解细菌,培养一段时间后,测定各组锥形瓶中秸秆减少量的平均值。该pH设置的不足之处有____________和____________。
【答案】(1)腐烂稻草的土壤富含纤维素分解菌 (2)选择 (3)提供纤维素 纤维素分解菌的分解能力越强 (4)固定化细胞 (5)甘油管藏 (6)pH范围设置不合理 pH梯度设置不合理
【解析】(3)要筛选到能产生纤维素酶的微生物,应使用选择培养基,在培养基中加入纤维素作为唯一碳源,能在此培养基中存活的微生物就是能产生纤维素酶的微生物,故滤纸的作用是提供纤维素。培养一段时间后,将残留的滤纸烘干称重,残留的滤纸越少,则说明纤维素分解菌的分解能力越强。
28.如图是纯化纤维素分解菌并生产乙醇的基本工作流程,请回答下列问题:
(1)图中①过程应选取富含纤维素的土壤,在鉴定和筛选所需微生物时需用________对纤维素进行染色并制成选择培养基,最后还要在平板培养基上分离纯化目的菌。为避免杂菌污染培养物和环境,接种时要在______________旁操作。
(2)图中②环节获得的酶是一种复合酶,一般认为它至少包括三种组分,分别为C1酶、CX酶和______________。前两种酶使纤维素酶分解成____________,第三种酶将前两种酶的分解产物分解成葡萄糖。⑤环节常用的菌种是___________________________________________
_____________________________________________________________________________。
(3)用稀释涂布平板法测定一土壤样品中纤维素分解菌数量。在对应稀释倍数为106的稀释液中,取0.2 mL稀释液涂布,得到以下统计结果:涂布了三个平板,统计的菌落数分别是210、240和246;请计算每毫升原液中的菌体数是______________。
【答案】(1)刚果红 酒精灯火焰 (2)葡萄糖苷酶 纤维二糖 酵母菌 (3)1.16×109
【解析】(1)分析题图可知,图中①过程表示纤维素分解菌的筛选,因此应选择富含纤维素的土壤,在鉴定和筛选所需微生物时需用刚果红对纤维素进行染色并制成选择培养基,最后还要在平板培养基上分离纯化目的菌。为避免杂菌污染培养物和环境,接种时要在酒精灯火焰旁操作。(2)从目的菌中得到的纤维素酶是一种复合酶,一般认为它至少包括三种组分,分别为C1酶、CX酶和葡萄糖苷酶。前两种酶使纤维素分解成纤维二糖,第三种酶将纤维二糖分解成葡萄糖。⑤过程表示无氧发酵产生乙醇的过程,此过程常用的菌种是酵母菌。(3)涂布的三个平板上菌落的平均值为(210+240+246)/3=232。原液中的菌体密度是232÷0.2×106=1.16×109(个/mL)。
29.饲养动物常用的植物饲料中含有难溶的植酸钙等物质,很难被动物吸收利用,并且影响其他营养物质的利用。若在饲料中添加植酸酶,则能催化植酸钙水解成为可以被吸收利用的磷酸盐等。如图是科研人员从作物根部土壤中分离产植酸酶的菌株的过程示意图。请分析回答下列问题:
(1)实验室中筛选微生物的原理是_______________________________________
__________________________________________________________。
配制培养基时各种成分在溶化后分装前必须________________________。
(2)请写出一种纯化得到植酸酶的方法:_____________________________,其原理是_______________________________________________。
(3)现将从100 mL含有产植酸酶菌的土壤样品溶液中取出的1 mL样品溶液稀释104倍后,取0.1 mL稀释液均匀涂布在选择培养基表面,测得菌落数的平均值为150,空白对照组平板上未出现菌落,则100 mL原菌液中含有产植酸酶菌________个,该方法的测量值与实际值相比一般会________(填“偏大”“偏小”或“相等”)。
(4)由于植酸钙的不溶解性,使培养基中形成白色浑浊。产植酸酶的菌株会水解植酸钙,菌落的周围将形成透明的区域,根据透明区域的有无,可初步判断该菌是否产植酸酶。实验结果显示的A~E五种菌株中,________是产植酸酶的最理想菌株。
(5)通常对获得的纯菌种还可以依据菌落的________________________________
________等菌落特征对细菌进行初步的鉴定(或分类)。
【答案】(1)人为提供有利于目的菌株生长的条件,同时抑制或阻止其他微生物生长(合理即可) 调节pH
(2)凝胶色谱法 根据蛋白质分子大小、吸附性质等差异进行纯化(或电泳法 根据蛋白质之间电荷、分子大小等差异进行纯化)(3)1.5×109 偏小(4)E (5)形状、大小、颜色
【解析】(1)实验室中筛选微生物的原理是人为提供有利于目的菌株生长的条件,同时抑制或阻止其他微生物生长。配制培养基时各种成分在溶化后分装前必须调节pH。(2)纯化蛋白质的方法一般使用凝胶色谱法,其原理是根据蛋白质分子大小、吸附性质等差异进行纯化,也可以选择电泳法,原理是根据蛋白质之间电荷、分子大小等差异进行纯化。(3)100 mL原菌液中含有产植酸酶菌(150个÷
0.1 mL)×104×100 mL=1.5×109个,因为两个或多个细胞连在一起时,平板上观察到的只是一个菌落,因此,稀释涂布平板法统计的菌落数往往比活菌的实际数目少。(4)根据题意可知,透明区域越大,说明植酸酶越多,故E是最理想菌株。(5)对获得的纯菌种可以依据菌落的形状、大小、颜色等菌落特征对细菌进行初步的鉴定。
30.油烟由多种有害物质组成,不易降解。某同学从长期受到某品牌食用油产生的油烟污染的土壤中分离出油烟降解菌,其筛选分离过程如图所示,回答下列问题:
(1)图中①→③的过程称为_______,其目的是__________________。
(2)该同学将③中的微生物培养液接种到培养基④之前,进行了梯度稀释,制成稀释倍数分别为101、102、103的不同稀释度的样品液,分别吸取0.1 mL样品液涂布于培养基上。每个稀释倍数的样品液涂布三个培养基,最终形成的菌落的数目如表所示:
培养基编号
稀释倍数
甲
乙
丙
101
168
172
170
102
12
14
19
103
2
3
6
应选择稀释倍数为________的培养基进行计数,稀释前每毫升菌液中含有油烟降解菌的数目为________个,这种计数方法统计的结果往往会比显微镜直接计数的结果小,其原因是_____________________________________________________。
(3)在⑤中的固体培养基应加入该品牌食用油,其作用是________________。培养基常用的灭菌方法是____________________________________________。
【答案】(1)选择培养 初步筛选出能降解油烟的微生物,并增大其浓度 (2)101 1.7×104 该方法只是统计活菌数量,并且当两个或多个细胞连在一起时,观察到的只是一个菌落 (3)为微生物提供碳源和能源 高压蒸汽灭菌法 防止冷凝形成的水滴落在培养基上污染培养基(或冲散菌落)
【解析】(1)分析图解可知,图中①→③的培养过程中加入某品牌食用油作为唯一碳源,能够初步筛选出能降解油烟的微生物,因此称为选择培养。(2)利用稀释涂布平板法对微生物进行计数时选择菌落数在30~300的进行计数,结合表格数据可知,应选择稀释倍数为101的培养基进行计数,稀释前每毫升菌液中含有油烟降解菌的数目=(168+172+170)÷3÷0.1×101=1.7 ×104(个)。该方法只是统计活菌数量,并且当两个或多个细胞连在一起时,观察到的只是一个菌落,因此这种计数方法统计的结果往往会比显微镜直接计数的结果小。(3)在⑤中的固体培养基应加入该品牌食用油,其作用是为微生物提供碳源和能源。培养基常用的灭菌方法是高压蒸汽灭菌法。
相关试卷
这是一份必刷19 微生物的培养与利用(30题)-备战高考生物核心考点 常考题型必刷题,文件包含必刷19微生物的培养与利用30题-备战高考生物核心考点必刷题解析版docx、必刷19微生物的培养与利用30题-备战高考生物核心考点必刷题原卷版docx等2份试卷配套教学资源,其中试卷共42页, 欢迎下载使用。
这是一份必刷24 基因工程和细胞利用(共30题)-【百题大过关】2023年高考生物总复习高频考点+常考题型必刷题,文件包含必刷24基因工程和细胞利用共30题-百题大过关2023年高考生物总复习高频考点+常考题型必刷题解析版docx、必刷24基因工程和细胞利用共30题-百题大过关2023年高考生物总复习高频考点+常考题型必刷题原卷版docx等2份试卷配套教学资源,其中试卷共41页, 欢迎下载使用。
这是一份必刷18 植物的激素调节(共22题)-【百题大过关】2023年高考生物总复习高频考点+常考题型必刷题,文件包含必刷18植物的激素调节共22题-百题大过关2023年高考生物总复习高频考点+常考题型必刷题解析版docx、必刷18植物的激素调节共22题-百题大过关2023年高考生物总复习高频考点+常考题型必刷题原卷版docx等2份试卷配套教学资源,其中试卷共29页, 欢迎下载使用。

