必刷12 遗传探究实验—判断基因的位置(共19题)-【百题大过关】2023年高考生物总复习高频考点+常考题型必刷题
展开
这是一份必刷12 遗传探究实验—判断基因的位置(共19题)-【百题大过关】2023年高考生物总复习高频考点+常考题型必刷题,文件包含必刷12遗传探究实验判断基因的位置共19题-百题大过关2023年高考生物总复习高频考点+常考题型必刷题解析版docx、必刷12遗传探究实验判断基因的位置共19题-百题大过关2023年高考生物总复习高频考点+常考题型必刷题原卷版docx等2份试卷配套教学资源,其中试卷共28页, 欢迎下载使用。
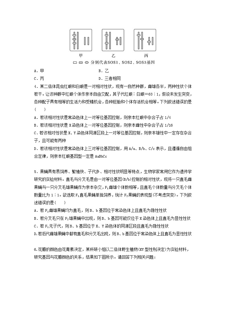
必刷12 遗传探究实验-判断基因的位置高考试题1.(2017·全国卷Ⅰ,32节选) 某种羊的性别决定为XY型,已知其有角和无角由位于常染色体上的等位基因(N/n)控制;黑毛和白毛由等位基因(M/m)控制,且黑毛对白毛为显性,回答下列问题:(1)某同学为了确定M/m是位于X染色体上,还是位于常染色体上,让多对纯合黑毛母羊与纯合白毛公羊交配,子二代中黑毛∶白毛=3∶1,我们认为根据这一实验数据,不能确定M/m是位于X染色体上,还是位于常染色体上,还需要补充数据,如统计子二代中白毛个体的性别比例,若________________,则说明M/m是位于X染色体上;若________________,则说明M/m是位于常染色体上。 (2)一般来说,对于性别决定为XY型的动物群体而言,当一对等位基因(如A/a)位于常染色体上时,基因型有________种;当其仅位于X染色体上时,基因型有________种;当其位于X和Y染色体的同源区段时,(如图所示),基因型有________种。 2.(2017·全国卷Ⅲ,32)已知某种昆虫的有眼(A)与无眼(a)、正常刚毛(B)与小刚毛(b)、正常翅(E)与斑翅(e)这三对相对性状各受一对等位基因控制。现有三个纯合品系:①aaBBEE、②AAbbEE和③AABBee。假定不发生染色体变异和染色体交换,回答下列问题:(1)若A/a、B/b、E/e这三对等位基因都位于常染色体上,请以上述品系为材料,设计实验来确定这三对等位基因是否分别位于三对染色体上。(要求:写出实验思路、预期实验结果、得出结论)(2)假设A/a、B/b这两对等位基因都位于X染色体上,请以上述品系为材料,设计实验对这一假设进行验证。(要求:写出实验思路、预期实验结果、得出结论)必刷点一 基因位置的判断3.某研究所将拟南芥的三个耐盐基因SOS1、SOS2、SOS3导入玉米,筛选出成功整合的耐盐植株(三个基因都表达才表现为高耐盐性状)。如图表示三个基因随机整合的情况,让三株转基因植株自交,后代中高耐盐性状的个体所占比例最小的是( )A.甲 B.乙C.丙 D.三者相同4.某二倍体昆虫红眼和白眼是一对相对性状,现有一自然种群,雌雄各半,两种性状个体若干。让该种群中红眼个体作亲本自由交配,其子代红眼∶白眼=63∶1,假设未发生突变,各种配子具有相等的生活力和受精机会,各种胚胎和个体存活机会相等。下列叙述错误的是( )A.若该相对性状是常染色体上一对等位基因控制,则亲本红眼中杂合子占1/4B.若该相对性状是X染色体上—对等位基因控制,则亲本雌性中杂合子占1/16C.若该相对性状是X、Y染色体同源区段上一对等位基因控制,则亲本雄性中一定存在杂合子,且可能有两种D.若该相对性状是常染色体上三对等位基因控制,用A/a、B/b、C/c表示,且遵循自由组合定律,则亲本红眼基因型一定是AaBbCc 5.果蝇具有易饲养、繁殖快、子代多、相对性状明显等特点,生物学家常用它作为遗传学研究的实验材料。直毛与分叉毛是由一对等位基因(B/b)控制的相对性状,现将一只直毛雌果蝇与一只分叉毛雄果蝇作为亲本杂交,F1雌雄个体数相等,且直毛个体数量与分叉毛个体数量比为1∶1。欲选取F1直毛果蝇单独饲养,统计F2果蝇的表现型(不考虑突变)。下列叙述错误的是( )A.若F2雌雄果蝇均为直毛,则B、b基因位于常染色体上且直毛为隐性性状B.若分叉毛只在F2雄果蝇中出现,则B、b基因可能仅位于X染色体上且直毛为显性性状C.若F1无子代,则B、b基因位于X、Y染色体的同源区段且直毛为隐性性状D.若后代雌雄果蝇中都有直毛和分叉毛出现,则B、b基因位于常染色体上且直毛为显性性状 6.花瓣的颜色由花青素决定,某科研小组以二倍体野生植物(XY型性别决定)为实验材料,研究基因与花瓣颜色的关系,结果如下图所示。请回答下列相关问题:(1)利用该植物进行杂交实验,应在雌花未成熟时进行套袋处理的目的__________________。细胞中花青素存在的场所是____________________________________。(2)假如色素相关基因A(a)、B(b)位于两对常染色体上,现有纯合的白花、蓝花和紫花植株若干,欲通过一次杂交实验判断控制酶2合成的基因是B还是b,在完全显性的情况下,则需选择________________进行杂交,然后观察后代的表现型;若后代________________,则酶2是由基因b控制合成的。(3)假如基因A/a位于常染色体上,酶2是由位于其他染色体上的基因B控制合成的。现有甲(纯合紫花雌株)、乙(纯合蓝花雄株),请设计最佳的实验方案判断基因B/b的位置(不考虑X染色体与Y染色体的同源区段):①实验设计方案:_______________________________________________。②若__________________________________________________,则基因B/b位于X染色体上。7.某同学利用一种二倍体自花传粉植物进行了杂交实验,杂交涉及的两对相对性状分别是圆形果(A)与长形果(a),单一花序(B)与复状花序(b),实验结果如表。回答下列问题:杂交组合F1表现型F2表现型及个体数①圆单×长复圆单圆单660、圆复90、长单90、长复160②圆复×长单圆单圆单510、圆复240、长单240、长复10 (1)从表中数据可以得出,控制每对性状的基因在传递过程中符合分离定律,依据是__________________________________________________________________。(2)根据表中数据,判断杂交组合①中,控制花序单一和复状的基因与控制圆形果和长形果的基因间_________________________________________________________________(填“遵循”或“不遵循”)自由组合定律,依据是___________________________________________________________________________________________________________。(3)分析杂交组合②中F2的表现型及数量,圆单小于9/16,长复小于1/16,而圆复和长单均大于____________,据此判断,基因B位于下图中__________号染色体上。(4)上图中的染色体均不可能为性染色体,理由是______________________________________________________________________________。 8.某植物为雌雄异株,性别决定方式为XY型,植物的叶鞘被毛与无毛是一对相对性状(由基因A、a控制,被毛为显性性状)。现有纯合雄性被毛植株与纯合雌性无毛植株杂交,F1中雄性全为无毛植株、雌性全为被毛植株。研究小组拟通过假说—演绎法探究相关基因的位置。请完善并分析回答下列问题:(1)根据杂交实验结果提出以下两种假说:假说一:控制叶鞘被毛与否的基因位于X染色体上,Y染色体上没有等位基因。假说二:控制叶鞘被毛与否的基因位于常染色体上,但性状与性别相关联。Aa表现型为__________________________________________________________,出现这种现象的根本原因是______________________________________________,它说明了________________________。(2)请帮助他们从现有材料中选择合适的亲本设计一次杂交实验,探究上述假说是否成立。(要求写出实验思路并分析实验结果) 9.(2021·黑龙江·双鸭山一中高二开学考试)果蝇灰身(A)对黑身(a)为显性,A/a位于常染色体上。小翅和正常翅由另一对等位基因B/b控制。回答下列问题:(1)现有纯合小翅和纯合正常翅雌雄果蝇若干。为判断小翅和正常翅的显隐性及B/b所在的染色体种类,常采用的交配方法是_________。当实验结果为__________,可判断正常翅为显性且B/b位于常染色体上;当实验结果为________________,可判断小翅为显性且B/b位于X染色体上。(2)若将一只正常翅雄蝇用紫外线照射,B基因所在的染色体缺失了一个片段,B基因不缺失。现让该果蝇与小翅雌蝇杂交,若F1中仅出现雄蝇,则原因最可能是含有缺失染色体的_________配子致死。(3)若已确定正常翅为显性性状且B/b位于常染色体上。让杂合灰身小翅雌蝇与杂合黑身正常翅雄蝇杂交,子代雌雄果蝇均有四种表现型且比例均为1∶1∶1∶1。此实验结果_________(填“能”或“不能”)证明A/a和B/b间遵循自由组合定律,理由是____________________。必刷点二 基因定位的遗传实验设计10.(2022·吉林高三模拟)果蝇的灰身基因A与黄身基因a是一对等位基因,黄身基因能破坏其黑色素的形成使身体更黄;灰体基因E与黑檀体基因e是一对等位基因,位于Ⅲ号染色体上,黑檀体基因可使黑色素积累而全身发黑。黑檀体时黄身纯合个体表现为灰身。请回答有关问题:(1)现有四种纯合的果蝇:灰身雄果蝇、黄身雄果蝇、黄身雌果蝇和灰身雌果蝇,请以上述果蝇为亲本设计实验,不用正反交实验来探索黄身基因的遗传方式(不考虑X、Y染色体的同源区段)。(2)现有纯种灰体雌果蝇与纯种黑檀体雄果蝇杂交,F1个体相互交配,F2个体的表现型及分离比为__________________,正反交实验结果________(填“相同”或“不同”)。(3)现已确认灰身与黄身仅由位于X染色体上的一对等位基因控制,用纯种灰身黑檀体雌果蝇与纯种黄身灰体雄果蝇杂交,F1中的雄蝇与EeXaXa(黄身灰体雌蝇)个体相互交配,F2中雄蝇的表现型及其比例为______________________________________________________。11.某昆虫体色有灰体和黄体分别由等位基因B、b控制,腿型有粗腿和细腿分别由等位基因D、d控制,其中B、b基因位于常染色体上(D、d基因不位于Y染色体上)。研究小组从该昆虫群体中选取一灰体昆虫甲(♀)与一黄体昆虫乙(♂)进行如下杂交实验:回答下列问题:(1)基因(B)与基因(b)的根本区别是______________________________________________,B、b基因不可能位于细胞质,根据杂交结果分析原因是:______________________________________________________________________________________________________。(2)根据杂交结果不能判断D、d基因是位于X染色体上还是常染色体上。①若D、d基因位于常染色体上,则亲本的基因型是___________________(要求写出亲本体色和腿型两对基因,并注明甲、乙),根据杂交结果判断以上两对基因______(填“遵循”“不遵循”或“无法确定是否遵循”)自由组合定律。②若D、d基因位于X染色体上,则亲本的基因型是________________________。(3)请以F1为实验材料,通过一次杂交实验证明D、d基因是位于X染色体上还是常染色体上。杂交组合:_______________________________________________________________。预期结果及结论:若___________________________________,则D、d基因位于常染色体上;若_____________________________,则D、d基因位于X染色体上。 12.果蝇的细眼与粗眼、灰身与黑身、长翅与残翅各由一对等位基因控制,且控制灰身与黑身、长翅与残翅的基因均位于常染色体上。现让细眼长翅灰身雌果蝇与粗眼长翅灰身雄果蝇杂交,其子代的情况如下表所示。回答下列问题: 细眼∶粗眼长翅∶残翅灰身∶黑身1/2雌性1∶13∶13∶11/2雄性1∶13∶13∶1(1)通过分析可以确定属于显性性状的是_________________________________。难以确定果蝇翅形与体色性状的遗传是否遵循自由组合定律的依据是____________________________。(2)单独考虑果蝇的细眼与粗眼,针对此相对性状的显隐性关系及相关基因是位于常染色体上还是位于X染色上,根据上述杂交实验结果可作出三种假设。分别是:①_____________________________________________________________________;②_______________________________________________________________________;③_____________________________________________________________________。为了确定哪种假设成立,请利用表中子代个体设计杂交组合: ______________________。(3)若控制上述三对相对性状的基因位于不同对常染色体上,则表中纯合雌果蝇所占的比例为________。13.科学家在研究黑腹果蝇时发现,刚毛基因(B)对截毛基因(b)为显性。若这对等位基因存在于X、Y染色体上的同源区段,则刚毛雄果蝇可表示为XBYB或XBYb或XbYB;若仅位于X染色体上,则只能表示为XBY。现有各种纯种果蝇若干,可利用一次杂交实验来推断这对等位基因是位于X、Y染色体上的同源区段还是仅位于X染色体上。请完成推断过程:(1)实验方法:首先选用纯种果蝇作亲本进行杂交,雌雄两亲本的表现型分别为母本表现型:________(填“刚毛”或“截毛”);父本表现型:________(填“刚毛”或“截毛”)。(2)预测结果:若子代雄果蝇表现为________,则此对基因位于X、Y染色体上的同源区段,子代雄果蝇基因型为________;若子代雄果蝇表现为________,则此对基因只位于X染色体上,子代雄果蝇基因型为________。(3)果蝇的刚毛基因和截毛基因的遗传遵循___________________________定律。14.家鸡(2n=78,性别决定方式为ZW型)的羽毛有芦花和非芦花两种,由一对等位基因控制,芦花(B)对非芦花(b)是显性。芦花鸡羽毛在雏鸡阶段的绒羽为黑色且头顶有黄色斑点。(1)雄性家鸡的一个初级精母细胞内能形成_____个四分体,在不发生基因突变和交叉互换的情况下能产生________种精子。(2)若欲确定B、b基因的位置,现选择纯合的芦花雌鸡和非芦花雄鸡杂交,结果如下:①若F1代表现型为_____________________,则B、b基因位于常染色体上或Z、W染色体的同源区段上。②若F1代表现型为_____________________,则可以肯定B、b基因位于Z染色体的非同源区段(即W染色体上没有与之等位的基因)上。(3)某家鸡饲养场出现一种遗传性的白化症,假设受一对基因R、r控制。把正常公鸡和白化母鸡交配,F1代全正常,F1自由交配得到F2代中正常公鸡123只,正常母鸡59只,白化公鸡0只,白化母鸡62只。①在这对相对性状中,显性性状为___________。②若F2代的公鸡和母鸡随机交配,则在F3代中,白化鸡出现的概率是_________。15.某自花传粉的二倍体植物,其种子颜色的遗传受三对等位基因控制。每对基因中都至少有一个显性基因存在时,种子才表现为有色,其余情况下表现为无色。甲、乙、丙三种无色种子品系相互杂交,获得的后代均为有色种子。请回答下列问题:(1)甲品系的基因型是________(相关基因用字母A、a、B、b、D、d表示)。(2)该植物体细胞中染色体有20条,花粉母细胞经减数分裂产生的雄性生殖细胞中含有________条染色体,原因是_______________________________________。 (3)研究人员对三对基因进行定位,已经确定其中两对基因位于两对不同的染色体上,尚未确定第三对基因的位置,请利用甲、乙、丙三种无色种子品系设计杂交方案,探究第三对基因与前两对基因的位置关系(不考虑交叉互换)。实验方案:_________________________________________________________________。预期结果和结论:①若________________________________________________________________,则说明______________________________________________________________;②若__________________________________________________________________________________________________________________________________,则说明第三对基因与前两对基因中的其中一对位于一对同源染色体上。16.已知某种植物的一个表现型为红花高茎而基因型为AaBb的个体,A和a基因分别控制红花和白花这对相对性状,B和b分别控制高茎和矮茎这对相对性状。已知这两对基因在染色体上的分布位置有以下三种可能。据图回答下列问题:(1)图②③中,两对等位基因在遗传时是否遵循基因的自由组合定律?________(填“是”或“否”),理由是__________________________________________________________________________________________________________________________________。若不考虑同源染色体非姐妹染色单体交叉互换,且含b基因的染色体片段缺失(这种变化不影响配子和子代的存活率),图③细胞能产生________种基因型的配子,其基因型是________________________________________________________________________。(2)假设图①中两对基因在遗传时遵循基因的自由组合定律,请在方框内画出AaBb两对基因在染色体上的另一种可能的分布状态。(画图并标注基因在染色体上的位置)(3)现提供表现型为白花矮茎的植株若干,要通过一次交配实验来探究上述红花高茎植株的两对基因在染色体上的位置究竟属于上述三种情况中的哪一种(不考虑同源染色体非姐妹染色单体交叉互换),某同学设计了如下实验,基本思路是用上述红花高茎植株与白花矮茎植株进行杂交,观察并统计子一代植株的表现型及其比例。Ⅰ.若子一代植株中出现四种表现型,表现型及比例为______________________________________________________________________________________________________,则基因在染色体上的分布状态如图①所示。Ⅱ.若子一代植株中出现两种表现型,表现型及比例为______________________________________________________,则基因在染色体上的分布状态如图②所示。Ⅲ.若子一代植株中出现两种表现型,表现型及比例为_____________________________________________________,则基因在染色体上的分布状态如图③所示。17.某植物是二倍体植物(2n=20),雌雄异株,性别决定方式为XY型(如图所示),Ⅱ是X、Y染色体的同源区段,Ⅰ、Ⅲ是X、Y染色体的非同源区段。已知大麻的抗病与不抗病是一对相对性状,由基因T、t控制,抗病对不抗病为显性。现有纯合抗病、不抗病雌雄大麻若干株,请回答下列问题:(1)________区段可能通过同源染色体片段的互换发生基因重组,控制大麻抗病性状的基因不可能位于图中的________区段上。(2)为了判定基因T、t是位于常染色体上还是位于性染色体的Ⅰ区段或Ⅱ区段上,最好选择______________和纯合抗病雄株作为亲本进行杂交实验,观察并统计F1的表现型。①若F1中雌株都抗病,雄株都不抗病,则说明基因T、t位于________上。②若F1中雌株和雄株都抗病,让F1雌雄植株自由交配,如果F2表现为______________,则可以判定基因T、t位于________上。18.(2022·广东高三模拟)某雌雄异株植物(性别决定方式为XY型)的花色有黄色、白色和橙红色三种,由A、a(在常染色体上)和B、b两对等位基因共同控制,已知无A基因时植株开白花。下表为两组杂交实验的结果。请分析回答。组别亲本F1F2母本父本甲黄花1白花1橙红花黄花∶白花∶橙红花=3∶4∶9乙黄花2白花2橙红花黄花∶白花∶橙红花=1∶4∶3 (1)该种植物花色有不同的表现类型,这些表现类型在遗传学上互称为________,根据表中____________组实验结果,可推知花色的遗传遵循____________定律。(2)研究得知,乙组F1中A、a基因所在的染色体存在片段缺失,含有缺失染色体的某性别的配子致死,据此推测,乙组F1发生染色体缺失的是____________(填“A”或“a”)基因所在的染色体。(3)根据甲组数据,有同学提出B、b这对基因不在常染色体上,而是在X、Y染色体的同源区段,这位同学还需要统计甲组的________________________,若__________________,则表明B、b这对基因在X、Y染色体的同源区段。19.某昆虫的长翅与残翅是一对相对性状,由基因A/a控制,刚毛与截毛是一对相对性状,由基因B/b控制,两对基因均不位于X、Y染色体的同源区段,且独立遗传。现有长翅刚毛雌性个体与残翅截毛雄性个体作亲代杂交,子一代均为长翅刚毛,子一代随机交配,子二代表现型及比例见下表:雌性个体表现型长翅刚毛长翅截毛残翅刚毛残翅截毛数量比例3/401/40雄性个体表现型长翅刚毛长翅截毛残翅刚毛残翅截毛数量比例3/83/81/81/8 回答下列问题:(1)两对相对性状中,属于显性性状的是____________和____________,基因A/a位于______________染色体上,基因B/b位于______________染色体上。(2)亲代的基因型为______________和____________。(3)子二代中与亲代基因型相同的个体所占的比例是____________,雌性个体中杂合子的比例是____________________________________________________。(4)某同学认为,若等位基因B/b位于X、Y染色体的同源区段,则该基因控制的性状与性别无关,现有该昆虫纯合雌雄个体若干,请设计实验证明此观点是否正确。
相关试卷
这是一份必刷09 遗传探究实验—判断基因的位置(15题)-备战高考生物核心考点+常考题型必刷题,文件包含必刷09遗传探究实验判断基因的位置15题-备战高考生物核心考点必刷题解析版docx、必刷09遗传探究实验判断基因的位置15题-备战高考生物核心考点必刷题原卷版docx等2份试卷配套教学资源,其中试卷共22页, 欢迎下载使用。
这是一份必刷24 基因工程和细胞利用(共30题)-【百题大过关】2023年高考生物总复习高频考点+常考题型必刷题,文件包含必刷24基因工程和细胞利用共30题-百题大过关2023年高考生物总复习高频考点+常考题型必刷题解析版docx、必刷24基因工程和细胞利用共30题-百题大过关2023年高考生物总复习高频考点+常考题型必刷题原卷版docx等2份试卷配套教学资源,其中试卷共41页, 欢迎下载使用。
这是一份必刷19 种群和群落(共36题)-【百题大过关】2023年高考生物总复习高频考点+常考题型必刷题,文件包含必刷19种群和群落共36题-百题大过关2023年高考生物总复习高频考点+常考题型必刷题解析版docx、必刷19种群和群落共36题-百题大过关2023年高考生物总复习高频考点+常考题型必刷题原卷版docx等2份试卷配套教学资源,其中试卷共34页, 欢迎下载使用。

