高中生物2022年高考生物一轮复习 第5单元 第14讲 热点题型三 分离定律在特殊情况下的应用
展开
这是一份高中生物2022年高考生物一轮复习 第5单元 第14讲 热点题型三 分离定律在特殊情况下的应用,共13页。试卷主要包含了不完全显性遗传现象,从性遗传现象,复等位基因遗传,分离定律中的致死问题,表型模拟问题,“母性效应”问题等内容,欢迎下载使用。
一、不完全显性遗传现象
在牵牛花的遗传实验中,用纯合红色牵牛花和纯合白色牵牛花杂交,F1全是粉红色牵牛花。将F1自交后,F2中出现红色、粉红色和白色三种类型的牵牛花,比例为1∶2∶1,如果取F2中的粉红色牵牛花和红色牵牛花进行自交,则后代表现型及比例应该为( )
A.红色∶粉红色∶白色=1∶2∶1
B.红色∶粉红色∶白色=3∶2∶1
C.红色∶粉红色∶白色=1∶4∶1
D.红色∶粉红色∶白色=4∶4∶1
审题关键
(1)因F1粉红色牵牛花自交所得F2中红色∶粉红色∶白色=1∶2∶1,则可知粉红色牵牛花个体为杂合子,假设其基因型为Aa,则红色牵牛花个体基因型为AA(或aa),白色牵牛花个体基因型为aa(或AA)。
(2)F2中红色、粉红色牵牛花的比例为1∶2,则自交子代表现型及比例为AA(aa)∶Aa∶aa(AA)=3∶2∶1。
答案 B
不完全显性:杂合子个体的性状表现介于显性和隐性的亲本之间的显性表现形式,如等位基因A和a分别控制红花和白花。在完全显性时,Aa自交后代中红花∶白花=3∶1,在不完全显性时,Aa自交后代中红花(AA)∶粉红花(Aa)∶白花(aa)=1∶2∶1。
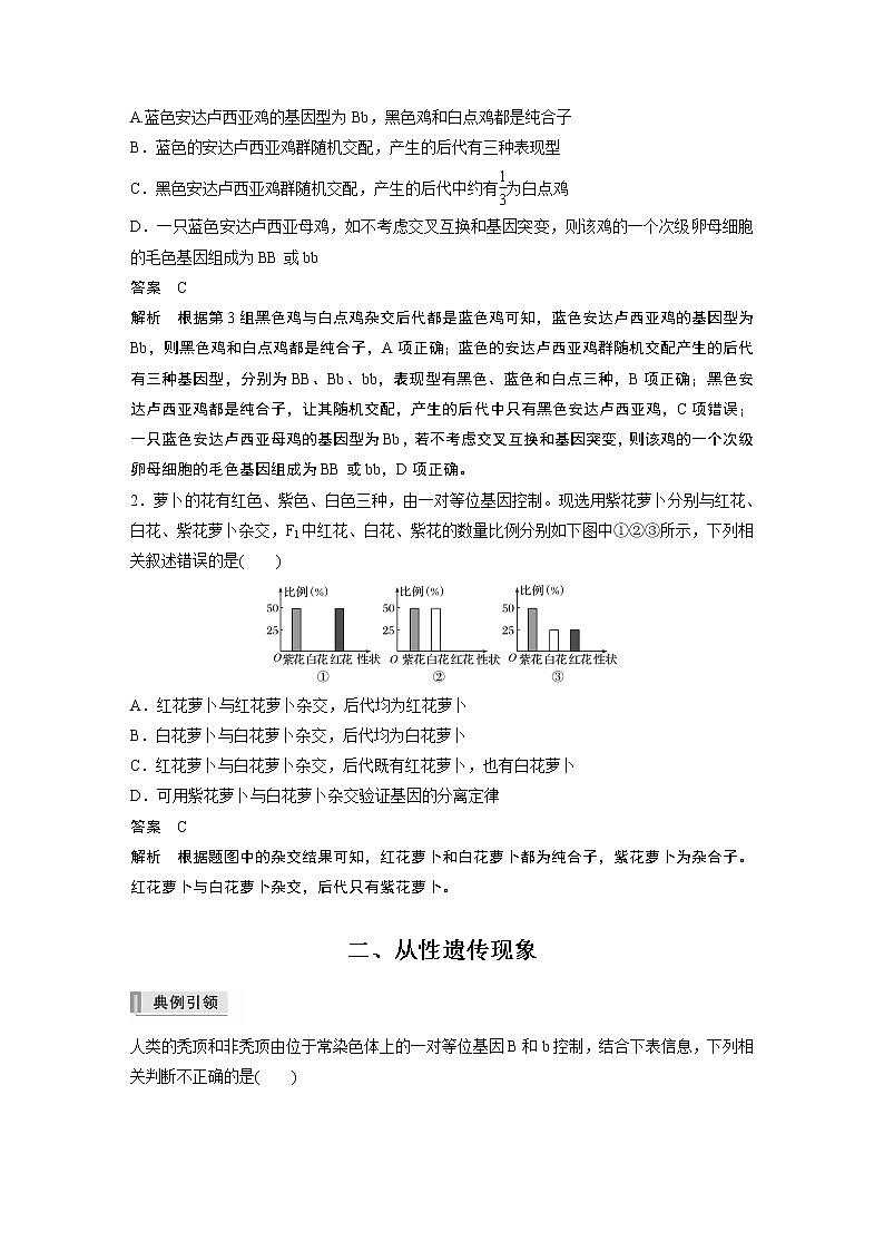
1.安达卢西亚鸡的毛色有蓝色、黑色和白点三种,且由一对等位基因(B、b)控制。下表为相关遗传实验研究结果,下列分析错误的是( )
组别
P
F1
1
黑色×蓝色
黑色∶蓝色=1∶1
2
白点×蓝色
蓝色∶白点=1∶1
3
黑色×白点
全为蓝色
A.蓝色安达卢西亚鸡的基因型为Bb,黑色鸡和白点鸡都是纯合子
B.蓝色的安达卢西亚鸡群随机交配,产生的后代有三种表现型
C.黑色安达卢西亚鸡群随机交配,产生的后代中约有为白点鸡
D.一只蓝色安达卢西亚母鸡,如不考虑交叉互换和基因突变,则该鸡的一个次级卵母细胞的毛色基因组成为BB或bb
答案 C
解析 根据第3组黑色鸡与白点鸡杂交后代都是蓝色鸡可知,蓝色安达卢西亚鸡的基因型为Bb,则黑色鸡和白点鸡都是纯合子,A项正确;蓝色的安达卢西亚鸡群随机交配产生的后代有三种基因型,分别为BB、Bb、bb,表现型有黑色、蓝色和白点三种,B项正确;黑色安达卢西亚鸡都是纯合子,让其随机交配,产生的后代中只有黑色安达卢西亚鸡,C项错误;一只蓝色安达卢西亚母鸡的基因型为Bb,若不考虑交叉互换和基因突变,则该鸡的一个次级卵母细胞的毛色基因组成为BB或bb,D项正确。
2.萝卜的花有红色、紫色、白色三种,由一对等位基因控制。现选用紫花萝卜分别与红花、白花、紫花萝卜杂交,F1中红花、白花、紫花的数量比例分别如下图中①②③所示,下列相关叙述错误的是( )
A.红花萝卜与红花萝卜杂交,后代均为红花萝卜
B.白花萝卜与白花萝卜杂交,后代均为白花萝卜
C.红花萝卜与白花萝卜杂交,后代既有红花萝卜,也有白花萝卜
D.可用紫花萝卜与白花萝卜杂交验证基因的分离定律
答案 C
解析 根据题图中的杂交结果可知,红花萝卜和白花萝卜都为纯合子,紫花萝卜为杂合子。红花萝卜与白花萝卜杂交,后代只有紫花萝卜。
二、从性遗传现象
人类的秃顶和非秃顶由位于常染色体上的一对等位基因B和b控制,结合下表信息,下列相关判断不正确的是( )
项目
BB
Bb
bb
男
非秃顶
秃顶
秃顶
女
非秃顶
非秃顶
秃顶
A.非秃顶的两人婚配,后代男孩可能为秃顶
B.秃顶的两人婚配,后代女孩可能为秃顶
C.非秃顶男与秃顶女婚配,生一个秃顶男孩的概率为
D.秃顶男与非秃顶女婚配,生一个秃顶女孩的概率为0
审题关键
(1)由题干信息可知,非秃顶男的基因型为BB,非秃顶女的基因型为BB或Bb,二者婚配,后代男孩的基因型为BB或Bb,可能秃顶。
(2)秃顶男的基因型为Bb或bb,秃顶女的基因型为bb,二者婚配,后代女孩的基因型为Bb或bb,可能秃顶。
(3)非秃顶男的基因型为BB,秃顶女的基因型为bb,二者婚配,后代的基因型为Bb,若为男孩则表现为秃顶,若为女孩则正常,因此生一个秃顶男孩的概率为。
(4)秃顶男的基因型为Bb或bb,非秃顶女的基因型为BB或Bb,二者婚配,后代女孩有可能秃顶。
答案 D
从性遗传是指由常染色体上基因控制的性状,在表现型上受个体性别影响的现象,这种现象主要通过性激素起作用。从性遗传和伴性遗传的表现型都与性别有密切的联系,但它们是两种截然不同的遗传方式。伴性遗传的基因位于性染色体上,而从性遗传的基因位于常染色体上;从性遗传的基因在传递时并不与性别相联系,其与位于性染色体上基因的传递有本质区别。从性遗传的本质为:表现型=基因型+环境条件(性激素种类及含量差异)。
3.已知等位基因Bb、B+位于常染色体上,分别决定山羊有胡子和无胡子,但是Bb在雄性中为显性基因,B+在雌性中为显性基因。有胡子雌山羊与无胡子雄山羊的纯合亲本杂交产生F1,F1雌雄个体交配产生F2。下列判断中错误的是( )
A.F1中雄性无胡子,雌性有胡子
B.亲本的基因型为雌羊BbBb,雄羊B+B+
C.F2雌山羊中有胡子个体占
D.F2雄山羊中有胡子个体占
答案 A
解析 F1为BbB+,雄性中Bb为显性基因,表现为有胡子,雌性中B+为显性基因,表现为无胡子,A错误;亲本为纯合子,所以雌羊基因型为BbBb,雄羊基因型为B+B+,B正确;F2雌山羊中有胡子个体(BbBb)占,C正确;F2雄山羊中有胡子个体(BbBb、BbB+)占,D正确。
4.控制某种安哥拉兔长毛(HL)和短毛(HS)的等位基因位于常染色体上,雄兔中HL对HS为显性,雌兔中HS对HL为显性。请分析回答相关问题:
(1)长毛和短毛在安哥拉兔群的雄兔和雌兔中,显隐性关系刚好相反,但该相对性状的遗传不属于伴性遗传,为什么?_______________________________________________________
____________________________________________________________________________。
(2)基因型为HLHS的雄兔的表现型是________。现有一只长毛雌兔,所生的一窝后代中雌兔全为短毛,则子代雌兔的基因型为________,为什么?____________________________
____________________________________________________________________________
____________________________________________________________________________。
(3)现用多对基因型杂合的亲本杂交,F1长毛兔与短毛兔的比例为________。
答案 (1)因为控制安哥拉兔长毛和短毛的等位基因位于常染色体上
(2)长毛 HLHS 因为雌兔中短毛(HS)对长毛(HL)为显性,而子代雌兔全为短毛,所以必有一个HS基因;又因母本是长毛兔,基因型为HLHL,只能把HL基因传递给子代,所以子代雌兔的基因型为HLHS
(3)1∶1
解析 (1)根据题干信息“控制某种安哥拉兔长毛(HL)和短毛(HS)的等位基因位于常染色体上”可知,该相对性状的遗传不属于伴性遗传。(2)根据题干信息“雄兔中HL对HS为显性”,则基因型为HLHS的雄兔的表现型是长毛。“雌兔中HS对HL为显性”,亲代长毛雌兔的基因型为HLHL,子代雌兔全为短毛,其必有一个HS基因,所以子代雌兔的基因型为HLHS。(3)P:HLHS(♀)×HLHS(♂)→F1:1HLHL∶2HLHS∶1HSHS,由于HLHS在雌兔中表现为短毛,在雄兔中表现为长毛,所以子代中长毛∶短毛=1∶1。
三、复等位基因遗传
研究发现,豚鼠毛色由以下等位基因决定:Cb-黑色、Cc-乳白色、Cs-银色、Cx-白化。为确定这组基因间的关系,进行了部分杂交实验,结果如下,据此分析,下列说法正确的是( )
杂交组合
亲代表现型
子代表现型
黑
银
乳白
白化
1
黑×黑
22
0
0
7
2
黑×白化
10
9
0
0
3
乳白×乳白
0
0
30
11
4
银×乳白
0
23
11
12
A.两只白化豚鼠杂交,后代不会出现银色个体
B.该豚鼠群体中与毛色有关的基因型共有6种
C.无法确定这组等位基因间的显性程度
D.两只豚鼠杂交的后代最多会出现四种毛色
审题关键
(1)亲代黑×黑→子代出现黑和白化,说明黑(Cb)对白化(Cx)为显性;亲代乳白×乳白→子代出现乳白和白化,说明乳白(Cc)对白化(Cx)为显性;亲代黑×白化→子代出现黑和银,说明黑(Cb)对银(Cs)为显性;亲代银×乳白→子代出现银、乳白和白化,说明银(Cs)对白化(Cx)为显性且子代表现型银∶乳白≈2∶1,说明银对乳白为显性。进而可推知,这组等位基因间的显隐性关系为Cb(黑色)>Cs(银色)>Cc(乳白色)>Cx(白化)。
(2)白化豚鼠的基因型为CxCx,白化豚鼠杂交后代的表现型只有白化;该豚鼠群体中与毛色有关的基因型中纯合子有4种,杂合子有6种。
(3)若双亲杂交子代要出现白化豚鼠,必然要求两亲本基因型为_Cx×_Cx,又因等位基因间的显隐性关系为Cb(黑色)>Cs(银色)>Cc(乳白色)>Cx(白化),两只豚鼠杂交的后代最多会出现三种毛色。
答案 A
在一个群体内,同源染色体的某个相同位置上的等位基因超过2个,此时这些基因就称为复等位基因。不要误认为“复等位基因”违背了体细胞中遗传因子“成对存在”原则,事实上“复等位基因”在体细胞中仍然是成对存在的。
5.某哺乳动物的背部皮毛颜色由常染色体上的一组复等位基因A1、A2和A3控制,且A1、A2和A3之间共显性(即A1、A2和A3任何两个组合在一起时,各基因均能正常表达),下图表示基因对背部皮毛颜色的控制关系。下列叙述错误的是( )
A.图中体现了基因通过控制酶的合成来控制代谢过程,进而控制生物体的性状
B.背部的皮毛颜色的基因型有6种,其中纯合子有3种
C.背部的皮毛颜色为白色的个体一定为纯合子
D.某白色雄性个体与多个黑色雌性个体交配,后代有三种毛色,则其基因型为A2A3
答案 C
解析 由题图可知,基因A1、A2和A3分别控制酶1、酶2和酶3的合成,进而控制该动物的毛色,体现了基因通过控制酶的合成来控制代谢过程,进而控制生物体的性状,A项正确;纯合子有A1A1、A2A2、A3A3 3种,杂合子有A1A2、A1A3、A2A3 3种,B项正确;只要无基因A1就会缺乏酶1,毛色就为白色,所以白色个体的基因型有A3A3、A2A2和A2A33种,而A2A3是杂合子,C项错误;黑色个体的基因型只能是A1A3,某白色雄性个体与多个黑色雌性个体交配,后代中出现三种毛色,说明该白色个体必定为杂合子,其基因型只能是A2A3,D项正确。
6.(2020·高台县第一中学高三期中)许多生物体的隐性基因很不稳定,以较高的频率逆转为野生型。玉米的一个基因A,决定果实中产生红色素,等位基因a1或a2不会产生红色素。a1在玉米果实发育中较晚发生逆转,且逆转频率高;a2较早发生逆转,但逆转频率低。下列说法正确的是( )
A.Aa1自交后代成熟果实红色和无色比例为3∶1
B.a1a1自交后代成熟果实表现为有数量较少的小红斑
C.a2a2自交后代成熟果实表现为有数量较多的大红斑
D.a1a2自交后代成熟果实一半既有小红斑又有大红斑,且小红斑数量更多
答案 D
解析 根据题干信息分析,A_表现为红色,没有基因A则表现为无色,但是a1在玉米果实发育中较晚发生逆转,且逆转频率高,会出现较多的小红斑;a2较早发生逆转,但逆转频率低,会出现较少的大红斑。Aa1自交后代中AA∶Aa1∶a1a1=1∶2∶1,由于a1在玉米果实发育中较晚发生逆转,且逆转频率高,因此后代成熟果实红色和无色比例不是(大于)3∶1,A错误;由于a1在玉米果实发育中较晚发生逆转,且逆转频率高,因此a1a1自交后代成熟果实表现为有数量较多的小红斑,B错误;由于a2较早发生逆转,但逆转频率低,因此a2a2自交后代成熟果实表现为有数量较少的大红斑,C错误;a1a2自交后代为a1a1∶a1a2∶a2a2=1∶2∶1,因此后代成熟果实一半既有小红斑又有大红斑,且小红斑数量更多,D正确。
四、分离定律中的致死问题
100年来,果蝇作为经典模式生物在遗传学研究中备受重视。假设某隐性致死突变基因有纯合致死效应(胚胎致死),无其他性状效应。根据隐性纯合子的死亡率,隐性致死突变分为完全致死突变和不完全致死突变。有一只雄果蝇偶然受到了X射线辐射,为了探究这只果蝇X染色体上是否发生了上述隐性致死突变,请设计杂交实验并预测最终实验结果。
(1)实验步骤:
①________________________________________________________________________;
②________________________________________________________________________;
③________________________________________________________________________。
(2)结果预测:
①如果________________________________________________________________________,
则X染色体上发生了完全致死突变;
②如果________________________________________________________________________,
则X染色体上发生了不完全致死突变;
③如果________________________________________________________________________,
则X染色体上没有发生隐性致死突变。
审题关键
(1)由题干可知,某隐性致死突变基因有纯合致死效应(胚胎致死),无其他性状效应。
(2)根据隐性纯合子的死亡率,隐性致死突变分为完全致死突变和不完全致死突变。
(3)实验目的是“探究受X射线辐射的雄果蝇X染色体上是否发生了隐性致死突变”,由此可知该突变基因位于X染色体上。
(4)假设该隐性基因用a表示,正常基因用A表示,绘出遗传图解如下。若发生完全致死突变,则XaY个体全部死亡,F2中雄果蝇所占比例为;若发生的是不完全致死突变,则XaY个体部分死亡,F2中雄果蝇所占比例介于至之间;若未发生隐性致死突变,则XaY个体全部存活,F2中雄果蝇占。
P XaY × XAXA
↓
F1 XAXa XAY
↓F1雌、雄个体互相交配
F2 XAXA XAXa XAY XaY
1 ∶ 1 ∶ 1 ∶ 1
答案 (1)①让该只雄果蝇与正常纯种雌果蝇杂交得F1
②F1雌雄个体互相交配(或F1雌果蝇与正常雄果蝇交配)得F2 ③统计F2中雄果蝇所占比例(或统计F2中雌雄果蝇比例)
(2)①F2中雄果蝇占(或F2中雌∶雄=2∶1) ②F2中雄果蝇占的比例介于至之间(或F2中雌∶雄在1∶1~2∶1之间) ③F2中雄果蝇占(或F2中雌∶雄=1∶1)
(1)隐性致死:隐性基因存在于同一对同源染色体上时,对个体有致死效应,如镰刀型细胞贫血症(红细胞异常,使人死亡);植物中的白化基因,使植物不能形成叶绿素,从而不能进行光合作用而死亡。
(2)显性致死:显性基因具有致死效应,如人的神经胶质症(皮肤畸形生长,智力严重缺陷,出现多发性肿瘤等症状)。显性致死又分为显性纯合致死和显性杂合致死。
(3)配子致死:指致死基因在配子时期发生作用,从而不能形成有生活力的配子的现象。
(4)合子致死:指致死基因在胚胎时期或幼体阶段发生作用,从而不能形成活的幼体或个体的现象。
7.一豌豆杂合子(Aa)植物自交时,下列叙述错误的是( )
A.若自交后代基因型比例是2∶3∶1,可能是含有隐性基因的花粉50%死亡造成的
B.若自交后代的基因型比例是2∶2∶1,可能是隐性个体有50%死亡造成的
C.若自交后代的基因型比例是4∶4∶1,可能是含有隐性基因的配子有50%死亡造成的
D.若自交后代的基因型比例是1∶2∶1,可能有50%的花粉死亡
答案 B
解析 该杂合子能产生A∶a=1∶1的雌配子,若含有隐性基因的花粉有50%的死亡,则其产生的雄配子种类及比例为A∶a=2∶1,自交后代的基因型及比例为AA、Aa、aa,A项正确;若自交后代AA∶Aa∶aa=2∶2∶1,则可能是显性杂合子和隐性个体都有50%死亡,B项错误;若含有隐性基因的配子有50%死亡,则该杂合子产生雌雄配子的比例均为A∶a=2∶1,自交后代的基因型比例是4∶4∶1,C项正确;若花粉有50%的死亡,并不影响雄配子的种类及比例,所以后代的性状分离比仍然是1∶2∶1,D项正确。
8.(2020·北京海淀区高三一模)紫罗兰单瓣花和重瓣花是一对相对性状,由一对等位基因B、b决定。育种工作者利用野外发现的一株单瓣紫罗兰进行遗传实验,实验过程及结果如图。据此作出的推测,合理的是( )
A.重瓣对单瓣为显性性状
B.紫罗兰单瓣基因纯合致死
C.缺少B基因的配子致死
D.含B基因的雄或雌配子不育
答案 D
解析 由分析可知,单瓣对重瓣为显性性状,A错误;若紫罗兰单瓣基因纯合致死,则题中自交子代比例应为单瓣紫罗兰∶重瓣紫罗兰=2∶1,与题意不符,B错误;若缺少B基因的配子致死,则后代中只有重瓣紫罗兰出现,且亲本也无法出现,C错误;若含B基因的雄或雌配子不育,则亲本单瓣紫罗兰(Bb)自交,亲本之一产生两种配子,比例为1∶1,而另一亲本只产生一种配子(b),符合题意,D正确。
五、表型模拟问题
果蝇的翅型由位于常染色体上的一对等位基因(A、a)决定,但是也受环境温度的影响(如表1),现用6只果蝇进行3组杂交实验(如表2),且雄性亲本均在室温20 ℃条件下饲喂。下列分析错误的是( )
表1
项目
AA
Aa
aa
室温(20 ℃)
正常翅
正常翅
残翅
低温(0 ℃)
残翅
残翅
残翅
表2
组别
雌性亲本
雄性亲本
子代饲喂条件
子代表现型及数量(只)
Ⅰ
①残翅
②残翅
低温(0 ℃)
全部残翅
Ⅱ
③正常翅
④残翅
室温(20 ℃)
正常翅91、残翅89
Ⅲ
⑤残翅
⑥正常翅
室温(20 ℃)
正常翅152、残翅49
A.雌性亲本果蝇中⑤一定是在低温(0 ℃)条件下饲喂的
B.亲本果蝇中③的基因型一定是Aa
C.若第Ⅱ组的子代只有两只果蝇存活,则子代果蝇中出现残翅果蝇的概率为
D.果蝇翅型的遗传说明了生物性状是由基因与环境共同调控的
审题关键
(1)果蝇的翅型受基因和环境(温度)两方面的影响,低温全为残翅,室温时残翅基因型为aa。
(2)⑤与⑥杂交后代在室温条件下饲喂,子代果蝇中出现正常翅∶残翅≈3∶1,则亲本的基因型都为Aa。
(3)③与④杂交后代在室温条件下饲喂,子代果蝇中出现正常翅∶残翅≈1∶1,则亲本的基因型为Aa和aa,若其子代只有两只果蝇存活,则都为正常翅的概率为×=,出现残翅的概率为1-=。
答案 C
(1)生物的表现型=基因型+环境,由于受环境影响,导致表现型与基因型不符合的现象,叫表型模拟。例如果蝇长翅(V)和残翅(v)的遗传受温度的影响,其表现型、基因型与环境的关系如下表:
温度
表现型
基因型
25 ℃(正常温度)
35 ℃
VV、Vv
长翅
残翅
vv
残翅
(2)设计实验确认隐性个体是“aa”的纯合子还是“Aa”的表型模拟。
9.某种两性花的植物,可以通过自花传粉或异花传粉繁殖后代。在25 ℃的条件下,基因型为AA和Aa的植株都开红花,基因型为aa的植株开白花,但在30 ℃的条件下,各种基因型的植株均开白花。下列说法错误的是( )
A.不同温度条件下同一植株花色不同说明环境能影响生物的性状
B.若要探究某开白花植株的基因型,最简单可行的方法是在25 ℃条件下进行杂交实验
C.在25 ℃的条件下生长的白花植株自交,后代中不会出现红花植株
D.在30 ℃的条件下生长的白花植株自交,产生的后代在25 ℃条件下生长可能会出现红花植株
答案 B
解析 在25 ℃条件下,基因型所决定的表现型能够真实地得到反映,因此,要探究某开白花植株的基因型需要在25 ℃条件下进行实验,但杂交实验操作复杂、工作量大,最简单的方法是进行自交。
10.已知果蝇的长翅与残翅是一对相对性状,且长翅(V)对残翅(v)为显性,但遗传学家在不同温度下培养长翅果蝇幼虫,得到不同的结果,如下表。请结合所学知识回答问题:
实验材料
实验处理
结果
长翅果蝇幼虫A
25 ℃条件培养
长翅果蝇
长翅果蝇幼虫B
35~37 ℃处理
6~24 h后培养
残翅果蝇
(1)这个实验说明基因与性状是怎样的关系?
________________________________________________________________________________
_______________________________________________________________________________。
(2)果蝇B的残翅性状能否遗传?________________。原因是____________________________
_______________________________________________________________________________。
(3)人们将果蝇B的残翅性状称为表型模拟,若现有一残翅果蝇,如何判断它是否是表型模拟?请设计鉴定方案。
①方法步骤:____________________________________________________________________
________________________________________________________________________________
_______________________________________________________________________________。
②结果分析:A._________________________________________ _________________________
_______________________________________________________________________________。
B.____________________________________________________________________________。
答案 (1)基因控制生物的性状,且性状的形成同时还受环境的影响
(2)不能遗传 这种残翅性状是单纯由于环境条件的改变而引起的,其遗传物质(基因型)并没有发生改变
(3)①让这只残翅果蝇与在正常温度条件下发育成的异性残翅果蝇(基因型为vv)交配;让其后代在25 ℃温度条件下发育 ②A.若后代均为残翅果蝇,则该果蝇基因型为vv B.若后代有长翅果蝇出现,则说明该果蝇属于表型模拟
解析 (1)由于两组果蝇均为长翅果蝇幼虫,而所处的温度不同,导致表现型不同,这个实验说明基因与性状的关系是基因控制生物的性状,且性状的形成同时还受环境的影响。(2)由题意可知,果蝇B的残翅性状是由环境造成的,其遗传物质并没有改变,因此属于不可遗传变异。(3)这只残翅果蝇的基因型有两种可能:表型模拟的V_和隐性纯合的vv。用该未知基因型的残翅果蝇与正常温度条件下发育成的异性残翅果蝇vv正常交配,并将孵化出的幼虫放在25 ℃温度条件下培养,后代如果出现长翅果蝇,则该残翅果蝇的基因型为V_,属于表型模拟;后代如果全为残翅果蝇,则该残翅果蝇的基因型为vv。
六、“母性效应”问题
(2020·江西高三期末)“母性效应”是指子代某一性状的表现型由母体的染色体基因型决定,而不受本身基因型的支配。椎实螺是一种雌雄同体的软体动物,一般通过异体受精繁殖,但若单独饲养,也可以进行自体受精,其螺壳的旋转方向有左旋和右旋的区分,旋转方向符合“母性效应”,遗传过程如图所示。现有纯系右旋和左旋椎实螺若干,回答下列问题:
(1)螺壳表现为左旋的个体其基因型可能是__________;螺壳表现为右旋的个体其基因型可能是________________________________________________________________________。
(2)F1自交得到F2,其表现型及比例为:____________________,该性状的遗传________(填“遵循”或“不遵循”)孟德尔遗传定律。
(3)欲判断某左旋椎实螺的基因型,可用任意右旋椎实螺作________(填“父本”或“母本”)进行交配,统计杂交后代F1的性状。若子代表现情况是________,则该左旋椎实螺是纯合子;若子代的表现情况是________,则该左旋椎实螺是杂合子。
审题关键
(1)根据母本基因型为dd,子一代表现为左旋,说明右旋的母本基因型为D_。由于左旋螺的母本是dd,而父本可以是dd或Dd、DD,所以左旋螺的基因型为Dd或dd。螺壳表现为右旋的个体其母本基因型为D_,而父本可以是dd或Dd、DD,故表现为右旋的个体其基因型可能为dd或Dd或DD。
(2)该性状是由一对等位基因控制的,应遵循基因的分离定律。F1自交后代出现三种基因型DD∶Dd∶dd,比例为1∶2∶1,由于表现型取决于母本基因型,故F2全部为右旋。即左旋∶右旋=0∶1。
(3)螺壳表现为左旋,说明母本的基因型为dd,故表现为螺壳左旋的子代基因型为dd或Dd,用任意右旋螺作父本与该螺杂交,若左旋螺为Dd,则子代螺壳应为右旋,若左旋螺为dd,则子代螺壳应为左旋。
答案 (1)dd或Dd dd或Dd或DD (2)左旋∶右旋=0∶1(或0∶4) 遵循 (3)父本 左旋螺 右旋螺
“母性效应”是指子代的某一表现型受到母本基因型的影响,而和母本的基因型所控制的表现型一样,因此正反交所得结果不同,但不是细胞质遗传。这种遗传不是由细胞质基因所决定的,而是由核基因的表达并积累在卵细胞中的物质所决定的。
相关试卷
这是一份高考生物一轮复习讲练 第5单元 热点题型四 分离定律在特殊情况下的应用 (含解析),共11页。试卷主要包含了不完全显性遗传现象,从性遗传现象,复等位基因遗传,分离定律中的致死问题,表型模拟问题等内容,欢迎下载使用。
这是一份高考生物一轮复习讲练 第5单元 第14讲 基因的分离定律 (含解析),共26页。
这是一份高中生物高考2022年高考生物一轮复习 第5单元 第14讲 基因的分离定律,共25页。

