高中生物高考2022年高考生物一轮复习 第8单元 第25讲 热点题型八 动物生命活动调节模型的构建与分析
展开一、下丘脑在稳态调节中的作用模型
如图表示下丘脑参与人体稳态调节的三种方式,下列相关叙述中错误的是( )
A.抗利尿激素可以促进肾小管和集合管对水的重吸收,它是由下丘脑分泌并释放的
B.如果甲状腺激素分泌过多,会抑制激素④和①(或②)两种激素的分泌
C.胰岛中的B和C两种细胞虽然分泌的激素不同,但它们含有相同的核基因
D.图中的A最可能是生长激素
审题关键
(1)图中①(或②)是下丘脑分泌的促性腺(或甲状腺)激素释放激素,③是促性腺激素,④是促甲状腺激素;A是垂体分泌的激素,如生长激素。
(2)抗利尿激素是由下丘脑分泌的,但由垂体释放;根据激素分泌调节中的反馈调节可知,甲状腺激素分泌过多会抑制垂体和下丘脑分泌激素④和①(或②)。
(3)图中的B和C分别是胰岛B细胞和胰岛A细胞,虽然它们分泌的激素不同,但由于来自同一个受精卵,所以含有相同的核基因。
答案 A
下丘脑是内分泌系统的总枢纽,同时受大脑皮层的调控。下丘脑的部分细胞称为神经分泌细胞,既能传导神经冲动,又有分泌激素的功能。下丘脑在机体稳态中的作用主要包括以下四个方面:
(1)感受:含有渗透压感受器,能感受细胞外液渗透压的变化。
(2)合成及分泌:具有合成与分泌抗利尿激素以及促激素释放激素的功能。
(3)调节:体温调节中枢、血糖调节中枢以及细胞外液渗透压调节中枢都位于下丘脑。
(4)传导:可以产生兴奋并传导兴奋,如将渗透压感受器产生的兴奋传导到大脑皮层,产生渴感。
1.(2021·黑龙江模拟)下图为人体内体温与水平衡调节的示意图,下列有关叙述正确的是( )
①当受到寒冷刺激时,a、b、c激素的分泌均会增加 ②c激素分泌增多,可促进骨骼肌与内脏代谢活动增强,产热量增加 ③下丘脑是体温调节中枢 ④下丘脑具有渗透压感受器功能,同时能合成、释放e激素 ⑤寒冷刺激使下丘脑分泌促甲状腺激素,通过促进甲状腺的活动来调节体温
A.①②③ B.①②④
C.②④⑤ D.③④⑤
答案 A
解析 当受到寒冷刺激时,a促甲状腺激素释放激素、b促甲状腺激素、c甲状腺激素的分泌均会增加,①正确;c甲状腺激素分泌增多,可促进骨骼肌与内脏代谢活动增强,产热量增加,②正确;下丘脑是体温调节中枢,③正确;下丘脑具有渗透压感受器功能,同时能合成e抗利尿激素,释放有活性的抗利尿激素的是垂体,④错误;下丘脑分泌促甲状腺激素释放激素,⑤错误。因此,本题答案选A。
2.(2020·山东高考模拟)褪黑素是由哺乳动物和人的松果体产生的激素,它能缩短入睡时间、延长睡眠时间,从而起到调整睡眠的作用。褪黑素的分泌调节过程如图所示,下列说法错误的是( )
A.该过程不能体现激素的分级调节
B.长时间光照会使褪黑素的分泌减少
C.该过程中褪黑素的分泌存在反馈调节
D.微量注射褪黑素作用于下丘脑能促进动物睡眠
答案 D
解析 分级调节是一种分层控制的方式,比如下丘脑能够控制垂体,再由垂体控制相关腺体,本题中下丘脑直接控制松果体,不能体现激素的分级调节,A正确;据图分析可知,暗信号会促进褪黑素的分泌,而长时间光照会使褪黑素的分泌减少,B正确;据图可知,褪黑素由松果体分泌后,经体液运输到下丘脑,反过来抑制下丘脑的活动,属于(负)反馈调节,C正确;褪黑素能缩短入睡时间、延长睡眠时间,微量注射褪黑素作用于下丘脑会抑制褪黑素的分泌,对促进睡眠不利,D错误。
二、生命活动调节方式的基础模型
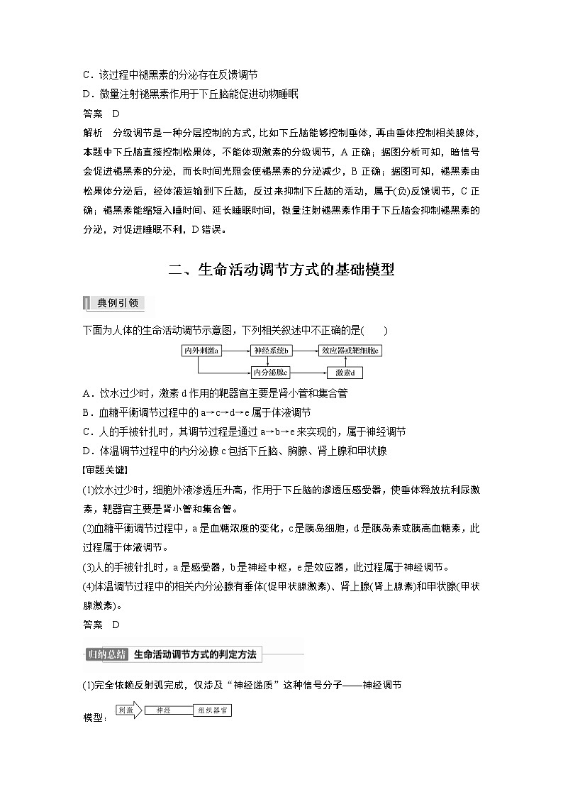
下面为人体的生命活动调节示意图,下列相关叙述中不正确的是( )
A.饮水过少时,激素d作用的靶器官主要是肾小管和集合管
B.血糖平衡调节过程中的a→c→d→e属于体液调节
C.人的手被针扎时,其调节过程是通过a→b→e来实现的,属于神经调节
D.体温调节过程中的内分泌腺c包括下丘脑、胸腺、肾上腺和甲状腺
审题关键
(1)饮水过少时,细胞外液渗透压升高,作用于下丘脑的渗透压感受器,使垂体释放抗利尿激素,靶器官主要是肾小管和集合管。
(2)血糖平衡调节过程中,a是血糖浓度的变化,c是胰岛细胞,d是胰岛素或胰高血糖素,此过程属于体液调节。
(3)人的手被针扎时,a是感受器,b是神经中枢,e是效应器,此过程属于神经调节。
(4)体温调节过程中的相关内分泌腺有垂体(促甲状腺激素)、肾上腺(肾上腺素)和甲状腺(甲状腺激素)。
答案 D
(1)完全依赖反射弧完成,仅涉及“神经递质”这种信号分子——神经调节
模型:
举例:膝跳反射、缩手反射等。
(2)仅涉及“激素”或其他化学物质——体液调节
模型:
实例:人进食后血糖升高,引起胰岛B细胞分泌胰岛素,使血糖降低。
(3)既有神经系统调节,又有相关激素或其他化学物质的参与,涉及“神经递质”与“激素”两类信号分子:神经—体液调节
①模型Ⅰ
举例:血糖降低,下丘脑通过有关神经使胰岛A细胞分泌胰高血糖素,使血糖升高。
②模型Ⅱ
举例:日照长短变化刺激鸟类的神经系统,下丘脑分泌促性腺激素释放激素作用于垂体,垂体分泌促性腺激素作用于性腺,性腺分泌的性激素增加,促使鸟类产卵。
注:模型Ⅰ和模型Ⅱ中,相应激素的分泌属于神经调节;相应激素对生命活动起到了相应的调节作用,才属于神经—体液调节。
3.人体内环境的稳态是机体进行正常生命活动的必要条件,维持人体内环境稳态的机制是相当复杂的。图1表示人体血糖浓度发生变化和人体受寒冷刺激后的部分调节过程的示意图(A、B、C、D表示激素),图2表示神经系统对内分泌功能的调节方式(有甲、乙、丙三种方式)。结合图1、图2所示,分析回答下列问题:
(1)人体在寒冷环境下,图1中激素________(填字母)的分泌量明显增加,使产热量增加,同时机体还可以通过皮肤血管收缩减少皮肤的血流量等变化以减少散热。人体体温调节的中枢及产生寒冷感觉的场所分别是____________、________________。
(2)图1中垂体可分泌______________(填名称)作用于甲状腺,促进甲状腺分泌激素B______________(填名称),此调节方式属于图2中的________模式。
(3)抗利尿激素的合成和分泌是通过图2中________模式调节,当人体内________________升高时,其分泌量增加。
答案 (1)B、C 下丘脑 大脑皮层 (2)促甲状腺激素 甲状腺激素 甲 (3)乙 细胞外液渗透压
解析 (1)人体在寒冷环境下,甲状腺激素(B)和肾上腺素(C)的分泌量会明显增加,使细胞呼吸增强以增加产热量;人体体温调节的中枢位于下丘脑,产生寒冷感觉的中枢位于大脑皮层。(2)垂体可分泌促甲状腺激素作用于甲状腺,促进甲状腺分泌甲状腺激素,此调节为激素的分级调节,属于图2中的甲模式。(3)抗利尿激素是由下丘脑合成和分泌、垂体后叶释放的,属于图2中的乙模式,当人体内细胞外液渗透压升高时,其分泌量增加。
三、动物生命活动调节的综合模型
如图为人体和人体细胞内某些信息传递机制的模式图,图中箭头表示信息的传递方向。下列叙述中,正确的是( )
A.如果a表示抗原,b表示吞噬细胞和T细胞,c为B细胞,则该过程属于体液免疫
B.如果该图表示反射弧,则其中的信息是以局部电流的形式传导的
C.如果该图表示细胞中遗传信息的表达过程,则d过程只发生在细胞核中
D.如果图中a为下丘脑,b为垂体,c为肾小管和集合管,则d和e为不同物质
审题关键
(1)如果a表示抗原,b表示吞噬细胞和T细胞,c为B细胞,则该过程属于体液免疫。
(2)如果该图表示反射弧,兴奋在一个神经元内部以局部电流的形式传导,而在两个神经元之间是以神经递质的形式传递的。
(3)如果该图表示细胞中遗传信息的表达过程,则d表示转录过程,该过程主要发生在细胞核中,此外在线粒体中也能进行。
(4)如果该图中的a为下丘脑、b为垂体、c为肾小管和集合管,则d和e都为抗利尿激素。
答案 A
(1)若该图为反射弧的结构模式图,则a、b、c、d、e分别表示感受器、传入神经、神经中枢、传出神经、效应器。
(2)若该图表示甲状腺激素分泌的分级调节,则a、b、c、d、e分别表示下丘脑、促甲状腺激素释放激素、垂体、促甲状腺激素、甲状腺。
(3)若该图表示人体内水盐平衡的调节,则a表示下丘脑,下丘脑渗透压感受器感受渗透压的变化,可促使c(垂体后叶)释放抗利尿激素,通过d(体液)运输后,作用于靶器官e(肾小管和集合管)。
(4)若该图表示血糖的神经—体液调节途径,则a表示下丘脑,b、c、d、e分别表示有关神经、胰岛、胰岛素(或胰高血糖素)、靶器官或靶细胞。
(5)若该图表示炎热条件下的体温调节,则e为效应器(传出神经末梢和它所支配的皮肤和汗腺等)。
4.(2020·山东聊城模拟)如图表示某概念模型,下列相关叙述与该模型所示相符的是( )
A.若该模型表示体液免疫,F代表人体B细胞,则G、H可分别代表浆细胞和效应T细胞的形成
B.若该模型表示血糖调节,F代表下丘脑,则G、H可分别代表胰岛和肾上腺
C.若该模型表示水盐调节,且E表示细胞外液渗透压升高,则F可代表下丘脑渗透压感受器兴奋性增强,G、H可分别代表垂体和下丘脑的生理活动
D.若该模型表示体温调节,且E代表皮肤冷觉感受器兴奋,则F可表示下丘脑体温调节中枢,G可代表汗腺分泌减少,H可代表肾上腺素分泌减少
答案 B
解析 若该图表示体液免疫,则E表示抗原刺激,F代表人体B细胞,G、H可分别代表浆细胞和记忆细胞的形成,A错误;若该模型表示水盐调节,且E表示细胞外液渗透压升高,则F可代表下丘脑渗透压感受器兴奋性增强,G、H可分别代表垂体和大脑皮层的生理活动,C错误;若该模型表示体温调节,且E代表皮肤冷觉感受器兴奋,则F可表示下丘脑体温调节中枢,G可代表汗腺分泌减少,H可代表肾上腺素分泌增多,D错误。
新高考生物一轮复习考点梳理讲义 第8单元 微专题六 动物生命活动调节模型的构建和分析: 这是一份新高考生物一轮复习考点梳理讲义 第8单元 微专题六 动物生命活动调节模型的构建和分析,共8页。试卷主要包含了神经—体液调节等内容,欢迎下载使用。
高考生物一轮复习讲练 第8单元 热点题型十 动物生命活动调节模型的构建与分析 (含解析): 这是一份高考生物一轮复习讲练 第8单元 热点题型十 动物生命活动调节模型的构建与分析 (含解析),共6页。试卷主要包含了下丘脑在稳态调节中的作用模型,生命活动调节方式的基础模型,动物生命活动调节的综合模型等内容,欢迎下载使用。
高中生物高考2022年高考生物一轮复习 第8单元 强化练17 动物生命活动调节的综合分析及实验探究: 这是一份高中生物高考2022年高考生物一轮复习 第8单元 强化练17 动物生命活动调节的综合分析及实验探究,共4页。

