高中生物解密22 生态系统的稳定性、生物多样性及环境保护(讲义)-【高频考点解密】2021年高考生物二轮复习讲义+分层训练
展开
这是一份高中生物解密22 生态系统的稳定性、生物多样性及环境保护(讲义)-【高频考点解密】2021年高考生物二轮复习讲义+分层训练,共20页。试卷主要包含了生态系统的稳定性,生物多样性及其保护等内容,欢迎下载使用。
解密22 生态系统的稳定性、生物多样性及环境保护
高考考点
考查内容
三年高考探源
考查频率
生态系统的稳定性
1.理解负反馈调节在维持生态系统稳定性中的作用;
2.掌握生态系统的抵抗力稳定性和恢复力稳定性的区别与联系;
3.从资源、能源和环境等方面分析人口增长对生态环境的影响;
4.理解生物多样性的含义、掌握保护生物多样性的措施。
2020全国II卷·12
2020浙江卷·15
2018海南卷·21
2018北京卷·31
2018天津卷·30
★★★★☆
生态环境的保护
★★★★☆
生物多样性及其保护
★★★★☆
核心考点一 生态系统的稳定性
1.对生态系统稳定性的理解
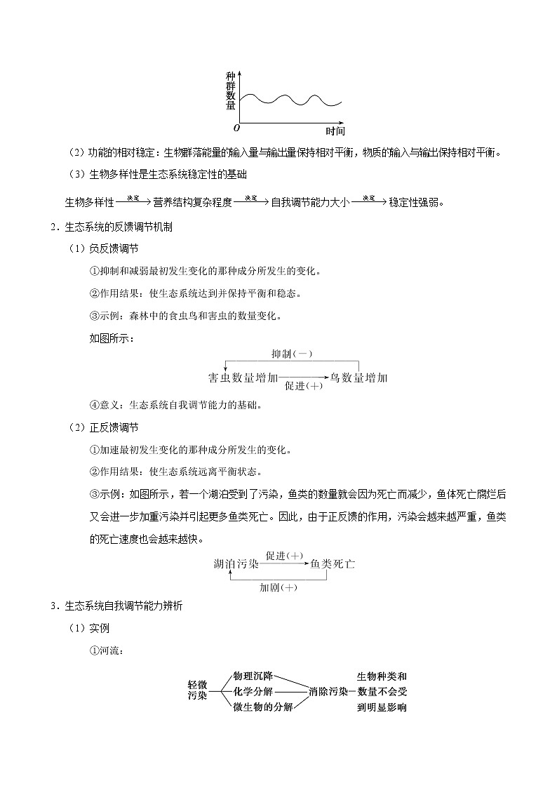
(1)结构的相对稳定:生态系统中动植物种类及数量一般不会有太大的变化,一般相关种群数量呈现周期性变化,可用下图曲线表示。
(2)功能的相对稳定:生物群落能量的输入量与输出量保持相对平衡,物质的输入与输出保持相对平衡。
(3)生物多样性是生态系统稳定性的基础
生物多样性营养结构复杂程度自我调节能力大小稳定性强弱。
2.生态系统的反馈调节机制
(1)负反馈调节
①抑制和减弱最初发生变化的那种成分所发生的变化。
②作用结果:使生态系统达到并保持平衡和稳态。
③示例:森林中的食虫鸟和害虫的数量变化。
如图所示:
④意义:生态系统自我调节能力的基础。
(2)正反馈调节
①加速最初发生变化的那种成分所发生的变化。
②作用结果:使生态系统远离平衡状态。
③示例:如图所示,若一个湖泊受到了污染,鱼类的数量就会因为死亡而减少,鱼体死亡腐烂后又会进一步加重污染并引起更多鱼类死亡。因此,由于正反馈的作用,污染会越来越严重,鱼类的死亡速度也会越来越快。
3.生态系统自我调节能力辨析
(1)实例
①河流:
②森林:
(2)基础:负反馈调节,在生态系统中普遍存在。
(3)特点:生态系统的自我调节能力是有限的,当外界干扰因素的强度超过一定限度时,生态系统的自我调节能力迅速丧失,生态系统难以恢复。
4.抵抗力稳定性和恢复力稳定性的关系
抵抗力稳定性
恢复力稳定性
区别
实质
保持自身结构功能相对稳定
恢复自身结构功能相对稳定
核心
抵抗干扰,保持原状
遭到破坏,恢复原状
特点
调节能力有一定限度,超过限度,自我调节能力遭到破坏
生态系统在受到不同的干扰后,其恢复速度与恢复时间是不一样的
影响因素
二者联系
①一般呈相反关系:抵抗力稳定性强的生态系统,恢复力稳定性弱,反之亦然;
②二者是同时存在于同一系统中的两种截然不同的作用力,它们相互作用共同维持生态系统的稳定;
③二者与营养结构复杂程度的关系,如图所示:
5.通过曲线图辨析抵抗力稳定性、恢复力稳定性和总稳定性的关系
【图形解读】
(1)图中两条虚线之间的部分表示生态系统功能正常的作用范围。
(2)y表示一个外来干扰使之偏离这一范围的大小,偏离的大小可以作为抵抗力稳定性的定量指标,偏离大说明抵抗力稳定性弱,反之,抵抗力稳定性强。
(3)x可以表示恢复到原状态所需的时间:x越大,表示恢复力稳定性越弱,反之,恢复力稳定性强。
(4)TS表示曲线与正常范围之间所围成的面积,可作为总稳定性的定量指标,这一面积越大,即x与y越大,则说明这个生态系统的总稳定性越低。
考法一
(2020·海南高考真题)研究人员在调查某沙地的植物群落演替时,发现其自然演替顺序为:一年生草本→多年生草本→多年生亚灌木→多年生灌木。下列有关叙述错误的是()
A.多年生草本群落在争夺阳光和空间方面比一年生草本群落更有优势
B.与草本群落相比,灌木群落的垂直结构更加复杂
C.多年生亚灌木群落里有草本和亚灌木,其自我调节能力比多年生灌木群落更强
D.该沙地主要植被是多年生灌木,与其根系发达,抗风和吸水能力较强有关
【答案】C
【分析】
(1)、空间结构有垂直结构和水平结构。随着演替的进行,单位面积灌木群落合成的有机物比草本群落多,原因是灌木群落垂直结构比草本复杂,植物对光的利用率高,光合作用强;
(2)、沙地的优势种是耐风沙与干早的灌木。一般这类灌木的根茎干重比大于乔木,其适应性较强的原因灌木树冠低矮,具有很强的防风固沙的能力,根系发达,能从土壤中吸收较多水分。
【详解】
A、多年生草本因为在争夺阳光空间方面比一年生草本群落更有优势,因此多年生草本替代了一年生草本,A正确;
B、灌木植物比草本植物更加高大,拥有更为复杂的垂直结构,B正确;
C、多年生灌木群落里有草本和灌木,生物种类和空间结构更为复杂,自我调节能力更强,C错误;
D、该沙地演替最后主要为多年生灌木,因为根系发达,有很好的抗风能力和吸水能力,更加适合在沙地生存,D正确。
故选C。
考法二
(2021·浙江高考真题)我省某国家级自然保护区林木繁茂,自然资源丰富,是高校的野外实习基地。设立该保护区的主要目的是( )
A.防治酸雨 B.保护臭氧层 C.治理水体污染 D.保护生物多样性
【答案】D
【分析】
(1)生物多样性通常有三个层次,即遗传多样性、物种多样性和生态系统多样性。
(2)保护生物多样性的措施有:一是就地保护,二是迁地保护,三是开展生物多样性保护的科学研究,制定生物多样性保护的法律和政策,开展生物多样性保护方面的宣传和教育,其中就地保护是最有效的保护措施。
(3)威胁生物生存的原因有栖息地被破坏、偷猎(滥捕乱杀)、外来物种入侵、环境污染、其他原因等。
【详解】
自然保护区是在原始的自然状态系统中,选择具有代表性的地段,人为地划定一个区域,并采取有效的保护措施,对那里的生态系统加以严格的保护。设立自然保护区是就地保护的具体措施之一,其目的是为了保护生物多样性,D正确。
故选D。
1.下列有关生态系统的叙述,错误的是( )
A.生态系统的组成成分中含有非生物成分
B.生态系统相对稳定时无能量输入和散失
C.生态系统维持相对稳定离不开信息传递
D.负反馈调节有利于生态系统保持相对稳定
【答案】B
【详解】
生态系统的组成成分:非生物的物质和能量、生产者、消费者、分解者;A正确。
生态系统相对稳定时能量的输入= 输出(散失);B错误。
信息传递有利于生命活动的正常进行,有利于种群的繁衍,还有利于调节生物的种间关系,维持生态系统的稳定;C正确。
生态系统之所以能维持相对稳定的能力,是由于生态系统具有自我调节能力,而负反馈调节是生态系统自我调节能力的基础,由此可知负反馈调节有利于生态系统保持相对稳定;D正确。
2.如图为某种生物学效应与相关变量之间的关系曲线,下列对该曲线所反映的生物学过程或特点分析不正确的是( )
A.若该曲线表示种群的增长速率与时间的关系,在a〜c时期种群的出生率大于死亡率
B.若该曲线表示池塘水体中某重金属污染物随时间的含量变化,表明池塘生态系统有一定的自我调节能力
C.若该曲线表示生长素浓度对某一器官所起作用的关系,那么b〜c段表示起抑制作用
D.若X和Y分别表示某种环境中的两个不同的生物种群,那么该曲线显示X和Y为竞争关系
【答案】C
【详解】
若该曲线表示种群的增长速率与时间的关系,在a〜c时期种群的增长速率均大于零,说明种群数量在不断增加,因此出生率大于死亡率,A正确;
若该曲线表示池塘水体中某重金属污染物随时间的含量变化,则某重金属污染物的含量呈现出先增加后减少的变化趋势,表明池塘生态系统有一定的自我调节能力,B正确;
若该曲线表示生长素浓度对某一器官所起作用的关系,则b〜c段表示仍然起促进作用,只不过是促进作用越来越弱,C错误;
若X和Y分别表示某种环境中的两个不同的生物种群,则该曲线显示:X种群的数量一直增加,Y种群的数量先增加后减少,表明两者是竞争关系,D正确。
3.两个不同的生态系统在同时受到同等强度的干扰(a)后,其结构和功能的曲线变化情况如图所示,据图不能得出的结论是( )
A.同等强度的干扰下,乙生态系统的抵抗力稳定性比甲强
B.同等强度的干扰下,若乙生态系统干扰提前,则B点左移
C.若甲生态系统的干扰强度增大,则C点右移
D.图中偏离正常运行范围的程度可以体现恢复力稳定性的大小
【答案】D
【分析】
系统具有自我调节能力,这是生态系统稳定性的基础; 负反馈调节是自我调节能力的基础。在相同强度的干扰下,生态系统受到的影响大,说明其抵抗力稳定性低,偏离正常范围越大,恢复需要的时间就越长。
【详解】
A、从图中可看出甲、乙两个生态系统在受到干扰后,甲生态系统保持自身结构和功能原状所需的时间长,波动范围大,所以抵抗力稳定性差,乙抵抗力稳定性强,正确;
B、若乙生态系统干扰提前,由于乙生态系统恢复自身原状的周期不变,所以B点也会提前,正确;
C、若甲生态系统的干扰强度增大,则甲生态系统恢复自身原状所需要的时间更长,所以C点右移,正确;
D、抵抗力稳定性是指生态系统抵抗外界干扰并使自身的结构和功能保持原状的能力,所以抵抗力稳定性越大,受到相同程度的外界干扰时偏离正常范围的距离越小,图中偏离正常运行范围的程度可以体现抵抗力稳定性的大小,错误。
故选D。
4.有关模型建构和探究活动的叙述,正确的是
A.建立血糖调节模型时,保管胰岛素卡和胰高血糖素卡的同学代表胰腺腺泡细胞
B.探究生长素类似物促进插条生根的最适浓度时,应严格控制NAA浓度等无关变量
C.探究水族箱中群落的演替时,若分解者数量太少,则最先出现营养危机的是初级消费者
D.探究土壤微生物对落叶的分解作用时,应将实验组的土壤灭菌以排除土壤微生物的作用
【答案】D
【分析】
1、建立血糖调节模型时,由3位同学参与完成,保管糖卡的两位同学分别代表食物中糖类和储存的糖原,保管胰岛素卡和胰高血糖素卡的同学代表胰岛细胞。
2、探究生长素类似物促进插条生根的最适浓度时,自变量是生长素类似物溶液的浓度,因变量是生根的数量或长度;无关变量有不同浓度药液的影响,处理时间长短、同一组实验中所用到的植物材料以及环境条件等。
3、探究土壤微生物对落叶的分解作用的实验中,设计实验组和对照组,实验组的土壤要进行处理,以尽可能排除土壤中微生物的作用,同时要尽可能避免土壤理化性质的改变;对照组的土壤不做处理(自然状态)。
【详解】
建立血糖调节模型时,保管胰岛素卡和胰高血糖素卡的同学代表胰腺的胰岛细胞,A错误;在探究生长素类似物(NAA)促进插条生根的最适浓度的实验中,生长素类似物(NAA)溶液的不同浓度是自变量,插条生根的数量或平均长度是因变量,所选的插条种类、生长状况和长度、处理时间和环境条件等都因相同,属于无关变量,B错误;探究水族箱中群落的演替时,若分解者数量太少,则最先出现营养危机的是生产者,主要是缺乏CO2和无机盐离子,C错误;探究土壤微生物对落叶的分解作用时,应将实验组的土壤灭菌,以排除土壤微生物的作用,对照组遵循自然条件,让土壤中的微生物正常发生分解作用,D正确。
5.下列关于种群、群落和生态系统的叙述,正确的是
A.调查草地某种蜘蛛种群密度时,要选择草多的地方,否则结果偏低
B.西双版纳热带雨林生态系统的自我调节能力强于三北防护林
C.一只猛禽追逐另一只抓握着鼠的猛禽,这两只猛禽属于捕食关系
D.—棵树上不同高度的喜鹊巢,体现出群落存在着垂直结构
【答案】B
【解析】调查草地某种蜘蛛种群密度时,要随机取样,A错误。西双版纳热带雨林生态系统与三北防护林相比较,其生物种类更多,营养结构更复杂,因此其自我调节能力强于三北防护林,B正确。一只猛禽追逐另一只抓握着鼠的猛禽,其追逐目标为“鼠”,两只猛禽间,并不存在“一种生物”以“另一种生物为食”的捕食关系,C错误。不同高度的喜鹊属于种群,垂直结构描述的是群落的特征,D错误。
核心考点二 生态环境的保护
1.人口增长与其他生物种群增长的关系
(1)一个国家或地区的全部人口可以看作一个种群,它同样具有种群的特征,其相互关系如下:
(2)人口增长规律与其他生物种群消长规律并不完全相同。
①人是生物界中的一员,所以生物种群消长规律有适用于人口增长情况的一面。
②人不同于一般的生物:人具有发达的、善于思维的大脑,具有制造工具和能动地调控人口增长以及能动地改造和保护自然的本领等。因此,人口增长规律又有其特有特点,如实行计划生育。
2.环境污染的来源及危害
3.土地荒漠化
(1)原因:植被破坏是土地荒漠化的主要原因。
(2)实例
①草原的过度放牧,草原植被被破坏。
②有益动物大量减少,病虫害严重,使草原植被退化。
③原始森林和防护林被破坏等。
(3)后果:沙尘暴遮天蔽日,毁坏力极强。
(4)治理措施
①合理利用和保护现有草原。
②部分地区退耕还林、还草。
③大量营造草场、灌木林和防护林,以林护草,草林结合。
4.生物多样性锐减的原因:生存环境的改变和破坏;掠夺式开发和利用;环境污染;外来物种入侵。
【特别提醒】
(1)人类活动超出了环境的承受能力,这是环境问题产生的根本原因。
(2)淡水湖泊和江河中由于氮、磷元素污染导致藻类及其他浮游生物暴发,叫作水华。海湾水域形成的类似情况,叫作赤潮。这样的水体污染会使渔业遭受重大经济损失,使邻近地域人们的饮水安全受到直接威胁。
(3)解决水体污染最有效的办法就是减少污水排放。对不可避免产生的污水要集中到处理厂进行净化。通常的办法有物理沉降过滤、化学反应分解等,最符合生态学原理的是利用微生物分解的办法降解。
考法一
(2011·重庆高考真题)2008年,在重庆武隆某地下洞穴的水体中发现了一种数量少、眼睛退化的“盲鱼”。下列有关叙述,正确的是
A.盲鱼眼睛的退化是黑暗诱导基因突变的结果
B.种群密度是限制盲鱼种群增长的关键生态因素
C.洞内水体中溶解氧的增加将提高盲鱼种群的值
D.盲鱼作为进化研究的材料体现生物多样性间接使用价值
【答案】C
【分析】
本题考查生物的进化,考查对生物进化、生物多样性价值的理解和识记。明确自然选择学说的要点即可解答该题。
【详解】
A、盲鱼眼睛的退化是自然选择的结果,A错误;
B、芒鱼数量少,种群密度不是限制盲鱼种群增长的关键生态因素,B错误;
C、洞内水体中溶解氧的增加有利于盲鱼的有氧呼吸,将提高盲鱼种群的K值,C正确;
D、盲鱼作为进化研究的材料体现生物多样性直接价值,D错误。
故选C。
考法二
(2020·北京高考真题)生物安全是国家安全体系的组成部分。新冠肺炎疫情蔓延对我国生物安全防御体系建设提出了新的要求,引起了全社会对生物安全形势的高度关注。以下选项中不会给我国带来生物安全风险的是( )
A.人类及动植物中可能爆发的重大疫病
B.保护沿海滩涂红树林中的生物多样性
C.全球气候变暖导致生态环境发生改变
D.收集我国公民及生物资源的遗传信息
【答案】B
【分析】
本题以“新冠肺炎疫情”为引,考查考生对生物安全的认识,涉及生态系统的稳定性、保护生态环境、生物技术的安全性等相关知识,要求考生掌握生物多样性在维持生态系统的稳定性中的作用、全球性生态环境问题对生物圈及人类的影响,以及生物技术可能带来的道德和伦理问题,然后分析选项进行判断。
【详解】
A、人类及动植物中可能爆发的重大疫病,会影响生态环境以及人类的生存和发展,会给我国带来生物安全风险,A不符合题意;
B、保护沿海滩涂红树林中的生物多样性,有利于保护生态系统的稳定性,不会给我国带来生物安全风险,B符合题意;
C、全球气候变暖导致生态环境发生改变,会影响生物多样性,对生物圈的稳态也会造成严重威胁,影响到人类的生存和发展,会给我国带来生物安全风险,C不符合题意;
D、收集我国公民的遗传信息,可能会造成基因歧视,带来许多不公平的社会问题,遗传信息的滥用还会导致社会和政治事件的发生,会给我国带来生物安全风险,D不符合题意。
故选B。
6.下列关于全球性生态环境问题的叙述,错误的是
A.臭氧层能降低太空紫外线对生物的伤害
B.人类活动对大量野生生物的灭绝没有影响
C.限制二氧化硫和一氧化氮的排放量是防治酸雨的有效措施
D.化石燃料的大量燃烧使二氧化碳的全球平衡受到严重干扰
【答案】B
【分析】
全球性的生态问题包括:全球气候变化、水资源短缺、臭氧层破坏、酸雨、土地荒漠化等,这些全球性的生态环境问题,对生物圈的稳态造成严重威胁,并影响到人类的生存和发展。
【详解】
臭氧层能吸收对人体和生物有致癌和杀伤作用的紫外线、X射线和γ射线,从而保护人类和其他生物免受短波辐射的伤害,A选项正确;人类活动曾造成大量野生生物灭绝,B选项错误;酸雨是燃烧煤、石油和天然气所产生的硫和氮的氧化物,与大气中的水结合而形成的酸性产物,故限制二氧化硫和一氧化氮的排放量是防治酸雨的有效措施,C选项正确;自工业革命后,主要由于煤、石油和天然气的大量燃烧,致使二氧化碳的全球平衡受到了严重干扰,D选项正确。故错误的选项选择B。
7.下列关于人类与环境的叙述,错误的是
A.酸雨会破坏水体生态平衡
B.人口在地球上可以不断地增长
C.生物圈是地球上最大的生态系统
D.人类活动会影响臭氧层的稳定
【答案】B
【分析】
生物圈是指地球上全部生物及其生存的环境。人类、生物和环境共处于生物圈中。人类正面临三大全球生态问题:人口、环境和资源。悉心维护地球的生态环境已经成为人类生存和持续发展的必要条件。
【详解】
A、酸雨能杀死水生生物、破坏水体生态平衡,A正确;
B、地球的资源是有限的,食物的生产也是有限的,人类生存的唯一出路就是设法降低出生率,做到自我控制,最终使全球人口保持在一个稳定的水平上,B错误;
C、生物圈是指地球上全部生物及其生存的环境,是地球上最大的生态系统,C正确;
D、最近30多年的研究表明,人类活动正在干扰和破坏着大气圈上臭氧层的自然平衡,D正确。
故选B。
8.下列有关人类与环境的叙述,错误的是( )
A.臭氧减少将危及地球上所有生物
B.化石燃料的燃烧使CO2的全球平衡受到严重干扰
C.全球气候变暖可使农业生产能力提高
D.酸雨中所含的酸,主要是硫酸和硝酸
【答案】C
【详解】
A、臭氧减少会形成空洞,会使更多的紫外线到达地球上,将会危及地球上所有生物,A正确;
B、化石燃料的燃烧在短时间内打破了碳循环的平衡,使二氧化碳在短时间内大量释放出来,B正确;
C、全球气候变暖会使冰川融化,海平面上升,,还会引起大气环流气团向两极推移,改变全球降雨格局,使农业生产力下降,C错误;
D、酸雨是燃烧煤、石油和天然气所产生的硫和氮化合物,与大气中的水结合而形成的酸性化合物,所含的酸形式主要是硫酸和硝酸,D正确。
故选C。
9.运用生态学原理可以解决实际生产中的问题,下列说法错误的是
A.引进来物种一定能增加当地的生物多样性,并提高生态系统的抵抗力稳定性
B.建立大熊猫自然保护区的目的是提高大熊猫种群的环境容纳量
C.合理开发和利用野生资源可以起到保护生物多样性的作用
D.利用农作物秸秆沤肥施给农作物,实现了生态系统中物质的循环利用
【答案】A
【解析】
引进的物种可能会因为缺乏天敌而造成生物入侵,导致当地生物多样性下降,A错误。建立自然保护区是保护生物多样性的根本措施,能提高种群的环境容纳量,B正确。保护生物多样性只是禁止盲目地、掠夺式的开发和利用,而合理开发和利用野生资源可以起到保护生物多样性的作用,C正确。利用农作物秸秆沤肥施给农作物,实现了生态系统中物质的循环利用,D正确。
10.运用生态学原理可以解决实际生产中的问题,下列说法正确的是( )
A.引进物种一定能增加当地的生物多样性,并提高生态系统的抵抗力稳定性
B.“桑基鱼塘”生态系统中将蚕粪喂鱼,实现了生态系统能量的反复循环利用
C.用人工合成的性引诱剂诱杀雄虫的目的是通过提高害虫的死亡率来降低其种群密度
D.建立大熊猫自然保护区的目的是提高大熊猫种群的环境容纳量
【答案】D
【解析】
【分析】
保护生物多样性的措施:
①就地保护就是在原地对被保护的生态系统或物种建立自然保护区以及风景名胜区等。
②易地保护是将保护对象从原地迁出,在异地进行专门保护。
【详解】
引入新物种不一定能增加当地的生物多样性,可能破坏当地的生物多样性,A错误;能量传递具有单向性,“桑基鱼塘”生态系统中将蚕粪喂鱼,实现了生态系统能量的多级利用,B错误;用性引诱剂诱杀雄性害虫,使种群的性别比例失调,导致种群的出生率下降,进而降低其种群密度,C错误;建立大熊猫自然保护区的目的是改善其生存环境,提高大熊猫种群的环境容纳量,D正确。故选D。
核心考点三 生物多样性及其保护
1.生物多样性的三个层次
2.生物多样性成因分析
(1)从分子水平看
DNA(基因)多样性 蛋白质多样性(直接原因)→生物性状多样性
(2)从进化角度看:
物种多样性与生态系统多样性主要是生物的不定向变异与定向选择在进化过程中共同作用的结果。
3.生物多样性的价值
(1)直接价值:指对人类有食用、药用和工业原料等实用意义的,以及有旅游观赏、科学研究和文学艺术创作等非实用意义的价值。
(2)间接价值:指对生态系统起到重要调节作用的价值,如森林和草地对水土的保持作用,湿地在蓄洪防旱、调节气候等方面的作用。生物多样性的间接价值明显大于它的直接价值。
(3)潜在价值:指目前人们还不清楚的但肯定具有的巨大的使用价值。一种野生生物一旦从地球上消失,一个基因库就消失了,就无法再生,它的各种潜在的使用价值也就不复存在了。
4.生物多样性的保护
(1)生物多样性锐减的原因:生存环境的改变和破坏;掠夺式地开发和利用;环境污染;外来物种入侵或引种到缺少天敌的地区。
(2)保护生物多样性的措施:①就地保护:主要指建立自然保护区或风景名胜区,这是最有效的保护措施。②易地保护:从原地迁出,在异地建立植物园、动物园、濒危动物繁育中心。③加强教育和法制管理:是生物多样性保护的根本。
(3)保护生物多样性的现代观点:两避免、两坚持
避免盲目掠夺式开发利用,坚持可持续发展的观念。避免禁止开发和利用,坚持合理开发是最好的保护,如规定禁渔期和禁渔区、退耕还林(草、湖)等。
5.外来物种入侵及其引发的危机
(1)外来物种入侵就是某物种从它的原产地,通过自然或人为途径迁移到新的生态环境的过程。人们把在新侵入地造成严重经济损失、对社会和生态环境造成严重危害的外来物种称为侵入种。
(2)外来物种入侵的危害:破坏原生态系统的稳定性或生态平衡;使原生态系统的生物多样性受到严重威胁,即引发生态危机。
(3)侵入种引发生态危机的原因:占据生态位。如果迁入地环境条件适宜,侵入种由于缺少天敌的控制,传播能力特别强,一旦传入,能迅速传播蔓延开来,在短时间内呈种群的“J”型增长。
考法一
(2020·山东高考真题)为加大对濒危物种绿孔雀的保护,我国建立了自然保护区,将割裂的栖息地连接起来,促进了绿孔雀种群数量的增加。下列说法错误的是( )
A.将割裂的栖息地连接,促进了绿孔雀间的基因交流
B.提高出生率是增加绿孔雀种群数量的重要途径
C.绿孔雀成年雄鸟在繁殖期为驱赶其他雄鸟发出的鸣叫声,属于物理信息
D.建立自然保护区属于易地保护,是保护绿孔雀的有效措施
【答案】D
【分析】
1、生态系统的信息传递的种类:(1)物理信息:生态系统中的光、声、温度、湿度、磁力等,通过物理过程传递的信息,如蜘蛛网的振动频率。
(2)化学信息:生物在生命活动中,产生了一些可以传递信息的化学物质,如植物的生物碱、有机酸,动物的性外激素等。
(3)行为信息:动物的特殊行为,对于同种或异种生物也能够传递某种信息,如孔雀开屏。
2、保护生物多样性的措施:就地保护和易地保护。
3、隔离:不同种群间的个体,在自然条件下基因不能发生自由交流的现象.常见的有地理隔离和生殖隔离,地理隔离在物种形成中起促进性状分离的作用,是生殖隔离必要的先决条件,一般形成亚种,生殖隔离:不同物种之间一般是不能相互交配的,即使交配成功,也不能产生可育的后代的现象。
【详解】
A、将割裂的栖息地连接,打破了种群之间的地理隔离,促进绿孔雀间的基因交流,A正确;
B、提高出生率可以增加绿孔雀的种群数量,B正确;
C、雄鸟发出的鸣叫声属于物理信息,C正确;
D、建立自然保护区,属于就地保护,D错误。
故选D。
考法二
(2018·江苏高考真题)由于农田的存在,某种松鼠被分隔在若干森林斑块中。人工生态通道可以起到将森林斑块彼此连接起来的作用。下列叙述正确的是
A.农田的存在,增加了松鼠的活动空间
B.生态通道有利于保护该种松鼠遗传多样性
C.不同森林斑块中的松鼠属于不同种群,存在生殖隔离
D.林木密度相同的不同斑块中松鼠的种群密度相同
【答案】B
【解析】
【分析】根据提供信息分析,森林斑块指的是农田中的森林,并通过人工通道相连;松鼠是适宜生存在树林中的动物,农田不适宜其生存。
【详解】松鼠适宜生存的环境是森林,因此农田的存在不利于松鼠的活动,缩小了其活动空间,A错误;生态通道有利于松鼠从农田进入适宜其生存的森林中去,因此利于保护该种松鼠的遗传多样性,B正确;不同森林斑块中的松鼠属于不同种群,存在地理隔离,C错误;林木密度相同的不同斑块中松鼠的种群密度不一定相同,D错误。
11.下列有关生物多样性的叙述,错误的是
A.生物多样性锐减,是全球性生态环境问题之一
B.生物多样性的间接价值明显大于它的直接价值
C.就地保护是保护生物多样性最有效的方式,建立自然保护区就属于就地保护
D.地球上所有动物、植物和微生物,以及它们所拥有的全部基因共同组成生物多样性
【答案】D
【解析】
全球生态问题比较严重,目前有温室效应、臭氧层破坏,生物多样性锐减、酸雨等,A正确。生物多样性的生态价值即间接价值大于其直接价值,B正确。保护生物多样性最有效的方法是就地保护即建立自然保护区,C正确。生物多样性包括基因多样性,物种多样性和生态系统多样性,D错误。
12.由于农田的存在,某种松鼠被分隔在若干森林斑块中。人工生态通道可以起到将森林斑 块彼此连接起来的作用。下列叙述正确的是
A.农田的存在,增加了松鼠的活动空间
B.林木密度相同的不同斑块中松鼠为进化提供原材料的变异的种类不同
C.不同森林斑块中的松鼠属于不同种群,存在生殖隔离
D.生态通道有利于保护该种松鼠的基因多样性
【答案】D
【解析】
【分析】
1、保护生物多样性的措施:
(1)就地保护,即建立自然保护区。
(2)迁地保护,如建立遗传资源种子库、植物基因库,以及野生动物园和植物园及水族馆等。
(3)制定必要的法规,对生物多样性造成重大损失的活动进行打击和控制。
2、现代生物进化理论的基本观点:种群是生物进化的基本单位,生物进化的实质在于种群基因频率的改变。突变和基因重组、自然选择及隔离是物种形成过程的三个基本环节,通过它们的综合作用,种群产生分化,最终导致新物种的形成。其中突变和基因重组产生生物进化的原材料,自然选择使种群的基因频率发生定向的改变并决定生物进化的方向,隔离是新物种形成的必要条件。
【详解】
A、农田的存在,使松鼠被分隔在若干森林斑块中,即形成了地理隔离,因此减少了松鼠的活动空间,A错误;
B、突变和基因重组为生物进化提供原材料,林木密度相同的不同斑块中松鼠为进化提供原材料的变异的种类相同,B错误;
C、不同森林斑块中的松鼠属于不同种群,存在地理隔离,没有形成生殖隔离,C错误;
D、人工生态通道可以起到将森林斑块彼此连接起来,有利于保护该种松鼠基因多样性,D正确。
故选D。
13.图1为某池塘生态系统中4种生物的食物网,图2为不同体长的D种群的食性相对值,下列叙述错误的是:( )
A.C和D之间的种间关系是竞争和捕食
B.池塘中的植物能实现水体净化,体现了生物多样性的直接价值
C.若池塘中投放大量体长小于2.8cm的D种群,一定时间内A、B数量会增加
D.若体长为6.5cm的D种群增重1kg,至少需要消耗第一营养级生物10kg
【答案】B
【分析】
分析图1可知,A、B为生产者,C、D为消费者。图中共有4条食物链:A→D、A→C→D、B→D、B→C→D。
分析图2可知,体长小于2.8cm的D种群,为100%的肉食性动物;体长2.8cm的D种群,为50%的肉食和50%的植食动物;体长4.2cm和6.5cm的D种群,为25%的肉食和75%的植食动物。
【详解】
A、D捕食C,为捕食关系,C和D都捕食B(或A),为竞争关系,故C和D之间的种间关系是竞争和捕食,A正确;
B、池塘中的植物能实现水体净化,体现了生物多样性的间接价值,B错误;
C、若池塘中投放大量体长小于2.8cm的D种群,它们为100%的肉食性动物,而A、B为植物,不被D种群捕食,故一定时间内A、B数量会增加,C正确;
D、若体长为6.5cm的D种群增重lkg,由于肉食性食物占25%,植食性食物占75%,故至少需要消耗第一营养级生物1×25%÷20%÷20%+1×75%÷20%=10kg,D正确。
故选B。
14.全球变暖导致很多地区水稻产量下降,极端干旱地区甚至颗粒无收。研究人员在干旱地区种植水稻中发现了一种能让根系在生长中深入土壤的基因,并使用这种基因培育出了新型耐旱深根稻。新品种产量在轻度干旱环境中与湿润环境相比几乎没有变化,在极度干旱状态下产量也只下降了30%,耐旱能力显著提高。这一实例充分体现了
A.基因突变的定向性
B.生物多样性的直接价值
C.“深根”基因的存在能体现物种的多样性
D.基因通过控制酶的合成间接控制抗旱性状
【答案】B
【解析】
基因突变是不定向的,A错误;生物多样性的价值包括直接价值、间接价值与潜在价值。直接价值:动植物为人类提供的粮食、油料、蔬菜、水果、肉、奶、蛋及许多药物等;间接价值:生物多样性在自然界的物质循环、净化环境、改良土壤、涵养水源及调节气候等方面发挥着重要作用;潜在价值:人类所认识和利用的是生物的一小部分,大量的野生生物的使用价值目前还不清楚,它们具有巨大的潜在使用价值。因此根据以上内容可知培育出了新型耐旱深根水稻充分体现了生物多样性的直接价值,B正确;“深根”基因的存在能体现遗传的多样性,C错误;从题干中不能看出,基因通过控制酶的合成间接控制抗旱性状,D错误。
15.有关图的叙述,不正确的是 ( )
A.若Ⅰ为突触的结构,则II、Ⅲ、IV表示突触前膜、突触间隙、突触后膜
B.若Ⅰ为生态系统的结构,则II、Ⅲ、IV表示生产者,消费者和分解者
C.若Ⅰ为免疫系统,则ll、Ⅲ、IV表示免疫器官、免疫细胞和免疫活性物质
D.若Ⅰ为生物多样性的价值,则II、Ⅲ、IV表示潜在价值、直接价值、间接价值
【答案】B
【分析】
生态系统的组成成分包括生产者、消费者、分解者、非生物的物质和能量。
免疫系统的组成:免疫器官:脾脏、胸腺、骨髓、扁桃体等;免疫细胞:吞噬细胞、淋巴细胞(T、B);免疫活性物质:抗体、细胞因子和补体。
多样性的价值:(1)直接价值:对人类有食用、药用和工业原料等使用意义,以及有旅游观赏、科学研究和文学艺术创作等非实用意义的;(2)间接价值:对生态系统起重要调节作用的价值(生态功能);(3)潜在价值:目前人类不清楚的价值。
【详解】
若Ⅰ为突触的结构,则II、Ⅲ、IV表示突触前膜、突触间隙、突触后膜,A正确;若Ⅰ为生态系统的结构,则II、Ⅲ、IV表示组成成分、食物链和食物网,B错误;免疫系统的组成:免疫器官:脾脏、胸腺、骨髓、扁桃体等;免疫细胞:吞噬细胞、淋巴细胞(T、B);免疫活性物质:抗体、淋巴因子,故Ⅰ为免疫系统,则ll、Ⅲ、IV表示免疫器官、免疫细胞和免疫活性物质,C正确; 生物多样性的价值:直接价值,间接价值;潜在价值,故若Ⅰ为生物多样性的价值,则II、Ⅲ、IV表示潜在价值、直接价值、间接价值,D正确。
相关试卷
这是一份高中生物高考解密24 酶的应用(讲义)-【高频考点解密】2021年高考生物二轮复习讲义+分层训练,文件包含23预测卷丨风向卷丨老教材理科数学答案解析pdf、23预测卷丨风向卷丨老教材理科数学pdf等2份试卷配套教学资源,其中试卷共14页, 欢迎下载使用。
这是一份高中生物解密24 酶的应用(讲义)-【高频考点解密】2021年高考生物二轮复习讲义+分层训练,共23页。试卷主要包含了果胶酶在果汁生产中的作用,探究加酶洗衣粉的洗涤效果,固定化酶和固定化细胞等内容,欢迎下载使用。
这是一份高中生物解密18 神经—体液—免疫(讲义)-【高频考点解密】2021年高考生物二轮复习讲义+分层训练,共19页。试卷主要包含了免疫的功能异常与免疫应用等内容,欢迎下载使用。

