所属成套资源:2023届高考物理一轮复习知识点精讲与最新高考题模拟题同步训练
- 专题114气体状态变化图像问题(原卷版+解析版)-2023届高考物理一轮复习知识点精讲与最新高考题模拟题同步训练 试卷 1 次下载
- 专题113气体(原卷版+解析版)-2023届高考物理一轮复习知识点精讲与最新高考题模拟题同步训练 试卷 0 次下载
- 专题111分子动理论(原卷版+解析版)-2023届高考物理一轮复习知识点精讲与最新高考题模拟题同步训练 试卷 1 次下载
- 专题110双缝干涉测量光的波长实验(原卷版+解析版)-2023届高考物理一轮复习知识点精讲与最新高考题模拟题同步训练 试卷 0 次下载
- 专题109光的干涉衍射偏振(原卷版+解析版)-2023届高考物理一轮复习知识点精讲与最新高考题模拟题同步训练 试卷 0 次下载
专题112固体和液体(原卷版+解析版)-2023届高考物理一轮复习知识点精讲与最新高考题模拟题同步训练
展开
这是一份专题112固体和液体(原卷版+解析版)-2023届高考物理一轮复习知识点精讲与最新高考题模拟题同步训练,文件包含专题112固体和液体解析版-2023高考一轮复习知识点精讲和最新高考题模拟题同步训练docx、专题112固体和液体原卷版-2023高考一轮复习知识点精讲和最新高考题模拟题同步训练docx等2份试卷配套教学资源,其中试卷共26页, 欢迎下载使用。
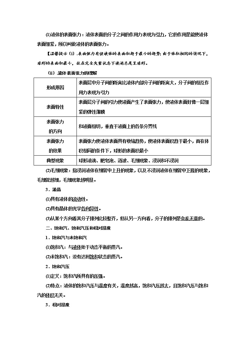
2023高考一轮知识点精讲和最新高考题模拟题同步训练第十九章 热学专题112 固体和液体第一部分 知识点精讲一、固体和液体1.固体(1)固体分为晶体和非晶体两类。石英、云母、明矾、食盐、味精、蔗糖等是晶体。玻璃、蜂蜡、松香、沥青、橡胶等是非晶体。(2)单晶体具有规则的几何形状,多晶体和非晶体没有规则的几何形状;晶体有确定的熔点,非晶体没有确定的熔点。(3)有些晶体沿不同方向的导热或导电性能不同,有些晶体沿不同方向的光学性质不同,这类现象称为各向异性。非晶体和多晶体在各个方向的物理性质都是一样的,这叫做各向同性。【特别提醒】晶体和非晶体的理解(1) 区别晶体和非晶体看有无固定熔点,而区分单晶体和多晶体看是否能表现出各向异性。凡是具有确定熔点的物体必定是晶体,反之,必是非晶体。(2)凡是具有各向异性的物体必定是晶体,且是单晶体。(3)单晶体具有各向异性,但不是在各种物理性质上都表现出各向异性。(4)晶体和非晶体在一定条件下可以相互转化。 2.液体(1)液体的表面张力:液体表面的分子之间的作用力表现为引力,它的作用是能使液体表面绷紧,所以叫做液体的表面张力。【温馨提示(i).表面张力有使液体的表面积趋于最小的趋势;由于体积相同的情况下,球形的表面积最小,故在完全失重状态下液滴总是呈球形。(ii).液体表面张力的理解形成原因表面层中分子间的距离比液体内部分子间的距离大,分子间的相互作用力表现为引力表面特性表面层分子间的引力使液面产生了表面张力,使液体表面好像一层绷紧的弹性薄膜表面张力的方向和液面相切,垂直于液面上的各条分界线表面张力的效果表面张力使液体表面具有收缩趋势,使液体表面积趋于最小,而在体积相同的条件下,球形的表面积最小典型现象球形液滴、肥皂泡、涟波、毛细现象、浸润和不浸润(2)毛细现象:指浸润液体在细管中上升的现象,以及不浸润液体在细管中下降的现象,毛细管越细,毛细现象越明显。3.液晶(1)具有液体的流动性。(2)具有晶体的光学各向异性。(3)从某个方向看其分子排列比较整齐,但从另一方向看,分子的排列是杂乱无章的。二、饱和汽、饱和汽压和相对湿度1.饱和汽与未饱和汽(1)饱和汽:与液体处于动态平衡的蒸汽。(2)未饱和汽:没有达到饱和状态的蒸汽。2.饱和汽压(1)定义:饱和汽所具有的压强。(2)特点:液体的饱和汽压与温度有关,温度越高,饱和汽压越大,且饱和汽压与饱和汽的体积无关。3.相对湿度空气中水蒸气的压强与同一温度时水的饱和汽压之比。即:相对湿度=。【温馨提示】 家庭用湿度计显示的是相对湿度,人生活在相对湿度45-65%环境中最感舒适。第二部分 最新高考题精选1(2020高考江苏物理)玻璃的出现和使用在人类生活里已有四千多年的历史,它是一种非晶体.下列关于玻璃的说法正确的有______.A.没有固定的熔点 B.天然具有规则的几何形状C.沿不同方向的导热性能相同 D.分子在空间上周期性排列【参考答案】AC【名师解析】玻璃是非晶体,没有固定的熔点,没有规则的几何形状,各向同性,沿不同方向的导热性能相同,分子在空间上排列没有周期性,选项AC正确。 2.(2020高考江苏物理)一瓶酒精用了一些后,把瓶盖拧紧,不久瓶内液面上方形成了酒精的饱和汽,此时_______(选填“有”或“没有”)酒精分子从液面飞出.。当温度升高时,瓶中酒精饱和汽的密度_____(选填“增大”“减小”或“不变”).【参考答案】(2)有 增大【名师解析】一瓶酒精用了一些后,把瓶盖拧紧,不久瓶内液面上方形成了酒精的饱和汽,根据饱和汽的意义可知,此时 “有”酒精分子从液面飞出,也有酒精分子进入液体中,二者达到动态平衡状态.。3(2019高考江苏卷物理13A)由于水的表面张力,荷叶上的小水滴总是球形的.在小水滴表面层中,水分子之间的相互作用总体上表现为 (选填“引力”或“斥力”).分子势能Ep和分子间距离r的关系图象如题13A-1图所示,能总体上反映小水滴表面层中水分子Ep的是图中 (选填“A”“B”或“C”)的位置.【参考答案】(2)引力 C 【解题思路】(2)在小水滴表面层中,由于蒸发,分子之间的距离较大,水分子之间的作用力表现为引力。由于分子之间距离为平衡位置之间距离时分子势能最小,在小水滴表面层中,分子之间的距离较大,所以能够总体上反映小水滴表面层中水分子势能Ep的是图中C位置。4.(2015·江苏)对下列几种固体物质的认识,正确的有( ).(A).食盐熔化过程中,温度保持不变,说明食盐是晶体(B).烧热的针尖接触涂有蜂蜡薄层的云母片背面,熔化的蜂蜡呈椭圆形,说明蜂蜡是晶体(C).天然石英表现为各向异性,是由于该物质的微粒在空间的排列不规则(D).石墨和金刚石的物理性质不同,是由于组成它们的物质微粒排列结构不同【参考答案】AD【名师解析】:烧热的针尖接触涂有蜂蜡薄层的云母片背面,熔化的蜂蜡呈椭圆形,说明云母片传热各向异性,云母片是晶体,选项B错误。天然石英表现为各向异性,是由于该物质的微粒在空间的排列规则,选项C错误。5.(2015·全国理综I)下列说法正确的是( )A、将一块晶体敲碎后,得到的小颗粒是非晶体B、固体可以分为晶体和非晶体两类,有些晶体在不同方向上有不同的光学性质C、由同种元素构成的固体,可能会由于原子的排列方式不同而成为不同的晶体D、在合适的条件下,某些晶体可以转变成非晶体,某些非晶体可以转变成晶体E、在熔化过程中,晶体要吸收热量,但温度保持不变,内能也保持不变【参考答案】.BCD 【名师解析】 晶体,无论体积大小,都是晶体。将一块晶体敲碎后,得到的颗粒仍然是晶体,选项A错误;晶体由于空间点阵结构,晶体在不同的方向上有不同的光学性质,选项B正确;由同种元素构成的固体,例如碳元素,由于原子排列方式不同,可能构成石墨,也可能构成金刚石,选项 C正确;在合适的条件下,某些晶体可以转变成非晶体,某些非晶体也可以转变为晶体。例如天然水晶是晶体,溶化后再凝固成石英玻璃就是非晶体, 选项D项正确;在熔化过程中,晶体吸收热量,但是温度保持不变,只是分子平均动能保持不变,而分子势能要增加,内能要增加,选项E错误。 第三部分 最新模拟题精选1. (2022山东泰安三模)固、液、气是物质存在的常见三种状态,下列关于固体和液体的说法正确的是( )A. 天然石英是晶体,熔化以后再凝固的水晶(即石英玻璃)也是晶体B. 黄金可以做成各种不同造型的首饰,说明它有规则的几何外形,是单晶体C. 液体跟固体比具有很强的流动性,是因为液体分子间存在相互作用的斥力D. 玻璃管裂口放在火上烧熔,使尖端变圆,是利用了融化的玻璃在表面张力作用下收缩的性质【参考答案】D【名师解析】天然水晶是晶体,熔化以后再凝固的水晶(即石英玻璃)是非晶体,故A错误;黄金以及其他金属都是多晶体,故B错误;液体相比固体具有流动性,是因为液体分子间的距离较大,分子间的引力更小,故C错误;玻璃管裂口放在火上烧熔,使尖端变圆,是因为熔化的玻璃,在表面张力的作用下,表面要收缩到最小的缘故,故D正确。2. (2022山东聊城重点高中质检) 对下列几种固体物质和液体物质的认识,不正确的有( )A. 烧热的针尖接触涂有蜂蜡薄层的云母片背面,熔化的蜂蜡呈椭圆形,说明蜂蜡是晶体B. 一定质量的晶体在熔化过程中,其温度不变,内能保持不变C. 浸润现象中,附着层的液体分子比液体内部更密集,液体分子之间表现为相互排斥的力D. 液面为凸形时表面张力使表面收缩,液面为凹形时表面张力使表面伸张【参考答案】ABD【名师解析】. 烧热的针尖接触涂有蜂蜡薄层的云母片背面,熔化的蜂蜡呈椭圆形,说明云母是晶体,A错误;. 一定质量的晶体在熔化过程中,其温度不变,晶体持续吸热,内能增加,B错误;. 浸润现象中,附着层的液体分子比液体内部更密集,液体分子之间表现为相互排斥的力,C正确;.无论液面为凹形还是凸形,表面张力都使表面收缩,D错误。3. (2022湖南长沙长郡中学模拟)在2021年12月9日的天宫课堂中,航天员王亚平做了一个水球实验。水球表面上水分子间的作用力表现为___________(填“引力”或“斥力”),原因是表面层水分子间的平均距离比内部分子间的平均距离________(填“大”或“小”)。王亚平又将她和女儿用纸做的小花轻轻放在水球表面,纸花迅速绽放,水面对小花做了___________(填“正功”或“负功”)。【参考答案】 ①. 引力 ②. 大 ③. 正功【名师解析】 [1][2]水球表面上水分子间的作用力表现为引力,原因是表面层水分子间的平均距离比内部分子间的平均距离大;[3]王亚平又将她和女儿用纸做小花轻轻放在水球表面,纸花迅速绽放,水面对小花做了正功。4. (2022南京三模)“挤毛巾”和“液桥”都是国际空间站展示的有趣实验.宇航员先将干毛巾一端沾水后能使得整个毛巾完全浸湿,然后再用双手试图拧干毛巾,只见毛巾被挤出的水像一层果冻一样紧紧地吸附在毛巾的外表面,宇航员的手也粘有一层厚厚的水.2022年3月23日,我国宇航员王亚平在空间站做了“液桥实验”,如图所示.关于这两个现象的描述不正确的是( )A. 在地球上将湿毛巾能“拧干”是因为水不能浸润毛巾B. 干毛巾沾水变得完全浸湿是毛细现象C. 水对宇航员的手和液桥板都是浸润的D. “液桥”实验装置脱手后两液桥板最终合在一起,这是水的表面张力在起作用【参考答案】A【名师解析】在地球上将湿毛巾能“拧干”是因为在压力作用下水分被挤出,选项A的描述不正确。5. (2022江苏四市二模)某同学将一个表面洁净、两端开口的细直玻璃管竖直插入不同液体中,他用放大镜观察,能看到的情景是( )【参考答案】C【名师解析】若为不浸润,则可以看到的是情景C;若为浸润液体,则细直玻璃管两侧均浸润。6. (2022山东青岛二模)两根不同材质的细管甲、乙插入水中,管内形成的水面如图所示。下列说法正确的是( )A. 若内径变小,乙管中水面会变低B. 甲管的材质更适合用来制作防水材料C. 甲管中表面层内水分子间作用力表现为斥力D. 乙管中表面层内水分子间作用力表现为斥力【参考答案】A【名师解析】当不浸润液体与毛细管内壁接触时,引起液体附着层收缩,而表面张力也使液面收缩,从而使液面弯曲对液面起压低下降的作用,而且毛细管内径越小,压低降下的高度也越大,当液面弯曲下压的力与被压低的液柱的重力平衡时,管内液面不再下降,故A正确;甲管中,表现为浸润,甲管中表面层内水分子间作用力表现为引力,故C错误;乙管中,表现为不浸润,乙管中表面层内水分子间作用力表现为引力,故D错误。由CD选项分析可知,乙管的材质更适合用来制作防水材料,故B错误。7. (2022四川成都三模)下列说法正确的是( )A. 温度升高,分子热运动的平均动能增大,但并非所有分子的速率都增大B. 100℃的水变成100℃的水蒸气的过程中,分子势能将增大C. 气体很容易充满整个容器,这是分子间存在斥力的宏观表现D. 有规则外形的物体是晶体,没有确定几何外形的物体是非晶体E. 热量不可能自发地从低温物体传到高温物体【参考答案】ABE【名师解析】温度升高,分子热运动的平均动能增大,但并非所有分子的速率都增大,故A正确;100℃的水变成100℃的水蒸气的过程中,吸收热量,内能增大,分子平均动能不变,分子势能将增大,故B正确;气体很容易充满整个容器,这是分子不停做无规则运动的结果,故C错误;晶体和非晶体的区别是否具有熔点.单晶体具有规则的几何外形,而多晶体和非晶体没有规则的天然外形,注意“天然”二字,没有确定几何外形的物体不一定是非晶体,故D错误;由热力学第二定律可知:热量不可能自发地从低温物体传到高温物体,故E正确。8 (1)(5分) (2022陕西西安重点高中五模)关于下列四幅图中所涉及物理知识的论述中,不正确的是________(填正确答案标号。选对1个得2分,选对2个得4分,选对3个得5分。每选错1个扣3分,最低得分为0分)。A.A图中,由两分子间作用力随距离变化的关系图线可知,当两个相邻的分子间距离为r0时,它们间相互作用的引力和斥力均为零B.B图中,由一定质量的氧气分子分别在不同温度下速率分布情况,可知温度T1<T2C.C图中,在固体薄片上涂上石蜡,用烧热的针接触其上一点,从石蜡熔化情况不能判定固体薄片为非晶体D.D图中,液体表面层分子间相互作用表现为斥力,正是因为斥力才使得水黾可以停在水面上E.E图中,迅速压下活塞,可观察到硝化棉燃烧起来,这表明气体从外界吸热,内能增加【参考答案】 (1)ADE 【名师解析】 (1)A图中,由两分子间作用力随距离变化的关系图线可知,当两个相邻的分子间距离为r0时,它们间相互作用的引力和斥力相等,分子力表现为零,A错误;B图中,由一定质量的氧气分子分别在不同温度下速率分布情况可知,T1温度下对应的低速率的分子数占总分子数的百分比较大,可知温度T1<T2,B正确;C图中,在固体薄片上涂上石蜡,用烧热的针接触其上一点,从石蜡熔化情况可知表现为各向同性,则此固体薄片可能为多晶体或非晶体,不能判定固体薄片为非晶体,C正确;D图中,水黾可以停在水面上是由于表面张力的作用,液体的表面张力是表面层分子间的引力作用产生的,故D错误;E图中,迅速压下活塞,可观察到硝化棉燃烧起来,这表明外界对气体做功,内能增加,E错误。此题要求选择不正确的,故选A、D、E。9. (2022河南三市一模)下列说法正确的是( )A. 一辆空载的卡车停在水平地面上,在缓慢装沙过程中,若车胎不漏气,胎内气体温度不变,则胎内气体向外界放热B. 若氧气与氢气的温度相同,则这两种气体分子的平均速率相同C. 一定质量的理想气体体积不变时,温度越高,单位时间内容器的内壁单位面积受到气体分子撞击的次数越多D. 一定质量的理想气体在等容变化过程中,内能一定不变E. 雨伞伞面上有许多细小的孔,却能遮雨,是因为水的表面张力作用【参考答案】ACE【名师解析】一辆空载的卡车停在水平地面上,在缓慢装沙过程中,若车胎不漏气,胎内气体温度不变,则胎内气体内能不变,体积减小,外接对气体做功,则气体向外界放热,A正确;氧气与氢气的温度相同,则这两种气体分子的平均动能相同,但是由于分子质量不同,则分子平均速率不相同,B错误;一定质量的理想气体体积不变时,温度越高,分子平均速率越大,则单位时间内容器的内壁单位面积受到气体分子撞击的次数越多,C正确;一定质量的理想气体在等容变化过程中,温度不一定不变,则内能不一定不变,D错误;雨伞伞面上有许多细小的孔,却能遮雨,是因为水的表面张力作用,E正确。 10(2022南京期末). 下雪了,晶莹的雪花像轻盈的玉蝴蝶在翩翩起舞,雪花的形状如图所示.下列关于雪花的说法正确的是( ) A. 是多晶体B. 是非晶体C. 具有各向异性D. 飞舞时,说明分子在做无规则运动【参考答案】C【名师解析】雪花是单晶体,具有各向异性,雪花飞舞,其原因是空气浮力、风力造成的,不能说明分子在做无规则运动,选项C正确。【创新题溯源】此题来源于选修3-3第37页文字:雪花是水蒸气凝华时形成的晶体,它们的形状虽然不同,但都是六角形的图案。本题考查对晶体的理解和分子动理论及其相关知识点。11(2022江苏泰州期末)1.2021年12月9日,我国航天员在空间站成功进行了太空授课。实验时宇航员从注射器中挤出一滴水,水滴在空中形状是( )【参考答案】A【名师解析】由于航天员在空间站实验,其水滴处于完全失重状态,实验时宇航员从注射器中挤出一滴水,由于表面张力的作用,水滴在空中形状是完美的球形,选项A正确。D图是我们在地球表面附近空中看到的水滴形状;C图把水滴滴到石蜡表面的水滴。【创新题溯源】此题来源于选修3-3第42页问题与练习第2题。本题考查对完全失重状态和表面张力的理解。12. (2022·山东菏泽二模)下列描述符合事实的是( )A. 一个气泡从恒温水槽内缓慢向上浮起时从水中放出热量B. 水黾可以停留在水面上是因为受到竖直向上的表面张力C. 水对玻璃浸润的原因是附着层内分子间的距离比内部小D. 物体温度升高则物体内部所有分子动能都增大【参考答案】C【名师解析】一个气泡从恒温水槽的底部缓慢向上浮起过程,压强减小,体积增大,对外做功,气泡温度不变因此内能不变,于是要吸收热量,A错误;水黾可以停留在水面上是因为受到沿液体表面方向的表面张力,而不是竖直方向,所有脚受到的表面张力的合力是竖直方向与重力平衡,B错误;水对玻璃是浸润的,原因是附着层中水分子距离小于平衡间距而表现为斥力,附着层出现扩展的趋势,C正确;物体温度升高则物体内部分子的平均动能增大,所有分子动能不一定都增大,D错误。13. (2022广东深圳一模) 在2021年12月9日的天宫课堂中,航天员王亚平做了一个水球实验。水球表面上水分子间的作用力表现为 (填写“引力”或“斥力”),原因是表面层水分子间的平均距离比内部分子之间的平均距离 (填写“大”或“小”)。王亚平又将她和女儿用纸做的小花轻放在水球表面,纸花迅速绽放,水面对小花做了 (填写“正功”或“负功”)【参考答案】引力 大 正功【名师解析】水球表面上由于蒸发,水分子之间的距离大于内部水分子之间的距离,所以水分子间的作用力表现为引力,原因是表面层水分子间的平均距离比内部分子之间的平均距离大。王亚平又将她和女儿用纸做的小花轻放在水球表面,纸花迅速绽放,水分子做功使纸花迅速绽放,使水面对小花做了正功。 14. (2021年高考河南适应性考试)将冰块打碎后放在烧杯中,碎冰慢慢熔化成水,再逐渐蒸发。下列说法正确的是( )A. 打碎后的冰没有规则的几何形状,不再是晶体B. 冰熔化成水的过程中,水分子的平均动能不变,分子势能增大C. 在水的表面层,分子比较稀疏,分子间作用力表现为斥力D. 水变成水蒸气,分子间距增大,分子势能增大E. 水蒸发成同质量水蒸气的过程中,吸收的热量大于内能的增加量【参考答案】BDE【名师解析】冰块有固定的熔点,所以冰块是晶体,与冰块的几何形状无关,故A错误;冰熔化成水的过程中,温度保持不变,所以水分子的平均动能不变,但融化过程中要吸收热量,所以内能增加,体积减小,分子势能增大,故B正确;在水的表面层,分子比较稀疏,分子间作用力表现为引力,故C错误;D.水吸收热量变成水蒸气,分子间距增大,内能增加,但温度不变,故分子平均动能没有增加,所以是分子势能增加,故D正确;水蒸发成同质量水蒸气的过程,吸收热量体积变大,对外做功,根据热力学第一定律,,所以其吸收热量大于内能增加量,故E正确。15.(2021年重庆模拟)以下现象中,主要是由分子热运动引起的是( )A.菜籽油滴入水中后会漂浮在水面B.含有泥沙的浑水经过一段时间会变清C.密闭容器内悬浮在水中的花粉颗粒移动D.荷叶上水珠成球形【参考答案】C【解题思路】本题考查分子动理论和表面张力及其相关知识点,主要考查理解能力。菜籽油滴入水中漂浮在水面主要体现的是浮力作用,A错误;含有泥沙的浑水经过一段时间会变清是由于泥沙的平均密度大于水的密度,泥沙在重力的作用下向下沉,而上层水变清,B错误;密闭容器内悬浮在水中的花粉颗粒移动,是因为水分子热运动撞击花粉颗粒,造成了花粉颗粒受力不平衡,C正确;荷叶上的水珠成球形是表面张力的作用,是分子间作用力的结果,D错误。 16(2020江苏七市二模) (l)密闭的导热容器中盛有部分水,长时间静置后,液面与空气、容器壁的接触情形如图所示.则 A.水对容器壁是浸润的 B.水的表面层分子间作用力表现为斥力 C.水面上方的水蒸汽为饱和汽 D.环境温度改变时水的饱和气压不变E. 使未饱和汽变成饱和汽,可采用降低温度的方法
【参考答案】AC【名师解析】水对容器壁是浸润的,选项A正确 ;由于液体蒸发,水的表面层分子间距离大于平衡位置之间的距离,作用力表现为引力,选项B错误;密闭的导热容器中盛有部分水,长时间静置后,水面上方的水蒸汽为饱和汽,环境温度改变时水的饱和气压改变,选项C正确D错误。17. (2020河南天一大联考期末考试)关于固体、液体,下列说法正确的是( )A. 同种物质可以以晶体和非晶体两种不同的形态出现
B. 使未饱和汽变成饱和汽,可采用升高温度的方法
C. 液晶的特点与生物组织的特点正好吻合,在多种人体组织中都发现了液晶结构
D. 一些昆虫之所以能停在水面上,是因为它们受到水的浮力等于昆虫的重力
E. 相对湿度反映了水蒸气含量接近饱和的程度【参考答案】ACE
【名师解析】有些物质在不同的条件下可以生成不同的晶体,同种物质也可以以晶体和非晶体两种形态出现,如碳和石墨,故A正确。饱和汽压随温度的升高而增大,使未饱和汽变成饱和汽,可采用降低温度的方法,故B错误。液晶像液体一样可以流动,又具有某些晶体结构特征的一类物质。所以液晶的光学性质与某些晶体相似,具有各向异性,在脑、肌肉、视网膜等多种人体组织中都发现了液晶结构,故C正确。一些昆虫能停在水面上,主要原因是液体存在表面张力,故D错误。相对湿度是空气中水蒸气的实际压强与该温度下水的饱和汽压之比,所以它反映了水蒸气含量接近饱和的程度,故E正确。【关键点拨】。
有些物质在不同的条件下可以生成不同的晶体,同种物质也可以以晶体和非晶体两种形态出现。
饱和汽压随温度的升高而增大,使未饱和汽变成饱和汽,可采用降低温度的方法。
液晶的光学性质与某些晶体相似,具有各向异性,在脑、肌肉、视网膜等多种人体组织中都发现了液晶结构。液体表面具有收缩的趋势,是由于液体表面层里分子的分布比内部稀疏的缘故。
相对湿度是空气中水蒸气的实际压强与该温度下水的饱和汽压之比。
本题主要考查了晶体和非晶体、饱和汽、液体的表面张力、相对湿度的概念,明确温度越高,绝对湿度越大,同时注意湿度大,相对湿度不一定大。18.(5分)(2020高考模拟卷)关于生活中的热学现象,下列说法中正确的是________.(填正确答案标号,选对1个给2分,选对2个得4分,选对3个得5分,每选错1个扣3分,最低得分0分)A.液晶显示器是利用了液晶对光具有各向异性的特点B.汽车尾气中各类有害气体排入大气后严重污染了空气,可以使它们自发地分离,既清洁了空气又变废为宝C.干湿泡温度计的示数差越大,表示空气中水蒸气离饱和状态越远D.用打气筒给自行车打气时,越下压越费力,说明分子间斥力越来越大,分子间势能越来越大E.一定质量的理想气体压强不变,温度由50℃上升到150℃,其体积约增大为原来的1.31倍【参考答案】ACE【名师解析】液晶显示器是利用了液晶对光具有各向异性的特点,选项A正确;根据热力学第二定律可知,它们不可能自发地分离,而不引起其他法的变化,选项B错误;干湿泡温度计的湿泡显示的温度低于干泡显示的温度,是因为湿泡外纱布中的水蒸发吸热,干湿泡温度计的两个温度计的示数差越大,表示空气中水蒸气离饱和状态越远,选项C正确;用打气筒给自行车打气时,越下压越费力,这是气体压强作用的缘故,与分子力无关,选项D错误;一定质量的理想气体压强不变时,体积与热力学温度成正比.温度由50℃,上升到150℃,体积增大为原来的倍,选项E正确.
相关试卷
这是一份专题122核能(原卷版+解析版)-2023届高考物理一轮复习知识点精讲与最新高考题模拟题同步训练,文件包含专题122核能解析版-2023高考一轮复习知识点精讲和最新高考题模拟题同步训练docx、专题122核能原卷版-2023高考一轮复习知识点精讲和最新高考题模拟题同步训练docx等2份试卷配套教学资源,其中试卷共48页, 欢迎下载使用。
这是一份专题113气体(原卷版+解析版)-2023届高考物理一轮复习知识点精讲与最新高考题模拟题同步训练,文件包含专题113气体解析版-2023高考一轮复习知识点精讲和最新高考题模拟题同步训练docx、专题113气体原卷版-2023高考一轮复习知识点精讲和最新高考题模拟题同步训练docx等2份试卷配套教学资源,其中试卷共46页, 欢迎下载使用。
这是一份专题107全反射(原卷版+解析版)-2023届高考物理一轮复习知识点精讲与最新高考题模拟题同步训练,文件包含专题107全反射解析版-2023高考一轮复习知识点精讲和最新高考题模拟题同步训练docx、专题107全反射原卷版-2023高考一轮复习知识点精讲和最新高考题模拟题同步训练docx等2份试卷配套教学资源,其中试卷共49页, 欢迎下载使用。

