所属成套资源:2023届高考物理一轮复习知识点精讲与最新高考题模拟题同步训练
- 专题102科技制作(原卷版+解析版)-2023届高考物理一轮复习知识点精讲与最新高考题模拟题同步训练 试卷 0 次下载
- 专题101电阻测量创新实验(原卷版+解析版)-2023届高考物理一轮复习知识点精讲与最新高考题模拟题同步训练 试卷 0 次下载
- 专题99简单传感器的使用实验(原卷版+解析版)-2023届高考物理一轮复习知识点精讲与最新高考题模拟题同步训练 试卷 0 次下载
- 专题98传感器(原卷版+解析版)-2023届高考物理一轮复习知识点精讲与最新高考题模拟题同步训练 试卷 0 次下载
- 专题97探究变压器原、副线圈电压与匝数的关系实验(原卷版+解析版)-2023届高考物理一轮复习知识点精讲与最新高考题模拟题同步训练 试卷 0 次下载
专题100电磁波(原卷版+解析版)-2023届高考物理一轮复习知识点精讲与最新高考题模拟题同步训练
展开
这是一份专题100电磁波(原卷版+解析版)-2023届高考物理一轮复习知识点精讲与最新高考题模拟题同步训练,文件包含专题100电磁波解析版-2023高考一轮复习知识点精讲和最新高考题模拟题同步训练docx、专题100电磁波原卷版-2023高考一轮复习知识点精讲和最新高考题模拟题同步训练docx等2份试卷配套教学资源,其中试卷共27页, 欢迎下载使用。
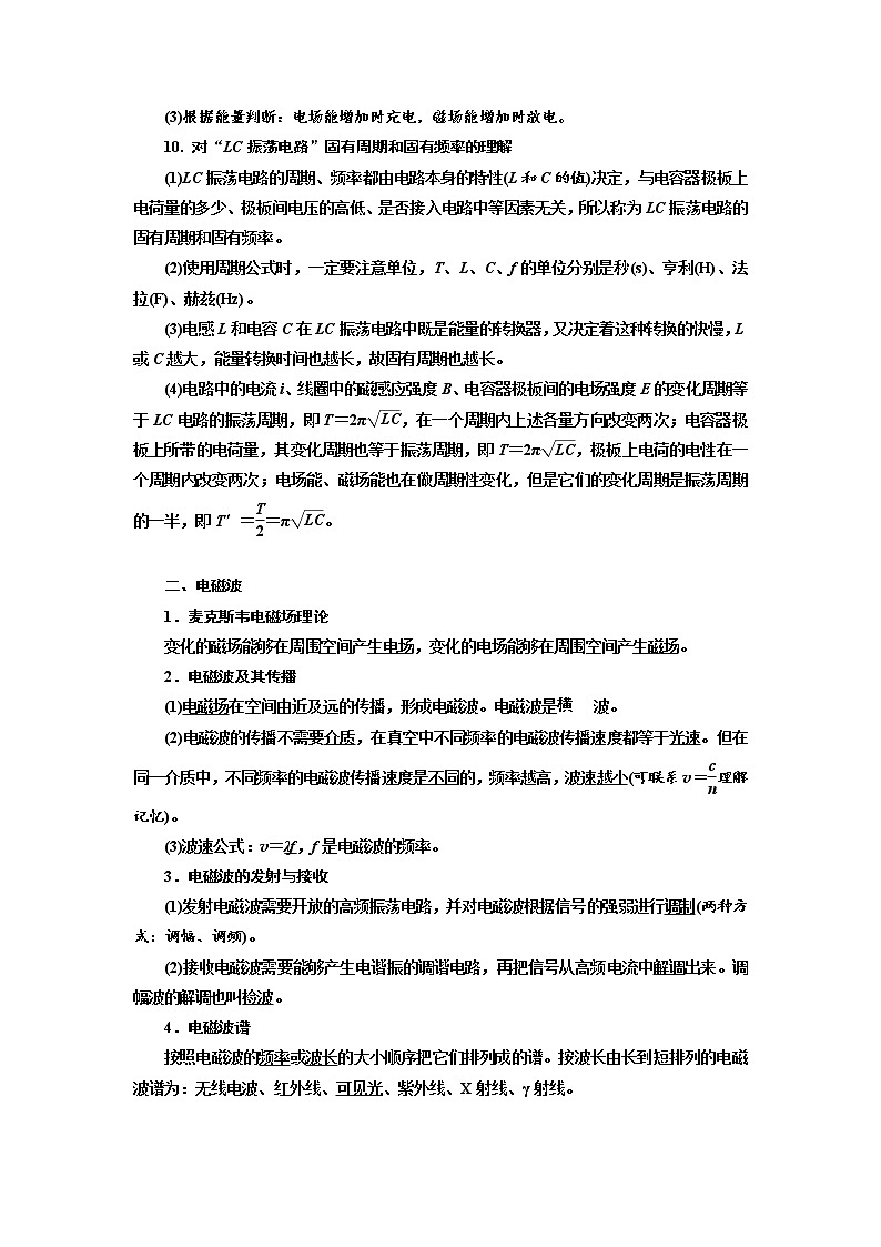
2023高考一轮知识点精讲和最新高考题模拟题同步训练第十六章 交变电流、传感器和电磁波专题100 电磁波第一部分 知识点精讲一。电磁振荡1.振荡电流:大小和方向都做周期性迅速变化的电流。2.振荡电路:能够产生振荡电流的电路。3.LC振荡电路:由电感线圈L和电容器C组成的电路,是最简单的振荡电路,称为LC振荡电路。如图所示。4.电磁振荡:在LC振荡电路中,电容器极板上的电荷量q,电路中的电流i,电容器里面的电场强度E、线圈里的磁感应强度B,都在周期性地变化着。这种现象就是电磁振荡。5.电磁振荡中的能量变化(1)能量转化:电容器放电过程中,电场能向磁场能转化。电容器充电过程中,磁场能向电场能转化。(2)无能量损失时,振荡电路做等幅振荡。(3)实际振荡电路中有能量损失,通过适时补充能量给振荡电路,可使振荡电路做等幅振荡。6.描述电磁振荡的物理量.(1)周期:电磁振荡完成一次周期性变化需要的时间。(2)频率:周期的倒数,数值等于单位时间内完成的周期性变化的次数。如果振荡电路没有能量损失,也不受其他外界影响,这时的周期和频率叫作振荡电路的固有周期和固有频率。LC电路的周期和频率公式:T=2π,f=。其中周期T、频率f、电感L、电容C的单位分别是秒(s)、赫兹(Hz)、亨利(H)、法拉(F)。实际电路中的晶体振荡器:其工作原理与LC振荡电路的原理基本相同。 7.振荡电流、极板带电荷量随时间的变化图像8.LC电路振荡过程中各物理量的对应关系 带电荷量q电场强度E电压u电场能E电电流i磁感应强度B磁场能E磁0→电容器放电减小减小减小减小增大增大增大t=时刻0000最大最大最大→反向充电增大增大增大增大减小减小减小t=时刻最大最大最大最大000→反向放电减小减小减小减小增大增大增大t=时刻0000最大最大最大→T电容器充电增大增大增大增大减小减小减小 9. LC振荡电路充、放电过程的判断方法(1)根据电流流向判断:当电流流向带正电的极板时,电容器的电荷量增加,磁场能向电场能转化,处于充电过程;反之,当电流流出带正电的极板时,电荷量减少,电场能向磁场能转化,处于放电过程。(2)根据物理量的变化趋势判断:当电容器的带电荷量q(电压U、场强E)增大或电流i(磁感应强度B)减小时,处于充电过程;反之,处于放电过程。(3)根据能量判断:电场能增加时充电,磁场能增加时放电。 10. 对“LC振荡电路”固有周期和固有频率的理解(1)LC振荡电路的周期、频率都由电路本身的特性(L和C的值)决定,与电容器极板上电荷量的多少、极板间电压的高低、是否接入电路中等因素无关,所以称为LC振荡电路的固有周期和固有频率。(2)使用周期公式时,一定要注意单位,T、L、C、f的单位分别是秒(s)、亨利(H)、法拉(F)、赫兹(Hz)。(3)电感L和电容C在LC振荡电路中既是能量的转换器,又决定着这种转换的快慢,L或C越大,能量转换时间也越长,故固有周期也越长。(4)电路中的电流i、线圈中的磁感应强度B、电容器极板间的电场强度E的变化周期等于LC电路的振荡周期,即T=2π,在一个周期内上述各量方向改变两次;电容器极板上所带的电荷量,其变化周期也等于振荡周期,即T=2π,极板上电荷的电性在一个周期内改变两次;电场能、磁场能也在做周期性变化,但是它们的变化周期是振荡周期的一半,即T′==π。 二、电磁波1.麦克斯韦电磁场理论变化的磁场能够在周围空间产生电场,变化的电场能够在周围空间产生磁场。2.电磁波及其传播(1)电磁场在空间由近及远的传播,形成电磁波。电磁波是波。(2)电磁波的传播不需要介质,在真空中不同频率的电磁波传播速度都等于光速。但在同一介质中,不同频率的电磁波传播速度是不同的,频率越高,波速越小(可联系v=理解记忆)。(3)波速公式:v=λf,f是电磁波的频率。3.电磁波的发射与接收(1)发射电磁波需要开放的高频振荡电路,并对电磁波根据信号的强弱进行调制(两种方式:调幅、调频)。(2)接收电磁波需要能够产生电谐振的调谐电路,再把信号从高频电流中解调出来。调幅波的解调也叫检波。4.电磁波谱按照电磁波的频率或波长的大小顺序把它们排列成的谱。按波长由长到短排列的电磁波谱为:无线电波、红外线、可见光、紫外线、X射线、γ射线。 第二部分 最新高考题精选1. (2021新高考福建)以声波作为信息载体的水声通信是水下长距离通信的主要手段.2020年11月10日,中国载人潜水器“奋斗者”号创造了10909米深潜纪录.此次深潜作业利用了水声通信和电磁通信等多种通信方式进行指令传输或数据交换,如图所示.下列说法正确的是A.“奋斗者”号与“探索一号”通信的信息载体属于横波B.“奋斗者”号与“沧海”号通信的信息载体属于横波C.“探索一号”与通信卫星的实时通信可以通过机械波实现D.“探索一号”与“探索二号”的通信过程也是能量传播的过程.2. (2021年6月浙江选考物理)大功率微波对人和其他生物有一定的杀伤作用。实验表明,当人体单位面积接收的微波功率达到时会引起神经混乱,达到时会引起心肺功能衰竭。现有一微波武器,其发射功率。若发射的微波可视为球面波,则引起神经混乱和心肺功能衰竭的有效攻击的最远距离约为( )A. B. C. D. 3.(2020高考天津卷)新冠肺炎疫情突发,中华儿女风雨同舟、守望相助,筑起了抗击疫情的巍峨长城。志愿者用非接触式体温测量仪,通过人体辐射的红外线测量体温,防控人员用紫外线灯在无人的环境下消杀病毒,为人民健康保驾护航。红外线和紫外线相比较A.红外线的光子能量比紫外线的大B.真空中红外线的波长比紫外线的长C.真空中红外线的传播速度比紫外线的大D.红外线能发生偏振现象,而紫外线不能4.(2020年7月浙江选考)在抗击新冠病毒的过程中,广泛使用了红外体温计测量体温,如图所示。下列说法正确的是( )A.当体温超过37.3 ℃时人体才辐射红外线B.当体温超过周围空气温度时人体才辐射红外线C.红外体温计是依据体温计发射红外线来测体温的D.红外体温计是依据人体温度越高,辐射的红外线强度越大来测体温的5. (2020高考北京卷)随着通信技术的更新换代,无线通信使用的电磁波频率更高,频率资源更丰富,在相同时间内能够传输的信息量更大。第5代移动通信技术(简称5G)意味着更快的网速和更大的网络容载能力,“4G改变生活,5G改变社会”。与4G相比,5G使用的电磁波A.光子能量更大 B.衍射更明显C.传播速度更大 D.波长更长6.(2020年1月浙江选考)如图所示,单刀双掷开关 S 先打到 a 端电容器充满电。 t 0 时开关 S 打到 b 端,t 0.02s 时, LC 回路中电容器下极板带正电荷且电荷量第一次达到最大值。则A. LC 回路中的周期为0.02sB. LC 回路中电流最大时电容器中电场能最大C. t 1.01s 时线圈中磁场能最大D.t 1.01s 时回路中的电流沿顺时针方向7.(2020高考江苏物理)电磁波广泛应用在现代医疗中.下列属于电磁波应用的医用器械有_______.A.杀菌用的紫外灯 B.拍胸片的X光机C.治疗咽喉炎的超声波雾化器 D.检查血流情况的“彩超”机9.(2020高考江苏物理)国际宇航联合会将2020年度“世界航天奖”授予我国“嫦娥四号”任务团队.“嫦娥四号”任务创造了多项世界第一.在探月任务中,“玉兔二号”月球车朝正下方发射一束频率为f的电磁波,该电磁波分别在月壤层的上、下表面被反射回来,反射波回到“玉兔二号”的时间差为.已知电磁波在月壤层中传播的波长为,求该月壤层的厚度d.10.(2018江苏物理)梳子在梳头后带上电荷,摇动这把梳子在空中产生电磁波,该电磁波A.是横波B.不能在真空中传播C.只能沿着梳子摇动的方向传播D.在空气中的传播速度约为3×108m/s第三部分 最新模拟题精选1.(2022北京平谷模拟)哈尔滨工程大学科研团队研发的“悟空号”全海深AUV,于当地时间2021年11月6日15时47分,在马里亚纳海沟“挑战者”深渊完成万米挑战最后一潜,最大下潜深度达10896米,再次刷新下潜深度纪录。在幽深的海底,要想知道潜水器所在位置并不容易,因为海水是导电媒质,电磁波在海水中的传播衰减很大,且频率越高衰减越大,导致使用无线电波的GPS的定位手段无计可施。声波是最有效的水下远距离传播信息的载体。“悟空号”AUV就是通过装载的高速水声通信系统来传输信息的。声波在海水中传播时也会被海水吸收一部分,而且频率越高吸收就越厉害,对于频率低的声波海水反而吸收少。结合以上信息,下列说法正确的是A.无线电波在海水中传播时,不会使海水产生感应电流B.若海水清澈,光波在海水中的传播衰减就会很小C.无线电波在介质中的传播速度,除了与介质有关外,还与本身的频率有关D.声波的频率越低,在海水中传播的距离越远,但传播的速度越小2. (2022江苏第二次百校大联考)下列说法中正确的是A.电视机遥控器通过发出紫外线脉冲信号来遥控电视机B.照相机镜头涂有增透膜,各种颜色的可见光几乎能全部透过镜头C.车站行李安检机采用X射线,X射线穿透能力比紫外线强D.观看3D电影时,观众戴的偏振眼镜两个镜片的透振方向相平行3. (2022湖北新高考协作体高二质检) 5G是“第五代移动通信技术”的简称,其最显著的特征之一为具有超高速的数据传输速率。信号一般采用3.3×109~6×109Hz频段的无线电波,而第四代移动通信技术的频段范围是1.88×109~2.64×109Hz,则下列说法正确的是( )A. 5G信号的波长比4G信号的波长更短B 5G信号与4G信号相遇能发生干涉现象C. 在真空中5G信号比4G信号传播的更快D. 麦克斯韦预言了电磁波的存在,赫兹通过实验证实了电磁波的存在4. (2022天津河西区二模)为了体现高考的公平公正,很多地方高考时在考场上使用手机信号屏蔽器,该屏蔽器在工作过程中以一定的速度由信道的低端频率向高端扫描。该扫描速度可以在手机接收报文信号中形成乱码干扰,手机不能检测出从基站发出的正常数据,使手机不能与基站建立联接,达到屏蔽手机信号的目的,手机表现为搜索网络、无信号、无服务系统等现象。根据你学过的知识可以判断( )A. 手机信号屏蔽器是利用静电屏蔽的原理来工作的B. 手机信号必须在介质中才能传播C. 手机信号屏蔽器工作时基站发出的电磁波不能传播到考场内D. 手机信号屏蔽器是通过发射电磁波干扰手机工作来达到目的5.(2022南京金陵中学4月模拟)麦克斯在前人研究的基础上,创造性地建立了经典电磁场理论,进一步揭示了电现象与磁现象之间的联系。他大胆地假设:变化的电场就像导线中的电流一样,会在空间产生磁场,即变化的电场产生磁场。以平行板电容器为例:圆形平行板电容器在充、放电的过程中,板间电场发生变化,产生的磁场相当于一连接两板的板间直导线通以充、放电电流时所产生的磁场。如图所示,若某时刻连接电容器的导线具有向上的电流,则下列说法中正确的是( )A. 电容器正在放电B. 两平行板间的电场强度E在增大C. 该变化电场产生顺时针方向(俯视)的磁场D. 两极板间电场最强时,板间电场产生的磁场达到最大值6.(2022广东省广州市重点高中质检)汽车无人驾驶技术已逐渐成熟,最常用的是ACC自适应巡航控制,它可以控制无人车在前车减速时自动减速、前车加速时自动跟上去。汽车使用的传感器主要是毫米波雷达,该雷达会发射和接收调制过的无线电波,再通过因波的时间差和多普勒效应造成的频率变化来测量目标的相对距离和相对速度。若该雷达发射的无线电波的频率为f,接收到的回波的频率为f’,则A.当f=f’ 时,表明前车与无人车速度相同 B.当f=f’ 时,表明前车处于静止状态 C.当f>f’ 时,表明前车在加速行驶 D.当f<f’ 时,表明前车在减速行驶7.(2022浙江嘉兴模拟)预碰撞安全预警系统(PCS)是智能技术在汽车安全性上的重要应用。如图所示,后车PCS系统配备的微波雷达发射毫米级电磁波(毫米波),并利用传感器和电子控制单元对前车反射的毫米波进行收集与运算,当系统判断有可能发生碰撞时会发出蜂鸣并显示警示信号,则A. 毫米波的频率比可见光高B. 毫米波遇到前车时会发生明显衍射现象C. 后车发射的毫米波频率高于前车反射后接收到的频率D. 前车的金属尾板遇到毫米波时一定会产生极其微弱的感应电流8.(2021年天津滨海新区期末)2020年在防控新型冠状病毒疫情期间,在机场、车站、医院、商场等公共场所出入口,使用了红外线热像仪。红外线热像仪通过红外线遥感,可检测出经过它时的发热病人,从而可以有效控制疫情的传播。关于红外线热像仪,下列说法正确的是( )A.选择红外线进行检测,主要是因为红外线比可见光波长短B.红外线热像仪同时还具有消毒灭菌作用C.红外线热像仪通过发射红外线照射人体来检测D.红外线热像仪根据物体在不同温度下发射的红外线的频率和强度不同的原理来检测体温
9.(2020北京海淀一模)麦克斯韦在前人研究的基础上,创造性地建立了经典电磁场理论,进一步揭示了电现象与磁现象之间的联系。他大胆地假设:变化的电场就像导线中的电流一样,会在空间产生磁场,即变化的电场产生磁场。以平行板电容器为例:圆形平行板电容器在充、放电的过程中,板间电场发生变化,产生的磁场相当于一连接两板的板间直导线通以充、放电电流时所产生的磁场。如图9所示,若某时刻连接电容器的导线具有向上的电流,则下列说法中正确的是A.电容器正在充电B.两平行板间的电场强度E在减小C.该变化电场产生顺时针方向(俯视)的磁场D.两极板间电场最强时,板间电场产生的磁场达到最大值10.(2020年浙江稽阳联考)下列说法中正确的是A.在LC振荡电路中,要使电磁波的发射本领增强,可以增大电容器两板间的距离B.黑体辐射电磁波的强度按波长的分布只与黑体的温度有关,与黑体表面状况无关C.由玻尔理论知,只要增大入射光子的能量,氢原子就一定能从低能级跃迁到更高能级D.赫兹在研究电磁波的实验中发现,接收电路的间隙如果受到光照,会产生电火花,这电火花就是从金属表面逸出的电子11.(2021北京顺义区二模)一般雷达发出的电磁波频率多在200MHz-1000MHz的范围内,下列说法正确的是A.电磁波是由恒定不变的电场或磁场产生的B.上述频率范围的电磁波的波长约在0.3m~1.5m之间C.波长越短的电磁波,越容易绕过障碍物,便于远距离传播D.若测出雷达从发射电磁波到接收反射回来的电磁波的时间,就可以确定障碍物的体积 12.随着网络技术的发展,WiFi无线网络 (标识如图所示)成为了一种时尚。WiFi实质是一种短程无线传输技术,能够在一定范围内支持互联网接入的无线电信号。下列关于WiFi的说法,正确的是( )
A.WiFi信号实质是一种电磁波B.WiFi信号不可能在真空中传输C.WiFi信号限于短程传输,是因为其波长太短D.WiFi信号限于短程传输,是因为在传输过程中存在能量损失 13(2020年4月浙江稽阳联考)如图所示是由线圈L和电容器C组成的最简单的LC振荡电路。先把电容器充满电。t=0时如图(a)所示,电容器中的电场强度最大,电容器开始放电。t=0.02s时如图(b)所示,LC回路中线圈上的电流第一次达到最大值,则A.此LC振荡电路的周期T=0.04sB.t=0.05s时,回路电流方向与图(b)中所示电流方向相同C.t=0.06s时,线圈中的磁场能最大D.t=0.10s时,线圈中的电场能最大
相关试卷
这是一份专题100电磁波-高考物理一轮复习知识点精讲与最新高考题模拟题同步训练,文件包含专题100电磁波解析版-高考一轮复习知识点精讲和最新高考题模拟题同步训练docx、专题100电磁波原卷版-高考一轮复习知识点精讲和最新高考题模拟题同步训练docx等2份试卷配套教学资源,其中试卷共27页, 欢迎下载使用。
这是一份专题122核能(原卷版+解析版)-2023届高考物理一轮复习知识点精讲与最新高考题模拟题同步训练,文件包含专题122核能解析版-2023高考一轮复习知识点精讲和最新高考题模拟题同步训练docx、专题122核能原卷版-2023高考一轮复习知识点精讲和最新高考题模拟题同步训练docx等2份试卷配套教学资源,其中试卷共48页, 欢迎下载使用。
这是一份专题113气体(原卷版+解析版)-2023届高考物理一轮复习知识点精讲与最新高考题模拟题同步训练,文件包含专题113气体解析版-2023高考一轮复习知识点精讲和最新高考题模拟题同步训练docx、专题113气体原卷版-2023高考一轮复习知识点精讲和最新高考题模拟题同步训练docx等2份试卷配套教学资源,其中试卷共46页, 欢迎下载使用。

