2022-2023学年江西省临川二中高二上学期第三次月考生物试题含解析
展开江西省临川二中2022-2023学年高二上学期第三次月考
生物试题
学校:___________姓名:___________班级:___________考号:___________
一、单选题
1.关于酶、抗体、激素、神经递质4类物质的说法正确的是( )
A.4类物质中都有通过胞吐的方式分泌出细胞的实例
B.激素、抗体和神经递质都可作为信号分子
C.酶和抗体与双缩脉试剂都能发生紫色反应,激素则不一定
D.4类物质都组成细胞结构,但功能各不相同
【答案】A
【分析】激素是由内分泌器官(或细胞)分泌对生命活动有调节作用的化学物质,激素调节的三个特点:①微量和高效;②通过体液运输;③作用于靶器官、靶细胞。酶是活细胞产生的具有催化作用的蛋白质(或RNA),具有高效性、专一性等特点。神经递质由突触前膜释放后,作用于突触后膜的神经元,作用于相应的靶细胞。抗体的化学本质为蛋白质,主要分布在血清中。
【详解】A、4类物质中都有通过胞吐的方式分泌出细胞的实例,如胞外酶、抗体、部分激素、神经递质,A正确;
B、激素作为信息分子起调节作用,神经递质可作为信号分子在神经元之间传递信息,抗体是与抗原特异性结合,并没有在细胞间或细胞内传递信息,故抗体不属于信息分子,B错误;
C、蛋白质与双缩脲试剂产生紫色反应,少数酶的化学本质为RNA,用双缩脲试剂鉴定不会产生颜色反应,C错误;
D、激素作为信息分子起调节作用,神经递质可作为信号分子在神经元之间传递信息,抗体是与抗原特异性结合,酶起催化作用,4类物质功能各不相同,但一般不会组成细胞结构,D错误。
故选A。
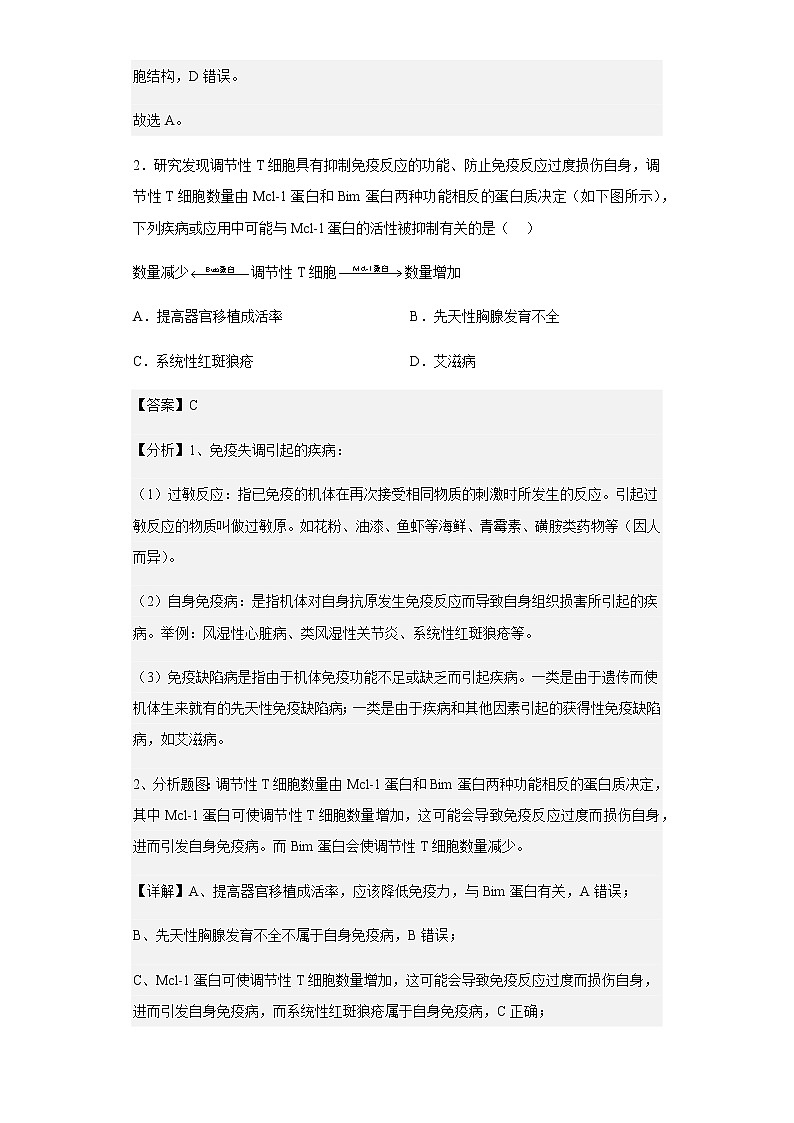
2.研究发现调节性T细胞具有抑制免疫反应的功能、防止免疫反应过度损伤自身,调节性T细胞数量由Mcl-1蛋白和Bim蛋白两种功能相反的蛋白质决定(如下图所示),下列疾病或应用中可能与Mcl-1蛋白的活性被抑制有关的是( )
数量减少调节性T细胞数量增加
A.提高器官移植成活率 B.先天性胸腺发育不全
C.系统性红斑狼疮 D.艾滋病
【答案】C
【分析】1、免疫失调引起的疾病:
(1)过敏反应:指已免疫的机体在再次接受相同物质的刺激时所发生的反应。引起过敏反应的物质叫做过敏原。如花粉、油漆、鱼虾等海鲜、青霉素、磺胺类药物等(因人而异)。
(2)自身免疫病:是指机体对自身抗原发生免疫反应而导致自身组织损害所引起的疾病。举例:风湿性心脏病、类风湿性关节炎、系统性红斑狼疮等。
(3)免疫缺陷病是指由于机体免疫功能不足或缺乏而引起疾病。一类是由于遗传而使机体生来就有的先天性免疫缺陷病;一类是由于疾病和其他因素引起的获得性免疫缺陷病,如艾滋病。
2、分析题图:调节性T细胞数量由Mcl-1蛋白和Bim蛋白两种功能相反的蛋白质决定,其中Mcl-1蛋白可使调节性T细胞数量增加,这可能会导致免疫反应过度而损伤自身,进而引发自身免疫病。而Bim蛋白会使调节性T细胞数量减少。
【详解】A、提高器官移植成活率,应该降低免疫力,与Bim蛋白有关,A错误;
B、先天性胸腺发育不全不属于自身免疫病,B错误;
C、Mcl-1蛋白可使调节性T细胞数量增加,这可能会导致免疫反应过度而损伤自身,进而引发自身免疫病,而系统性红斑狼疮属于自身免疫病,C正确;
D、艾滋病属于免疫缺陷病,D错误。
故选C。
3.下列有关人体免疫的叙述正确的是( )
①溶菌酶的杀菌作用属于人体的第一道防线②抗原都是外来异物③人体分泌的乳汁中含有某些抗体④吞噬细胞可参与特异性免疫⑤HIV主要攻击人体的T细胞,引起自身免疫病 ⑥对移植器官的排斥是通过细胞免疫进行的
A.①②④ B.①②⑤ C.③④⑥ D.②③⑥
【答案】C
【分析】1、人体三道防线:第一道防线是皮肤和黏膜;第二道防线是体液中的杀菌物质和吞噬细胞,第三道防线是细胞免疫和体液免疫;
2、体液免疫的过程:抗原经过吞噬细胞的吞噬、处理呈递给T细胞,T细胞产生淋巴因子,促进B细胞增殖分化形成浆细胞和记忆细胞,浆细胞产生抗体消灭抗原;细胞免疫的过程:抗原经过吞噬细胞的吞噬、处理呈递给T细胞,T细胞增殖分化形成效应T细胞和记忆细胞,效应T细胞作用于靶细胞,使靶细胞理解、死亡,释放其中的抗原;记忆细胞在二次免疫过程中发挥重要作用;
3、免疫疾病:①自身免疫疾病,抗体将自身正常机体的细胞作用为抗原进行攻击引起的疾病;②过敏反应,已经发生免疫的机体,当抗原再次接触该抗原时引起的代谢紊乱和功能损伤;③免疫缺陷病,是由于免疫功能降低引起的。
【详解】①血浆中溶菌酶的杀菌作用属于人体的第二道防线,①错误;
②能够引起机体产生特异性免疫的物质叫做抗原;抗原具有大分子、异物性和特异性的性质。但抗原不一定是异物,也可能是机体衰老的细胞或癌细胞等,②错误;
③抗体分泌于血清、组织液和外分泌液中,则人体分泌的乳汁中含有某些抗体,③正确;
④吞噬细胞在特异性免疫中吞噬处理抗原,吞噬抗原-抗体的结合物,④正确;
⑤HIV主要攻击人体的T细胞,引起人的免疫缺陷病,⑤错误;
⑥对移植器官的排斥是通过效应T细胞攻击,即细胞免疫进行,⑥正确;
综上所述,③④⑥叙述正确,C正确,ABD错误。
故选C。
4.新冠病毒抗原检测过程:将咽拭子等样本液滴在点样处,若样本含有新冠病毒,其表面抗原会被结合垫上的胶体金标抗体所识别,形成抗原抗体复合物。随样品液移动,T线上固定的另一种抗体识别抗原,使胶体金标抗体被截留显色;多余的胶体金标抗体移动到C线被截留显色(如图)。下列说法错误的是( )
A.该检测原理是抗原与抗体特异性结合
B.新冠病毒能够同时被两种抗体所识别
C.T线显色、C线未显色,则检测结果无效
D.抗原检测的敏感性高于核酸检测
【答案】D
【分析】据图分析可知,新冠抗原与抗体发生特异性结合以后,再经过T线新冠抗原被另一种抗体识别并结合,从而在T线处显色,多余的胶体金标抗体移动到C线被截留显色。
【详解】A、该检测原理是抗原与抗体特异性结合,A正确;
B、新冠病毒能够同时被两种抗体所识别,即胶体金标抗体和T线上的另一种抗体,B正确;
C、T线显色、C线未显色则说明结合垫上未形成新冠抗原的胶体金标抗体,无法证明在T线处显色的是新冠抗原,C正确;
D、抗原检测的敏感性低于核酸检测,某些病原体也可能存在与新冠抗原类似的抗原,但每种生物的核酸具有特异性,D错误。
故选D。
5.B细胞,辅助性T细胞和细胞毒性T细胞的共同点不包括( )
A.它们都有特异性
B.受刺激后,都可以经历活化、增殖过程
C.它们都来自骨髓的造血干细胞,并在骨髓里成熟
D.它们的细胞表面都含有受体,可以识别相应的抗原
【答案】C
【分析】B细胞和T细胞都是骨髓造血干细胞分裂分化而来,B细胞在骨髓中成熟,T细胞迁移到胸腺中成熟。T细胞又包括辅助性T细胞和细胞毒性T细胞。
【详解】A、B细胞、辅助性T细胞和细胞毒性T细胞都具有特异性,都能特异性识别抗原,A不符合题意;
B、B细胞、辅助性T细胞和细胞毒性T细胞受刺激后,都经历活化、增殖过程,B细胞可增殖分化成浆细胞和记忆B细胞,辅助性T细胞能活化、增殖成辅助性T细胞,细胞毒性T细胞能增殖分化为活化的细胞毒性T细胞和记忆T细胞,B不符合题意;
C、B细胞在骨髓中成熟,T细胞迁移到胸腺中成熟,C符合题意;
D、B细胞、辅助性T细胞和细胞毒性T细胞的细胞表面都含有受体,可以识别相应的抗原,D不符合题意。
故选C。
6.HIV侵入人体后只与T细胞相结合,是因为只有T细胞表面含有CCR5的特殊蛋白质(由CCR5基因编码)。某医疗团队从一名天生具有HIV抵抗力、且CCR5基因异常的捐赠者(甲)身上取得骨髓,并将其移植到一名患有白血病、并患有HIV(感染HIV十多年)的患者身上。结果不但治愈了白血病,而且彻底清除了患者身上的所有HIV。下列说法正确的是
A.捐赠者(甲)感染HIV后,能够发生体液免疫,不能发生细胞免疫
B.艾滋病患者肿瘤的发病率大大上升,主要是由于免疫系统的防卫功能下降
C.艾滋病患者的HIV不侵染B细胞,是因为B细胞没有编码CCR5的基因
D.骨髓中的造血干细胞只通过增殖就能产生血细胞补充到血液中
【答案】A
【分析】1.HIV侵染人体后,主要攻击T细胞。2.紧扣题干信息“HIV侵入人体后只与T细胞相结合,是因为只有T细胞表面含有CCR5的特殊蛋白质(由CCR5基因编码)”答题。
【详解】A、由于捐赠者的CCR5基因异常,不能正常表达CCR5,HIV不会攻击T细胞,患者甲T细胞正常,因此能参与细胞免疫,也参与体液免疫,A正确;
B、艾滋病患者肿瘤的发病率大大上升,主要是由于免疫系统的监控和清除功能下降,B错误;
C、只有T细胞表面含有CCR5的特殊蛋白质(由CCR5基因编码),HIV侵入人体后只与T细胞相结合,艾滋病患者的HIV不侵染B细胞,是因为B细胞编码CCR5的基因没有表达,C错误;
D、骨髓中的造血干细胞只有通过增殖分化才能产生血细胞补充到血液中,D 错误。
故选A。
7.图为不同浓度的生长素对某植物生长的影响曲线图。下列叙述不正确的是( )
A.生长素促进该植物生长的最适浓度是g
B.生长素的浓度从g提高到e,其抑制作用逐渐增强
C.植物的横放根向地生长时,近地侧的生长素浓度大于e
D.该图能体现生长素具有低浓度促进,高浓度抑制的作用特点
【答案】B
【分析】图中H点对应的浓度g为最适生长素浓度,C点的浓度e为既不促进也不抑制的浓度,A、B两点对应的浓度促进作用相同,生长素浓度大于C点的浓度e时会抑制生长。
【详解】A、识图分析可知,图中H点对应的生长素浓度g为促进相应植物生长的最适浓度,A正确;
B、识图分析可知,生长素的浓度从g提高到e时,其对植物生长的促进作用逐渐减弱,B错误;
C、植物的横放根向地生长时,受到重力影响,向地侧的生长素浓度较高抑制根的生长,因此其浓度大于图中的e,C正确;
D、图中体现了低浓度生长素(在e浓度之前)促进生长,高浓度生长素(大于e浓度)抑制生长,因此能体现生长素具有低浓度促进,高浓度抑制的作用特点,D正确。
故选B。
8.为探究重力和单侧光对生长素分布的影响程度,实验操作如图所示(注:A盒下侧有开口,可以进光)。以下结果预测及结论错误的是( )
A.若A、B中幼苗都向上弯曲生长,只是B中幼苗向上弯曲程度大,说明重力对生长素分布的影响大于单侧光
B.若A中幼苗向下弯曲生长,B中幼苗向上弯曲生长,说明单侧光对生长素分布的影响大于重力
C.若A中幼苗水平生长,B中幼苗向上弯曲生长,说明单侧光对生长素分布的影响与重力对生长素分布的影响相等
D.若A、B中幼苗都向上弯曲生长,只是B中幼苗向上弯曲程度大,则无法判断重力和单侧光对生长素分布的影响大小
【答案】D
【分析】结合题图分析,A受重力和单侧光的影响,B受重力影响。重力使生长素由远地侧向近地侧运输,单侧光使生长素由近地侧向远地侧运输,B受重力影响,不受单侧光影响,近地侧生长素浓度大于远地侧。
【详解】A、重力使生长素由远地侧向近地侧运输,图中单侧光使生长素由近地侧向远地侧运输,若重力对生长素分布的影响大于单侧光,则A中近地侧生长素浓度高于远地侧,幼苗向上弯曲生长,且B近地侧生长素浓度高于A近地侧,所以B幼苗也向上弯曲生长,且弯曲程度大于A,A正确;
B、若单侧光对生长素分布的影响大于重力,则A中远地侧生长素浓度高于近地侧,远地侧生长快于近地侧,A幼苗向下弯曲生长,B受重力影响,不受单侧光影响,近地侧生长素浓度高于远地侧,B幼苗表现为向上弯曲生长,B正确;
C、若B中幼苗向上弯曲生长,说明重力作用使幼苗两侧生长素分布不均匀,而A中幼苗水平生长,说明在重力和单侧光的作用下,幼苗中近地侧和远地侧的生长素含量相同,可推测单侧光对生长素分布的影响与重力对生长素分布的影响相等,C正确;
D、结合A项分析可知,若重力对生长素分布的影响小于单侧光,则A中远地侧生长素浓度高于近地侧,远地侧生长快于近地侧,A幼苗向下弯曲生长,B受重力影响,不受单侧光影响,近地侧生长素浓度高于远地侧,B幼苗表现为向上弯曲生长,因此若A、B中幼苗都向上弯曲生长,只是B中幼苗向上弯曲程度大,可判断重力对生长素分布的影响小于单侧光,D错误。
故选D。
9.油菜素内酯(BL)被称为第六类植物激素,某实验小组进行了如下实验,在含有(+)或者不含(-)1 nmol/L BL的琼脂培养基上,利用不同生长素浓度处理培养拟南芥幼苗,培养一段时间后,统计结果如图所示。相关叙述错误的是( )
A.BL和生长素的合成均受植物体细胞内基因的调控
B.生长素浓度大于20mmol/L时,促进侧根形成的效果显著
C.由图可知,适宜浓度的BL与生长素可协同促进侧根的形成
D.由图可知,随着BL浓度增大,拟南芥侧根形成率逐渐升高
【答案】D
【分析】BL是植物体内合成的植物激素,和其他的植物激素一样,具有调节植物生长发育,从图中可分析得:随IAA浓度的增加,加入BL培养拟南芥时侧根的形成率都高于不加BL时,因此适宜浓度的BL与IAA可协同促进拟南芥侧根形成。
【详解】A、BL和生长素都是植物体内合成的植物激素,植物激素的合成均受植物体细胞内基因的调控,A正确;
B、根据不加入BL的曲线图可知,生长素浓度大于20nmol/L时,促进侧根形成的效果显著,B正确;
C、图中随IAA浓度的增加,加入BL培养拟南芥时侧根的形成率都高于不加BL时,说明适宜浓度的BL与IAA可协同促进拟南芥侧根形成,C正确;
D、本实验的自变量是生长素浓度和有无BL,因此无法判断BL浓度和拟南芥侧根形成率的关系,D错误。
故选D。
10.如图表示用燕麦胚芽鞘进行的向光性实验,下列叙述正确的是( )
A.①与②对照,说明胚芽鞘的生长与尖端有关
B.②与④弯曲生长,与生长素分布不均有关生长
C.②与⑤弯曲生长,与生长素的横向运输有关
D.③与⑥对照,说明向光弯曲生长与尖端有关
【答案】D
【分析】向光性的原因是:在单侧光照射下,尖端产生的生长素在尖端的部位发生横向运输向背光侧转移,导致生长素在背光侧分布多,促进生长快,向光一侧生长素分布少,促进生长慢,从而出现向光性弯曲。
【详解】A、①与②对照,单一变量是罩光部位的不同,说明胚芽鞘感受光刺激的部位是尖端,A错误;
B、由于没有尖端,古④直立生长,B错误;
C、⑤弯曲生长,与生长素分布不均有关,并未发生横向运输,C错误;
D、③与⑥对照,单一变量为有无尖端,能说明向光弯曲生长与尖端有关,D正确。
古选D。
11.研究人员进行了多种植物激素对豌豆植株侧芽生长影响的实验,结果如图所示。请判断下列说法错误的是( )
A.比较曲线a、b、c、d可知,顶芽对侧芽的生长有控制作用,其中起作用的主要激素是生长素
B.细胞分裂素促进生长素对侧芽生长的抑制作用
C.在保留顶芽的情况下,除了c所采用的措施,还可通过喷施赤霉素的化合物促进侧芽生长
D.根据图中信息:推测侧芽生长速度不同的原因是侧芽内生长素与赤霉素、细胞分裂素浓度或比例的改变
【答案】B
【分析】1、植物表现出顶芽优先生长而受到抑制的现象称为顶端优势.
2、根据题意,通过比较曲线b、c、d与e,再结合实验设计的单一变量和对照原则,可知b和e,c和e,b和d各形成一组对照实验。在b和e这组对照实验中,实验变量为顶芽的有无,实验结果是去掉顶芽后的豌豆植株侧芽的平均长度长,说明顶芽对侧芽的生长有抑制作用。在b和d这组对照实验中,实验变量去顶芽的切口是否涂抹生长素,实验结果是切口涂抹生长素后侧芽的生长受到抑制,进一步说明对侧芽生长起抑制作用的是生长素。在c和e这组对照实验中,实验变量保留顶芽的情况下是否在侧芽上涂抹细胞分裂素,实验结果是涂抹细胞分裂素后的豌豆植株侧芽的平均长度比不涂抹长,侧芽生长明显,说明细胞分裂素可以解除生长素对侧芽生长抑制的作用。通过比较曲线a与b,可知在这组对照实验中,实验变量是赤霉素的有无,因变量是侧芽的生长状况,其观测指标是侧芽的平均长度,结果是去顶芽切口涂抹赤霉素后侧芽生长的平均长度大于没有涂抹赤霉素的一组,由此说明赤霉素能明显促进侧芽的伸长。
【详解】A、比较曲线a、b、c、d可知,顶芽对侧芽的生长有控制作用,其中起作用的主要激素是生长素,A正确;
B、细胞分裂素能解除生长素对侧芽生长的抑制作用,B错误;
C、由分析可知,赤霉素能明显促进侧芽的伸长,C正确;
D、由分析可知,侧芽生长速度不同受侧芽内生长素与赤霉素、细胞分裂素的影响,故推测侧芽生长速度不同的原因是侧芽内生长素与赤霉素、细胞分裂素浓度或比例的改变,D正确。
故选B。
12.在植物的生长发育过程中,各种植物激素相互作用、共同调节植物的生命活动。如图表示GA(赤霉素)、ETH(乙烯)、CTK(细胞分裂素)和IAA(吲哚乙酸)的关系(“+”表示促进,“-”表示抑制)。下列有关说法不正确的是( )
A.GA、CTK和IAA可通过协同作用共同促进植物生长
B.GA可通过抑制IAA氧化酶的活性来降低IAA浓度
C.IAA低浓度促进生长,高浓度抑制生长的作用特点可能与ETH有关
D.束缚态IAA能维持植物体内IAA含量的相对稳定
【答案】B
【分析】1、植物的生命活动不只受单一激素的调节而是多种激素相互协调共同发挥作用的。植物的生长发育过程,根本上是基因组在一定时间和空间上程序性表达的结果,光照、温度等环境因子的变化,会引起植物体内产生包括植物激素合成在内的多种变化,进而对基因组的表达进行调控,所以激素调节只是植物生命活动调节的一部分,还受到环境等信息调节。
2、由题图可知,GA促进IAA合成,抑制IAA分解。
【详解】A、由图分析可知,GA可促进束缚态IAA形成IAA,抑制IAA氧化酶将IAA分解,以提高IAA含量,而IAA可促进植物生长,CTK也能促进植物生长,因此GA,CTK和IAA均可促进生长,三者表现为协同作用,A正确;
B、 GA能抑制IAA氧化酶的作用,进而抑制IAA分解成氧化产物来提高IAA浓度,B错误;
C、由题图知,IAA对ETH有促进作用,而ETH的作用是抑制生长,因此IAA低浓度促进生长,高浓度抑制生长的作用特点可能与ETH有关,C正确;
D、束缚态IAA与 IAA能相互转化,因此束缚态IAA具有平衡植物体内 IAA水平的作用,束缚态的IAA对维持植物体内 IAA 的浓度有重要作用,D正确。
故选B。
二、多选题
13.2020年中国科学家发表论文,宣布利用基因编辑技术成功开发出有望用于临床的异种器官移植雏形——“猪 3.0”。据测试,这些小猪的器官和人有更好的免疫兼容性,能减少免疫排斥反应的发生。下列叙述正确的是( )
A.发生免疫排斥是由于供体和受体细胞表面的HLA不同
B.免疫排斥反应是由非特异性免疫引起的
C.T细胞特异性的免疫抑制药物的使用可减弱免疫排斥反应
D.猪3.0的开发可缓解器官移植中供体器官短缺的问题
【答案】ACD
【分析】免疫排斥是机体对移植物(异体细胞、组织或器官)通过特异性免疫应答使其破坏的过程。一般是指移植术后,受者可识别移植物抗原并产生应答,移植物中免疫细胞也可识别受者抗原组织并产生应答。
【详解】A、器官移植时排斥反应之所以发生,是由于供体和受体细胞膜上抗原不同,如果受体和供体两者的HLA抗原完全相同,就不会发生排斥反应,A正确;
B、免疫排斥反应是由特异性免疫中的细胞免疫引起的,B错误;
C、排斥反应主要与T细胞分化形成的细胞毒性T细胞有关,T细胞特异性的免疫抑制药物作用于T细胞,使免疫排斥反应降低,C正确;
D、猪3.0的器官和人有更好的免疫兼容性,可满足安全、成功移植到人体的要求,减少免疫排斥反应的发生,缓解器官移植中供体器官短缺的问题,D正确。
故选ACD。
14.有一种“生物活性绷带”集一些细胞标本,再让其在特殊膜片上增殖,5~7天后,将膜片敷到患者伤口上,膜片会将细胞逐渐“释放”到伤口处,并促进新生皮肤层生长,达到愈合伤口的目的。下列有关叙述中,正确的是( )
A.人的皮肤烧伤后易引起感染,主要是由非特异性免疫机能受损所致
B.种植在膜片上的细胞样本最好选择本人的干细胞
C.膜片“释放”的细胞能与患者自身皮肤愈合,与两者细胞膜的信息交流有关
D.若采用异体皮肤移植会导致排异反应,主要是因为抗体对移植皮肤细胞有杀伤作用
【答案】ABC
【分析】1.人类白细胞抗原(HLA)是人类主要组织相容性复合物,作为不同个体免疫细胞相互识别的标志,具有非常重要的生物学功能。由于HLA能够反映接受器官移植的受者和提供移植器官的供者之间的组织相容性程度,与器官移植术后的排斥反应密切相关,故又将HLA称为移植抗原。
2.细胞样本在特殊的膜片上增殖的过程属于动物细胞培养过程。
3.人体的三道防线:第一道防线是由皮肤和黏膜构成的,他们不仅能够阻挡病原体侵入人体,而且它们的分泌物(如乳酸、脂肪酸、胃酸和酶等)还有杀菌的作用。第二道防线是体液中的杀菌物质--溶菌酶和吞噬细胞。第三道防线主要由免疫器官(扁桃体、淋巴结、胸腺、骨髓、和脾脏等)和免疫细胞(淋巴细胞、吞噬细胞等)借助血液循环和淋巴循环而组成的。
【详解】A、人体的皮肤、黏膜组成非特异性免疫的第一道防线,故人的皮肤烧伤后易引起感染,主要是由非特异性免疫机能受损所致,A正确;
B、种植在膜片上的细胞样本最好选择来自本人的干细胞,这样不会发生排异反应,B正确;
C、膜片“释放”的细胞能与患者自身皮肤愈合,与两者细胞膜上的糖蛋白的识别功能有关,C正确;
D、器官移植引起的免疫排斥反应是细胞免疫,而抗体识别抗原属于体液免疫,D错误。
故选ABC。
15.图甲曲线表示不同浓度的生长素对根和茎生长情况的影响;将豌豆幼苗水平放置几小时后,取一段弯曲部位制成临时装片,观察到细胞大小如图乙所示。检测到Ⅰ侧生长素的浓度低于Ⅱ侧(图中·表示生长素的分布状况)。下列有关叙述正确的是( )
A.该部位不可能是根尖的分生区
B.Ⅰ侧和Ⅱ侧的生长素浓度可分别对应曲线①的a和b所示的生长素浓度
C.参与图乙现象调节的环境因素是重力
D.生长素在图乙所示部位体现了低浓度促进生长,高浓度抑制生长
【答案】AC
【分析】图甲分析,①曲线c点之前的生长素浓度促进生长,c点之后的生长素浓度抑制生长。②曲线d点之前生长素浓度促进生长,d点之后生长素浓度抑制生长。
图乙分析,Ⅱ侧生长素浓度高,促进生长,Ⅰ侧生长素浓度低,促进生长效应较弱,应该取自弯曲的部位是茎。
【详解】A、根据所取弯曲部位高浓度的生长素促进生长,应取自敏感性更低的茎的分生区,A正确;
B、Ⅰ侧和Ⅱ侧的生长素浓度都促进生长,Ⅱ侧生长素浓度高,促进作用强,而曲线①的a点比b生长素浓度低但促进作用更强,B错误;
C、水平放置下,受重力因素的影响,茎近地侧的生长素浓度高,促进作用更强,从而表现为茎的背地性,弯曲生长,C正确;
D、生长素在图乙所示部位没有体现低浓度促进生长,高浓度抑制生长的两重性特点,D错误。
故选AC。
16.春化是某些植物必须经过一段时间低温才能开花的现象,研究发现,FLC基因是抑制拟南芥开花的基因,低温条件下,H3酶被激活,进而解除FLC基因对开花的抑制作用。温度升高后,FLC基因在一段时间内仍被抑制,这种抑制作用会在种子形成初期产生的某些转录因子的作用下被消除。下列说法合理的是( )
A.活性较低H3酶可以使植物细胞中产生促进开花的物质
B.FLC基因的表达可以在种子形成初期进行
C.温度可通过影响酶的活性影响来影响基因的表达
D.H3酶无法合成的个体在自然界中会被淘汰
【答案】BCD
【分析】1、由题意可知,FLC基因是抑制拟南芥开花的基因,而春化是植物必须经过一段时间低温才能开花的现象,所以FLC基因在春化后表达被抑制,且被激活的H3酶可以解除FLC基因对开花的抑制作用,H3突变体不能合成H3酶,所以H3突变体在自然界中可能无法传代。
2、酶的特性:高效性、专一性和作用条件温和的特性。
【详解】A、由题意可知,低温条件下,H3酶被激活,说明H3酶在低温条件下活性较高,A错误;
B、FLC基因在一段时间内仍被抑制,这种抑制作用会在种子形成初期产生的某些转录因子的作用下被消除。说明FLC基因的表达可以在种子形成初期进行,B正确;
C、由题意低温条件下,H3酶被激活,进而解除FLC基因对开花的抑制作用,温度升高后,FLC基因在一段时间内仍被抑制,说明温度可通过影响酶的活性影响来影响基因的表达,C正确;
D、由题意可知,被激活的H3酶可以解除FLC基因对开花的抑制作用,H3突变体不能合成H3酶,使植物不能正常开花,所以H3突变体在自然界中可能无法传代,自然界中会被淘汰,D正确。
故选BCD。
三、综合题
17.新冠病毒(2019-nCoV)是一种带有包膜的RNA病毒。研究表明,新冠病毒通过包膜上的棘突蛋白与宿主细胞表面的血管紧张素转化酶2(ACE2)分子结合,随后包膜与宿主细胞膜融合,病毒衣壳与遗传物质进入宿主细胞内,完成感染过程。回答下列问题:
(1)新冠病毒的包膜来源于_____________;包膜与宿主细胞膜融合,体现了膜的_____________的特点。
(2)血管紧张素转化酶2分子位于人体_____________(填器官)处的细胞表面;该处的细胞外液中的免疫活性物质属于人体预防新冠病毒感染的第_____________道防线。
(3)目前,临床上仍无治疗新冠病毒肺炎的特效药,因此预防新冠病毒感染仍然是重中之重,最有效的方法是注射疫苗。这里的疫苗属于_____________(填“抗原”或“抗体”),疫苗的作用是_____________。
(4)有人建议,对新冠病毒肺炎危重病人,可采用新冠病毒肺炎康复者的血浆治疗,主要原因是_____________,但这样做也有弊病,请列举两例说明:__________________________。
【答案】(1) 病毒最后所在的宿主细胞 流动性(或一定的流动性)
(2) 肺 二
(3) 抗原 人体内可产生相应的抗体,从而对特定传染病具有抵抗力
(4) 康复者的血浆中含有与新冠病毒特异性结合的抗体 康复者的血浆可能含有其他病毒(如甲肝病毒、乙肝病毒等)、可能会引起危重患者的过敏反应、RNA病毒变异快,可能不是同一型或同一代新冠病毒,导致治疗效果差等
【分析】1、生物病毒是一类个体微小,结构简单,只含单一核酸(DNA或RNA),必须在活细胞内寄生并以复制方式增殖的非细胞型微生物。
2、生物膜的结构特点:具有一定的流动性;功能特性:具有选择透过性。
【详解】(1)据题意可知,新型冠状病毒包膜能与宿主细胞膜融合,推测这层包膜主要来源于病毒最后所在的宿主细胞膜,包膜与宿主细胞膜融合,体现了膜的流动性的特点。
(2)病毒寄生具有专一性,新冠病毒主要引起人体肺部感染,新冠病毒包膜上的棘突蛋白能与宿主细胞表面的血管紧张素转化酶2(ACE2)分子结合,因此推测血管紧张素转化酶2分子位于人体肺部处的细胞表面。体液中的杀菌物质和吞噬细胞属于人体免疫的第二道防线,该处的细胞外液中的免疫活性物质属于人体预防新冠病毒感染的第二道防线。
(3)疫苗是灭活的病毒制成的,具有抗原的特性,但没有致病性,属于抗原,进入人体后主要是刺激机体产生大量的抗体和记忆细胞,在相同抗原再次侵入机体时,能快速作出反应,从而对特定传染病具有抵抗力。
(4)康复者的血浆中含有与新冠病毒特异性结合的抗体,因此对新冠病毒肺炎危重病人,可采用新冠病毒肺炎康复者的血浆治疗。康复者的血浆可能含有其他病毒(如甲肝病毒、乙肝病毒等)、可能会引起危重患者的过敏反应、RNA病毒变异快,可能不是同一型或同一代新冠病毒,导致治疗效果差等,因此这样做也有弊病。
【点睛】本题考查病毒知识、生物膜流动性、人体免疫的三道防线和免疫学应用的相关知识,意在考查学生能从题干中提取有效信息并结合这些信息,运用所学知识与观点,通过比较、分析与综合等方法对某些生物学问题进行解释、推理,做出合理的判断或得出正确结论的能力。
18.I型单纯疱疹病毒(HSV-1)是一种DNA病毒,它能入侵神经系统并长期潜伏感染。研究人员对HSV-1的感染机制进行了探究。
(1)在正常个体中,入侵机体的感染性病毒颗粒迅速被清除,这体现免疫系统的______功能。HSV-1侵染时,抗原呈递细胞(APC)能______抗原,并将抗原信息暴露在细胞表面呈递给辅助T细胞,引起特异性免疫反应。体内的APC细胞有______。
(2)在未被免疫系统完全清除的情况下,HSV-1会侵染上皮细胞,自上皮细胞释放后进一步侵染神经元。已知正常神经元中细胞核至神经末梢的物质运输是通过驱动蛋白沿着微管蛋白运输的,研究人员因此提出,HSV-1需招募上皮细胞中的驱动蛋白,帮助病毒自身运输至细胞核。为验证该假设,研究人员进行实验。
①研究人员首先培养HSV-1,实验组用______培养HSV-1,对照组用______培养HSV-1。
②用实验组和对照组培养的HSV-1分别侵染正常神经元,以______作为检测指标,确认假说是否成立。
③HSV-1利用驱动蛋白将病毒自身运输到细胞核是由于病毒需要在细胞核内______。
(3)HSV-1通过其衣壳上的P蛋白结合并“捕获”上皮细胞的驱动蛋白。你认为预防或阻断HSV-1对神经元的侵染,有明陛可行的药物研发思路:______(请写出两条)。
【答案】(1) 免疫防御和免疫监视功能 摄取和加工处理 B细胞、树突状细胞和巨噬细胞
(2) 上皮细胞 APC细胞 神经细胞的凋亡 完成病毒DNA的复制过程
(3)以病毒的P蛋白作为抗原制备单克隆抗体从而实现对侵染的病毒的攻击,导致病毒无法侵染神经细胞,从而起到了预防病毒的作用,或者设法阻断上皮细胞中驱动蛋白相关基因的表达实现对并且侵染的抑制。
【分析】免疫系统的功能:
免疫防御:是机体排除外来抗原性异物的一种免疫防护作用。这是免疫系统最基本的功能。该功能正常时,机体能抵抗病原体的入侵;异常时,免疫反应过强、过弱或缺失,可能会导致组织损伤或易被病原体感染等问题。
免疫自稳:是指机体清除衰老或损伤的细胞,进行自身调节,维持内环境稳态的功能。正常情况下,免疫系统对自身的抗原物质不产生免疫反应;若该功能异常,则容易发生自身免疫病。
免疫监视:是指机体识别和清除突变的细胞,防止肿瘤的发生。机体内的细胞因物理、化学或病毒等致癌因素的作用而发生癌变,这是体内最危险的“敌人”。机体免疫功能正常时,可识别这些突变的肿瘤细胞,然后调动一切免疫因素将其消除;若此功能低下或失调,机体会有肿瘤发生或持续的病毒感染。
【详解】(1)在正常个体中,入侵机体的感染性病毒颗粒迅速被清除,这是免疫系统的免疫防御和免疫监视功能的体现。HSV-1侵染时,抗原呈递细胞(APC)能摄取和加工处理抗原,并将抗原信息暴露在细胞表面呈递给辅助T细胞,引起特异性免疫反应。体内的APC细胞有B细胞、树突状细胞和巨噬细胞,这些细胞都能摄取和加工处理抗原,并且可以将抗原信息暴露在细胞表面,以便呈递给其他免疫细胞。
(2)①为了验证HSV-1需招募上皮细胞中的驱动蛋白,帮助病毒自身运输至细胞核的假说。研究人员需要首先培养HSV-1,而病毒是专性寄生物,因此需要在活细胞中培养该病毒,这里实验组用上皮细胞培养HSV-1,对照组用APC细胞培养HSV-1。
②用实验组和对照组培养的HSV-1分别侵染正常神经元,以神经细胞的凋亡作为检测指标,确认假说是否成立。
③HSV-1利用驱动蛋白将病毒自身运输到细胞核是由于病毒的遗传物质是DNA,需要在细胞核内完成病毒DNA的复制过程。
(3)HSV-1通过其衣壳上的P蛋白结合并“捕获”上皮细胞的驱动蛋白。为了预防或阻断HSV-1对神经元的侵染,可以设法阻断其与上皮细胞的驱动蛋白的结合,因此可以以病毒的P蛋白作为抗原制备单克隆抗体从而实现对侵染的病毒的攻击,导致病毒无法侵染神经细胞,从而起到了预防病毒的作用,或者设法阻断上皮细胞中驱动蛋白相关基因的表达实现对并且侵染的抑制。
【点睛】熟知病毒侵染宿主细胞的机理并能利用其中的信息解答相关问题是解答本题的的关键,正确分析题中的信息并合理利用是解答本题的前提,掌握免疫系统的功能和相关细胞的作用是解答本题的另一关键。
19.请回答下列与生长素有关的问题:
(1)从图甲中可以看出,对茎促进作用最适宜的生长素浓度,对根表现为抑制作用,说明生长素的作用特点是_______________________________。
(2)从图乙中可以读到的信息,在生产实践中有什么应用?请举一例:_____________________。
(3)从图丙中可以读到以下信息:曲线中H点表示促进生长最适浓度为g,在OH段随生长素浓度升高,_________________,HC段随生长素浓度升高,_________________。
(4)若植物幼苗出现向光性生长,且测得其向光一侧生长素浓度为m,则其背光一侧生长素浓度范围应为_________________。
(5)某同学以绿豆种子为实验材料,研究生长素对芽的影响。他只配制了甲、乙两种不同浓度的生长素溶液,两组效果相同且都为促进作用。该同学有一失误,忘记了标记生长素溶液浓度的高低。请依据科学家实验结果和该同学的实验,想一个最简单的办法比较这两种生长素浓度的高低,并说明理由___________。
【答案】 不同植物器官对生长素敏感性不同 在水稻田里使用适宜浓度的生长素,促进水稻的生长,抑制双子叶杂草生长 促进作用增强 促进作用减弱 大于m,小于2m 测量并计算绿豆幼根的平均长度,较长的对应的生长素浓度为低浓度,另一种为高浓度,对芽促进作用相同的两种生长素浓度,对根会出现低浓度促进和高浓度抑制的效果。
【分析】生长素的作用表现为两重性:既能促进生长,也能抑制生长;既能促进发芽,也能抑制发芽;既能防止落花落果,也能疏花疏果。生长素所发挥的作用,因为浓度、植物细胞的成熟情况和器官的种类不同而有较大的差异。不同植物对生长素的敏感程度不同,双子也植物>单子叶植物,同一植物的不同器官对生长素的敏感程度不同,敏感程度表现为根>芽>茎。
题图分析,图甲中可以看出生长素的生理作用具有两重性,低浓度促进生长,高浓度抑制生长;不同植物器官对生长素敏感性不同,根最为敏感,其次是芽,茎最不敏感;图乙中可以看出双子叶植物对生长素的敏感性比单子叶植物强;图丙中,OC段(除O、C点)对应生长素浓度都为促进作用,生长素浓度大于i(C点以后)才表现为抑制作用。
【详解】(1)由分析可知,对茎促进作用最适宜的生长素浓度是10-4 mol·L-1,在此浓度下,对根表现为抑制作用,说明不同植物器官对生长素敏感性不同。
(2)图乙反应的是不同植物对生长素的敏感程度不同,是生长素作为除草剂的除草原理,如可以在水稻田里使用适宜浓度的生长素,促进水稻的生长,抑制双子叶杂草生长。
(3)OC段对应生长素浓度都为促进作用,生长素浓度大于i(C点以后)才表现为抑制作用,所以曲线中促进生长最适浓度为g,在OH段随生长素浓度升高,促进作用增强;HC段随生长素浓度升高,促进作用减弱。
(4)背光侧生长素浓度高于向光侧,且生长效应强于向光侧,故向光侧的生长素浓度为m时,背光侧生长素浓度范围应大于m,小于2m,这样才能保证背光侧的生长效应强于向光侧,出现向光生长。
(5)对芽促进作用相同的两种生长素浓度,对根会出现低浓度促进和高浓度抑制的效果,故用甲、乙两种不同浓度的生长素溶液处理绿豆种子后,可测量并计算绿豆幼根的平均长度,较长的对应的生长素浓度为低浓度,另一种为高浓度。
【点睛】熟知生长素的生理作用以及在生产中的应用原理是解答本题的关键,能正确分析图中各个图示中曲线的含义是解答本题的前提。
20.草莓果实成熟通常经过绿果期、白果期和红果期等阶段;果实成熟过程除受多种植物激素的调节外,光和水分等环境因素也参与了调节。科研人员利用外源脱落酸(ABA)和生长素(IAA)对草莓果实成熟的影响进行了研究,结果如下图所示。请回答下列有关问题。
(1)在植物体内,生长素进行极性运输是以___________的方式进行的。生长素在细胞水平上具有促进细胞伸长生长和___________等作用。
(2)光作为一种信号,被草莓植株的光敏色素等受体捕获后,光敏色素被激活,信号经过转导,影响细胞核内___________,从而影响幼苗的形态建成。光敏色素在___________细胞内含量比较丰富。
(3)根据实验结果分析,施用___________能延迟草莓果实衰老,判断依据是___________。有人认为外施IAA和ABA会相互抑制对方的合成,可在此实验的基础上测定对照组中的___________含量、ABA处理组中的___________含量以及IAA处理组中的___________含量,再进行对比,予以验证。
(4)植物激素调节具有微量、高效性,但在植物的生长发育过程中,生长素在植物体需要源源不断的合成,其原因是___________。
【答案】(1) 主动运输 诱导细胞分化
(2) 特定基因的表达(转录) 分生组织
(3) 生长素(或IAA) 和对照组及ABA处理比较,用一定浓度IAA处理后,绿果比例升高,红果比例降低 IAA、ABA IAA ABA
(4)激素一经靶细胞接受并起作用后就失活了
【分析】生长素:合成部位:幼嫩的芽、叶和发育中的种子。主要生理功能:生长素的作用表现为两重性,即:低浓度促进生长,高浓度抑制生长。
脱落酸:合成部位:根冠、萎蔫的叶片等。主要生理功能:抑制植物细胞的分裂和种子的萌发;促进植物进入休眠;促进叶和果实的衰老、脱落。
题图分析,图示为ABA和IAA对果实成熟的影响,与对照组相比,ABA处理后,红果明显增多,绿果和白果减少,说明ABA能促进果实成熟;IAA处理后,绿果和白果增多,红果减少,说明IAA能延迟草莓果实成熟。
【详解】(1)在植物体内,生长素进行极性运输指的是生长素的运输方向,只能从形态学上端运输到形态学下端,而不能方向运输,其运输的方式是主动运输。生长素在细胞水平上具有促进细胞伸长生长和诱导细胞分化的作用。
(2)光作为一种信号,被草莓植株的光敏色素等受体捕获后,光敏色素被激活,信号经过转导,影响细胞核内特定基因的表达,从而影响幼苗的形态建成。根据其功能可推测,光敏色素在分生组织细胞内含量比较丰富,从而可以影响细胞的分化过程。
(3)实验结果显示,和对照组及ABA处理比较,用一定浓度IAA处理后,绿果比例升高,红果比例降低,据此可知,施用生长素(或IAA)能延迟草莓果实衰老。有人认为外施IAA和ABA会相互抑制对方的合成,为了验证上述推测,在此实验的基础上测定对照组中的IAA和ABA含量、ABA处理组中的IAA含量以及IAA处理组中的ABA含量,然后对数据进行分析对比,予以验证。
(4)植物激素调节具有微量、高效的 特点,且激素一经靶细胞接受并起作用后就失活了,因此,在植物的生长发育过程中,激素尽管有微量高效的特点,还需要不断合成,作为植物激素的生长素就是如此。
【点睛】 熟知各种植物激素的生理作用以及在生产中的应用是解答本题的关键,激素作用的特点也是本题的重要考点,生长素的化学本质、生理作用、运输方式和运输特点是本题的重要考点。
江西省抚州市临川区第二中学2023-2024学年高二上学期12月月考生物试题: 这是一份江西省抚州市临川区第二中学2023-2024学年高二上学期12月月考生物试题,共8页。
精品解析:江西省抚州市临川二中2022-2023学年高二下学期第三次月考生物试题(解析版): 这是一份精品解析:江西省抚州市临川二中2022-2023学年高二下学期第三次月考生物试题(解析版),共20页。试卷主要包含了单选题,不定项选择题等内容,欢迎下载使用。
2022-2023学年江西省临川第二中学高二上学期第三次月考生物试题含答案: 这是一份2022-2023学年江西省临川第二中学高二上学期第三次月考生物试题含答案,共10页。试卷主要包含了单选题,不定项选择题等内容,欢迎下载使用。

