2022-2023学年山东省临沂市一中北校区高一上学期期中模拟考暨网课教学质量自主监测生物试题含解析
展开山东省临沂市一中北校区2022-2023学年高一上学期
期中模拟考暨网课教学质量自主监测生物试题
学校:___________姓名:___________班级:___________考号:___________
一、单选题
1.下列关于绿藻和螺旋蓝细菌的叙述,错误的是( )
A.两者的遗传物质都是DNA,体现绿藻和螺旋蓝细菌的统一性
B.两者合成蛋白质的场所都是核糖体
C.绿藻有核膜、核仁、染色体,而螺旋蓝细菌没有
D.两者的细胞壁都能被纤维素酶分解
【答案】D
【分析】原核细胞:没有被核膜包被的成形的细胞核,没有核膜、核仁和染色质;没有复杂的细胞器(只有核糖体一种细胞器);只能进行二分裂生殖,属于无性生殖,不遵循孟德尔的遗传定律;含有细胞膜、细胞质,遗传物质是DNA。
真核生物:有被核膜包被的成形的细胞核,有核膜、核仁和染色质;有复杂的细胞器(包括线粒体、叶绿体、内质网、高尔基体、核糖体等);能进行有丝分裂、无丝分裂和减数分裂;含有细胞膜、细胞质,遗传物质是DNA。
绿藻是真核生物,螺旋蓝细菌是原核生物。
【详解】A、绿藻和螺旋蓝细菌的遗传物质都是DNA,体现绿藻和螺旋蓝细菌的统一性,A正确;
B、原核生物和真核生物合成蛋白质的场所都在核糖体,B正确;
C、绿藻是真核生物,有核膜、核仁、染色体,螺旋蓝细菌是原核生物,没有以核膜为界限的细胞核,也没有核膜、核仁、染色体,C正确;
D、绿藻的细胞壁含有纤维素,可以被纤维素酶分解,而螺旋蓝细菌细胞壁的主要成分是肽聚糖,不能够被纤维素酶分解,D错误。
故选D。
2.每年3月22日为世界水日,2021世界水日的主题是“珍惜水、爱护水”。下列有关细胞中水的叙述错误的是( )
A.水分子具有极性是其作为细胞中良好溶剂的主要原因
B.细胞内结合水主要是水与蛋白质和多糖等物质结合,失去流动性和溶解性
C.细胞的有氧呼吸过程消耗水也能产生水
D.冬季来临,植物细胞中结合水/自由水的值增大,细胞代谢水平和抗逆性均减弱
【答案】D
【分析】1、细胞内水的存在形式是自由水和结合水,结合水是细胞结构的重要组成成分。自由水是良好的溶剂,是许多化学反应的介质,自由水还参与细胞内的许多化学反应,自由水自由移动,对于营养物质和代谢废物的运输具有重要作用。
2、细胞内自由水与结合水可以相互转化,自由水与结合水的比值越大,细胞代谢越旺盛,反之亦然。
【详解】A、水是极性分子,带电分子(或离子)易与水结合,因此水是一种良好的溶剂,A正确;
B、结合水是细胞结构的重要组成成分,可与蛋白质、多糖等物质结合,失去流动性和溶解性,B正确;
C、有氧呼吸的第二阶段,有水参与,有氧呼吸第三阶段有水的生成,C正确;
D、冬季来临,植物细胞中结合水/自由水的值增大,细胞代谢水平减弱,抗逆性增强,D错误。
故选D。
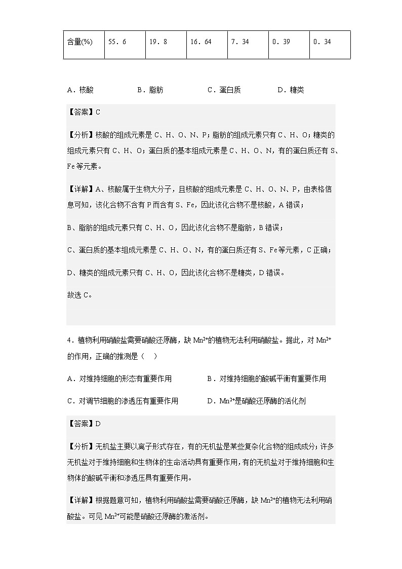
3.用化学分析法测得某有机物元素组成及含量如下表所示,该物质最可能是( )
元素
C
O
N
H
S
Fe
含量(%)
55.6
19.8
16.64
7.34
0.39
0.34
A.核酸 B.脂肪 C.蛋白质 D.糖类
【答案】C
【分析】核酸的组成元素是C、H、O、N、P;脂肪的组成元素只有C、H、O;糖类的组成元素只有C、H、O;蛋白质的基本组成元素是C、H、O、N,有的蛋白质还有S、Fe等元素。
【详解】A、核酸属于生物大分子,且核酸的组成元素是C、H、O、N、P,由表格信息可知,该化合物不含有P而含有S、Fe,因此该化合物不是核酸,A错误;
B、脂肪的组成元素只有C、H、O,因此该化合物不是脂肪,B错误;
C、蛋白质的基本组成元素是C、H、O、N,有的蛋白质还有S、Fe等元素,C正确;
D、糖类的组成元素只有C、H、O,因此该化合物不是糖类,D错误。
故选C。
4.植物利用硝酸盐需要硝酸还原酶,缺Mn2+的植物无法利用硝酸盐。据此,对Mn2+的作用,正确的推测是( )
A.对维持细胞的形态有重要作用 B.对维持细胞的酸碱平衡有重要作用
C.对调节细胞的渗透压有重要作用 D.Mn2+是硝酸还原酶的活化剂
【答案】D
【分析】无机盐主要以离子形式存在,有的无机盐是某些复杂化合物的组成成分;许多无机盐对于维持细胞和生物体的生命活动具有重要作用,有的无机盐对于维持细胞和生物体的酸碱平衡和渗透压具有重要作用。
【详解】根据题意可知,植物利用硝酸盐需要硝酸还原酶,缺Mn2+的植物无法利用硝酸盐。可见Mn2+可能是硝酸还原酶的激活剂。
综上所述,D正确,ABC错误。
故选D。
5.新型冠状病毒是一种RNA病毒。当其遗传物质RNA完全水解后,得到的化学物质是( )
A.氨基酸、葡萄糖、含氮碱基 B.核糖、核苷酸、葡萄糖
C.氨基酸、核苷酸、葡萄糖 D.核糖、含氮碱基、磷酸
【答案】D
【分析】核酸分为脱氧核糖核酸(DNA)和核糖核酸(RNA),它们的组成单位分别为脱氧核糖核苷酸和核糖核苷酸。一分子核苷酸由一分子磷酸、一分子五碳糖和一分子含氮碱基组成。
【详解】RNA由核糖核苷酸组成,一分子的核糖核苷酸由一分子核糖、一分子含氮碱基和一分子磷酸组成。RNA初步水解产物为核糖核苷酸,完全水解后得到的化学物质是核糖、含氮碱基、磷酸,即D正确。
故选D。
【点睛】
6.疟疾对人类的健康造成极大危害,其病原体—疟原虫是一种单细胞生物。科学家曾用酒精提取青蒿素,会将黄花蒿中的水溶组分和脂溶组分同时提取出来,且酒精易使青蒿素失去生理活性。而屠呦呦改用乙醚提取的青蒿素,对实验鼠的疟疾抑制率达到99%~100%。进一步研究发现,青蒿素可以破坏疟原虫的核膜及质膜。以下说法不正确的是( )
A.青蒿素属于脂溶性物质 B.酒精提取的青蒿素含量较高
C.青蒿素可使疟原虫裂解 D.乙醚提取青蒿素抗疟效果好
【答案】B
【分析】根据题干中,用酒精或乙醚提取青蒿素,判断出青蒿素属于脂溶性物质;根据题干中“用乙醚提取青蒿素,对实验鼠的疟疾抑制率达到99%~100%”可知,乙醚提取青蒿素抗疟效果好。据此分析解答。
【详解】A、根据“科学家曾用酒精提取青蒿素,会将黄花蒿中的脂溶组分提取出来”以及“用乙醚提取的青蒿素,对实验鼠的疟疾抑制率达到99%~100%”,说明青蒿素属于脂溶性物质,A正确;
B、根据题意可知,利用酒精提取青蒿素,易使青蒿素失去生理活性,B错误;
C、青蒿素可以破坏疟原虫的核膜及质膜,可使疟原虫裂解,C正确;
D、用酒精提取青蒿素,易使青蒿素失去生理活性,而用乙醚提取的青蒿素,对实验鼠的疟疾抑制率达到99%~100%,说明乙醚提取青蒿素抗疟效果好,D正确。
故选B。
7.哺乳动物成熟红细胞没有细胞核和众多的细胞器,是研究膜结构功能的常用材料。当成熟红细胞破裂时,仍然保持原本的基本形状和大小,这种结构称为红细胞影,其部分结构如图所示。下列说法错误的是( )
A.蛋白质A和G均可作为转运蛋白,参与物质的运输过程
B.蛋白质B与多糖结合,主要参与细胞间的信息交流
C.Na+和K+主动运输消耗的ATP是哺乳动物成熟红细胞有氧呼吸产生的
D.E和F是由蛋白质纤维组成的网架结构,有利于维持细胞形态
【答案】C
【分析】流动镶嵌模型认为:磷脂双分子层构成膜的基本骨架,蛋白质分子有的镶在磷脂双分子层表面,有的部分或全部嵌入磷脂双分子层中,有的横跨整个磷脂双分子层,磷脂分子和大多数蛋白质分子是可以运动的,因此生物膜具有一定的流动性,生物膜的功能特点是具有选择透过性。
【详解】A、蛋白质A和G位于细胞膜上,可以作为转运蛋白,参与物质的运输,A正确;
B、蛋白质B与多糖结合形成糖蛋白,参与细胞间的信息交流,B正确;
C、哺乳动物成熟红细胞没有线粒体,不能进行有氧呼吸,C错误;
D、E和F是由蛋白质纤维组成的网架结构,有利于维持细胞形态,D正确。
故选C。
8.根据细胞的功能推测,下列叙述错误的是( )
A.植物根尖分生区细胞比叶肉细胞具有更多的叶绿体
B.白细胞比红细胞具有更多的溶酶体
C.唾液腺细胞比软骨细胞具有更多的高尔基体
D.心肌细胞比腹肌细胞具有更多的线粒体
【答案】A
【分析】根尖分生区因不能见光,无叶绿体的形成。
【详解】A、植物根尖分生区细胞不含叶绿体,A错误;
B、白细胞具有吞噬病菌的作用,需要更多的水解酶的参与,故其胞内溶酶体比红细胞多,B正确;
C、唾液腺细胞能合成与分泌蛋白质,因此其比软骨细胞具有更多的高尔基体,C正确;
D、与腹肌细胞相比,心肌细胞通过收缩、舒张促进血液循环,需要消耗更多的能量,因此细胞内含有的线粒体较多,D正确。
故选A。
9.如图是马铃薯细胞局部的电镜照片,1~4均为细胞核的结构,对其描述错误的是( )
A.结构1中的染色质能被甲紫染液染色
B.结构2是核与质之间蛋白质、RNA等大分子自由进出的通道
C.结构3的基本骨架是磷脂双分子层
D.结构4与核糖体形成有关
【答案】B
【分析】分析题图:图中1~4均为细胞核的结构,其中1为染色质,2为核孔,3为核膜,4为核仁。
【详解】A、结构1中的染色质能被碱性溶液--甲紫染液染色,A正确;
B、结构2核孔,具有选择性,不能自由让蛋白质、RNA等大分子进出细胞核,B错误;
C、结构3核膜,核膜的基本骨架是磷脂双分子层,C正确;
D、4为核仁,其与rRNA的合成以及核糖体的形成有关,D正确。
故选B。
10.用紫色洋葱鳞片叶外表皮为实验材料,制成临时装片后,利用0.3g/mL蔗糖溶液和清水,进行植物细胞吸水和失水的观察。下列叙述错误的是( )
A.发生质壁分离和复原,说明原生质层伸缩性大于细胞壁
B.原生质层相当于半透膜,植物细胞通过渗透作用吸水和失水
C.图乙所示细胞出现质壁分离,b处充满蔗糖溶液
D.图甲到乙的变化是由于细胞周围溶液浓度低于细胞液浓度
【答案】D
【分析】题图分析,图甲与图乙构成对照,可得出在0.3g/mL蔗糖溶液中细胞发生了质壁分离现象,此时细胞内原生质层收缩。a为细胞液,b为外界溶液,c为细胞液。
【详解】A、原生质层伸缩性大于细胞壁是发生质壁分离的结构基础,该条件是发生质壁分离和复原的内因,A正确;
B、原生质层是由细胞膜、液泡膜以及两层膜之间的细胞质,相当于渗透装置的半透膜,植物细胞的吸水和失水是通过渗透作用实现的,B正确;
C、图象乙是细胞的质壁分离现象,此时细胞壁以内,原生质层以外的部分充满了蔗糖溶液,即b处充满蔗糖溶液,C正确;
D、图象从甲到乙发生了细胞的渗透失水,是由于细胞液浓度低于细胞周围溶液浓度导致的,D错误。
故选D。
11.拟南芥液泡膜上的H+-ATPase具有水解ATP、转运H+的功能,这是导致细胞液pH显著低于细胞质基质的重要原因。其液泡膜上还存在Na+/H+逆向转运蛋白,能够将H+运出液泡的同时将Na+转运至液泡。下列相关叙述错误的是( )
A.长期生活在盐碱地中的拟南芥液泡膜上的Na+/H+逆向转运蛋白比生长在普通土壤中的多
B.H+以协助扩散的方式进入液泡,Na+则以主动运输的方式运入液泡
C.H+-ATPase既有运输功能又有催化作用
D.Na+/H+逆向转运蛋白在执行功能时,其空间结构会发生改变
【答案】B
【分析】由图可知,H+进入液泡需要消耗能量,也需要载体蛋白,故跨膜方式为主动运输;液泡内的细胞液中H+浓度大于细胞质基质,说明H+运出液泡是顺浓度梯度,因此方式是协助扩散。液泡膜上的Na+/H+逆向转运蛋白能将H+转运出液泡的同时将细胞质基质中的Na+转运到液泡内,说明Na+进入液泡的直接驱动力是液泡膜两侧的H+电化学梯度,因此该过程Na+的进入液泡的方式为主动运输。
【详解】A、盐碱地中,钠离子较多,故长期生活在盐碱地中的拟南芥液泡膜上的Na+/H+逆向转运蛋白比生长在普通土壤中的多,A正确;
B、通过分析可知,H+以主动运输的方式进入液泡,B错误;
C、H+-ATPase既有运输氢离子,又有催化ATP水解,C正确;
D、Na+/H+逆向转运蛋白在执行功能时,其空间结构会发生改变,D正确。
故选B。
12.如图曲线表示某化学反应在使用无机催化剂和酶催化条件下的能量变化过程。下列相关分析错误的是( )
A.曲线①表示在无机催化剂条件下的能量变化
B.比较反应前后能量变化,可确定该反应为放能反应
C.a与b的差值为酶催化该反应所降低的活化能
D.此过程解释了酶的催化具有高效性的原因
【答案】C
【分析】分析曲线图:曲线①表示无酶条件下的能量变化,曲线②表示有酶条件下的能量变化;ac段表示在无催化剂的条件下化学反应需要的活化能,bc段表示在有酶催化的条件下化学反应需要的活化能,由此可以看出,酶促反应的原理是降低化学反应需要的活化能;与无机催化剂相比,酶降低化学反应活化能更显著,因此酶具有高效性。
【详解】A、通过分析可知,曲线①表示在无机催化剂条件下的能量变化,A正确;
B、由曲线图可知,反应物的能量大于生成物的能量,因此放能反应,B正确;
C、图中纵坐标a与b的差值为酶与无机催化剂相比降低的活化能的差值,C错误;
D、曲线图可知,酶能显著降低化学反应的活化能,故此过程解释了酶的催化具有高效性的原因,D正确。
故选C。
13.某些蛋白质在蛋白激酶和蛋白磷酸酶的作用下,可在特定氨基酸位点发生磷酸化和去磷酸化,参与细胞信号传递,如图所示。下列叙述错误的是( )
A.蛋白质的磷酸化是一个吸能反应,可能与ATP水解相联系
B.蛋白质在蛋白激酶作用下发生磷酸化后空间结构会发生改变
C.蛋白质磷酸化过程异常,不会影响细胞信号的传递
D.温度会影响蛋白质磷酸化和去磷酸化的过程
【答案】C
【分析】分析图示:磷酸化是指蛋白质在蛋白激酶的作用下,其氨基酸的羟基被磷酸基团取代,变成有活性有功能的蛋白质;去磷酸化是指磷酸化的蛋白质在蛋白磷酸酶的作用下去掉磷酸基团,复原成羟基,失去活性的过程。
【详解】A、蛋白质的磷酸化需要ATP水解提供能量,所以是吸能反应,A正确;
B、蛋白质在蛋白激酶作用下发生磷酸化后空间结构会发生改变 ,B正确;
C、蛋白质磷酸化过程异常,会影响蛋白质的功能,所以会影响细胞信号的传递,C错误;
D、温度影响酶的活性,从而影响ATP的水解和合成,所以温度会影响蛋白质磷酸化和去磷酸化的过程,D正确。
故选C。
14.如图为葡萄糖氧化分解的部分过程示意图,下列相关叙述正确的是( )
A.酵母菌进行过程①③④也叫作酒精发酵
B.过程①产生的NADH催化丙酮酸生成乳酸或酒精
C.②③④过程中产生的能量大部分以热能的形式散失
D.乳酸菌和酵母菌无氧呼吸产物不同的根本原因是催化过程②和过程③④的酶不同
【答案】A
【分析】有氧呼吸的第一、二、三阶段的场所依次是细胞质基质、线粒体基质和线粒体内膜.有氧呼吸第一阶段是葡萄糖分解成丙酮酸和[H],合成少量ATP;第二阶段是丙酮酸和水反应生成二氧化碳和[H],合成少量ATP;第三阶段是氧气和[H]反应生成水,合成大量ATP;
无氧呼吸的场所是细胞质基质,无氧呼吸的第一阶段和有氧呼吸的第一阶段相同,无氧呼吸由于不同生物体中相关的酶不同,在植物细胞和酵母菌中产生酒精和二氧化碳,在动物细胞和乳酸菌中产生乳酸。
【详解】A、酵母菌通过①③④过程可以产生酒精,也叫作酒精发酵,A正确;
B、NADH的作用不是催化,在无氧呼吸第二阶段NADH将丙酮酸还原成乳酸或酒精,B错误;
C、②③④过程是无氧呼吸第二阶段,没有产生能量,C错误;
D、乳酸菌和酵母菌无氧呼吸产物不同的根本原因二者所含的基因不同,D错误。
故选A。
15.《齐民要术》记载了葡萄的储藏方法:“极熟时,全房折取,于屋下作荫坑,坑内近地凿壁为孔,插枝于孔中,还筑孔使坚,置土覆之”。目前,我国果蔬主产区普遍使用大型封闭式气调冷藏库(充入氮气替换部分空气)储藏果蔬,可延长果蔬的保鲜时间,从而增加农民收益。下列相关叙述错误的是( )
A.“荫坑”和气调冷藏库环境中果蔬营养成分消耗慢
B.“荫坑”中保持低温、一定的湿度的环境,便于葡萄的储存
C.气调冷藏库中的低温通过改变酶的空间结构降低酶的活性
D.大型封闭式气调冷藏库中充入部分氮气可降低果蔬的有氧呼吸强度
【答案】C
【分析】粮食储藏需要低温、干燥、低氧的环境,而水果、蔬菜储藏需要(零上)低温、低氧、湿度适中,这样可以降低细胞呼吸速率,减少有机物的消耗,达到长时间储藏、保鲜的效果。
【详解】A、荫坑和气调冷藏库环境会抑制细胞呼吸,减少有机物的消耗,即减慢了果蔬营养成分和风味物质的分解,A正确;
B、“荫坑”可保持低温、一定的湿度的环境,便于葡萄的储存,B正确;
C、低温抑制酶的活性,没有改变酶的结构,C错误;
D、大型封闭式气调冷藏库中充入部分氮气可降低果蔬的有氧呼吸强度,D正确。
故选C。
16.下列关于在人体内起重要作用的一些物质叙述,正确的是( )
A.酶、抗体、激素都是由氨基酸通过肽键连接而成的
B.激素、糖原、脂肪都是生物大分子,都以碳链为骨架
C.酶、抗体、核酸都是由含氮的单体连接成的多聚体
D.糖原、脂肪、核酸都是人体细胞内的主要能源物质
【答案】C
【分析】生物大分子如蛋白质、核酸和多糖(淀粉、糖原、纤维素)的单体分别是氨基酸、核苷酸、葡萄糖,氨基酸、核苷酸、葡萄糖等单体都以碳元素为核心元素,因此生物大分子以碳链为骨架。
【详解】A、大多数酶的本质为蛋白质,少数酶的本质为RNA,RNA的组成单位是核糖核苷酸,激素分为蛋白质类激素、氨基酸衍生物类激素及类固醇类激素,所以激素的基本单位也不都是氨基酸,A错误;
B、激素的种类很多,如性激素为固醇类,不是生物大分子,脂肪也不属于生物大分子,B错误;
C、大多数酶的本质为蛋白质,少数酶的本质为RNA,抗体的本质为蛋白质,蛋白质、核酸的单体分别是氨基酸、核苷酸,氨基酸和核苷酸都含有氮元素,所以酶、抗体、核酸都是由含氮的单体连接成的多聚体,C正确;
D、人体细胞内的主要能源物质是葡萄糖,脂肪是良好的储能物质,核酸不是能源物质,不能提供能量,D错误。
故选C。
二、多选题
17.如图所示,一个蛋白质分子由两条多肽链(52个氨基酸)和一个环状肽(20个氨基酸)组成,它们之间由二硫键(两个—SH形成—S—S—)相连,假设氨基酸的平均相对分子质量为a,下列叙述正确的是( )
A.该蛋白质共有肽键71个
B.该蛋白质至少含有两个氨基和两个羧基
C.该蛋白质分子至少含有N原子和O原子的数量为72和75
D.该蛋白质的相对分子质量为72a-1264
【答案】BD
【分析】氨基酸脱水缩合形成蛋白质过程中相关计算:1、脱去的水分子数=形成的肽键数=氨基酸总数-肽链数(非环肽) ;2、蛋白质中至少含有的氨基(或羧基)数=肽链数(非环肽);3、蛋白质的相对分子质量=氨基酸数×氨基酸的平均分子量-失去的水分子数×18-形成二硫键个数×2。
【详解】A、该蛋白质合成时,共形成52-2+20=70个肽键,失去70个水分子,A错误;
B、一条肽链(非环肽)至少含有1个氨基和1个羧基,该蛋白质至少含有两个氨基和两个羧基,B正确;
C、一个氨基酸至少有一个氨基和一个羧基,该蛋白质分子有72个氨基酸,至少含有72个N和144个O,脱去70分子水即减少了70个O原子,至少含有N原子和O原子的数量为72和74,C错误;
D、该蛋白质合成时,形成70个肽键即失去70个水分子,形成两个二硫键共失去4个氢原子,该蛋白质的相对分子质量为72a-18×70-4=72a-1264,D正确。
故选BD。
18.人体成熟红细胞能够运输O2和CO2,其部分结构和功能如图,①-⑤表示相关过程。下列叙述正确的是( )
A.成熟红细胞表面的糖蛋白处于不断流动和更新中
B.①和②是自由扩散、④是主动运输、⑤是协助扩散
C.血液流经肌肉组织时,气体A和B分别是CO2和O2
D.成熟红细胞通过代谢产生ATP,为③提供能量
【答案】CD
【分析】1、人体成熟的红细胞在发育成熟过程中,将细胞核和细胞器等结构分解或排出细胞,为血红蛋白腾出空间,运输更多的氧气;
2、分析题图可知,①和②表示气体进出红细胞,一般气体等小分子进出细胞的方式为自由扩散,③为红细胞通过消耗能量主动吸收K+排出Na+,为主动运输,④是载体蛋白运输葡萄糖顺浓度梯度进入红细胞,为协助扩散,⑤是H2O通过水通道蛋白进入红细胞,为协助扩散。
【详解】A、人体成熟红细胞表面的糖蛋白处于不断流动中,但人体成熟的红细胞无细胞核、核糖体等结构,无法合成新的蛋白质,故糖蛋白无法正常更新,A错误;
B、据分析可知①和②是自由扩散,③是主动运输,④和⑤是协助扩散,B错误;
C、血液流经肌肉组织时,将肌肉组织细胞中的CO2等代谢废物运走,将运输的O2及营养物质供给肌肉组织细胞,所以进入红细胞的气体A是CO2,排出红细胞的气体B是O2,C正确;
D、红细胞没有细胞器,但是生命活动还是照常进行,在细胞质基质中,通过无氧呼吸分解葡萄糖产生乳酸和释放能量,该能量用于合成ATP,为③提供能量,D正确。
故选CD。
19.细胞呼吸过程中产生的中间产物,可转化为脂肪、氨基酸等非糖物质。下图表示人体内相关物质转化过程。下列有关叙述错误的是( )
A.长期高糖膳食的人可导致体内脂肪积累,糖类和脂肪能相互大量转化
B.X物质代表甘油,是脂肪和磷脂组成的成分之一
C.过程①生成的氨基酸是必需氨基酸
D.酒精是过程②产生的二碳化合物之一
【答案】ACD
【分析】脂肪是由甘油和脂肪酸合成的,在生物体内,合成甘油的原料主要来源于糖酵解途径:葡萄糖、蛋白质脂肪相互转化;有量呼吸过程包括糖酵解、丙酮酸氧化脱羧和递氢与氧化磷酸化三个阶段;丙酮酸为非常重要的中间代谢产物。
【详解】A、脂肪不能大量转化为糖类,A错误;
B、脂肪是由甘油和脂肪酸组成的,若物质能与脂肪酸结合生成脂肪,则X代表甘油,磷脂分子中也含有甘油,B正确;
C、过程①生成的氨基酸是非必需氨基酸,C错误;
D、人体内细胞无氧呼吸不会产生酒精,D错误。
故选ACD。
20.如图向锥形瓶甲、乙中分别加入适量的新鲜马铃薯块茎碎屑。每隔一段时间,从分液漏斗向锥形瓶甲中注入适量过氧化氢溶液,观察丙锥形瓶中溴麝香草酚蓝溶液的颜色变化。下列相关叙述正确的是( )
A.甲中加入马铃薯碎屑有利于产生氧气
B.丙中溶液由绿变黄,说明乙中马铃薯碎屑的有氧呼吸逐渐增强
C.取乙中滤液加入酸性重铬酸钾溶液会有灰绿色出现
D.若乙只连接丙,则一段时间后,丙中溶液的颜色基本不变
【答案】AD
【分析】题图分析:实验的原理是过氧化氢酶可催化过氧化氢分解产生氧气;在有氧条件下,马铃薯块茎细胞可以进行有氧呼吸,产生的二氧化碳可使溴麝香草酚蓝水溶液由蓝变绿再变黄.当实验中溴麝香草酚蓝水溶液的颜色由绿变黄时,不能说明马铃薯的呼吸作用在逐渐增强,原因是溶液的颜色由绿变黄可能是实验时间较长,马铃薯产生的CO2总量较多引起的。
【详解】A、甲实验锥形瓶①中马铃薯块茎细胞中含有过氧化氢酶,可催化过氧化氢分解产生氧气,有利于产生氧气,A正确;
B、丙中溶液由绿变黄,不能说明乙中马铃薯碎屑的有氧呼吸逐渐增强,而是马铃薯产生的CO2总量较多引起的,B错误;
C、由于通入氧气,所以乙中进行有氧呼吸不产生酒精,即使马铃薯块茎进行无氧呼吸,也产生乳酸,不会使酸性重铬酸钾溶液变成灰绿色,C错误;
D、由于马铃薯块茎进行无氧呼吸产生乳酸,不产生CO2,所以若乙只连接丙,则一段时间后,溴麝香草酚蓝溶液的颜色基本不变,D正确。
故选AD。
三、综合题
21.阿尔茨海默病是一种多发于老年人群的神经系统退行性疾病,可导致老年性痴呆。此病的重要病理特征之一是 β -淀粉样蛋白(Aβ)在大脑聚集沉积形成斑块。请回答问题:
(1)Aβ 含有 39~43 个氨基酸,请写出氨基酸分子结构通式______________________。
(2)Aβ由淀粉样前体蛋白(一种膜蛋白)水解形成,如图1所示。由图1可知,淀粉样前体蛋白先后经过________的催化作用,切断氨基酸之间的__________(化学键名称)而形成 Aβ,每经此过程生成 1 分子 Aβ 需要__________分子水。
(3)Aβ的空间结构如图2。许多证据表明,Aβ在健康人的大脑中有营养神经的作用。但在遗传因素和环境因素的共同作用下,Aβ产生量过多,可形成不同的Aβ聚集体(图3为含12个Aβ的聚集体),产生神经毒性并最终使患者出现认知功能障碍和记忆衰退的症状。
综上所述,请你提出治疗阿尔茨海默病的一种思路________________。
【答案】(1)
(2) β-分泌酶和 γ-分泌酶 肽键 2
(3)开发抑制 β-分泌酶或 γ-分泌酶活性的药物;开发促进 Aβ 水解或清除的药物;开发抑制 Aβ 聚集的药物等
【分析】1、分析图1,淀粉样前体蛋白经过β-分泌酶和γ-分泌酶的催化作用下,最终形成Aβ。
2、氨基酸通过脱水缩合形成蛋白质。脱去的水分子数=形成的肽键数=氨基酸数-肽链数。
【详解】(1)(1)构成蛋白质的氨基酸分子至少都含有一个氨基和一个羧基,且都有一个氨基和一个羧基连接在同一个碳原子上,这个碳原子还连接一个氢和一个R基,氨基酸分子的结构通式如下。
(2)由图1可知,淀粉样前体蛋白先后经过β-分泌酶和γ-分泌酶的催化作用,切断氨基酸之间的肽键而形成Aβ;每经此过程生成1分子Aβ需要切断2分子肽键,需要2分子水。
(3)根据阿尔茨海默病的重要病理特征之一是β淀粉样蛋白(Aβ)在大脑聚集沉积形成斑块,结合题图,可知治疗阿尔茨海默病的思路是防止Aβ聚集,具体思路为:开发抑制β-分泌酶和/或γ-分泌酶活性的药物;开发促进Aβ水解或清除的药物;开发抑制Aβ错误空间结构的药物;开发抑制Aβ聚集的药物等。
22.研究表明,人类许多疾病的发生,可能与细胞自噬发生障碍有关,癌细胞中热休克蛋白比正常细胞内的含量多。细胞自噬是细胞内普遍存在的一种自我保护机制,它通过溶酶体途径对细胞内受损的蛋白质、细胞器或入侵的病原体等进行降解并得以循环利用、细胞自噬的部分过程如图。
(1)据图可知,细胞自噬作用普遍存在于______(选填“原核”或“真核”)细胞中,原核细胞在结构方面区别于人体白细胞的特点有__________________(答出两点即可)。鉴定细胞发生自噬的方法是____________。
(2)溶酶体是由______形成的一种细胞器,其内部含有多种水解酶。研究表明,溶酶体内是一个相对独立的空间,其内的pH为5左右,若有少量溶酶体酶进入细胞质基质也不会引起细胞损伤,推测出现该现象的原因是______________________________。
(3)自噬溶酶体内的物质被水解后,其产物的去向是__________________。由此推测在环境中营养物质缺乏时,癌细胞仍能存活的原因可能是__________________。基于上述原理,请提出治疗癌症的思路。____________(答出一项即可)。
【答案】(1) 真核 原核细胞没有核膜包被的细胞核,除核糖体外没有其他细胞器,有细胞壁 在显微镜下观察细胞是否形成自噬溶酶体
(2) 高尔基体 细胞质基质的pH高于溶酶体内的pH,导致水解酶的活性降低
(3) 排出细胞或在细胞内被利用 癌细胞中含有较多的热休克蛋白,细胞自噬作用强,可获得更多的能量和物质 抑制热休克蛋白的活性,或抑制相关受体的活性来治疗癌症
【分析】溶酶体是“消化车间”,内含多种水解酶,能分解衰老、损伤的细胞器,吞噬并且杀死侵入细胞的病毒和细菌。
【详解】(1)细胞自噬过程中有溶酶体的参与,所以存在于真核细胞中,人体白细胞是真核细胞,原核细胞在结构方面区别于人体白细胞的特点有原核细胞没有核膜包被的细胞核,除核糖体外没有其他细胞器,有细胞壁;
细胞自噬过程中会形成自噬溶酶体,所以可以在显微镜下观察细胞是否形成自噬溶酶体判断细胞是否发生自噬。
(2)溶酶体起源于高尔基体,所以是由高尔基体形成的一种细胞器;若有少量溶酶体酶进入细胞质基质也不会引起细胞损伤,出现该现象的原因是细胞质基质的pH高于溶酶体内的pH,导致水解酶的活性降低。
(3)自噬溶酶体内的物质被水解后,其产物的去向是对细胞没有用的被排出细胞或有用的物质在细胞内被利用。当环境中营养物质缺乏时,细胞的自噬作用会增强,为细胞代谢提供物质和能量,所以可以推测癌细胞中含有较多的热休克蛋白,细胞自噬作用强,可获得更多的能量和物质。
所以可以抑制热休克蛋白的活性,或抑制相关受体的活性来治疗癌症。
【点睛】 本题结合模式图,考查细胞器的相关知识,要求考生识记细胞中各种细胞器的结构、分布和功能,掌握细胞自噬的含义进行答题。
23.甲状腺球蛋白是甲状腺滤泡上皮细胞分泌的大分子糖蛋白。图1是人甲状腺滤泡上皮细胞摄取原料合成甲状腺球蛋白的基本过程;图2是物质浓度梯度的大小影响物质运输速率的变化曲线。
(1)与甲状腺球蛋白合成有关的细胞器有___________________________。甲状腺球蛋白合成过程中产生H2O中的O最可能来自于氨基酸的_______________(基团)。
(2)甲状腺滤泡上皮细胞内的碘浓度远远高于血浆,这表明图1中a过程跨膜运输的方式是____________,该过程所需ATP产生的场所是____________________。若对离体的甲状腺滤泡上皮细胞使用某种毒素处理,结果对I-的吸收显著减少,而对Ca2+、K+、C6H12O6。等物质的吸收没有影响,其原因是___________________。
(3)图2曲线表示的物质运输方式可能是_______________________,此类运输方式需要载体蛋白或通道蛋白协助,载体蛋白和通道蛋白作用的不同点是_______________。
【答案】(1) 核糖体、内质网、高尔基体、线粒体 羧基##-COOH
(2) 主动运输 细胞质基质和线粒体 毒素抑制了运输I-载体蛋白的活性
(3) 协助扩散或主动运输 载体蛋白发挥作用需要与转运物质结合,且自身构象发生改变,而通道蛋白发挥作用不需要与转运物质结合;载体蛋白可以逆浓度梯度运输物质,参与主动运输,而通道蛋白质只能顺浓度梯度运输物质
【分析】分析题图:图中所示为分泌蛋白的合成、运输、分泌过程:核糖体合成→内质网加工→囊泡→高尔基体加工→囊泡→细胞膜→细胞外,整个过程还需要线粒体提供能量。
图2中随着物质浓度的增加,运输速率先增加后不变,所以其运输方式可能是协助扩散或主动运输;
【详解】(1)甲状腺球蛋白是分泌蛋白,其合成需要核糖体(蛋白质的合成场所),内质网(修饰多肽使之成为蛋白质的地方),高尔基体(蛋白在这里实现糖基化修饰);线粒体(全过程供给能量);氨基酸脱水缩合过程中,羧基脱掉-OH,氨基脱去-H,生成一分子水,所以水中O来自于羧基(-COOH)。
(2)甲状腺滤泡上皮细胞内的碘浓度远远高于血浆,因此a将I-从细胞外运入细胞内是从低浓度至高浓度,属于主动运输,该过程中需要呼吸作用提供ATP,场所是细胞质基质和线粒体;
细胞吸收离子的方式是主动运输,需要能量和载体蛋白,现对离体的甲状腺滤泡上皮细胞使用某种毒素处理,结果对I-的吸收显著减少,而对Ca2+、K+、C6H12O6,等物质的吸收没有影响,其原因是毒素抑制了运输I-载体蛋白的活性,如果毒素抑制了能量的产生,则所有物质的运输都会受到影响。
(3)图2中随着物质浓度的增加,运输速率先增加后不变,所以其运输方式可能是协助扩散或主动运输;
载体蛋白发挥作用需要与转运物质结合,且自身构象发生改变,而通道蛋白发挥作用不需要与转运物质结合;载体蛋白可以逆浓度梯度运输物质,参与主动运输,而通道蛋白质只能顺浓度梯度运输物质。
【点睛】本题主要考查甲状腺球蛋白的合成和分泌过程,物质跨膜运输的知识,结合主动运输和被动运输的特点,分析载体蛋白和通道蛋白。
24.枸杞为药食同源的植物,生产枸杞鲜果果汁过程中,多酚氧化酶(PPO)可催化多酚类物质(无色)生成醌类物质,发生褐变,影响其外观,风味,甚至导致营养损失。
(1)自然状态下,枸杞没有发生褐变与细胞中__________系统的分隔作用及_________在细胞中的分布有关,使PPO不能与多酚类物质相遇,避免发生褐变反应。在榨取果汁时,为了防止发生褐变,应____________(选填“升高”或“降低”)枸杞果实细胞中PPO的活性。
(2)在研究温度对PPO活性影响时,应先分别对PPO和多酚类物质保温,达到各自预设温度后再混合,理由是_______________。实验过程应保持各组pH相同的目的是___________。
(3)上述实验测得温度对PPO活性影响的结果如图,吸光度越高,酶活性越高。由图分析可知,高温处理可抑制褐变,但会破坏果汁中某些营养成分。
请提出一种实验思路,探究既能有效防止褐变,又能保留营养成分的最佳温度。_______________________。
【答案】(1) 生物膜 多酚类物质 降低
(2) 酶具有高效性,先混合后保温可能会出现未达到预设温度酶就和底物发生了反应,从而影响实验结果 排除pH(无关变量)对实验结果的影响
(3)设置一系列高温的温度梯度,分别测定PPO相对酶活性和某些营养成分的含量
【分析】曲线分析:随着温度升高,多酚氧化酶活性先升高后降低。其中在30℃左右酶活性最高。
【详解】(1)自然状态下果蔬并没有发生褐变,是因为细胞内具有生物膜系统,使多酚氧化酶与酚类底物分别储存在细胞的不同结构中而不能相遇。多酚氧化酶(PPO)可催化多酚类物质(无色)生成褐色醌类物质,为了防止枸杞果汁发生褐变,应降低枸杞果实细胞中PPO的活性。
(2)酶具有高效性,先混合后保温可能会出现未达到预设温度酶就和底物发生了反应,从而影响实验结果,所以应先分别对多酚氧化酶和多酚类物质进行保温,各自达到预设温度后再混合。此实验的自变量是温度,pH等属于无关变量,无关变量应保持相同且适宜,从而排除无关变量对实验结果的影响。
(3)分析题意可知,本实验的目的是“探究既能有效防止褐变,又能保留营养成分的最佳温度”,则实验的自变量为温度,因变量为褐变程度和营养成分,实验设计应遵循对照原则和单一变量原则,故可设计实验如下:设置一系列高温的温度梯度(控制变量),分别测定PPO相对酶活性和某些营养成分的含量。
【点睛】本题考查酶的特性、影响酶活性的因素的实验分析等相关知识,要求考生识记酶的特性,能正确分析题文,明确实验的目的,再结合所学知识准确答题。
25.酵母菌是兼性厌氧型单细胞真菌,生长的适宜温度为20~30℃,能在pH为3~7.5的范围内生长,在氧气充足的环境中主要以出芽生殖的方式快速繁殖,常用于发面和酿酒工艺。
(1)酵母菌与菠菜叶肉细胞的结构相比,主要区别是__________________________。酵母菌产生CO2的场所有_________________________________________________。
(2)在装有半瓶葡萄糖溶液的密闭容器中,加入少量酵母菌进行培养。培养初期容器中的气压不发生变化的原因是______________,之后气压升高,溶液pH降低。
(3)在酿酒过程中是“先来水后来酒”,产生水的具体生理过程所处的阶段是______________,“先来水后来酒”的原因是________________________________。
(4)为了改进酿酒工艺,提高生产效率,某兴趣小组设计实验探究酵母菌发酵的最适温度。请你帮其完成简单的实验设计思路。________
【答案】 酵母菌不含叶绿体 线粒体和细胞质基质 酵母菌进行有氧呼吸,消耗的O2与产生的CO2体积相同 有氧呼吸第三阶段 在酿酒的密闭容器中,初O2充足,酵母菌进行有氧呼吸快速繁殖,产生大量水,所以先来水;随着O2逐渐耗尽酵母菌进行无氧呼吸产生酒精,所以后来酒 在密闭且适宜的条件下,在温度为20~30℃之间设置一系列的温度梯度,培养酵母菌,分别测定不同温度条件下的酵母菌呼吸速率,然后缩小温度梯度范围进一步实验
【分析】酵母菌是单细胞真核生物,既可以进行有氧呼吸也可以进行无氧呼吸。酵母菌无氧呼吸的场所是细胞质基质,产物是酒精和二氧化碳。
【详解】(1)酵母菌与菠菜叶肉细胞都是真核细胞,但菠菜是植物,叶肉细胞中含有叶绿体,可以进行光合作用,酵母菌中不含叶绿体。酵母菌有氧呼吸和无氧呼吸都可以产生二氧化碳,有氧呼吸第二阶段产生二氧化碳,场所是线粒体基质,无氧呼吸场所是细胞质基质。
(2)在培养初期瓶中氧气充足,酵母菌进行有氧呼吸,消耗的O2与产生的CO2体积相同,因此培养初期容器中的气压不发生变化。
(3)在酿酒过程中,初期酵母菌先进行有氧呼吸产生二氧化碳和水,在有氧呼吸第三阶段产生水。在酿酒的密闭容器中,初期因为O2充足,酵母菌进行有氧呼吸快速繁殖,产生大量水,所以先来水;随着O2逐渐耗尽酵母菌进行无氧呼吸产生酒精,所以后来酒“先来水后来酒”。
(4)探究酵母菌发酵的最适温度,自变量是温度,因变量是酵母菌呼吸速率,应该设置一系列温度梯度,并且逐渐缩小温度梯度,因为酵母菌生长的适宜温度为20~30℃,因此具体设计思路:在密闭且适宜的条件下,在温度为20~30℃之间设置一系列的温度梯度,培养酵母菌,分别测定不同温度条件下的酵母菌呼吸速率,然后缩小温度梯度范围进一步实验。
【点睛】需要掌握酵母菌有氧呼吸和无氧呼吸的过程,并且掌握酿酒的原理。
2022-2023学年山东省滨州市惠民文昌中学(北校区)高一上学期第一次月考生物试题含解析: 这是一份2022-2023学年山东省滨州市惠民文昌中学(北校区)高一上学期第一次月考生物试题含解析,共36页。试卷主要包含了单选题,多选题,综合题,实验题等内容,欢迎下载使用。
2022-2023学年山东省临沂市一中高一上学期期末自测生物试题(解析版): 这是一份2022-2023学年山东省临沂市一中高一上学期期末自测生物试题(解析版),共24页。试卷主要包含了选择题,非选择题等内容,欢迎下载使用。
2022-2023学年山东省临沂市一中北校区高一12月阶段性检测生物试题含解析: 这是一份2022-2023学年山东省临沂市一中北校区高一12月阶段性检测生物试题含解析,共23页。试卷主要包含了单选题,多选题,综合题等内容,欢迎下载使用。

