02 构造运动的概念、特征和证据~结合高考真题-备战高考地理之探讨大学地理知识
展开构造运动的概念、特征和证据结合2021年高考真题
一、构造运动的概念
内力作用引起地壳乃至岩石圈变形、变位叫构造运动。构造运动约等于地壳运动。狭义的地壳运动指由内力作用引起地壳的隆起、拗陷,形成各种构造形态;广义的地壳运动指地壳内部物质的一切物理的和化学的运动,包括地壳的变形、变质和岩浆活动。地壳运动的含义比构造运动略广。但地壳运动未包括整个岩石圈,这一术语有局限性。
内力作用引起构造运动,又引起岩石永久变形,称构造变动。包括两大类,即褶皱变动和断裂变动。
根据发生时间,分老构造运动(通常不加“老”)和新构造运动。一般新近纪和第四纪的构造运动称新构造运动,这以前的称老构造运动。但新构造运动的含义有很大分歧,有的认为仅第四纪的构造运动是,有的认为古近纪、新近纪和第四纪的都是,还有的认为凡造就现代地形基本轮廓的运动(无时间限制),都算新构造运动。总之,新构造运动是地壳发展史上最近一个时期的构造运动。
如把时间尺度再缩短,把人类历史时期所发生的和正发生的构造运动,称现代构造运动。它是新构造运动的一部分,但与人类的经济活动关系更密切。
新、老构造运动都是内力引起,都产生岩石的变形、错位,但老构造运动是很早以前发生,产生的痕迹记录在地层里,地貌形态已不存在;而新构造运动,特别是现代构造运动,除在新地层中显示,还表现在火山、地震、隆起、沉陷、掀斜以及各种地貌形态上。
研究老构造运动主要靠地层;研究新构造运动除地层外,可看地貌;研究现代构造运动则除地层、地貌,还可利用人类文化遗迹(考古)和历史地震记载,得出千百年间的构造变动情况,还可用仪器测量出当前构造运动的速度、方向。
典例
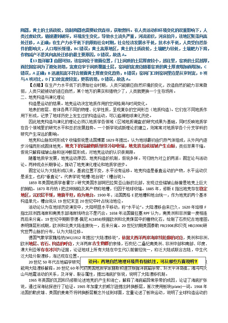
(2021年高考地理福建卷)下图示意黄土高原某地区考古挖掘出的古聚落遗址,遗址中有许多黄土烧制的陶器。仰韶文化晚期,我国亚热带-暖温带界线南移。在人类活动和环境变化的双重影响下,该地区聚落向高处迁移。为避免坍塌,窑洞宽度须小于窑顶黄土厚度。据此完成下面小题。
11. 仰韶文化晚期,该地区气候趋向( )
A. 冷湿 B. 冷干 C. 暖湿 D. 暖干
12. 仰韶文化晚期,该地区聚落向高处迁移是由于( )
A. 水土流失加剧,河床抬升
B. 人口增长迅速,耕地不足
C. 蓄水技术提高,供水充足
D. 土壤肥力下降,作物减产
13. 龙山文化时期,该地区坡地的窑洞平面形态最可能是上图中的( )
A. A图片 B. B图片 C. C图片 D. D图片
【答案】11. B 12. A 13. A
【11题详解】温度带是根据活动积温划分,即作物某时段或某生长季节内逐日活动温度的总和。根据材料“仰韶文化晚期,我国亚热带-暖温带界线南移”,说明当地气候趋向寒冷,冬季风势力更加强大,降水少趋于干燥,故选B。
【12题详解】仰韶文化早中期聚落遗址中有大型木骨泥墙建筑,消耗了大量图片木材,说明森林砍伐量大;遗址中有许多黄土烧制的陶器,黄土的土质疏松,烧制陶器也需要砍伐森林,获取燃料。在人类活动和环境变化的双重影响下,人类过度砍伐,植被遭到破坏,环境发生变化,导致水土流失严重,河流淤积,河床抬升,该地区聚落向高处迁移,A正确;在生产力水平低下的原始社会时期,社会经济发展水平低,技术水平低,人类受自然条件的影响大,人口增长缓慢,BC错误;黄土高原地区,黄土的土质疏松,土壤肥力较低,土壤肥力下降,作物减产不是其向高处迁移的最主要原因,D错误,故选A。
【13题详解】由图可知,该窑洞位于坡面位置,门上洞顶的土层厚度较小,越往里,窑顶的土层越厚,而挖掘窑洞为了避免坍塌,宽度应窄于洞顶覆盖土层,窑洞的宽度应随着窑顶的黄土厚度增加而增加,C错误,A正确;B迅速拓宽不符合坡面黄土厚度变化趋势,B错误;窑洞门口到窑洞里应是从窄到宽,D项与A项对比,D门口处宽度较宽,更易坍塌,D错误,故选A。
【点睛】在生产力水平低下的原始社会时期,人类只能顺应自然环境的变化,改造自然的能力非常微弱,人类只能被动的适应自然,某个地方的果实和猎物少了,人类就更换一个生存场所。
二、地壳构造与演化理论
构造是运动的结果。地壳运动决定地质作用的空间格局与时间变化。
地表的岩层、岩体各具不同的物理、化学性质,呈现复杂的空间形态(地质构造)。它们在不同地质作用下形成,记录了地球历史上发生过的构造运动,可以追溯地球演化历史。
因此地壳构造与演化的理论必须以地质学各领域(区域地质调查)的研究成果为基础,同时反映地质学在各个领域里的研究水平和总的发展趋势。一个新学说或新理论的建立,则常常对地质学各个分支学科的研究产生深远的影响。
地壳和山脉如何形成?收缩假说是法国博蒙1829年提出。认为地球最初由灼热气体组成,从外向内逐步冷缩而形成固体地壳。地壳下的熔融物质继续冷却收缩,地壳挤压成褶皱产生山脉,类似苹果干缩。假说只解释褶皱山脉和逆冲断层形成,对地壳运动的认识很局限。
随着地质学发展,地壳运动原因、地壳构造的机制,假说多样。可归纳为对立的两派:固定论与活动论。两种观点长期争论,推动了地壳演化理论和地质学进步。
固定论认为大陆形成以来,基底位置不变,水平没有运移。地壳构造是垂直运动的产物,水平运动仅是派生,也称“垂直论”。代表学说“地槽-地台说”(槽台说)。
1859年美国地质学者霍尔J研究美国东部阿巴拉契亚山脉的北部,发现这些褶皱山脉曾是地壳上巨大的拗陷。1873年丹纳J把这种拗陷及其产物称地槽,归因于地球收缩。1885年,修斯E指出地壳存在稳定地区,沉积层平缓,地貌平坦,称为地台。1900年,法国奥格E把地槽和地台统一,作为地壳的两个基本构造单元。槽台说从19世纪末至20世纪中叶占统治地位。
活动论认为在地球历史演变中,大陆明显水平移动,称“水平论”。大陆漂移由来已久。1620年培根F指出非洲西海岸和南美东部海岸线吻合不是巧合。1658年法国普拉塞RPF认为,南美洲和非洲曾一度相连而后来分离。19世纪中期斯奈德-佩尼A(1858)根据欧洲和北美煤层中的植物化石,绘制了石炭纪古地理图,表明煤层形成期,欧洲和北美大陆连接统一,后来分离。20世纪初期美国泰勒FB(1908)和贝克HB(1908)研究世界山脉的分布,认为大陆位移。
德国气象学家魏格纳(WL)1912年提出“大陆漂移说”,依据大西洋两岸海岸线轮廓的对应,美洲和非洲、欧洲地层、岩石、构造的呼应,大洋两岸古生物群的亲缘,石炭纪-二叠纪南美洲、非洲中部和南部、印度、澳大利亚等存在冰川为证据,论证地球上所有大陆在中生代以前曾经统一,称泛大陆或联合古陆,中生代泛大陆分裂漂移,渐达现在位置。
20世纪50年代古地磁学研究各大陆极移曲线,表明各大陆相对于地极位置,在地质历史规律变化,只能用大陆漂移解释。20世纪60年代初美国地质学家赫斯和迪茨根据洋底磁条带、环太平洋岛弧,海沟与火山与地震活动的关系,及洋脊、裂谷属性,提出海底扩张说,说明了大陆漂移机制。
1965年英国的瓦因和马修斯论述地壳的产生和消亡,解释了海底磁异常条带的成因,论证了海底扩张说,通过深海钻探进行了验证。1965年加拿大的威尔逊提出转换断层,首次使用板块(plate)一词。1968年法国的勒皮雄、美国的麦肯齐将转换断层概念外延到球面,定量论述了板块运动,说明了全球构造运动的原因和模式,板块构造说完成。
二、构造运动的特征
(一)方向性
构造运动按方向分水平和垂直运动。
1.水平运动
即地壳或岩石圈物质沿地球表面切线方向的运动。表现为岩石水平方向的挤压和拉张,产生水平位移及褶皱和断裂,形成巨大褶皱山系和地堑、裂谷。也称造山运动。
现代水平运动有很多证据。如1970年云南通海地震,60km长的NWW向断裂水平位移量2.2m;1976年7月28日唐山地震,断裂水平位移1m。又如美国西部圣安德列斯断层,地震频繁(1906年旧金山大地震),在1882一1946年的65年中4次三角测量,表明断层西盘向NE方向移动,平均速度1cm/a。近几年用卫星测量,断层两侧两点(昆西和奥泰山),4年靠拢了35.6cm,平均每年水平位移8.9cm,有运动速度加快趋势。
2.垂直运动
地壳或岩石圈物质沿地球半径方向运动,叫垂直运动或升降运动。表现为大规模的缓慢上升或下降,形成隆起或拗陷,引起海侵、海退,导致海陆的变化。大面积的升降称“造陆运动”。
上升或下降速度一般每年几个毫米到厘米,很慢。据大地水准测量,喜马拉雅山北坡每年3.3~12.7mm的速度上升。但有时产生快速垂直运动,地震过程中沿断层瞬息产生较大垂直位移,如1957年蒙古博各多断层,一次活动垂直位移300cm。
水平运动也有缓慢和迅速之分。把构造运动分为水平和垂直,并不意味着运动完全沿水平或垂直方向进行。在自然界这两者往往相伴:
一、构造运动的方向不一定单纯水平或垂直,二条断层两侧岩层斜着相对滑动,既有水平,也有垂直位移分量;
二、水平运动必然引起垂直运动,垂直运动也引起水平运动。如岩层因挤压褶皱,有些地方隆起,有些地方凹陷;岩层因拉张断裂,有些地方上升,有些地方陷落。
从当前趋势看,构造运动以水平为主。水平运动仅指地壳上层岩石受挤压产生的变形或错位。
(二)构造运动的速度、幅度
地震、断层、”火山在短暂时间内可引起显著变形、位移。一般岩石圈构造运动长期而缓慢,其速度以每年若干毫米计,人们的感官无法觉察。但地球发展历史漫长,会产生巨大变化。如喜马拉雅山3000万年前是东西横亘的汪洋(古地中海的一部分),长期缓慢下沉和沉积,形成的海相沉积岩厚度达30000m,十分惊人。后来亚洲大陆(板块)受印度大陆(板块)碰撞,岩层褶皱,约2500万年前开始从海底升起,到200万年前初具规模,上升速度慢,每年只有4mm,但已居世界之巅,并继续上升中。
又如非洲和阿拉伯半岛本来连在一起,中间撕开裂口并逐渐加宽,形成红海,测量证明非洲已水平移动离开阿拉伯半岛200km。再说印度次大陆,根据地质、地层、古生物、古气候、古地磁资料证明,它从南半球漂移而来。若以孟买所在的地理位置为标准点,侏罗纪时在40S;而在1.9亿年之后的今天,漂移到19°N的地方,它以每年几厘米的速度向北移动了7000km。
垂直运动也存在,如板块的俯冲或仰冲,地壳隆起和拗陷,岩层的褶皱和断裂,都引起地壳的升降运动。升降的速度和幅度随着时间和地区有差异。同一地区、不同时间升降交替进行。同一时间、不同地区此升彼降,彼此交替。无论时间还是空间,地壳运动总波浪起伏。
(三)构造运动的周期性和阶段性
地球演化历史中,构造运动的水平和垂直运动,都是平静期和强烈期交替。平静期,运动速度、幅度都小;强烈期,运动速度、幅度都大。漫长地史有多次构造运动和缓、强烈的阶段交替,使构造运动表现出周期性。构造运动从和缓到强烈叫一次构造旋回,一次旋回约2亿年。
地历每次大构造旋回都引起世界性海陆、气候、生物、环境巨变;大旋回还包括若干次级和更次级小旋回,导致区域性地理变化。
构造运动的周期性决定地球历史发展的阶段性。地史可划分为许多“代”,代又分“纪”,纪可分“世”,就是阶段性的反映。
构造运动有全球周期性,但不同地区又有自己的周期,一次构造运动未必波及全球。一次运动在不同地方有不同反映形式。
如古近纪以来,喜马拉雅山从古地中海上升七八千米;同一时间江汉平原却缓慢下降,沉积了一千米沉积层;内蒙古高原断裂和大面积的玄武岩喷发活动。
板块构造学说认为岩石圈板块以大致均匀的速率不间断运动,部分否定了构造旋回。但构造旋回客观存在。
二、构造运动的证据
(一)新构造运动
1.地貌标志
地貌形态是内外力地质作用相互制约的产物。构造运动控制外力地质作用进行的方式和速度。上升运动为主的地区常形成剥蚀地貌;下降为主的形成堆积地貌。新构造运动的时间较近,地貌形态保留较好。
如珊瑚是生长于温暖浅海的腔肠动物,海水深度不超过70米。但有些珊瑚礁沉于海下几百米。又如大陆河口以外的海底可发现溺谷,即被海水淹没的河谷。非洲刚果河(扎伊尔河)河口有一段溺谷延伸130km,沉没于海面以下2000m。中国海河也有一段河道伸入渤海7000m。有时在海面以下发现被淹没的三角洲、阶地甚至建筑物,都可能是地壳下降的标志。
有时在海面十几米甚至几百米的高地发现珊瑚礁,如中国台湾高雄,距今海面200~350m的高地发现下更新统的珊瑚灰岩。有时在距海面相当高的地点发现海蚀穴、海蚀阶地、海蚀崖及蘑菇石。如山东荣域、福建厦门,古海滩遗迹高出海面30m。近年在江苏连云港南云台山主峰-玉女峰(625.3m)发现大量海蚀阶地、海蚀穴。
在陆地河流两岸,常发现台阶地貌,即河流阶地,有的只有二三级,有的可有五六级。越是高位阶地,时间越长,保存形态越不完整;越是低的越新、越完整。在山地河流出口处,常有好几个洪积扇依次叠置。这些都可能是地壳上升的证据。
但有地壳升降常和第四纪海面升降叠加,增加困难性。地壳升降可以引起海面升降,称地动型海面升降。另外陆源堆积物填充于海水,引起海盆容量变化,也可导致海面升降;海水温度的变化也能(海水温度变化1℃,海面变化1~2m);海水负荷变化引起海盆补偿性升降也可能导。
但大陆上冰川的停积、消融是第四纪海面升降运动最重要的原因。冰期大陆冰川面积增加,海面下降;间冰期气候较暖,冰川缩小、消融,海面上升。上述原因产生的海面变化,称水动型海面升降。
地动型变化往往有区域性,而水动型多具全球性。1842年马克拉雷C认识到冰川进退影响海面高度。他估计更新世冰期海面高度变化达107~203m。1972年泰勒A估计海面高度变化为180m。
注意某地貌标志可以是构造运动引起,也可能是海面升降运动引起,或二者叠加产生,不可一概而论。
典例
(2021年高考地理福建卷)19. 阅读图文资料,完成下列问题。
河口地貌的演变与海平面、河流输沙量等密切相关。2万年以来,恒河流域地壳相对稳定,但由于气候变暖,海平面上升约120米;恒河年入海输沙量在距今约1.1万年时达到顶峰(约25亿吨,当今约10亿吨);距今约0.7万年,海平面开始趋于稳定。当今恒河河口(下图)原为下切河谷,2万年以来经历了下切河谷→河口湾→三角洲的演变。
(1)分析当今恒河河口地貌由下切河谷→河口湾→三角洲演变的原因。
(2)推测1.1万年以来恒河流域西南季风强弱的变化趋势,并说明理由。
(3)有学者预测恒河三角洲未来将萎缩,分析该预测成立的条件。
【答案】(1)前期海平面上升(海岸线后退,海水入侵),原下切河谷被淹,形成河口湾;当今河口处落差变小,流速变慢,泥沙易淤积;后期海平面趋于稳定,恒河输沙量大,泥沙大量淤积逐渐形成三角洲。
(2)变弱。理由:地壳相对稳定,说明恒河流域面积基本不变,河流落差基本不变,河流携带泥沙能力基本不变;输沙能力锐减,说明径流量变小,降水量变小,西南季风携带的水汽量变小。
(3)气候变暖,会导致海平面继续上升。西南季风变弱,使恒河流域降水量减少,输沙量减少;生态退耕、修建水库等人类活动,使河流含沙量减少,输沙量减少;沉积速率小于侵蚀速率。地壳下降,且下降速率快于泥沙淤积速率。
【分析】本题以恒河三角洲为材料,主要涉及地貌的相关知识,主要考查学生材料信息提取能力、地理事物分析能力、地理知识调用分析表达能力,主要考查学生区域认知、综合思维以及人地协调观的地理学科核心素养。
【小问1详解】根据材料信息“2万年以来……海平面上升约120米”可知,恒河河口原为下切河谷时,河口与海洋图片落差较大,以下蚀作用为主;后来海平面上升,导致下切河谷被淹没,形成河口湾;根据材料信息“恒河年入海输沙量在距今约1.1万年时达到顶峰”可知,河口湾形成之后,河口与海平面落差变小,受到海水的顶托作用变强,河流流速降低,表现为以河流的沉积作用为主;根据材料信息“距今约0.7万年,海平面开始趋于稳定”可知,后期随着海平面的稳定,恒河携带的大量泥沙在河口堆积下来,形成三角洲地貌。
【小问2详解】根据所学知识可知,距今约1.1万年至今,地壳相对稳定,没有发生大规模的运动,恒河流域面积稳定,汇水区域没有发生变化,说明河流的落差几乎没有发生变化,携沙能力没有变化; 根据材料信息“恒河年入海输沙量在距今约1.1万年时达到顶峰(约25亿吨,当今约10亿吨)”可知,恒河的输沙能力降低,说明恒河的径流量减少,恒河的主要补给方式为雨水补给,主要为西南季风带来的降水,由此可知,恒河流域的降水量减少,西南季风变弱。
【小问3详解】根据上题分析可知,西南季风在减弱,会导致恒河输沙能力降低,恒河三角洲泥沙沉积减少;海浪对三角洲会持续侵蚀,会导致三角洲面积减小;随着全球气候变暖,大量冰川融化,海平面上升会淹没沿海低地,导致恒河三角洲被淹没;随着人们环保意识的提高,水土流失治理的加剧,会导致恒河泥沙含量降低;在未来如果地壳发生下降,且下降速度快于泥沙淤积速度,也会导致恒河三角洲面积萎缩。
2.测量数据
现代构造运动在短期不可能留下可观察的地貌痕迹,必须借助三角测量、水准、远程(激光)、天文测量等手段,定期观测一点(线)高程和纬度变化,以测出构造运动方向和速度。如1953年在甘肃省山丹县城与十里铺间测得一条基线全长1188.931m,1954年地震后复测,缩短了7.7cm。
1972一1974年,法、英科学家用3只深海潜水器考察亚速尔群岛西南的大西洋中脊,发现中脊裂谷深2800m,底宽3000m,裂谷溢出怪状熔岩,形成新生海底,证明海底不断向两侧扩张,通过磁异常条带的宽度计算,裂谷东侧海底扩张速度13.4mm/a,西侧是7mm/a。同样方法测知太平洋中脊在赤道附近的扩张速度年均10mm。美国西部圣斯断层,从古近纪计算,水平运动速度也年均10mm/a。
(二)老构造运动的证据
几千万至几亿年前的构造运动地貌,几乎都被后期地质作用破坏,却留下了地质记录。根据地层岩相特征、厚度、接触关系及构造变形,能找到构造运动信息,重塑历程。
1.地层厚度
一定时间一定沉积区形成一定厚度的地层。分析岩层厚度可得出升降幅度。以浅海沉积论,浅海深度只有200m,但许多地方地层厚度可达到几千米。如天津蓟县、河北兴隆的中、新元古界(震旦亚界)厚度近10000m。
如何解释几百米深的浅海堆积了上万米厚的地层?假如海底稳定不动,沉积物的厚度不会超过海水深度;如海底不断上升,沉积物厚度不会大于海水深度;如海底边下沉边接受沉积,且沉积速度、幅度与海底下降速度、幅度适应,沉积物越来越厚,但始终保持浅海。
又如中国许多中生代地层是在大陆盆地沉积,厚度常达六七千米,也是盆地边下沉、边堆积。由此可知,沉积物厚度不决定于沉积时的海水深度或盆地深度,而决定于地壳下降的幅度。
构造运动常交替进行,下降引起沉积,上升引起沉积中断或剥蚀,一定时间内形成的岩层总厚度是升降幅度的代数和,代表地区下降总幅度。如在地区内进行地层厚度对比,可了解当时下降区的范围、幅度。
2.岩相分析
一定沉积环境,是海还是陆,是浅海还是深海,气候条件是干燥还是湿润、炎热还是寒凉,生物情况等必然反映在沉积物上,使之具有一定特征,如沉积物的矿物成分、颜色、颗粒粗细、结构构造、生物化石。人们把反映沉积环境的沉积岩岩性和生物群,称岩相。
岩相是岩层形成环境的物质表现,沉积环境变化,沉积物岩性和生物特征也变化。
岩相分海相、陆相和海陆过渡相(如入海处的三角洲)三类。其中每类又可细分成若干相。如海相可分滨海相、浅海相、半深海相、深海相;陆相可分坡积、冲积、洪积、湖泊、沼泽、冰川、风成等相。
岩相是随时间和空间变化。同时不同地,或同地不同时,岩相常不同。同一岩层的横向(水平方向)岩相变化,反映同一时期不同地区的沉积环境差异。同一岩层的纵向(垂直层面)岩相变化,反映同一地区不同时期的沉积环境改变,这种改变常是构造运动的结果。
如地壳下降,陆地面积缩小,海洋面积扩大,海水逐渐侵入大陆。如图4-1(a),所成地层的垂直剖面自下而上,沉积物颗粒由粗变细;新岩层分布面积大于老岩层,形成“超覆”。这种地层称“海侵层位”。
地壳上升时,陆地面积扩大,海洋面积缩小,海水退出大陆。如图4-1(b),所形成的地层垂直剖面,自下而上沉积物的颗粒由细变粗;新岩层的面积小于老岩层,形成“退覆”现象。这种地层为“海退层位”。
同一地层剖面有时可见海侵和海退层位交替变化,沉积物颗粒由粗变细,又由细变粗,呈现有节奏、韵律的变化,表明该区地壳曾经历由降到升的过程,称一个沉积旋回。多数情况,海侵层位厚度大,保存较好;海退层位厚度小,不易保存,甚至缺失,出现沉积间断。
如图4-2(a),地层剖面可见4套海侵层位,缺失海退层位,说明缓慢的下降运动常为迅速的上升运动代替,海底上升到海面以上,只有剥蚀,而无沉积。
图4-2(b)剖面也可见几次沉积旋回,但海退层位保存较好,未见侵蚀面介于地层之间,表明该区多次由下降转为上升,但海底始终未升出海面,所以未遭受侵蚀。
自然环境变化多端,岩相也极复杂。每一沉积旋回可以包括若干次一级旋回或更次一级旋回。
3.构造变形
构造运动常使地层产状改变,产生褶皱、断裂等构造变形。根据形态可推测其受力方向、性质、强度及应力场的分布。如环太平洋的山系和岛弧,喜马拉雅山脉,目前认为是板块水平移动和俯冲造成的。
4.地层接触关系
地壳下降引起沉积,上升引起剥蚀,地壳运动在岩层中记录下来的各种接触关系,也是构造运动的证据。
(1)整合接触:地壳处于相对稳定下降(或虽有上升,但未升出海面),形成连续沉积岩层,老岩层沉积在下,新岩层在上,不缺失岩层,称整合接触。特点:
岩层互相平行,时代连续,岩性和古生物特征递变。说明一定时间内沉积地区的构造运动方向没有显著改变,古地理环境没有突出变化。
(2)不整合接触:构造运动使沉积中断,形成时代不连续的岩层,称不整合接触。2套岩层中间的不连续面,称不整合面。
按不整合面上下岩层的产状及反映的构造运动过程,分平行不整合(假整合)和角度不整合(斜交不整合)。
①平行不整合的不整合面上下的2套岩层的产状彼此平行,但不是连续沉积(发生过沉积间断),2套岩层的岩性和其中的化石群有显著的不同;不整合面上往往保存着古侵蚀面的痕迹(图4-3)。
平行不整合的形成过程:地壳下降,接受沉积;地壳隆起,遭受剥蚀;地壳再次下降,重新接受沉积。
这种接触关系说明一段时间内沉积地区有显著的升降运动,古地理环境有显著变化。
②角度不整合:不整合面上下的2套岩层成角度相交,上覆岩层覆盖于倾斜岩层侵蚀面上(图4-4);岩层时代不连续;岩性和古生物特征突变的;不整合面上往往保存古侵蚀面。
角度不整合的形成过程:地壳下降,接受沉积;岩层褶皱隆起为山,遭受长期侵蚀;地壳再次下降,接受新的沉积(图4-5)。
角度不整合说明一段时间内,地壳有升降运动和褶皱运动,古地理环境极大变化。
无论平行不整合或角度不整合,都具以下特点:
①有明显的侵蚀面存在,侵蚀面上多有底砾岩、古风化壳等。底砾岩指不整合面上的砾岩(有时横向变为砂岩)。
②有明显的岩层缺失,代表长期间断。
③不整合面上下的岩性、古生物有显著差异。不整合面的上覆地层中最老一层(底层)的时代之前,下伏地层中最新一层(顶层)的时代之后,是不整合形成的时代,就是构造运动时期。
图4-6为河北秦皇岛石门寨下古生界剖面中的平行不整合接触关系。
图4-7为辽宁赛马集平顶山剖面中的角度不整合接触关系。
研究不整合关系可以确定地史中的构造运动及相应古地理环境(如海陆变迁、山脉隆起、生物演替),且可找出某些矿产的分布规律,不整合面上常富集铝土、黏土、铁矿、锰矿等矿产。
典例
(2021年高考地理天津卷) 1.天津蓟州北部山区四幅景观照片中,能记录地球沧海桑田变化的是( )
【答案】B
【详解】本题主要考查自然环境变迁。地球沧海桑田变化指的是海陆变迁。翠屏湖记录的是水域的形成过程,故A项错误;中上元古界地层中可能有海洋生物化石,可验证此处发生海陆变迁的概率最大,故B项正确;黄崖关长城属于人为建造的人文景观,不能反映地球的沧海桑田变化,故C项错误;八仙山天然次生林反映的是当地的植被状况,与地球沧海桑田变化关系较小,故D项错误。故选B。
08 气团、锋与天气变化~结合相关高考真题-备战高考地理之探讨大学地理知识: 这是一份08 气团、锋与天气变化~结合相关高考真题-备战高考地理之探讨大学地理知识,共13页。试卷主要包含了气团等内容,欢迎下载使用。
07 大气环流的形成、分布和变化~结合相关高考真题-备战高考地理之探讨大学地理知识: 这是一份07 大气环流的形成、分布和变化~结合相关高考真题-备战高考地理之探讨大学地理知识,共11页。试卷主要包含了大气环流形成的主要因素,大气环流平均状况,大气环流的变化等内容,欢迎下载使用。
06气压场与大气的水平、垂直运动—结合相关高考真题-备战高考地理之探讨大学地理知识: 这是一份06气压场与大气的水平、垂直运动—结合相关高考真题-备战高考地理之探讨大学地理知识,共22页。试卷主要包含了气压场的表示方法,气压场的基本型式,气压系统的空间结构,作用于空气的力,自由大气中的空气水平运动,摩擦层中空气的水平运动,空气的垂直运动等内容,欢迎下载使用。

