所属成套资源:鲁教版中考化学复习综合检测+限时练含答案
- 鲁教版中考化学复习综合检测卷(一)含答案 试卷 0 次下载
- 鲁教版中考化学复习综合检测卷(二)含答案 试卷 0 次下载
- 鲁教版中考化学复习限时练(二)含答案 试卷 0 次下载
- 鲁教版中考化学复习限时练(三)含答案 试卷 0 次下载
- 鲁教版中考化学复习限时练(四)含答案 试卷 0 次下载
鲁教版中考化学复习限时练(一)含答案
展开
这是一份鲁教版中考化学复习限时练(一)含答案,共13页。试卷主要包含了选择题,填空题,简答题,实验探究题,计算题等内容,欢迎下载使用。
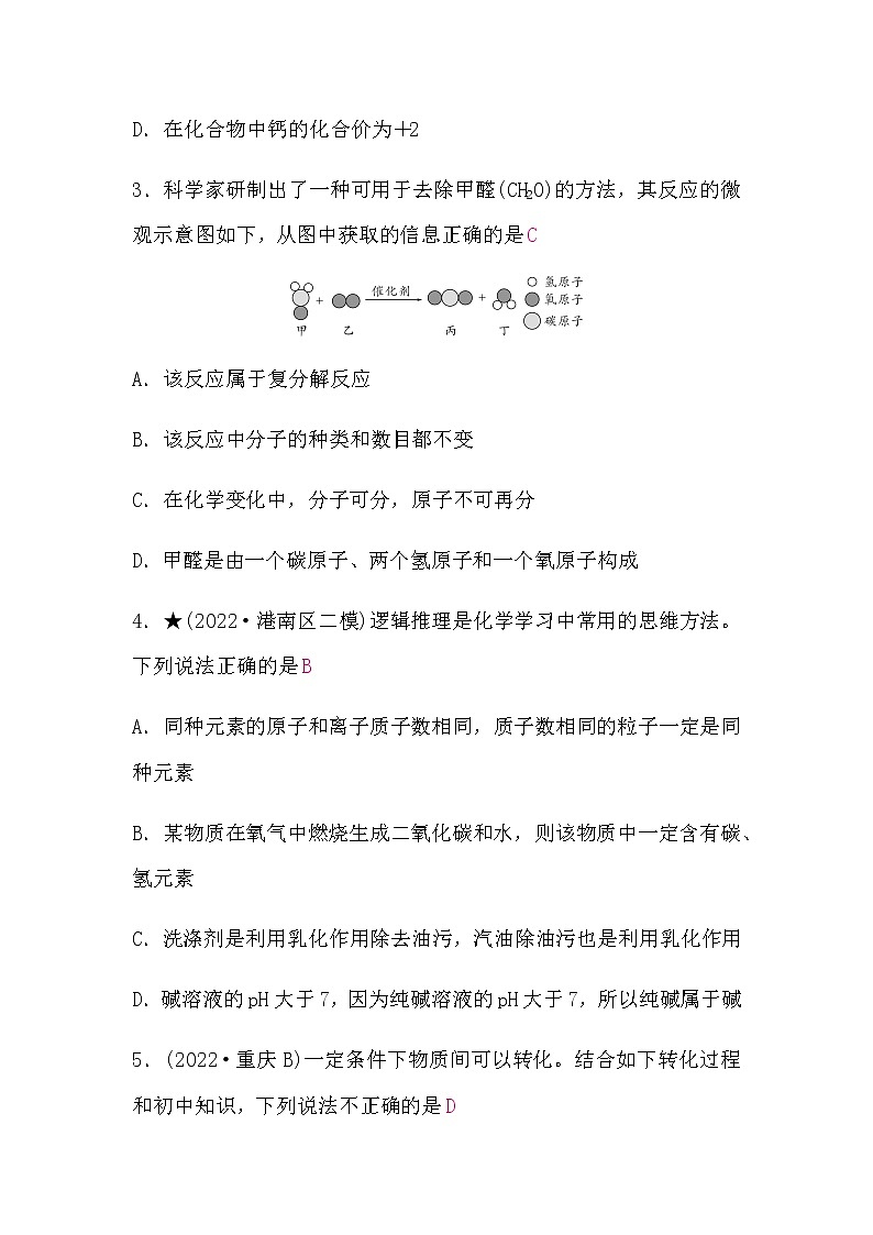
限时练(一)(时间:45分钟 满分:60分)相对原子质量:H—1 O—16 S—32 Zn—65一、选择题(每小题2分,共16分,每小题有四个选项,其中只有一个选项符合题意)1.(2022·仙桃)下列有关碳和碳的氧化物的说法正确的是BA.CO2是引起温室效应的主要气体,因此大气中CO2的含量越少越好B.碳的单质有多种,用途各不相同,是因为它们的性质各不相同C.CO具有可燃性,在空气中燃烧产生黄色火焰D.焦炭在工业上用于冶炼金属,在反应中表现氧化性2.★(2022·眉山)如图是钙元素在元素周期表中的信息及钙原子的原子结构示意图,下列关于钙元素的说法正确的是DA.属于非金属元素B.相对原子质量是20C.人体缺钙易患贫血病D.在化合物中钙的化合价为+23.科学家研制出了一种可用于去除甲醛(CH2O)的方法,其反应的微观示意图如下,从图中获取的信息正确的是CA.该反应属于复分解反应B.该反应中分子的种类和数目都不变C.在化学变化中,分子可分,原子不可再分D.甲醛是由一个碳原子、两个氢原子和一个氧原子构成4.★(2022·港南区二模)逻辑推理是化学学习中常用的思维方法。下列说法正确的是BA.同种元素的原子和离子质子数相同,质子数相同的粒子一定是同种元素B.某物质在氧气中燃烧生成二氧化碳和水,则该物质中一定含有碳、氢元素C.洗涤剂是利用乳化作用除去油污,汽油除油污也是利用乳化作用D.碱溶液的pH大于7,因为纯碱溶液的pH大于7,所以纯碱属于碱5.(2022·重庆B)一定条件下物质间可以转化。结合如下转化过程和初中知识,下列说法不正确的是DC→CO→CO2→H2CO3→CaCO3→CaOA.CO是有毒气体B.CO2不是空气污染物C.H2CO3受热易分解D.CaCO3可直接转化为Ca(OH)26.★(2022·港南区二模)将一定质量的铁粉加入Zn(NO3)2、Cu(NO3)2、AgNO3的混合溶液中,充分反应后过滤,得到滤液M和滤渣N。下列叙述中,正确的是CA.M中一定含有Fe(NO3)3和Zn(NO3)2B.若N滴加盐酸有气体放出,则M一定无色C.N的质量一定大于加入铁粉的质量D.若M滴加盐酸无变化,则N中一定无铁粉7.★(2022·常德)化学实验的设计能力是化学学习的关键能力之一。下列实验方案不可行的是B选项实验目的实验设计A鉴别真金和假金(铜锌合金)加入稀硫酸B检验二氧化碳中混有少量氧气将带火星的木条伸入气体中C除去CO2中混有的少量CO将气体通过灼热氧化铜粉末D除去NaCl溶液中少量的Na2SO4加入适量的BaCl2溶液后过滤8.★(2022·鸡西改编)下列示意图与叙述对应正确的是A A B C DA.向硫酸和硫酸铜的混合溶液中滴加过量的氢氧化钠溶液B.两份等体积的5%过氧化氢溶液,向其中一份加入少量二氧化锰C.向稀盐酸中滴加足量的水D.等质量的不同金属分别放入到足量的相同稀盐酸中二、填空题(每空1分,共12分)9.(6分)“关注食品安全,共享健康生活”。乌鲁木齐市正在创建全国食品安全示范城市。(1)食物变质是缓慢氧化(选填“缓慢氧化”或“剧烈氧化”),该变化过程中会产生很多对人体有害的物质,因此不要食用过期食物。(2)为了预防骨质疏松,应给人体补充适量的钙元素, 但过量补充也不利于人体健康。(3)烤鱿鱼是同学们喜欢的食物。鱿鱼含有丰富的蛋白质(选填“蛋白质”或“糖类”),不法商家用甲醛溶液浸泡鱿鱼以延长保质期,但甲醛对人体有严重危害。(4)尿素[CO(NH2)2]属于化学肥料中的氮肥,农产品中残留的化肥和农药对人体健康有危害,应合理施用化肥农药。(5)净水器净化水利用了活性炭的吸附性。自来水硬度较大不宜直接饮用,为了降低水的硬度,生活中常采用的方法是煮沸。10.★(6分)溶液与人类生产、生活密切相关。(1)下列少量物质分别放入水中,充分搅拌,可以得到溶液的是C(填序号) 。A.植物油 B.面粉 C.白糖(2)甲、乙、丙三种固体物质的溶解度曲线如图所示。①t1 ℃时,甲、乙、丙三种物质的溶解度由大到小的顺序是丙>乙>甲;②t2 ℃时,甲、乙、丙三种物质的饱和溶液中,溶质质量分数最大的是甲;③将t2 ℃时的甲、乙、丙三种物质的饱和溶液降温至t1 ℃,所得三种溶液溶质质量分数由大到小的顺序是乙>丙>甲。(3)用氯化钠和蒸馏水配制100 g 质量分数为8%的氯化钠溶液。①配制过程有以下步骤: a.称量及量取;b.计算;c.溶解;d.装瓶贴标签。正确顺序是C(填序号) 。A.abcd B.bcad C.bacd②该实验中需要称量氯化钠8 g。三、简答题(每个化学方程式2分,其余每空1分,共10分)11.(6分)(2022·常德)某火力发电厂产生的固体废弃物粉煤灰中含有较多的氧化铝(Al2O3 )。从粉煤灰中提取氧化铝的工艺流程如图,请回答下列问题:(1)“操作a”的名称是过滤。(2)加足量氨水能将Al3+全部转化成Al(OH)3,写出氨水的化学式NH3·H2O。(3)“酸浸”时发生的主要反应的化学方程式为Al2O3+3H2SO4===Al2(SO4)3+3H2O 。(4)写出“煅烧”时涉及的主要反应的化学方程式:2Al(OH)3Al2O3+3H2O。12.★(4分)(2022·遂宁)学习化学需要熟悉物质的性质、用途及物质间的相互转化关系。如图中A~G均为初中化学常见物质,其中A、D、E、F是气体且A、D组成元素相同,B是红色固体,G是生活中最常用的液体溶剂(“”表示物质间能转化,“——”表示相连的物质能发生反应;图中部分反应物、生成物、反应条件已省略)。(1)物质E的化学式为O2;(2)请写出物质D的一个用途人工降雨(或灭火、光合作用、制冷剂、制饮料等,合理即可);(3)请写出反应①的化学方程式Fe2O3+3CO2Fe+3CO2。四、实验探究题(每个化学方程式2分,其余每空1分,共16分)13.(7分)根据下图回答有关问题:(1)图一中仪器①的名称是酒精灯。(2)实验室用高锰酸钾制氧气,可从图一 中选择的发生装置是C(填序号)。(3)实验室制二氧化碳的化学方程式为CaCO3+2HCl===CaCl2+H2O+CO2↑。图一中,与装置A相比,选用装置B制二氧化碳的优点是可以控制反应速率和节约药品。将产生的二氧化碳通入图二装置,观察到试纸Ⅰ不变色而试纸Ⅱ变红,饱和澄清石灰水变浑浊,据玻璃管中的现象可知二氧化碳的化学性质是二氧化碳能与水反应生成碳酸;若试管中导管口有连续均匀的气泡冒出,但饱和澄清石灰水未变浑浊的原因是生成的二氧化碳气体中混有氯化氢气体。14.★(9分)(2022·山西)随着工业化生产的快速发展,工业废水的处理已成为工业生产的必要环节。某中学九年级的同学们,在老师的带领下,对当地一所化工厂的废水成分、废水净化方法及废水再利用展开了项目化学习的探究。任务一:探究废水成分【参观调查】同学们实地参观了该化工厂,在同技术人员的交谈中得知,车间废水中含有酸性物质。【猜想假设】该废水中可能含有硫酸和盐酸。【教师指导】BaSO4、AgCl均为难溶于水的白色沉淀。【进行实验】设计实验方案,探究废水成分。项目实验步骤实验现象实验结论方案①取少量废水于试管中,滴入几滴紫色石蕊试液紫色石蕊试液变红(或溶液变红)废水中含有硫酸和盐酸②另取少量废水于试管中,滴加过量Ba(NO3)2溶液,静置产生白色沉淀③取步骤②的上层清液于试管中,滴加几滴AgNO3溶液(或硝酸银溶液)产生白色沉淀【反思评价】(1)工厂废水中不含CO的原因是CO与H+不能共存(或碳酸根离子能与氢离子发生反应,合理即可)。(2)步骤③中发生反应的化学方程式为AgNO3+HCl===AgCl↓+HNO3。任务二:模拟废水净化方法【实验模拟】工厂为同学们提供了100 mL废水,在实验室里,同学们模拟工厂中废水净化的方法,设计了如下实验:(1)向盛有废水的烧杯中加入熟石灰(或氢氧化钙溶液)将其调节至中性。(2)再向烧杯中加入少量明矾,用玻璃棒搅拌使之溶解,静置,明矾的作用是溶于水生成的胶状物吸附杂质,使杂质沉降。(3)将静置后的废水慢慢注入如图所示的废水净化装置中,装置中的X是活性炭。(4)在过滤后的水中加入少量漂白粉,搅拌,备用。任务三:交流废水再利用【小组交流】净化后的废水可再被利用,例如冲洗道路(或农业灌溉等)(写1条)。【成果分享】通过项目化学习,同学们进一步认识到工业生产不仅可为人类创造财富,还可以通过工业化手段推动再生资源的开发和利用。五、计算题(6分)15.(2022·鸡西)某化学兴趣小组测定假黄金(铜锌合金)的组成,称取25 g假黄金置于烧杯中,用80 g稀硫酸分4次加入,实验数据记录如下:实验次数第一次第二次第三次第四次稀硫酸的质量(g)20202020残留金属的质量(g)21.7518.515.2515.25试分析并计算:(1)25 g假黄金中锌的质量是9.75 g。(2)当加入60 g稀硫酸时,25 g假黄金中的锌恰好完全反应。(3)求第二次实验后所得溶液的溶质质量分数。(精确到0.01%)解:(3)第二次实验后消耗锌的质量:25 g-18.5 g=6.5 g设第二次实验后所得溶液中的溶质硫酸锌的质量为x,生成的氢气质量为y。Zn+H2SO4===ZnSO4+H2↑65 161 26.5 g x y= x=16.1 g= y=0.2 g第二次实验后所得溶液的溶质质量分数:×100%=34.8%。答:第二次实验后所得溶液的溶质质量分数约为34.8%。
相关试卷
这是一份鲁教版中考化学复习限时练四(第九~十一单元)含答案,共11页。试卷主要包含了单项选择题,填空题,简答题,实验探究题,计算题等内容,欢迎下载使用。
这是一份鲁教版中考化学复习限时练三(第七、八单元)含答案,共10页。试卷主要包含了单项选择题,填空题,简答题,实验探究题,计算题等内容,欢迎下载使用。
这是一份鲁教版中考化学复习限时练二(第五、六单元)含答案,共10页。试卷主要包含了5 Ca—40 Zn—65,碳及其化合物存在如下转化关系,6 g等内容,欢迎下载使用。

