北师大版 (2019)选择性必修2 生物与环境第一节 种群的特征课后练习题
展开【精编】第一节种群的特征-2练习
一.单项选择
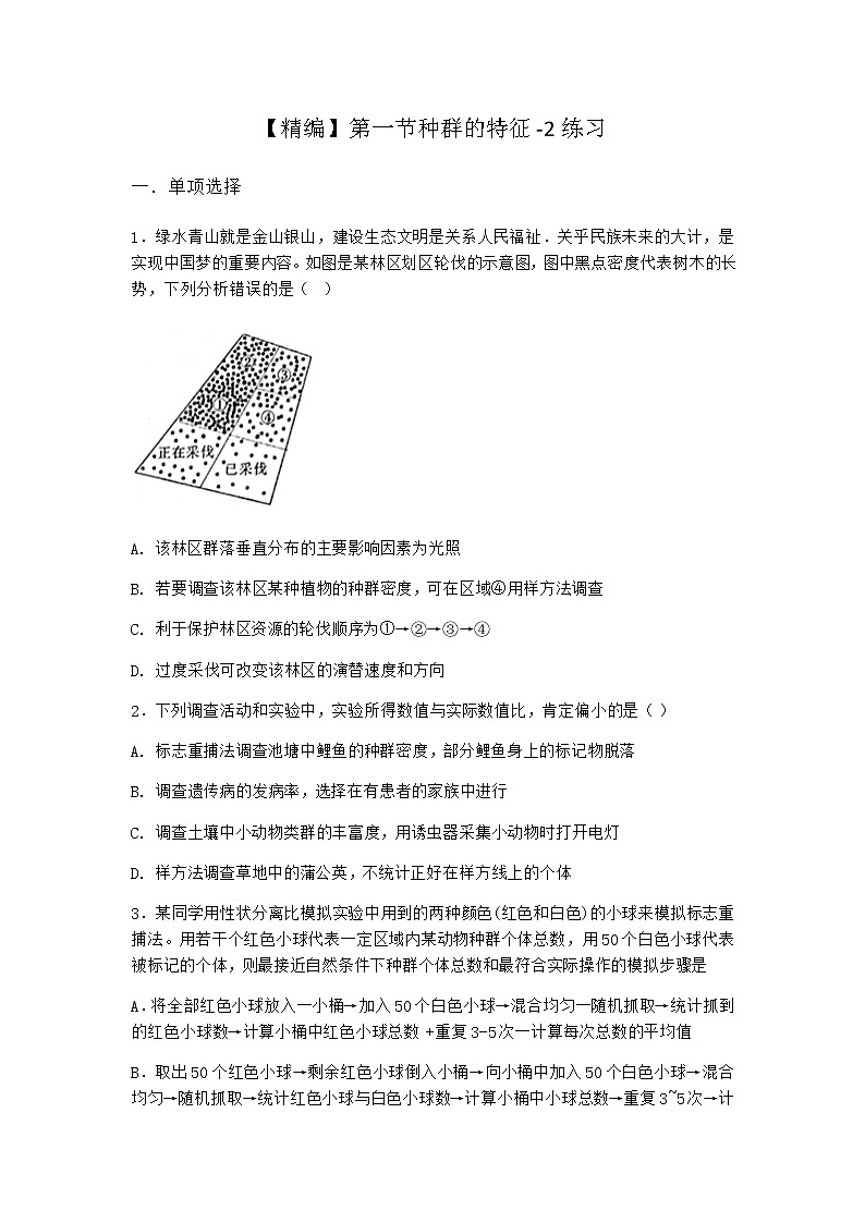
1.绿水青山就是金山银山,建设生态文明是关系人民福祉.关乎民族未来的大计,是实现中国梦的重要内容。如图是某林区划区轮伐的示意图,图中黑点密度代表树木的长势,下列分析错误的是( )
A. 该林区群落垂直分布的主要影响因素为光照
B. 若要调查该林区某种植物的种群密度,可在区域④用样方法调查
C. 利于保护林区资源的轮伐顺序为①→②→③→④
D. 过度采伐可改变该林区的演替速度和方向
2.下列调查活动和实验中,实验所得数值与实际数值比,肯定偏小的是( )
A. 标志重捕法调查池塘中鲤鱼的种群密度,部分鲤鱼身上的标记物脱落
B. 调查遗传病的发病率,选择在有患者的家族中进行
C. 调查土壤中小动物类群的丰富度,用诱虫器采集小动物时打开电灯
D. 样方法调查草地中的蒲公英,不统计正好在样方线上的个体
3.某同学用性状分离比模拟实验中用到的两种颜色(红色和白色)的小球来模拟标志重捕法。用若干个红色小球代表一定区域内某动物种群个体总数,用50个白色小球代表被标记的个体,则最接近自然条件下种群个体总数和最符合实际操作的模拟步骤是
A.将全部红色小球放入一小桶→加入50个白色小球→混合均匀一随机抓取→统计抓到的红色小球数→计算小桶中红色小球总数 +重复3-5次一计算每次总数的平均值
B.取出50个红色小球→剩余红色小球倒入小桶→向小桶中加入50个白色小球→混合均匀→随机抓取→统计红色小球与白色小球数→计算小桶中小球总数→重复3~5次→计算每次总数的平均值
C.取全部红色小球倒入小桶→加入50个白色小球, 随机抓取→统计红色小球与白色小球数→混合均匀→计算小桶中红色小球总数→重复3~5次→计算每次总数的平均值
D.取出50个红色小球一剩余红色小球倒入小桶→向小桶中加入50个白色小球→随机抓取→混合均匀→统计白色小球数→计 算小桶中红色小球总数→重复3~5次→计算每次总数的平均值
4.下列符合种群密度概念的叙述是
A.一亩水稻的年产量 B.每平方米草地中杂草的数量
C.某湖泊每平方米水面鲫鱼的数量 D.某地区灰仓鼠每年新增的个体数量
5.下图是关于种群数量特征的图形,相关叙述错误的是
A.种群密度是种群最基本的数量特征
B.A.B 分别表示出生率和迁入率
C.D 通过影响出生率和死亡率而间接影响种群密度
D.a 的含义是:预测一个种群数量发展的变化趋势
6.如图是有关种群特征的概念图,有关分析错误的是
A.⑤表示性别比例,通过影响出生率间接影响种群密度
B.种群的空间特征包含垂直结构和水平结构
C.预测总人数量变化的主要依据是④
D.利用人工合成的性引诱剂诱杀雄性害虫,会使该种害虫的①降低
7.由于农田的存在,某种松鼠被分隔在若干森林斑块中。人工生态通道可以起到将森林斑块彼此连接起来的作用。下列叙述不正确的是
A.农田的存在,减少了松鼠的活动空间
B.生态通道有利于保护该种松鼠遗传多样性
C.不同森林斑块中的松鼠属于不同种群
D.林木密度相同的不同斑块中松鼠的种群密度相同
8.关于种群和群落的说法,正确的是(C)
A.生物进化必然伴随着种群基因库的改变但未必会改变基因频率
B.1:1的性别比例最利于种群的数量增长
C.群落中植物和动物的垂直分布的最终决定性环境因素都是光照
D.火山喷发后的演替一般属于次生演替
9.下列有关种群.群落的叙述正确的是( )
A. 调查鲤鱼种群密度时,一般采用标志重捕法,若渔网网眼太大常使调查值偏大
B. 种群密度是种群最基本的数量特征,物种丰富度是群落调查的基本内容
C. 田间某种杂草的随机分布,是生物群落水平的研究内容
D. 环境条件不受破坏的情况下,种群密度的大小和天敌数目的多少都不会影响该种群的环境容纳量
10.下列关于种群和群落的叙述,错误的是
A. 种群是生物进化的基本单位,种群内出现个体变异是普遍现象
B. 退耕还林.退塘还湖.布设人工鱼礁之后都会发生群落的次生演替
C. 习性相似物种的生活区域重叠得越多,对资源的利用越充分
D. 两只雄孔雀为吸引异性争相开屏,说明生物种群的繁衍,离不开信息的传递
11.下列有关种群和群落的叙述,错误的是( )
A.出生率和死亡率是种群最基本的数量特征
B.调查趋光性昆虫类群的丰富度可用黑光灯诱捕的方法
C.利用生态系统中的信息传递可控制害虫的数量
D.群落中不同种群分别占据不同的空间是自然选择的结果
12.下列关于种群的叙述,正确的是( )
①内蒙古草原上全部的草是一个种群
②池塘中所有的鱼是一个种群
③稻田中所有的三化螟是一个种群
④种群密度的决定因素是年龄组成.性别比例
⑤种群密度的大小主要决定于出生率和死亡率
A.①③⑤ B.②④ C.②④⑤ D.③⑤
13.种群最基本的数量特征是
A.种群密度 B.年龄组成和性别比例
C.迁入率和迁出率 D.出生率和死亡率
14.下列关于种群和群落的叙述,不正确的是
A. 种群是生物进化的基本单位,也是群落的组成单位
B. 预测种群数量变化趋势的主要依据是种群密度
C. “森林→灌丛→草本→荒漠”也是群落的一种演替类型
D. 被大火焚烧过的森林在恢复过程中所发生的演替是次生演替
15.下列有关种群密度或物种丰富度调查的叙述,错误的是( )
A. 调查物种丰富度时若对不认识的物种不统计,将导致调查结果偏小
B. 可用取样器取样法调查池塘中微生物种类
C. 调查酵母菌种群密度时,取样前没有振荡一定会导致结果偏小
D. 动物被捕获一次后较难重新捕获,会导致标志重捕法调查的种群密度偏大
16.如图是关于种群特征的图形,相关叙述正确的是
A.种群密度是种群最基本的数量特征
B.甲.乙分别表示出生率和死亡率
C.丁通过影响出生率和死亡率直接影响种群密度
D.a的含义是确定种群密度的大小
17.下列属于种群的是
A.同一块地里的红花豌豆和白花豌豆 B.同一个池塘里的鱼
C.一片森林里的植物 D.同一湖泊里的水生动物
18.某一自然湖泊中,经过生物资源调查发现,湖水中生活着鱼类.虾类.蟹类和各种水生植物及藻类,其中武昌鱼生活得特别良好,请问:其中称为种群的是( )
A.鱼类 B.武昌鱼 C.虾类 D.水生植物
参考答案与试题解析
1.【答案】B
【解析】解:A.由图示可知,该林区群落垂直分布的主要影响因素为光照,A正确;
B.在利用样方法调查种群密度时需注意随机取样,B错误;
C.由图示可知,合理的轮伐顺序为①→②→③→④,C正确;
D.过度采伐可改变该林区的演替速度和方向,D正确。
故选:B。
2.【答案】D
【解析】试题分析:根据标志重捕法的计算方法,设鲤鱼总数为N,标记的为n。再捉到得数目为M,M里面有标记的为m。则n/N= m/M,进而可知N=(n×M)÷m,标志物脱落则m减小。因此部分鲤鱼标记物脱落则可能导致种群密度增大,A项错误;调查遗传病的发病率应选择广大人群随机抽取,如果选择有患者的家系进行则发病率增大,B项错误;由于昆虫具有趋光性,故采集小动物时打开电灯,会使小动物类群丰富度增大,C项错误;用样方法求蒲公英的种群密度时,不统计样方线上的个体数,导致统计的个体数减少,种群密度比实际结果偏小,D项正确。
3.【答案】B
【解析】
试题分析:
标志重捕法:
(1)前提条件:标志个体与未标志个体重捕的概率相等。调查期内没有新的出生和死亡,无迁入和迁出。
(2)适用范围:活动能力强和范围大的动物,如哺乳类.鸟类.爬行类.两栖类.鱼类和昆虫等动物。
(3)计算公式:N:M=n:m
(4)标志重捕法中的标志技术:
①标志物和标志方法必须对动物的身体不会产生伤害。
②标志不能过于醒目。原因:过分醒目的个体,在自然界中有可能改变与捕食者之间的关系,最终有可能改变样本中标志个体的比例而导致结果失真。
③标志一段时间内不能消失;
④标志不能影响个体生活,不影响重新捕捉;
⑤调查期间种群不能有个体的迁入或迁出。
解答:
用标志重捕法调查种群密度的假设条件有:标志个体与未标志个体重捕的概率相等;调查期内没有新的出生和死亡,无迁入和迁出;被标记的动物能在种群中完全混合;个体被捕捉的概率相等,与标记状况.年龄和性别无关;动物在行为上不受标记物的影响,标记物不脱落等。因此,用若干红色小球代表一定区域内某动物种群个体总数,用50个白色小球代表被标记的个体,其最接近自然条件下种群个体总数和实际操作的模拟步骤是取出50个红色小球→剩余红色小球倒入小桶→向小桶中加入50个白色小球→混合均匀→随机抓取→统计红色小球与白色小球数→计算小桶中小球总数→重复3~5次→计算每次总数的平均值,B正确,ACD错误,
故选B。
4.【答案】C
【解析】
分析:
种群是生活在一定区域中所有生物个体的总和,种群密度是种群最基本的数量特征,是种群在单位面积或单位体积中的个体数。
详解:
A.一亩水稻的年产量不是一亩水稻的个体数,不符合种群密度概念,A错误;
B.杂草包括多种草本植物,不属于同一物种,B错误;
C.某湖泊每平方米水面鲫鱼的数量符合种群密度的概念,C正确;
D.某地区灰仓鼠每年新增的个体数量不是单位面积上该种群的个体数量,不符合种群密度的概念,D错误。
故选C。
5.【答案】C
【解析】
试题分析:
分析图示,A和B分别表示出生率和迁入率,C表示死亡率,D表示性别比例,a表示年龄组成可以预测种群密度变化趋势。
详解:
A. 种群密度是种群最基本的数量特征,A种群;
B. A.B 分别表示出生率和迁入率,B种群;
C. D性别比例只能通过影响出生率间接影响种群密度,C错误;
D. a 的含义是:预测一个种群数量发展的变化趋势,D正确。
故选C。
6.【答案】B
【解析】
【分析】
图示为种群特征的概念图,种群的数量特征包括出生率和死亡率.迁入率和迁出率.种群密度.年龄组成.性别比例,其中出生率和死亡率.迁入率和迁出率直接决定种群密度的大小,性别比例直接影响种群的出生率,年龄组成能预测种群密度变化,所以①表示种群密度.②是出生率.③是死亡率.④是年龄组成,⑤是性别比例。
【详解】
A.由图知,⑤表示性别比例,通过影响出生率间接影响种群密度,A正确;
B.种群的空间特征包括集群分布.均匀分布.随机分布,B错误;
C.预测种群数量变化的主要依据是年龄结构,即图中④,C正确;
D.利用性引诱剂诱杀雄性害虫会直接破坏了种群的性别比例,可干扰种群的繁殖,降低种群密度即图中①,D正确。
7.【答案】D
【解析】
【分析】
农田生态系统是指人类在以作物为中心的农田中,利用生物和非生物环境之间以及生物种群之间的相互关系,通过合理的生态结构和高效生态机能,进行能量转化和物质循环,并按人类社会需要进行物质生产的综合体。它是农业生态系统中的一个主要亚系统,是一种被人类驯化了的生态系统。农田生态系统不仅受自然规律的制约,还受人类活动的影响;不仅受自然生态规律的支配,还受社会经济规律的支配。
【详解】
A.松鼠适宜生存的环境是森林,因此农田的存在不利于松鼠的活动,缩小了其活动空间,正确;
B.生态通道有利于松鼠从农田进入适宜其生存的森林中去,因此利于保护该种松鼠的遗传多样性,正确;
C.不同森林斑块中的松鼠属于不同种群.存在地理隔离,正确;
D.林木密度相同的不同斑块中松鼠的种群密度不一定相同,错误。
故选D。
8.【答案】C
【解析】生物进化的实质是种群基因频率的改变,A错误;有些生物雌多于雄更有利于种群数量的增长,B错误;火山喷发后的演替为初生演替,D错误。
9.【答案】B
【解析】解:A.用标志重捕法调查鱼种甲的种群密度时,网眼太大会漏掉较多的鱼,常使调査值偏小,A错误;
B.种群密度是种群最基本的数量特征,群落中的物种数目的多少可用丰富度表示,B正确;
C.田间某种杂草的随机分布,是种群的空间特征,C错误;
D.环境容纳量是指特定环境所能容许的种群数量的最大值,用k值表示天敌数量增多会降低该种群的环境容纳量,D错误。
故选:B。
10.【答案】C
【解析】A.种群是生物进化与繁殖的基本单位,自然状态下由于存在突变与基因重组,因此种群内出现个体变异是普遍现象,A正确;
B.初生演替是指一个从来没有被植物覆盖的地面,或者是原来存在过植被,但是被彻底消灭了的地方发生的演替;次生演替原来有的植被虽然已经不存在,但是原来有的土壤基本保留,甚至还保留有植物的种子和其他繁殖体的地方发生的演替;退耕还林.退塘还湖.布设人工鱼礁后原来的生存环境没有被破坏,其发生的群落演替属于次生演替,B正确;
C.习性相近的物种的生活区域在一定范围内重叠的越多,对资源的利用越充分,但超过一定范围,会影响资源的再生能力,C错误;
D.两只雄性孔雀为吸引异性争相开屏,说明生物种群的繁衍,离不开信息的传递的作用,D正确。
故选C。
11.【答案】A
【解析】
试题分析:
种群的特征有:种群密度.出生率和死亡率.迁出率和迁入率.年龄组成和性别比例四个基本特征。种群在单位面积或单位体积中的个体数就是种群密度。种群密度是种群最基本的数量,种群密度是衡量种群大小的数量指标,出生率和死亡率.迁出率和迁入率是决定种群数量变化的主要特征,年龄组成是预测种群数量变化的重要因素,性别比例是影响种群数量的重要因素。
解答:
A.种群密度是种群最基本的数量特征,A错误;
B.调查某区域趋光性昆虫类群的丰富度可用黑光灯诱捕然后再进行分类统计方法进行,B正确;
C.信息传递可以调节种间关系,以维持生态系统的稳定,据此可知利用生态系统中的信息传递可有效控制害虫的数量,C正确;
D.群落中不同种群分别占据不同的空间是适应性的表现,是自然选择的结果,D正确。
故选A。
12.【答案】D
【解析】
试题分析:
种群指生活在同一区域的同种生物的所有个体。
解答:
内蒙古草原上全部的草包括了多个种群,不属于种群,也不属于群落,①错误;池塘中所有的鱼包含多个种群,不属于种群,②错误;稻田中所有的三化螟是一个种群,③正确;种群密度的决定因素有出生率和死亡率.迁入率和迁出率,④错误;种群密度的大小主要决定于出生率和死亡率,⑤正确。综上所述,ABC不符合题意,D符合题意。故选D。
13.【答案】A
【解析】
试题分析:
种群的特征包括种群密度.出生率和死亡率.迁入率和迁出率.年龄组成和性别比例.其中,种群密度是种群最基本的数量特征;出生率和死亡率对种群数量起着决定性作用;年龄组成可以预测一个种群数量发展的变化趋势。
解答:
种群密度是种群最基本的数量特征, A正确,B.C.D错误。
14.【答案】B
【解析】种群是生物进化的基本单位,一定区域内所有的种群形成群落,也是群落的组成单位,A正确;预测种群数量变化趋势的主要依据是种群的年龄组成,B错误;“森林→灌丛→草本→荒漠”也是群落的一种演替类型,是逆行演替,主要是由于气候变迁,人为干扰等因素,导致生物多样性减少,群落结构平衡被打破,趋于不稳定,直至退化为荒漠,C正确;被大火焚烧过的森林,存在土壤条件,在恢复过程中所发生的演替是次生演替,D正确。
15.【答案】C
【解析】解:A.调查物种丰富度时若对不认识的物种不统计,会使物种数目减小,将导致调查结果偏小,A正确;
B.池塘中微生物种类丰富度可用取样器取样的方法进行调查,B正确;
C.调查酵母菌种群密度时,应该将培养液振荡,使酵母菌均匀分布,如果取样前没有振荡会导致结果偏大或偏小,C错误;
D.动物被捕获一次后较难重新捕获,会导致重捕数中的标记数变小,因此标志重捕法调查的种群密度偏大,D正确。
故选:C。
16.【答案】A
【解析】
【分析】
由图可知,甲乙为出生率和迁入率,丙为死亡率,丁为性别比例。
【详解】
种群的数量特征中最基本的特征是种群密度,A正确;甲乙表示出生率和迁入率,B错误;丁性别比例通过影响出生率影响种群密度,C错误;年龄组成可以a预测种群数量的变化,D错误。故选A。
17.【答案】A
【解析】
试题分析:
在一定的自然区域内,同种生物的所有个体是一个种群。
详解:
A. 同一块地里的红花豌豆和白花豌豆符合在一定的自然区域内同种生物,属于种群,A正确;B.C.D都不符合同种生物,不属于种群,B.C.D错误。
故选A。
18.【答案】B
【解析】
种群是指在一定的自然区域内同一种生物所有个体的总和,A.C.D均为一类总称,所以B选项正确。
高中生物北师大版 (2019)选择性必修2 生物与环境第一节 种群的特征巩固练习: 这是一份高中生物北师大版 (2019)选择性必修2 生物与环境第一节 种群的特征巩固练习,共11页。试卷主要包含了下列各组生物可能是一个种群的,下列各项中可以称为种群密度的是,生物学实验结果,下列不属于种群数量特征的是等内容,欢迎下载使用。
高中生物北师大版 (2019)选择性必修2 生物与环境第2章 种群与群落第一节 种群的特征巩固练习: 这是一份高中生物北师大版 (2019)选择性必修2 生物与环境第2章 种群与群落第一节 种群的特征巩固练习,共12页。试卷主要包含了下列哪一项不是种群,下列属于种群的是,下列叙述中正确的是,下列叙述中符合种群密度概念的是,下列是一个种群的是等内容,欢迎下载使用。
高中生物北师大版 (2019)选择性必修2 生物与环境第一节 种群的特征课后作业题: 这是一份高中生物北师大版 (2019)选择性必修2 生物与环境第一节 种群的特征课后作业题,共12页。

