- 【高考二轮复习】2023年高考化学精讲+精练+小测(全国通用)——专题07 非金属及其化合物(测)(原卷版+解析版) 试卷 0 次下载
- 【高考二轮复习】2023年高考化学精讲+精练+小测(全国通用)——专题07 非金属及其化合物(练)(原卷版+解析版) 试卷 0 次下载
- 【高考二轮复习】2023年高考化学精讲+精练+小测(全国通用)——专题08 化学反应与能量变化(讲)(原卷版+解析版) 试卷 0 次下载
- 【高考二轮复习】2023年高考化学精讲+精练+小测(全国通用)——专题08 化学反应与能量变化(测)(原卷版+解析版) 试卷 0 次下载
- 【高考二轮复习】2023年高考化学精讲+精练+小测(全国通用)——专题08 化学反应与能量变化(练)(原卷版+解析版) 试卷 0 次下载
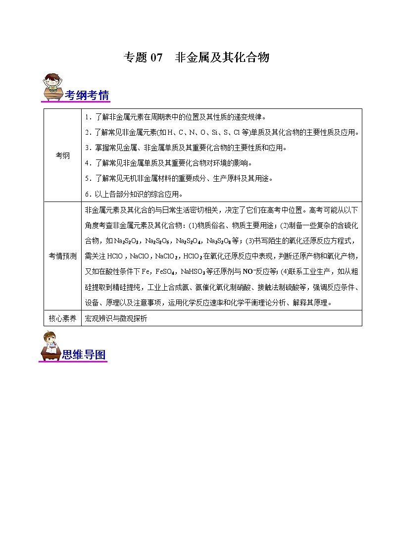
【高考二轮复习】2023年高考化学精讲+精练+小测(全国通用)——专题07 非金属及其化合物(讲)(原卷版+解析版)
展开专题07 非金属及其化合物
考纲
1.了解非金属元素在周期表中的位置及其性质的递变规律。
2.了解常见非金属元素(如H、C、N、O、Si、S、Cl等)单质及其化合物的主要性质及应用。
3.掌握常见金属、非金属单质及其重要化合物的主要性质和应用。
4.了解常见非金属单质及其重要化合物对环境的影响。
5.了解常见无机非金属材料的重要成分、生产原料及其用途。
6.以上各部分知识的综合应用。
考情预测
非金属元素及其化合的与日常生活密切相关,决定了它们在高考中位置。高考可能从以下角度考查非金属元素及其化合物:(1)物质俗名、物质主要用途;(2)制备一些复杂的含硫化合物,如Na2S2O3,Na2S2O5,Na2S2O4,Na2S2O8等;(3)书写陌生的氧化还原反应方程式,需关注HClO,NaClO,NaClO2,HClO2在氧化还原反应中表现,判断还原产物和氧化产物,又如在酸性条件下Fe,FeSO4,NaHSO3等还原剂与NO3-反应等;(4)联系工业生产,如从粗硅提取到精硅提纯,工业上合成氨、氨催化氧化制硝酸、接触法制硫酸等,强调反应条件、设备、原理以及注意事项,运用化学反应速率和化学平衡理论分析、解释其原理。
核心素养
宏观辨识与微观探析
高频考点一 非金属及其化合物的性质应用
1.常见非金属单质的性质
非金属单质
Cl2、Br2、I2、O2、O3、N2、H2、S、C、Si
物理性质]
颜色、状态
①气态的有Cl2、O2、O3、N2、H2;固态的有S、C、Si、I2;Br2为液态。②Cl2黄绿色、Br2深红棕色、I2紫黑色、S淡黄色
溶解性
Cl2、Br2溶于水;S不溶于水、微溶于酒精、易溶于CS2,其他均不易溶于水
毒性
Cl2、Br2、I2有一定的毒性
化学性质
与O2
①N2放电或高温时反应;②H2、S、C、Si加热或点燃时反应,其他一般不反应
与H2
①Cl2光照爆炸;②O2点燃爆炸;③N2在高温高压催化剂条件下反应
与H2O
①Cl2、Br2与水反应,既作氧化剂,又作还原剂;②C与水高温下反应
与碱
Br2、I2与碱反应,既作氧化剂,又作还原剂
与氧化剂
S、C与强氧化性酸如浓硫酸、浓硝酸反应
与还原剂
Cl2、Br2、O2、O3与H2SO3、Na2SO3、H2S、Na2S、Fe2+、I-等还原剂反应
特性及用途
I2使淀粉变蓝、Si作半导体材料
2.常见非金属氧化物的性质
非金属氧化物
CO、CO2、SO2、SO3、NO、NO2、SiO2
物理性质
色、状、味
①除SiO2外,其余均为气体;②除NO2红棕色外,其他均无色;③SO2、NO2有刺激性气味;④SO2易液化
毒性
除CO2、SiO2外均有毒
类型
CO2、SO2、SO3、SiO2是酸性氧化物;CO、NO、NO2是不成盐氧化物
化学性质
与H2O
①SO2、SO3、CO2生成相应酸;②NO2生成酸和NO;③SiO2、NO、CO不溶于水
与碱
CO2、SO2、SO3、SiO2等酸性氧化物与碱溶液反应生成正盐或酸式盐
氧化性
①SO2能氧化H2S;②CO2、SiO2能在高温下被C还原
还原性
①SO2具有较强还原性,能被Cl2、Br2、I2、O3、MnO、Fe3+、HNO3等氧化剂氧化为SO;②NO遇空气被氧化为红棕色的NO2
特性
①SO2具有漂白性;②SiO2能与氢氟酸反应;③2NO2N2O4
环保
SO2、NO、NO2、CO均是大气污染物:SO2→酸雨、NO、NO2→光化学烟雾、CO→有毒气体
3.几种常见的硫酸盐
硫酸盐
俗名
颜色
用途
2CaSO4·H2O
熟石膏
白色
作磨光粉、纸张填充物、气体干燥剂等
CaSO4·2H2O
生石膏
白色
塑像、模型、粉笔、医疗绷带等
FeSO4·7H2O
绿矾
浅绿色
生产铁系列净水剂、补血剂等
CuSO4·5H2O
胆矾、蓝矾
蓝色
配“波尔多液”、镀铜液
BaSO4
重晶石
白色
白色颜料、医疗上作“钡餐”
KAl(SO4)2·12H2O
明矾
白色
净水剂
4.常见无机物性质与用途对应关系归纳
性质
用途
(1)
硅是常用的半导体材料
可作太阳能电池板
(2)
二氧化硅导光能力强,并且有硬度和柔韧度
可作光导纤维
(3)
4HF+SiO2===2H2O+SiF4↑
用HF雕刻玻璃
(4)
2C+SiO2Si+2CO↑
碳还原二氧化硅制备粗硅
(5)
碘酸钾在常温下稳定
食盐中的加碘物质
(6)
氮气的化学性质稳定
作保护气
(7)
浓氨水具有挥发性和还原性
用浓氨水检验输送氯气的管道是否漏气
(8)
草木灰和硫铵反应生成氨气,使肥效降低
草木灰和硫铵不能混合施用
(9)
二氧化硫具有还原性
二氧化硫可用于制作葡萄酒的食品添加剂
(10)
氦气化学性质稳定、密度小
可用于填充飞艇、气球
(11)
钠具有较强的还原性
可用于冶炼钛、锆、铌等金属
(12)
NaHCO3受热分解生成CO2,能与酸反应
可用作焙制糕点的膨松剂、胃酸中和剂
(13)
Na2CO3水解使溶液显碱性
用热的纯碱溶液洗去油污
(14)
Na2O2与H2O、CO2反应均生成O2
作供氧剂
(15)
肥皂水显碱性
肥皂水作蚊虫叮咬处的清洗剂
(16)
水玻璃不燃不爆
可用作耐火材料
(17)
硅酸钠的水溶液是一种无机黏合剂
盛放碱性溶液的试剂瓶不能用玻璃塞
(18)
锂质量轻、比能量大
可用作电池负极材料
(19)
Al具有良好的延展性和抗腐蚀性
常用铝箔包装物品
(20)
铝有还原性,能发生铝热反应
可用于焊接铁轨、冶炼难熔金属
(21)
MgO、Al2O3的熔点很高
作耐高温材料
(22)
小苏打与硫酸铝溶液发生双水解反应
可以作泡沫灭火器
(23)
Al(OH)3有弱碱性
可用于中和胃酸
(24)
镁铝合金质量轻、强度大
可用作高铁车厢材料
(25)
Fe粉具有还原性
可用于防止食品氧化变质
(26)
Fe2O3是红棕色粉末
可用作红色颜料
(27)
Cu+2FeCl3===2FeCl2+CuCl2
FeCl3腐蚀Cu刻制印刷电路板
(28)
CuSO4使蛋白质变性
误服CuSO4溶液,喝蛋清或豆浆解毒
(29)
BaSO4不溶于水,不与胃酸反应
在医疗上用作“钡餐”透视
【典例剖析】
【例1】C、Si、S都是自然界中含量丰富的非金属元素,下列有关说法中正确的是( )
A.三种元素在自然界中既有游离态又有化合态
B.二氧化物都属于酸性氧化物,都能与碱反应而不能与任何酸反应
C.最低价的气态氢化物都具有还原性,能与O2发生反应
D.其最高价氧化物对应水化物的酸性强弱:H2SO4>H2SiO3>H2CO3
【答案】C
【解析】A项,Si元素性质活泼,具有亲氧性,在自然界中无游离态,错误;B项,SiO2能与HF反应,错误;C项,C、Si、S三种元素最低价的气态氢化物分别为CH4、SiH4、H2S,都具有还原性,能与O2发生反应,正确;D项,非金属性越强,其最高价氧化物对应水化物的酸性越强:H2SO4>H2CO3>H2SiO3,错误。
【例2】
8.(2022·浙江省6月选考)下列说法不正确的是( )
A.晶体硅的导电性介于导体和绝缘体之间,常用于制造光导纤维
B.高压钠灯发出的黄光透雾能力强、射程远,可用于道路照明
C.氧化铝熔点高,常用于制造耐高温材料
D.用石灰石-石膏法对燃煤烟气进行脱硫,同时可得到石膏
【答案】A
【解析】A项,晶体硅的导电性介于导体和绝缘体之间,是良好的半导体材料,可用于制造晶体管、集成电路等,而二氧化硅常用于制造光导纤维,A错误;B项,钠的焰色反应为黄色,可用作透雾能力强的高压钠灯,B正确;C项,耐高温材料应具有高熔点的性质,氧化铝熔点高,可用作耐高温材料,C正确;D项,石灰石的主要成分为碳酸钙,石灰石-石膏法脱硫过程中发生反应:CaCO3CaO+CO2↑,SO2+CaCO3=CaSO3+CO2,2CaSO3+O2=2CaSO4,得到了石膏,D正确;故选A。
【变式探究】
1.(2021•河北选择性考试)硫和氮及其化合物对人类生存和社会发展意义重大,但硫氧化物和氮氧化物造成的环境问题也日益受到关注,下列说法正确的是( )
A.NO2和SO2均为红棕色且有刺激性气味的气体,是酸雨的主要成因
B.汽车尾气中的主要大气污染物为NO、SO2和PM2.5
C.植物直接吸收利用空气中的NO和NO2作为肥料,实现氮的固定
D.工业废气中的SO2可采用石灰法进行脱除
2.(2022·河北省石家庄市高三阶段性联考)下列关于常见元素及其化合物的说法正确的是( )
A.NO2与水反应生成硝酸,说明NO2是酸性氧化物
B.SO2能使KMnO4溶液、品红溶液褪色,说明SO2具有漂白性
C.向酸性KMnO4溶液中加入Fe3O4粉末,紫色褪去,说明Fe3O4中含有+2价Fe
D.硫与浓H2SO4在加热条件下生成SO2和水,说明浓H2SO4具有酸性和强氧化性
3.葡萄酒中常加入亚硫酸盐作为食品添加剂,为检测某葡萄酒样品中亚硫酸盐的含量(通常以酒样中SO2的量计),某研究小组设计了如下实验(已知还原性:SO32->I->Cl-)。下列说法不正确的是
A.葡萄酒中加亚硫酸盐的主要目的是防止氧化,利用了亚硫酸盐的还原性
B.通入N2和煮沸的目的是为了将产生的气体从溶液中全部赶出
C.若试剂A选择氯水,则试剂B可选择NaOH标准液
D.若试剂A选择碱液,调节吸收后溶液为中性,则试剂B可选择I2标准液
4.(2021•河北选择性考试)关于非金属含氧酸及其盐的性质,下列说法正确的是( )
A.浓H2SO4具有强吸水性,能吸收糖类化合物中的水分并使其炭化
B.NaClO、KClO3等氯的含氧酸盐的氧化性会随溶液的pH减小而增强
C.加热NaI与浓H3PO4混合物可制备HI,说明H3PO4比HI酸性强
D.浓HNO3和稀HNO3与Cu反应的还原产物分别为NO2和NO,故稀HNO3氧化性更强
5.(2023·河南省三门峡市高三阶段性考试)室温下,下列实验探究方案能达到探究目的的是( )
选项
探究方案
探究目的
A
向盛有KBr溶液的试管中滴加几滴新制氧水,再加入CCl4溶液,振荡、静置,观察CCl4层颜色
Cl2的氧化性比Br2的强
B
向盛有SO2水溶液的试管中滴加几滴用盐酸酸化的KMnO4溶液,观察溶液颜色变化
SO2具有还原性
C
向久置的FeSO4溶液中滴加几滴KSCN溶液,振荡,观察溶液颜色变化
FeSO4已全部变质
D
将碳单质和二氧化硅固体混合置于硬质玻璃管内高温加热,并检验反应后产物
比较C和Si元素的非金属性强弱
(1)液氯密封在钢瓶中,而氯水、次氯酸应保存在棕色试剂瓶中。
(2)1 mol Cl2参加反应,转移电子数可能为2NA、NA或小于NA(Cl2和H2O的反应为可逆反应)。
(3)实验室制Cl2,除了用MnO2和浓盐酸反应外,还可以用KMnO4、KClO3、NaClO与浓盐酸反应且都不需要加热,如ClO-+Cl-+2H+===Cl2↑+H2O。
(4)酸性KMnO4溶液,用的是H2SO4酸化而不是盐酸。
(5)ClO-不论在酸性环境中还是在碱性环境中均能体现强氧化性,如ClO-与SO、I-、Fe2+均不能大量共存;ClO-体现水解性,因HClO酸性很弱,ClO-水解显碱性,如Fe3++3ClO-+3H2O===Fe(OH)3↓+3HClO,所以ClO-与Fe3+、Al3+均不能大量共存。
(6)向Ca(ClO)2溶液中通入SO2气体生成CaSO4而不是CaSO3,其离子方程式为
Ca2++3ClO-+SO2+H2O===CaSO4↓+Cl-+2HClO(少量SO2),
Ca2++2ClO-+2SO2+2H2O===CaSO4↓+2Cl-+SO+4H+(过量SO2)。
(7)当Fe和Cl2在点燃条件下反应时,不论Fe过量或不足,由于Cl2的强氧化性,产物一定是FeCl3。
(8)“84”消毒液的主要成分为NaClO,漂白粉的有效成分为Ca(ClO)2。“84”消毒液和洁厕灵不能混合使用,其原因是ClO-+Cl-+2H+===Cl2↑+H2O。
(9)液溴需要用水封,溴蒸气呈红棕色,液溴呈深红棕色,溴水呈橙色,溴的CCl4溶液呈橙红色。
(10)除去附着在试管内壁上的硫,除了用热的NaOH溶液外,还可以用CS2,但不能用酒精。
(11)SO2使含有酚酞的NaOH溶液褪色,表现SO2酸性氧化物的性质;使品红溶液褪色,表现SO2的漂白性;使溴水、酸性KMnO4溶液褪色,表现SO2的还原性;SO2与H2S反应,表现SO2的氧化性;SO2和Cl2等体积混合通入溶液中,漂白性不但不增强,反而消失。
(12)把SO2气体通入BaCl2溶液中,没有沉淀生成,但若通入NH3或加入NaOH溶液,或把BaCl2改成Ba(NO3)2均有白色沉淀生成,前两者生成BaSO3沉淀,后者生成BaSO4沉淀。
(13)浓HNO3和Cu(足量)、浓H2SO4和Cu(足量)、浓盐酸和MnO2(足量)在反应时,随反应进行,产物会发生变化或反应停止。注意区分Zn和浓H2SO4的反应。
(14)C与浓硫酸反应时,反应产物的确定应按以下流程进行:无水CuSO4确定水→品红溶液确定SO2→酸性KMnO4溶液除去SO2→品红溶液检验SO2是否除净→澄清石灰水检验CO2。
(15)自然界中无游离态的硅,通常原子晶体不导电,但硅是很好的半导体材料,是制作光电池的材料。SiO2不导电,是制作光导纤维的材料。
(16)工业上制备粗硅,是用过量的C和SiO2在高温下反应,由于C过量,生成的是CO而不是CO2,该反应必须在隔绝空气的条件下进行。
(17)氢氟酸不能用玻璃容器盛放;NaOH溶液能用玻璃试剂瓶,但不能用玻璃塞。
(18)酸性氧化物一般能与水反应生成酸,但SiO2不溶于水;酸性氧化物一般不与酸作用,但SiO2能与HF反应。
(19)硅酸盐大多难溶于水,常见可溶性硅酸盐是硅酸钠,其水溶液称为泡花碱或水玻璃,但却是盐溶液。硅胶(mSiO2·nH2O)是一种很好的无毒干燥剂。
(20)H2CO3的酸性大于H2SiO3的酸性,所以有Na2SiO3+CO2(少量)+H2O===H2SiO3↓+Na2CO3,但高温下Na2CO3+SiO2Na2SiO3+CO2↑也能发生,原因可从两方面解释:①硅酸盐比碳酸盐稳定;②从化学平衡角度,由高沸点难挥发的固体SiO2制得低沸点易挥发的CO2气体。
(21)水泥、玻璃与陶瓷是三大传统无机非金属材料;碳化硅、氮化硅等是新型无机非金属材料。
(22)NO只能用排水法或气囊法收集。
(23)在NO或NO2与O2通入水的计算中常用到4NO+3O2+2H2O===4HNO3、4NO2+O2+2H2O===4HNO3两个方程式。
(24)浓HNO3显黄色是因为溶有NO2,而工业上制备的盐酸显黄色,是因为溶有Fe3+。
(25)硝酸、浓H2SO4、次氯酸具有强氧化性,属于氧化性酸,其中HNO3、HClO见光或受热易分解。
(26)强氧化性酸(如HNO3、浓H2SO4)与金属反应不生成H2;金属和浓HNO3反应一般生成NO2,而金属和稀HNO3反应一般生成NO。
(27)实验室制备NH3,除了用Ca(OH)2和NH4Cl反应外,还可用浓氨水的分解(加NaOH固体或CaO)制取,而检验NH需用浓NaOH溶液并加热,用湿润的红色石蕊试纸检验生成的气体,以确定NH的存在。
(28)收集NH3时,把一团干燥的棉花放在试管口,以防止与空气对流;收集完毕,尾气处理时,应在试管口放一团用稀硫酸浸湿的棉花,以吸收NH3。
(29)铜与浓HNO3反应在试管内就能看到红棕色的NO2,而与稀HNO3反应时需在试管口才能看到红棕色气体。
(30)浓盐酸和浓氨水反应有白烟生成,常用于HCl和NH3的相互检验。
(31)NH3、HCl、SO2、NO2可用水进行喷泉实验,水溶性小的气体可用其他溶剂(如CO2和NaOH溶液)进行喷泉实验。
高频考点二 常见非金属单质及其化合物的制备
1.氯气和氨气的实验室制法
物质
氯气
氨气
制备原理
MnO2+4HCl(浓)MnCl2+Cl2↑+2H2O
2NH4Cl+Ca(OH)2CaCl2+2H2O+2NH3↑
H3·H2O(浓)+CaO===NH3↑+Ca(OH)2
实验装置
注意事项
①实验前检查装置的气密性
②净化:先通过饱和食盐水除去氯化氢气体,再通过浓硫酸除去水蒸气
③收集:一般用向上排空气法收集
④尾气处理:用NaOH浓溶液吸收,反应的化学方程式为2NaOH+Cl2===NaCl+NaClO+H2O
①实验前检查装置的气密性
②净化:应用碱石灰除去水蒸气,不能用浓硫酸和氯化钙作干燥剂
③收集:一般用向下排空气法收集
④尾气处理:用水或酸液吸收,但要防止发生倒吸
2.常见非金属单质及其化合物的工业制法
(1)单质
氯气
溴单质
碘单质
制备方法
电解饱和食盐水
海水提溴
海带中提碘
反应原理
2NaCl+2H2O
2NaOH+Cl2↑+H2↑
Cl2+2Br-===Br2+2Cl-
Br2+SO2+2H2O===2Br-+4H++SO
Cl2+2Br-===Br2+2Cl-
Cl2+2I-===2Cl-+I2
制备流程
粗盐精盐―→饱和食盐水氯气
(2)化合物
氨
硝酸
制备方法
工业合成氨
氨氧化法
反应原理
N2+3H22NH3
4NH3+5O24NO+6H2O
2NO+O2===2NO2
3NO2+H2O===2HNO3+NO
制备流程
3.硫酸工业
工业上接触法制硫酸的主要设备及生产流程如下图:
各进口或出口物质的名称为:
A:含硫矿石(如FeS2);B:炉渣;C:二氧化硫、氧气、氮气;D:尾气(SO2、O2、N2)。
接触法制硫酸分为三个阶段:
生产阶段
设备
主要反应
造气
沸腾炉
S+O2SO2或4FeS2+11O22Fe2O3+8SO2
接触氧化
接触室
2SO2+O22SO3
SO3吸收
吸收塔
SO3+H2O===H2SO4
【典例剖析】
【例1】(2022•江苏卷)氮及其化合物的转化具有重要应用。下列说法不正确的是( )
A.自然固氮、人工固氮都是将N2转化为NH3
B.侯氏制碱法以H2O、NH3、CO2、NaCl为原料制备NaHCO3和NH4Cl
C.工业上通过NH3催化氧化等反应过程生产HNO3
D.多种形态的氮及其化合物间的转化形成了自然界的“氮循环”
【答案】A
【解析】A项,自然固氮是将N2转化为含氮化合物,不一定是转化为NH3,比如大气固氮是将N2会转化为NO,A错误;B项,侯氏制碱法以H2O、NH3、CO2、NaCl为原料制备NaHCO3和NH4Cl,反应的化学方程式为H2O+NH3+CO2+NaCl=NaHCO3↓+NH4Cl,B正确;C项,工业上通过NH3催化氧化等反应过程生产HNO3,相关的化学反应方程式为4NH3+5O24NO+6H2O、2NO+O2=2NO2、3NO2+H2O=2HNO3+NO、4NO2+O2+2H2O=4HNO3,C正确;D项,氮元素在自然界中既有游离态又有化合态,多种形态的氮及其化合物间的转化形成了自然界的“氮循环”,D正确;故选A。
【例2】(2021•山东卷)工业上以SO2和纯碱为原料制备无水NaHSO3的主要流程如图,下列说法错误的是( )
A.吸收过程中有气体生成 B.结晶后母液中含有NaHCO3
C.气流干燥湿料时温度不宜过高 D.中和后溶液中含Na2SO3和NaHCO3
【答案】B
【解析】根据工艺流程逆向分析可知,以二氧化硫和纯碱为原料,得到结晶成分为NaHSO3,则母液为饱和NaHSO3和过量的二氧化硫形成的亚硫酸,溶液呈酸性,所以加入纯碱进行中和,涉及的反应为:H2SO3+2Na2CO3= Na2SO3+ 2NaHCO3,NaHSO3+ Na2CO3= Na2SO3+ NaHCO3,所以调节pH为8进行中和后得到Na2SO3和NaHCO3,通入二氧化硫气体进行混合吸收,此时吸收过程中发生反应为:Na2SO3+SO2+H2O=2NaHSO3↓,SO2+ NaHCO3= CO2+ NaHSO3↓,此时会析出大量NaHSO3晶体,经过离心分离,将得到的湿料再进行气流干燥,最终得到NaHSO3产品。A项,吸收过程中有二氧化碳生成,A正确;B项,结晶后母液中含饱和NaHSO3和过量的二氧化硫形成的亚硫酸,没有NaHCO3,假设产物中存在NaHCO3,则其会与生成的NaHSO3发生反应,且NaHCO3溶解度较低,若其残留于母液中,会使晶体不纯,假设不成立,B错误;C项,NaHSO3高温时易分解变质,所以气流干燥过程中温度不宜过高,C正确;D项,中和后溶液中含Na2SO3和NaHCO3,D正确;故选B。
【变式探究】
1.下列关于气体制备的说法不正确的是( )
A.用碳酸钠粉末可以制备CO2
B.用铁片和稀H2SO4反应制取H2时,为加快产生H2的速率可改用浓H2SO4
C.加热分解NH4HCO3固体,将所得的气体进行适当处理可获得NH3
D.用KMnO4固体和用KClO3固体制备O2的装置完全相同
2.下列气体的制备和性质实验中,由现象得出的结论错误的是( )
选项
试剂
试纸或试液
现象
结论
A
浓氨水、生石灰
红色石蕊试纸
变蓝
NH3为碱性气体
B
浓盐酸、浓硫酸
pH试纸
变红
HCl为酸性气体
C
浓盐酸、二氧化锰
淀粉碘化钾试液
变蓝
Cl2具有氧化性
D
亚硫酸钠、硫酸
品红试液
褪色
SO2具有还原性
3.工业上制备高纯硅有多种方法,其中的一种工艺流程如下:
已知:流化床反应的产物中,除SiCl4外,还有SiHCl3、SiH2Cl2、SiH3Cl、FeCl3等。
下列说法正确的是( )
A.电弧炉中发生的反应为C+SiO2CO2↑+Si
B.SiCl4进入还原炉之前需要经过蒸馏提纯
C.每生产l mol高纯硅,需要44. 8L Cl2(标准状况)
D.该工艺Si的产率高,符合绿色化学要求
4.以下是在实验室模拟“侯氏制碱法”生产流程的示意图:
则下列叙述错误的是( )
A.A气体是NH3,B气体是CO2
B.侯氏制碱法的工艺过程中应用了物质溶解度的差异
C.第Ⅲ步操作用到的主要玻璃仪器是烧杯、漏斗、玻璃棒
D.第Ⅳ步操作是将晶体溶于水后加热、蒸发、结晶
5.南海是一个巨大的资源宝库,开发利用海水资源是科学研究的重要课题。下图为海水资源利用的部分过程,有关说法不正确的是 ( )
A.海水淡化的方法主要有蒸馏法、电渗析法、离子交换法
B.氯碱工业中采用阳离子交换膜可提高产品的纯度
C.由MgCl2·6H2O得到无水MgCl2的关键是要低温小火烘干
D.溴工业中③、④的目的是富集溴元素,溴元素在反应③、⑤中均被氧化,在反应④中被还原
物质制备的基本思路
(1)明确物质制备原理:进行物质制备实验设计前必须先认真审题,明确要制备的物质,弄清题目有哪些新信息,综合学过的知识,通过类比、分析、迁移,从而明确制备原理。
(2)选择实验仪器与实验试剂:根据制备的物质的性质、需要的反应条件,选择合理的实验仪器和试剂。例如:制备的物质具有强烈的腐蚀性,就不能选用橡胶管连接实验仪器;若反应条件是加热,且温度不超过100 ℃,就可以选择水浴加热装置。
(3)设计物质制备步骤:根据物质制备的原理以及所选用的实验仪器和试剂,设计出合理的实验装置和实验操作步骤,实验步骤应完整、简明。考生应该具备识别典型的实验仪器装置图的能力,这是评价实验方案的能力之一。
(4)检验制备物质的纯度:采用可行的方法对制备的物质进行检验,确定实验是否成功。
高频考点三 非金属及其化合物的性质转化
1.卤素及其重要化合物
2.碳、硅及其化合物
3.硫及其化合物
4.氮及其化合物
【典例剖析】
【例1】在给定的条件下,下列选项所示的物质间转化均能一步实现的是
A. B.
C. D.
【答案】A
【解析】SiO2+2NaOH=Na2SiO3+H2O,Na2SiO3+CO2+H2O=H2SiO3↓+Na2CO3,A正确;S与O2点燃生成SO2,SO2 与BaCl2溶液不反应,与Ba(OH)2反应生成白色沉淀BaSO3,SO2+Ba(OH)2=BaSO3↓+H2O,B错误;氨气和氧气在催化剂的存在下可以生成一氧化氮气体,而不是生成二氧化氮气体,C错误;加热条件下,Mg2+水解程度增大,生成Mg(OH)2,得不到MgCl2,D错误。
【例2】(2021•辽宁选择性考试)含S元素的某钠盐a能发生如图转化。下列说法错误的是( )
A.a可能为正盐,也可能为酸式盐 B.c为不溶于盐酸的白色沉淀
C.d为含极性键的非极性分子 D.反应②中还可能生成淡黄色沉淀
【答案】C
【解析】由题干信息可知,盐a与足量的稀盐酸产生刺激性气味气体d,d能使KMnO4溶液褪色,故d为SO2,则盐a为Na2SO3或者NaHSO3,也可能是Na2S2O3,盐a与足量Cl2反应后将生成SO42-,与BaCl2溶液反应得到沉淀c,故c为BaSO4。A项,由分析可知,盐a为Na2SO3或者NaHSO3,也可能是Na2S2O3,故a可能为正盐,也可能为酸式盐,A正确;B项,由分析可知,c为BaSO4,故c为不溶于盐酸的白色沉淀,B正确;C项,由分析可知,d为SO2,由SO2易溶于水并根据“相似相溶”原理可知,d是含有极性键的极性分子,C错误;D项,由分析可知,盐a为Na2SO3或者NaHSO3,也可能是Na2S2O3,当Na2S2O3+2HCl=2NaCl+S↓+SO2↑+H2O,反应②中还可能生成淡黄色沉淀,D正确;故选C。
【变式探究】
1.利用自然资源制备相关化学物质,下列化学工艺不可行的是( )
A.提取食盐后母液含Br2的液体粗溴纯溴
B.石英砂粗硅粗四氯化硅高纯硅
C.FeS2SO2H2SO3H2SO4
D.铝土矿Na[Al(OH)4]溶液Al(OH)3Al2O3铝
2.均含有短周期元素W的X、Y、Z三种物质间的转化关系如图所示。下列说法不正确的是( )
A.W可能是非金属元素
B.X可能是氧化物
C.Y、Z之间的转化可能是氧化还原反应
D.Y和Z在溶液中反应可能生成X
3.(2022·河南省南阳市高三期中)甲、乙、丙三种不同的物质中均含有同一种元素,反应④为置换反应,往乙溶液中滴加溶液,乙溶液变为血红色。它们之间的转化关系如图所示(部分反应物及生成物已略去)。下列说法错误的是( )
A.反应①、②可能为化合反应
B.反应④的另一反应物可以为离子化合物的水溶液
C.甲为金属单质,也可能为非金属单质
D.若甲为金属单质,甲、乙、丙中的相同元素化合价不同
4.(2022·山西省吕梁市高三期中联考)X、Y、Z三种物质何存在如下图所示的转化关系。下列说法错误的是( )
A.若a处强碱,则X与Z的溶液可能反应生成Y
B.若a是氧气,则Y一定是氧化物
C.若a是金属单质,则Y、Z中a的化合价可能是
D.若a是强酸,则Y既可能与酸反应又可能与碱反应
5.下表各组物质之间通过一步反应实现如图所示转化关系,且与表中的条件也匹配的是
解答无机推断题五步骤
一审:审清题意,从题干→问题→框图迅速浏览一遍,尽量在框图中把相关信息表示出来。
二找:找“题眼”即找到解题的突破口。“题眼”主要有:物质的特殊颜色、特征反应现象、特殊反应条件、特征转化关系、特征数据等。
三析:从题眼出发,联系新信息及所学的旧知识,大胆猜测,顺藤摸瓜,应用正逆向思维、横向纵向思维等多种思维方式进行综合分析、推理,初步得出结论。
四验:验证确认,将结果放入原题检验,完全符合才算正确。
五答:按题目要求写出答案。
【高考二轮复习】2023年高考化学精讲+精练+小测(全国通用)——专题07 非金属及其化合物(练)(原卷版+解析版): 这是一份【高考二轮复习】2023年高考化学精讲+精练+小测(全国通用)——专题07 非金属及其化合物(练)(原卷版+解析版),文件包含专题07非金属及其化合物练解析版docx、专题07非金属及其化合物练原卷版docx等2份试卷配套教学资源,其中试卷共53页, 欢迎下载使用。
【高考二轮复习】2023年高考化学精讲+精练+小测(全国通用)——专题07 非金属及其化合物(测)(原卷版+解析版): 这是一份【高考二轮复习】2023年高考化学精讲+精练+小测(全国通用)——专题07 非金属及其化合物(测)(原卷版+解析版),文件包含专题07非金属及其化合物测解析版docx、专题07非金属及其化合物测原卷版docx等2份试卷配套教学资源,其中试卷共31页, 欢迎下载使用。
【高考二轮复习】2023年高考化学精讲+精练+小测(全国通用)——专题03 离子反应(讲)(原卷版+解析版): 这是一份【高考二轮复习】2023年高考化学精讲+精练+小测(全国通用)——专题03 离子反应(讲)(原卷版+解析版),文件包含专题03离子反应讲教师版docx、专题03离子反应讲学生版docx等2份试卷配套教学资源,其中试卷共33页, 欢迎下载使用。

