初中历史中考复习 专题28 封建时代的亚洲国家(教师版)
展开中考历史一轮复习专项训练专题28 封建时代的亚洲国家(含解析): 这是一份中考历史一轮复习专项训练专题28 封建时代的亚洲国家(含解析),共9页。试卷主要包含了古代日本,阿拉伯帝国等内容,欢迎下载使用。
中考历史一轮复习专题04 封建时代的亚洲国家(测试)(教师版): 这是一份中考历史一轮复习专题04 封建时代的亚洲国家(测试)(教师版),共2页。
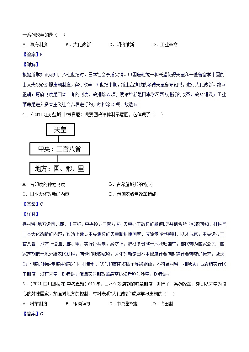
初中历史中考复习 专题29 走向近代(教师版): 这是一份初中历史中考复习 专题29 走向近代(教师版),共17页。试卷主要包含了请将答案正确填写在答题卡上,有人认为等内容,欢迎下载使用。

