所属成套资源:全套人教版高中生物必修2作业含答案
人教版 (2019)必修2《遗传与进化》第3节 DNA的复制精练
展开
这是一份人教版 (2019)必修2《遗传与进化》第3节 DNA的复制精练,共10页。试卷主要包含了 噬菌体侵染细菌的实验证明,如图为真核细胞内的一个基因等内容,欢迎下载使用。
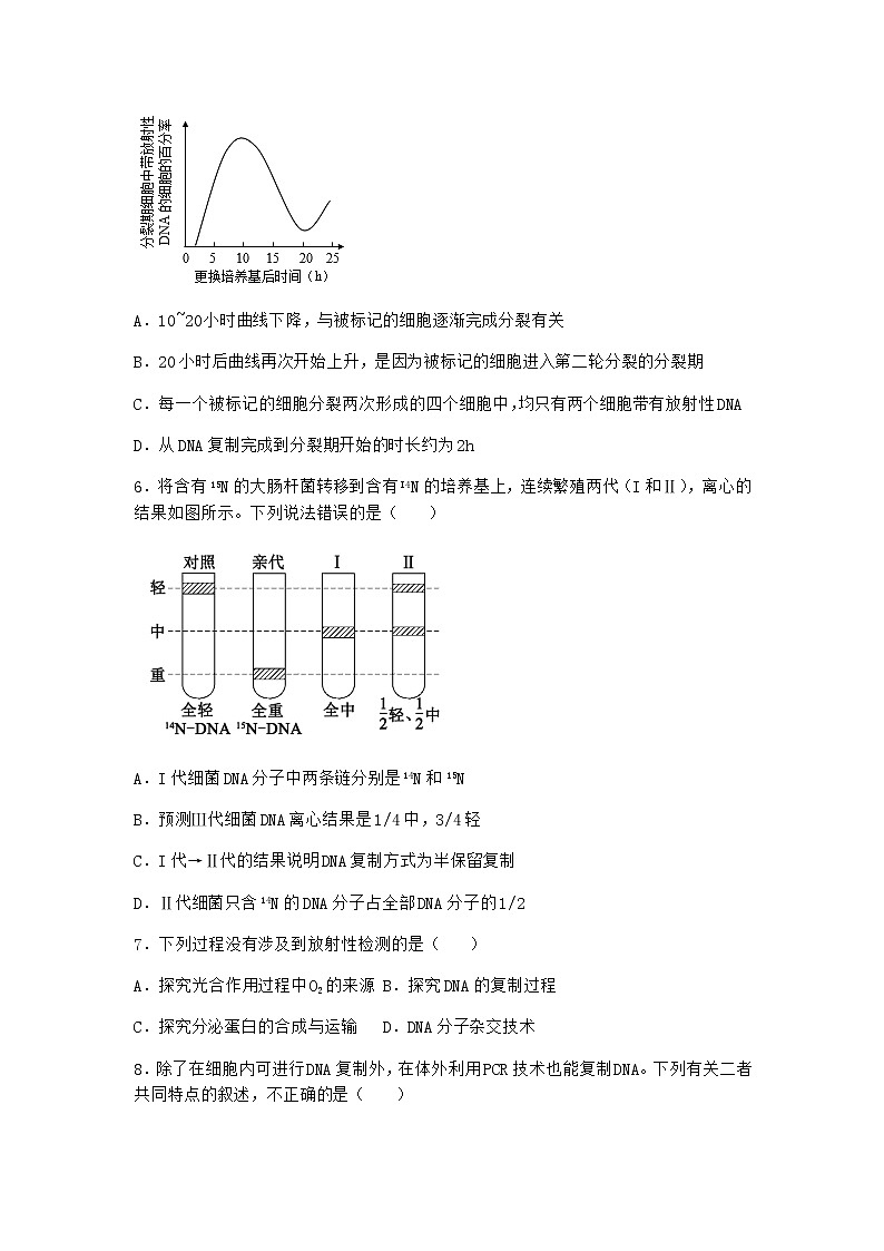
【名师】第3节 DNA的复制-1作业练习一.单项选择1.下列有关生物实验研究课题与实验方法的对应关系,错误的是( )A.探究酵母菌细胞呼吸方式的实验——对比实验法B.DNA双螺旋结构的构建.种群数量的增长曲线——模型建构法C.细胞器的分离.探究DNA的复制方式——差速离心法D.洋葱鳞片叶外表皮细胞的质壁分离的观察——对照实验法2.下列有关部分遗传学经典实验的叙述,正确的是( )A.摩尔根利用果蝇杂交实验证明基因在染色体上且呈线性排列B.富兰克林应用X射线衍射技术推算出DNA呈双螺旋结构C.克里克利用同位素标记技术证明DNA复制方式是半保留复制D.尼伦伯格和马太采用蛋白质体外合成技术破译出全部密码子3. 噬菌体侵染细菌的实验证明( )A. RNA是遗传物质 B. DNA是遗传物质C. 蛋白质遗传物质 D. 多糖是遗传物质4.下列关于生物科学研究方法和相关实验的叙述正确的是( )A.密度梯度离心法:证明DNA分子半保留复制的实验方法和分离细胞器的方法B.构建物理模型法:构建DNA双螺旋结构的模型和种群增长呈S型曲线C.假说演绎法:孟德尔基因分离定律和摩尔根证明基因在染色体上D.同位素标记法:尼伦贝格破译密码子和T2噬菌体侵染大肠杆菌实验5.将分生区细胞培养在含放射性标记胸腺嘧啶的培养基中,短时间后更换到无放射性的培养基中再培养一段时间。测定分裂期细胞中带放射性DNA的细胞的百分率,结果如下图所示。下列分析错误的是( )A.10~20小时曲线下降,与被标记的细胞逐渐完成分裂有关B.20小时后曲线再次开始上升,是因为被标记的细胞进入第二轮分裂的分裂期C.每一个被标记的细胞分裂两次形成的四个细胞中,均只有两个细胞带有放射性DNAD.从DNA复制完成到分裂期开始的时长约为2h6.将含有15N的大肠杆菌转移到含有I4N的培养基上,连续繁殖两代(I和Ⅱ),离心的结果如图所示。下列说法错误的是( )A.I代细菌DNA分子中两条链分别是14N和15NB.预测Ⅲ代细菌DNA离心结果是1/4中,3/4轻C.I代→Ⅱ代的结果说明DNA复制方式为半保留复制D.Ⅱ代细菌只含14N的DNA分子占全部DNA分子的1/27.下列过程没有涉及到放射性检测的是( )A.探究光合作用过程中O2的来源 B.探究DNA的复制过程C.探究分泌蛋白的合成与运输 D.DNA分子杂交技术8.除了在细胞内可进行DNA复制外,在体外利用PCR技术也能复制DNA。下列有关二者共同特点的叙述,不正确的是( )A.都需要用解旋酶将亲代DNA双链解开B.解链过程中都破坏了DNA双链中的氢键C.都具有边解旋边复制和半保留复制的特点D.在DNA聚合酶作用下复制时都遵循碱基互补配对原则9.如图为真核细胞内的一个基因(15N标记)的结构示意图,该基因全部碱基中A占30%。下列说法正确的是( )
A.若该基因含有1000个碱基对,复制3次共需要4200个游离的鸟嘌呤B.将该基因置于14N培养液中复制3次后,含15N的基因占1/4C.该基因的一条链中(C+G)/(A+T)为3:2D.该基因中碱基的比例不一定是(A+G)/(T+C)=110.关于生物学实验中研究方法的叙述,正确的是( )A.运用同位素示踪技术和差速离心法证明DNA的半保留复制B.摩尔根运用类比推理法证明基因在染色体上C.运用模型构建的方法研究酵母菌种群的数量变化D.探究酶活性的最适温度和pH时,可进行预实验以减少实验误差11.下列有关遗传学实验材料的分析,不合理的是( )A.豌豆在自然状态下是纯种,有多对易于区分的相对性状,适合作为研究遗传规律的实验材料B.肺炎双球菌的S型和R型在自然状态下可以相互转化,适合作为研究遗传物质的实验材料C.T2噬菌体只含有DNA和蛋白质,且侵染时两者会分离,适合作为研究遗传物质的实验材料D.大肠杆菌易于培养.结构简单.繁殖快,适合作为研究DNA复制方式的实验材料12.如图1表示的是细胞内DNA复制过程,图2表示图1中RNA引物去除并修复的过程。相关叙述正确的是( )A.两条子链合成过程所需的RNA引物数量不同B.酶1.2可催化RNA降解,去除引物C.酶3是DNA聚合酶,催化游离的核糖核苷酸连接到DNA单链上D.酶4是DNA连接酶,催化两个DNA单链片段的连接13.下列有关DNA复制的说法,错误的是( )A.DNA复制可发生在真核细胞分裂的间期B.DNA的半保留复制方式有利于保持遗传信息的连续性C.DNA能够准确复制与碱基互补配对密切相关D.科学家用32P标记DNA证明了DNA的复制方式为半保留复制14.有人将不含放射性的大肠杆菌DNA放在含有3H-胸腺嘧啶的培养基中培养,给以适当的条件,让其进行复制,得到图甲所示的结果。乙图为真核生物染色体上DNA分子复制过程示意图。下列对甲图和乙图的分析,错误的是( )A.甲图说明,原核细胞的DNA复制从起点开始双向进行B.乙图说明,真核细胞的DNA复制从多个位点同时开始C.甲.乙两图中DNA分子复制都是边解旋边双向复制的D.乙图所示真核生物的这种复制方式提高了复制速率15.下列关于生命科学史的描述正确的是( )A.萨顿通过研究蝗虫精子和卵子的形成以及受精作用,最终采用假说-演绎法证明了基因在染色体上B.摩尔根和他的学生发明了基因位于染色体相对位置的方法,证明了基因在染色体上呈线性排列C.美国科学家梅塞尔森和斯塔尔利用放射性同位素标记法证明了 DNA 是主要的遗传物质D.沃森和克里克成功拍摄了 DNA 的衍射图谱,并提出了 DNA 的双螺旋结构模型
参考答案与试题解析1.【答案】C【解析】探究酵母菌细胞呼吸方式的实验是将酵母菌有氧呼吸过程和无氧呼吸过程进行对比;沃森和克里克发现DNA双螺旋结构搭建了DNA的物理模型;分离细胞器的方法是差速离心法,探究DNA的复制方式用的是密度梯度离心法。解答:A.探究酵母菌细胞呼吸方式的实验是对比实验,A正确;B.DNA双螺旋结构的发现采用了物理模型建构法,种群数量的增长曲线采用了数学模型建构法,B正确;C.细胞器的分离用到了差速离心法,探究DNA的复制方式用的是密度梯度离心法,C错误;D.洋葱鳞片叶外表皮细胞的质壁分离的观察用到了自身前后对照,D正确。故选C。2.【答案】A【解析】3.【答案】B【解析】噬菌体属于DNA病毒,只含有DNA和蛋白质,而且噬菌体侵染细菌时,只有DNA进入细菌,蛋白质外壳留在细菌外,根据噬菌体侵染细菌之后的后续放射性分析发现子代噬菌体中检测到了32P的放射性,而没有检测到35S的放射性,由此证明了DNA才是在亲子代之间有连续性的物质,因此该实验证明DNA是遗传物质。即B正确。故选B。4.【答案】C【解析】分离细胞器的方法是差速离心法;DNA双螺旋的结构属于物理模型;孟德尔发现基因的分离和自由组合定律及摩尔根用果蝇证明白眼基因位于X染色体上都使用了假说-演绎法;赫尔希和蔡斯利用同位素标记法证明噬菌体的遗传物质是DNA。解答:A.用密度梯度离心法证明DNA的复制方式为半保留复制,但分离细胞器的方法是差速离心法,A错误;B.构建DNA双螺旋结构的模型属于构建物理模型,种群增长呈S型曲线属于数学模型,B错误;C.孟德尔基因分离定律和摩尔根证明基因在染色体上均采用了假说演绎法,C正确;D.尼伦贝格破译密码子没有用到同位素标记法,D错误。故选C。5.【答案】C【解析】分析题图可知:纵坐标为分裂期细胞中带放射性DNA的细胞百分率,其时间段不包括分裂间期。图中从起点到最高点为细胞逐渐进入分裂期;10-20小时下降,被标记的细胞逐渐完成分裂;20-25小时,第二轮细胞完成间期进入分裂期。解答:A.10-20小时被标记的细胞逐渐完成分裂进入分裂间期,故10-20小时曲线下降,与被标记的细胞逐渐完成分裂有关,A正确;B.20小时之后被标记的细跑再次进入分裂期,故20小时之后曲线再次上升,B正确;C.细胞内有多对染色体(不是只有一条染色体), 在有丝分裂后期,子染色体被移向两极,分裂形成的四个细胞中不可能均有两个带有放射性,C错误;D.细胞被标记说明已完成了复制,而题干又说“短时间”故约2h,D正确。故选C。6.【答案】C【解析】7.【答案】B【解析】同位素可用于追踪物质的运行和变化规律,科学家通过追踪示踪元素标记的化合物,可以弄清化学反应的详细过程。这种科学研究方法叫做同位素标记法。解答:A.探究光合作用过程中用18O标记水,证明光合作用所释放的氧气全部来自于水,对于氧气是否有放射性进行检测,A不符合题意;B.探究DNA的复制过程用15N标记后又采用密度梯度离心的方法进行比较,没有进行放射性检测,B符合题意;C.用3H标记氨基酸,探明分泌蛋白的合成与分泌过程,对于蛋白质是否有放射性进行检测,C不符合题意;D.DNA分子杂交的基础是具有互补碱基序列的DNA分子,可以通过碱基对之间形成氢键等,形成稳定的双链区,该方法的探针需要用同位素标记,此后进行放射性检测,D不符合题意。故选B。8.【答案】AC【解析】生物体细胞内的DNA复制开始时,在解旋酶的作用下可以解开DNA双链;在体外利用PCR技术扩增目的基因时,加热至90~95℃引起模板DNA解链为单链,上述两个解链过程均破坏了DNA分子双链间的氢键。DNA复制无论是在细胞内还是细胞外,均遵循碱基互补配对。解答:AB.在细胞内进行DNA复制时,需要解旋酶打开双链之间的氢键,在体外进行PCR扩增时,利用高温即加热至90-95度通过变性破坏双链之间的氢键,A错误.B正确;C.细胞内进行DNA复制时是边解旋边复制的,在体外进行利用PCR技术扩增DNA时是先解链后复制的,即先将亲代DNA受热变性后解链为单链,再降低温度使引物与单链相应互补序列结合,然后在DNA聚合酶作用下进行延伸,C错误;D.不管是在细胞内进行DNA复制,还是在体外利用PCR技术扩增DNA,在DNA聚合酶作用下复制时都遵循碱基互补配对原则,D正确。故选AC。9.【答案】B【解析】10.【答案】C【解析】高中生物学实验中运用了多种研究方法,常考的方法有:同位素标记法.差速离心法.染色法.对比实验法.对照实验法.模型建构法.假说-演绎法.类比推理法.密度梯度离心法.荧光标记法.调查法等。解答:A.证明DNA的半保留复制运用了同位素示踪技术和密度梯度离心法,A错误;B.摩尔根证明基因在染色体上运用了假说一演绎法,B错误;C.研究酵母菌种群的数量变化运用了数学模型构建的方法,C正确;D.探究酶活性的最适温度和PH时,可进行预实验摸索实验设计的科学性和可行性.进一步探究实验条件,避免造成人力.物力和财力的浪费,D错误。11.【答案】B【解析】12.【答案】ABD【解析】DNA的双链是反向平行的,从图中看出,DNA复制时,以其中一条链为模板合成连续的子链,而另一条链中是先合成不连续的子链,在酶1.2.3.4的作用下形成完整的新子链。解答:A.DNA复制时,其中一条链的复制是连续的,只需一个引物,而另一条链的复制是不连续的,形成多个子链DNA片段,所以需要多个引物,因此两条子链合成过程所需的RNA引物数量不同,A正确;B.从图中看出,酶1.2可以将RNA引物降解,使得一条链缺少一段碱基序列,B正确;C.DNA复制的原料是脱氧核苷酸,所以酶3的作用是催化游离的脱氧核苷酸连接到DNA单链上,C错误;D.从图中看出,酶4催化DNA单链片段连接形成DNA长链,是DNA连接酶,D正确。故选ABD。13.【答案】D【解析】14.【答案】B【解析】从甲图中不难看出DNA复制的双向性。从乙图中不难看出真核细胞DNA分子复制的特点:(1)多起点复制;(2)边解旋边复制;(3)双向复制。解答:A.从甲图中看出,复制的起点在中间,向向两边双向复制,A正确;B.从乙图中看出,复制环的大小不同,所以它们并不是同时复制,B错误;C.甲.乙两图中DNA分子复制都是边解旋边双向复制的,C正确;D.乙图所示真核生物的多起点,双向复制的复制方式大大提高了复制的速率,D正确。故选B。15.【答案】B【解析】
相关试卷
这是一份人教版 (2019)必修2《遗传与进化》第3章 基因的本质第3节 DNA的复制随堂练习题,共8页。试卷主要包含了用15N标记的DNA分子,DNA分子的半保留复制是指等内容,欢迎下载使用。
这是一份高中生物人教版 (2019)必修2《遗传与进化》第3节 DNA的复制习题,共13页。试卷主要包含了胡萝卜,某基因等内容,欢迎下载使用。
这是一份高中生物人教版 (2019)必修2《遗传与进化》第3节 DNA的复制测试题,共12页。

