【中考一轮复习】2023年中考生物济南版复习训练卷十八 专题18 生命的起源和进化(含解析)
展开班级______姓名______
一、单选题
1.下列关于生物进化总趋势的叙述,不合理的是( )
A.从体型小的生物到体型大的生物
B.从水生生物到陆生生物
C.从结构简单的生物到结构复杂的生物
D.从低等生物到高等生物
2.生命起源过程中有机小分子物质形成的有机大分子物质是( )
A.氨基酸、单糖等B.二氧化碳、甲烷等
C.氮气、水蒸气等 D.蛋白质、核酸等
3.下列关于地球上生命起源、进化的描述,错误的是( )
A.米勒实验证明了生命是在原始地球上产生的
B.海洋是生命的摇篮
C.在生命进化的历程中,生物从水生到陆生,从简单到复杂
D.存活至今的各种生物,都是适应其生活环境的
4.米勒的实验证明了( )
A.在原始地球条件下,无机小分子可以形成有机小分子
B.在原始地球条件下,有机小分子可以形成无机小分子
C.在原始地球条件下,有机小分子可以形成有机大分
D.在原始地球条件下,有机小分子可以形成原始生命
5.米勒的实验为以下哪一种说法提供了证据( )
A.原始地球条件下可以形成生命
B.生命在原始海洋中形成
C.原始地球条件下可以产生氨基酸等有机物
D.甲烷、氨、硫化氢是原始大气的主要成分
6.地质工作者在不同的地层内发掘到许多化石.甲层中发掘出恐龙蛋、始祖鸟、龟化石;乙层中发掘出马、象牙、犀牛等化石;丙层中发掘出三叶虫、珊瑚、乌贼等化石.据此推断这些地层的年代由远到近的顺序是( )
A.甲、乙、丙B.乙、甲、丙C.丙、乙、甲D.丙、甲、乙
7.下列动物按照从低等到高等的顺序排列,正确的是( )
A.环节动物﹣节肢动物﹣鱼类﹣两栖动物﹣鸟类
B.节肢动物﹣鱼类﹣两栖动物﹣鸟类﹣环节动物
C.节肢动物﹣鱼类﹣两栖动物﹣环节动物﹣鸟类
D.两栖动物﹣环节动物﹣鸟类﹣节肢动物﹣鱼类
8.下列有关生物进化的叙述中,正确的是( )。
A.化石为生物进化提供了唯一证据
B.生物进化遵循从无到有,从小到大的规律
C.“始祖鸟”化石是爬行类进化成鸟类的典型证据
D.科学家发现,越简单、越低等的化石总是出现在越新近的地层里
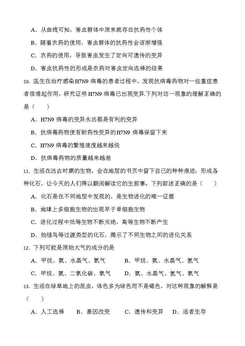
9.如图是某农田长期使用一种农药后,害虫群体的密度变化曲线.下列分析不符合达尔文进化观点的是( )
A.从曲线可知,害虫群体中原来就存在抗药性个体
B.随着农药的使用,害虫群体的抗药性会逐渐增强
C.农药的使用,导致害虫发生了定向可遗传的变异
D.害虫抗药性的形成是农药对害虫定向选择的结果
10.医生在治疗感染H7N9病毒的患者过程中,发现抗病毒药物对一些重症患者很难起作用,研究证明H7N9病毒已出现变异.下列对这一现象的理解正确的是( )
A.H7N9病毒的变异永远都是有利的变异
B.抗病毒药物使有耐药性变异的H7N9病毒保留下来
C.H7N9病毒的繁殖速度越来越快
D.抗病毒药物的质量越来越差
11.生活在远古时期的生物,会在地层的书页中留下自己的种种痕迹,形成各种化石,让今天的人们得以翻阅解读它的生前事。下列叙述正确的是( )
A.化石是在不同地层中发现的,是生物进化的唯一证据
B.地球上多细胞生物的出现早于单细胞生物
C.进化过程中低等生物不断灭绝,高等生物不断产生
D.始祖鸟等过渡类型的化石,揭示了不同生物之间的进化关系
12.下列可能是原始大气的成分的是
A.甲烷、氨、水蒸气、氧气B.甲烷、氨、水蒸气、氢气
C.甲烷、氨、二氧化碳、氧气D.氨、水蒸气、氢气、氧气
13.生活在绿草地上的昆虫,体色多为绿色而不是褐色,对这种现象的解释是( )
A.人工选择B.基因改变C.遗传和变异D.适者生存
14.研究生物进化的最直接的证据是
A.古代生存的生物B.现在生存的生物
C.生物“进化树”D.古代生物的化石
15.下列各项中原始大气中所没有的是( )
A.氢B.水C.氨D.氧
16.桦树林中出现了一些云彬的幼苗,云彬长大后,其高度超过桦树,桦树因不耐阴而逐渐死亡,桦树林最终被云彬取代,这一变化过程表明( )
A.种内斗争有利于物种延续
B.适者生存是通过生存斗争来实现的
C.云彬的进化程度比桦树高
D.云彬的结构比桦树复杂
17.达尔文认为,生物不断进化的主要原因是通过( )
A.环境的改变B.自然选择C.遗传D.变异
18.“生物进化树”可以简明地表示出生物进化的规律,下列不符合生物进化规律的是( )
A.由大到小B.由低等到高等
C.由水生到陆生D.由简单到复杂
19.下面是小勇同学学习了《生命的起源与进化》以后总结的观点,小旭同学说其中有一项是错误的,你认为错误的一项是( )
A.米勒的实验可以说明原始地球能形成构成生物体的有机物
B.原始生命诞生的标志是原始新陈代谢和个体增殖
C.地层中不同地质年代的化石揭示了生物进化的顺序
D.结晶牛胰岛素的合成,证明了生命起源过程中无机物可以形成有机小分子物质
20.自然界中的生物,通过激烈的生存斗争,适者生存,不适者被淘汰,这种现象属于
A.过度繁殖B.生存斗争C.遗传与变异D.自然选择
二、填空题
21.达尔文以 学说为核心的生物进化理论,解释了生物进化和发展的原因。
三、判断题
22.判断题
(1)古人类的化石,是研究人类起源问题的直接证据。(判断对错)
(2)胎儿是通过自身的呼吸系统和消化系统从母体中获取营养物质和氧气。(判断对错)
(3)肝脏分泌的胆汁不含消化酶,所以对食物不起消化作用。(判断对错)
(4)小肠能吸收氨基酸、麦芽糖等物质,是吸收的主要场所。(判断对错)
(5)肠液和胰液都含有消化糖类、脂肪、蛋白质的酶。(判断对错)
四、读图理解题
23.综合运用
生物从无到有、到如今种类繁多,经历了漫长的进化过程,该过程中进化与适应观、结构与功能观等生命观念体现得淋滴尽致。请作答:
(1)原始地球上尽管不能形成生命,但能产生构成生物体的 ,它们汇集到原始海洋中经过漫长岁月才形成原始生命,最终进化成现在的生命,其中人类和现代类人猿的共同祖先是 。
(2)关于进化的原因,以洞穴生活的墨西哥脂鲤盲鱼(右图)种群出现为例说明:脂鲤有很强的 ,它们为了获得足够的食物和空间进行 ,脂鲤具有遗传和变异的特性,变异是 (填“定向”或“不定向”)的;正常脂鲤遗传时变异产生了盲鱼,而盲鱼在洞穴生活中是有利变异更容易生存,并将这些变异遗传给下一代,最终形成新的种群。
(3)各种生物在进化过程中,形成了各自适应环境的形态结构和生活习性,在现存的生物中,有许多非常简单、低等的生物并没有在进化过程中灭绝,而且分布还非常广泛,为什么?
(4)生物的适应性普遍存在,请填表。
五、实验探究题
24.近年来,出现了一种被命名为H7N9的新亚型禽流感病毒,使我国家禽养殖业受到较大影响,而且该病毒还能使人致病、致死,威胁公共卫生安全。请据此回答:
(1)H7N9型禽流感病毒在传染病学中被称为 。
(2)为预防禽流感疫情的蔓延,将疫区周围3公里的家禽全部扑杀,这属于预防传染病的哪种施? 。
(3)目前H7N9型禽流感疫苗已研制成功,有效地控制了H7N9型禽流感的蔓延。现有一批H1N1型禽流感疫苗,能否用该疫苗来预防H7N9型禽流感呢?我们设计如下实验
实验步骤:
①取健康小白鼠若干只,平均分为甲、乙两组
②甲组注射H1N1型禽流感疫苗,乙组注射等量的蒸馏水
③一段时间后,分别给两组小白鼠注射等量的患H7N9型禽流感的活禽提取液,然后观察两组小白鼠的健康状况。
该实验的变量是: 观察实验结果发现两组小白鼠的患病情况没有差别,则实验结论是: 。
(4)近年来由于人们滥用抗生素,出现了“超级细菌”(超耐药性的细菌),为我们敲响了滥用抗生素的警钟“超级细菌”的产生可以用达尔文的 学说解释。
六、综合题
25.根据题意,回答问题
(1)生物化石是指生物的 、 (如卵、粪便等)或 (如动物的脚印、爬迹等),由于某种原因被深埋在地层中,经过若干万年的复杂变化而逐渐形成的。 它们 地出现在不同地质年代的地层中,越 、越 的生物 化石出现在越古老的地层里,越 、越 的生物化石出现在越新近形成的地层里,说明生物是 的。
(2)始祖鸟化石是 类进化成 类的证据。
答案解析部分
1.【答案】A
【知识点】生物进化的主要历程
【解析】【解答】A、高等生物也有体型较小的如蜂鸟,因此从体型小的生物到体型大的生物不属于生物进化的趋势,A不正确;
BCD、从水生生物到陆生生物、从结构简单的生物到结构复杂的生物、从低等生物到高等生物,都属于生物进化的趋势,BCD正确.
故选:A.
【分析】在研究生物的进化的过程中,化石是重要的证据,越古老的地层中,形成化石的生物越简单、低等、水生生物较多.越晚近的地层中,形成化石的生物越复杂、高等、陆生生物较多,因此证明生物进化的总体趋势是从简单到复杂,从低等到高等,从水生到陆生.
2.【答案】D
【知识点】地球上生命的起源
【解析】【解答】有关生命起源的学说 有很多,其中化学起源说是被广大学者普遍接受的生命起源假说.这一假说认为,地球上的生命是在地球温度逐步下降以后,在极其漫长的时间内,由非生命物质经 过极其复杂的化学过程,一步一步地演变而成的.化学起源说将生命的起源分为四个阶段:第一个阶段,从无机小分子生成有机小分子的阶段;第二个阶段,从有机 小分子物质生成生物大分子物质;第三个阶段,从生物大分子物质组成多分子体系;第四个阶段,有机多分子体系演变为原始生命.在生命起源过程中第二个阶段中 有机小分子物质形成的有机大分子物质是:蛋白质、核酸等有机物.
故选:D
【分析】有关生命起源的学说有很多,其中化学起源说是被广大学者普遍接受的生命起源假说.据此解答.
3.【答案】A
【知识点】地球上生命的起源
【解析】【解答】A.米勒实验证明了无机小分子物质可以产生有机小分子物质,并没有证明出原始生命的诞生,A符合题意。
B.原始的海洋就像一盆稀薄的热汤,其中所含的有机物,不断的相互作用,经过及其漫长的岁月,逐渐形成了原始生命,因此原始海洋是原始生命的摇篮,B不符合题意。
C.在生命进化的历程中,生物从水生到陆生,从简单到复杂,C不符合题意。
D.目前自然界中存活着的各种生物都是与其环境相适应的,这说明适应具有普遍性,D不符合题意。
故答案为:A。
【分析】化学起源学说认为:原始地球的温度很高,地面环境与现在完全不同:天空中赤日炎炎、电闪雷鸣,地面上火山喷发、熔岩横流;从火山中喷出的气体,如水蒸气、氨、甲烷、氢气等构成了原始的大气层,还有一部分硫化氢和氰化氢,与现在的大气成分明显不同的是原始大气中没有氧气;原始大气在高温、紫外线以及雷电等自然条件的长期作用下,形成了许多简单的有机物,随着地球温度的逐渐降低,原始大气中的水蒸气凝结成雨降落到地面上,这些有机物随着雨水进入湖泊和河流,最终汇集到原始的海洋中.原始的海洋就像一盆稀薄的热汤,其中所含的有机物,不断的相互作用,形成复杂的有机物,经过及其漫长的岁月,逐渐形成了原始生命.可见生命起源于原始海洋.米勒通过实验验证了化学起源学说的第一阶段.即从无机小分子物质形成有机小分子物质,在原始地球的条件下是完全可能实现的.
4.【答案】A
【知识点】地球上生命的起源
【解析】【解答】米勒的实验装置如图所示:米勒将水注入左下方的烧瓶内,先将玻璃仪器中的空气抽去。然后打开左方的活塞,泵入甲烷、氨和氢气的混合气体(模拟还原性大气)。再将烧瓶内的水煮沸,使水蒸汽和混合气体同在密闭的玻璃管道内不断循环,并在另一容量为5升的大烧瓶中,经受火花放电(模拟雷鸣闪电)一周,最后生成的有机物,经过冷却后,积聚在仪器底部的溶液内(图中以黑色表示)(模拟原始大气中生成的有机物被雨水冲淋到原始海洋中)。此实验结果共生成20种有机物。其中11种氨基酸中有4种(即甘氨酸、丙氨酸、天冬氨酸和谷氨酸)是生物的蛋白质所含有的。米勒的实验试图向人们证实,生命起源的第一步,从无机小分子物质形成有机小分子物质,在原始地球的条件下是完全可能实现的。
故答案为:A
【分析】米勒通过实验验证了化学起源学说的第一阶段.即从无机小分子物质形成有机小分子物质,在原始地球的条件下是完全可能实现的.
5.【答案】C
【知识点】地球上生命的起源
【解析】【解答】米勒的实验装置如下图
生命起源的学说有很多,其中化学起源说是被广大学者普遍接受的生命起源假说.这一假说认为,地球上的生命是在地球温度逐步下降以后,在极其漫长的时间内,由非生命物质经过极其复杂的化学过程,一步一步地演变而成的.化学起源说将生命的起源分为四个阶段:第一个阶段,从无机小分子生成有机小分子的阶段;第二个阶段,从有机小分子物质生成生物大分子物质;第三个阶段,从生物大分子物质组成多分子体系;第四个阶段,有机多分子体系演变为原始生命.米勒通过实验验证了化学起源学说的第一阶段.
米勒的实验如图,将水注入左下方的烧瓶内,先将玻璃仪器中的空气抽去.然后打开左方的活塞,泵入甲烷、氨和氢气的混合气体(模拟原始大气).再将烧瓶内的水煮沸,使水蒸汽和混合气体同在密闭的玻璃管道内不断循环,并在另一容量为5升的大烧瓶中,经受火花放电(模拟雷鸣闪电)一周,最后生成的有机物,经过冷却后,积聚在仪器底部的溶液(模拟原始大气中生成的有机物被雨水冲淋到原始海洋中).此实验结果共生成20种有机物.其中11种氨基酸中有4种(即甘氨酸、丙氨酸、天冬氨酸和谷氨酸)是生物的蛋白质所含有的.米勒的实验试图向人们证实,生命起源的第一步,即从无机小分子物质形成有机小分子物质,在原始地球的条件下是完全可能实现的.可见C符合题意.
故答案为:C.
【分析】有关生命起源的学说有很多,其中化学起源说是被广大学者普遍接受的生命起源假说.此题主要考查的是米勒的实验及其结论,据此解答.
6.【答案】D
【知识点】生物进化的研究方法及证据
【解析】【解答】化石在地层中出现的顺序,是人们研究生物进化的一个重要的方面,不同生物化石的出现和地层的形成,有着平行的关系,也就是说,在越古老的地层中,挖掘出的化石所代表的生物,结构越简单,分类地位越低等;在距今越近的地层中,挖掘出的化石所代表的生物,结构越复杂,分类地位越高等。甲地层(恐龙蛋、始祖鸟、龟化石),始祖鸟属于古代爬行类向鸟类进化的过渡类,动物较高等,因此地质年代较近;乙地层(马、象牙、犀牛),马、象、犀牛属于哺乳动物,动物最高等,因此地质年代最近;丙地层(三叶虫、珊瑚、乌贼),珊瑚属于腔肠动物,乌贼是软体动物,动物都低等,因此地质年代最远。故这些地层按地质年代由远到近排列应是丙、甲、乙。
故答案为:D。
【分析】生物化石是古代生物的遗体、遗物(如卵、粪便等)或生活痕迹(如动物的脚印、爬迹等),化石证据是最直接、最重要的证据。科学家比较各个地层中的化石后发现,在越古老的地层里,成为化石的生物越简单、越低等,水生生物的化石也越多;在越新的地层里,成为化石的生物越复杂、越高等,陆生生物的化石也越多。这种现象说明了生物进化的总体趋势是从简单到复杂,从低等到高等,从水生到陆生。
7.【答案】A
【知识点】生物进化的主要历程
【解析】【解答】解:如图生物进化树:
可见,上述动物属于无脊椎动物的是环节动物和节肢动物.节肢动物在形态结构上比环节动物高等,因为环节动物没有专门的呼吸器官,利用湿润的体壁呼吸,节肢动物的器官分化更明确,有了专门的呼吸器官,适应环境的能力更强.属于脊椎动物的是鱼类、两栖类、鸟类,这三种动物中,鸟类的形态结构比鱼类和两栖类要高等,两栖类的形态结构又比鱼类高等,鱼类的心脏为一心房一心室,一条循环路线,两栖动物的心脏为两心房一心室,两条循环路线;鸟类的心脏两心房两心室,两条循环路线,动脉血和静脉血完全分开.所以,按照从低等到高等的顺序排列为环节动物﹣节肢动物﹣鱼类﹣两栖类﹣鸟类.
故选:A.
【分析】生物进化的总体趋势是从简单到复杂,从低等到高等,从水生到陆生.可结合生物的进化树来解答.
8.【答案】C
【知识点】生物进化的研究方法及证据
【解析】【分析】A、在研究生物进化的过程中,化石是最重要的、比较全面的证据,此外还有比较解剖学上的证据、胚胎学上的证据,B、化石在地层中出现的先后顺序,说明了生物是由简单到复杂、由低等到高等、由水生到陆生逐渐进化而来的,不是遵循从无到有,从小到大的规律,D、不同生物化石的出现和地层的形成,有着平行的关系,也就是说,在越古老的地层中,挖掘出的化石所代表的生物,结构越简单,分类地位越低等,水生生物的化石也越多,在距今越近的地层中,挖掘出的化石所代表的生物,结构越复杂,分类地位越高等,陆生生物的化石也越多,因此越简单、越低等的化石总是出现在越古老的地层里,故A、B、D都不符合题意。
C、始祖鸟既具有鸟类的特点前肢特化为翼,有具有爬行动物的特点,翼的末端有爪,因此始祖鸟化石说明了鸟类是由古代的爬行动物进化来的等,故符合题意。
【点评】此题为基础题,难度一般,解答此类题目的关键是熟知化石的分布规律和始祖鸟化石的特点。
9.【答案】C
【知识点】生物进化的学说
【解析】【解答】解:A、从曲线变化可知,害虫群体中原来就存在抗药性个体,符合达尔文进化观点;
B、由分析可知,随着农药的使用,害虫群体的抗药性逐渐增强,是适者生存、不适者被淘汰,符合达尔文进化观点;
C、害虫原来就存在着变异,不是农药使害虫发生了定向变异,不符合达尔文进化观点;
D、由分析可知,随着农药的使用,害虫抗药性的形成是农药对害虫定向选择的结果,符合达尔文进化观点.
故选:C.
【分析】达尔文把在生存斗争中,适者生存、不适者被淘汰的过程叫做自然选择.图中使用农药时把一部分害虫杀死,害虫群体密度减少;一段时间药效过后,害虫大量繁殖,害虫群体密度增加;再使用农药又把一部分害虫杀死,害虫密度又减少.
10.【答案】B
【知识点】变异的类型、原因和意义;生物进化的学说
【解析】【解答】达尔文认为,在生存斗争中,具有有利变异的个体,容易在生存斗争中获胜而生存下去,反之,具有不利变异的个体,则容易在生存斗争中失败而死亡,这就是说,凡是生存下来的生物都是适应环境的;自然选择过程是一个长期的、缓慢的、连续的过程,由于生存斗争不断地进行,因而自然选择也是不断地进行,通过一代代的生存环境的选择作用,物种变异被定向地向着一个方向积累,于是性状逐渐和原来的祖先不同了,这样,新的物种就形成了,由于生物所在的环境是多种多样的,因此,生物适应环境的方式也是多种多样的,所以,经过自然选择也就形成了生物的多样性,这样通过长期的自然选择就形成了现在生物的多样性和适应性。抗病毒药物刚被使用的时候,能够杀死大多数的H7N9病毒。但少数H7N9病毒由于变异而具有抗药性,不能被抗病毒药物杀死而生存下来,并将这些特性遗传给下一代。因此,下一代就有更多的具有抗药性的个体,经过抗病毒药物的长期选择,使得有的H7N9病毒已不再受其影响了。可见,H7N9病毒出现的变异是抗病毒药物选择使有耐药变异的H7N9病毒留下来。
故答案为:B。
【分析】自然选择:达尔文把生存斗争中适应者生存、不适应者被淘汰的过程叫作自然选择。经过长期的自然选择,微小的有利变异得到积累而成为显著的有利变异,从而产生了适应特定环境的生物类型。
运用达尔文进化论对 H7N9病毒耐药性变异进化过程的解释:变异→环境选择→适者生存。
11.【答案】D
【知识点】生物进化的研究方法及证据;生物进化的主要历程
【解析】【解答】A.化石是研究生物进化最重要的、比较全面的证据,化石是由古代生物的遗体、遗物或生活痕迹等,由于某种原因被埋藏在地层中,经过漫长的年代和复杂的变化而形成的。研究发现,不同的地层中埋藏着不同类型的生物化石:埋藏于较浅地层中的化石与现代生物结构比较相似,埋藏于较深地层中的化石与现代生物结构差别较大,并且越是古老的地层中发掘的生物化石结构越简单、低等,水生生物的化石越多;越是晚期的地层中发掘的生物化石结构越复杂、高等,陆生生物化石越多,化石在地层中出现的先后顺序,说明了生物的进化历程和进化趋势:由简单到复杂、由低等到高等、由水生到陆生逐渐进化而来的,化石是研究进化的主要证据,但不是生物进化的唯一证据,A不符合题意。
B.生活在原始海洋里的没有细胞结构的原始生命。经过漫长岁月,原始生命进化为有简单细胞结构的生物,这些生物的细胞结构与现存的细菌、蓝藻近似。有些简单细胞结构的生物进化为具有细胞核的单细胞生物。后来,这些单细胞生物的营养方式发生复杂变化,一部分进化为含有叶绿素的原始绿藻,另一部分则进化为古代原生动物。所以地球上单细胞生物出现早于多细胞生物,B不符合题意。
C.在现在存在的生物中,有许多非常简单、低等的生物并没有在生物的进化中灭绝,而且分布还非常广泛,原因是它们能够适应环境的不断变化,C不符合题意。
D.1860年,在德国巴伐利亚省的石灰岩层中,发现了第一个始祖鸟化石。始祖鸟的身体大小如乌鸦,它保留了爬行类的许多特征,例如嘴里有牙齿,而不是形成现代鸟类那样的角质喙;指端有爪等;但是另一方面,始祖鸟又具有鸟类的一些特征,如已经具有羽毛,在一些骨骼形态上也表现出一些鸟类特征或过渡特征,如它的第三掌骨已经与腕骨愈合,它的身体结构既和爬行动物有相似之处,又和鸟类有相同之处,根据以上特征,科学家认为始祖鸟是由古代爬行类进化到鸟类的一个过渡类型,鸟类起源于古代的爬行类,所以始祖鸟等过渡类型的化石,揭示了不同生物之间的进化关系,D符合题意。
故答案为:D。
【分析】生物化石是古代生物的遗体、遗物(如卵、粪便等)或生活痕迹(如动物的脚印、爬迹等),化石证据是最直接、最重要的证据.科学家比较各个地层中的化石后发现,在越古老的地层里,成为化石的生物越简单、越低等,水生生物的化石也越多;在越新的地层里,成为化石的生物越复杂、越高等,陆生生物的化石也越多.这种现象说明了生物进化的总体趋势是从简单到复杂,从低等到高等,从水生到陆生.
12.【答案】B
【知识点】地球上生命的起源
【解析】【分析】地质学家研究表明,地球大约是在46亿年以前形成的,那时候地球的温度很高,地面上的环境与现在的完全不同:天空中或赤日炎炎,或电闪雷鸣,地面上火山喷发,熔岩横流,从火山中喷出的气体,如水蒸气、氢气、氨、甲烷、二氧化碳、硫化氢等构成了原始的大气层,原始大气中没有氧气。
【点评】此题为基础题,只要熟练掌握了原始大气的成分,即可解答本题。
13.【答案】D
【知识点】生物进化的学说
【解析】【解答】生活在绿草地上的昆虫,体色多为绿色而不是褐色,对这种现象的解释是适者生存。
【分析】自然选择学说认为,绝大多数生物都有过渡繁殖的倾向,也就是说,生物能够产生大量的后代,而这些后代中能够生存下来的却是少数个体。这种大量繁殖,少量生存的原因是:在自然界中生物赖以生存的食物和空间都是非常有限的,任何生物要生存下去都要为争夺足够的食物和空间进行生存斗争。生存斗争包括生物同种个体和不同种个体之间的斗争,以及生物与自然条件(如干旱、寒冷、温度等)。在生存斗争中,具有有利变异的个体容易生存下来并繁殖后代,同时将有利变异遗传给下一代,而具有不利变异的个体则容易被淘汰。生活在绿草地上的昆虫,体色多为绿色而不是褐色,是为了躲避敌害的捕杀形成的一种保护色,是对不良环境的一种适应,故答案选D
14.【答案】D
【知识点】生物进化的研究方法及证据
【解析】【分析】化石是研究生物进化最重要的、比较全面的证据,化石是由古代生物的遗体、遗物或生活痕迹等,由于某种原因被埋藏在地层中,经过漫长的年代和复杂的变化而形 成的,并不是生物的遗体、遗物或生活痕迹就叫化石,研究发现,不同的地层中埋藏着不同类型的生物化石:埋藏于较浅地层中的化石与现代生物结构比较相似,埋 藏于较深地层中的化石与现代生物结构差别较大,并且越是古老的地层中发掘的生物化石结构越简单、低等,水生生物的化石越多,越是晚期的地层中发掘的生物化 石结构越复杂、高等,陆生生物化石越多。
【点评】此题为基础知识题,理解化石的形成和分布规律是解答的概关键。
15.【答案】D
【知识点】地球上生命的起源
【解析】【解答】解:地质学家研究表明,地球大约是在46亿年以前形成的,那时候地球的温度很高,地面上的环境与现在的完全不同:天空中或赤日炎炎,或电闪雷鸣,地面上火山喷发,熔岩横流.从火山中喷出的气体,如水蒸气、氢气、氨、甲烷、二氧化碳、硫化氢等构成了原始的大气层,还有一部分硫化氢和氰化氢,虽有少量的水蒸气受到强烈的紫外线的作用,分解为氢和氧,但是氢由于太轻而浮到大气层的最高处,大部分逐渐消失在宇宙空间,而氧气很快与地面上的一些物质结合为氧化物,因此原始大气中没有游离态的氧.
故选:D
【分析】原始大气包括水蒸气、氢气、氨、甲烷、二氧化碳、硫化氢等,原始大气中没有游离态的氧气.
16.【答案】B
【知识点】生物进化的学说
【解析】【解答】自然界中生物赖以生存的生活条件(包括食物和生存空间等)是有限的。因此,生物要生存下去,就要进行生存斗争。云杉生长迅速,高度超过桦树,能接受更多的光照生存下来,是适者生存;桦树林在云杉下面,接受的阳光很少,制造的有机物不能满足自身的需要,而逐渐死亡。是不适者被淘汰。这就是自然选择。自然选择(适者生存)是通过激烈的生存斗争实现的。
故答案为:B
【分析】自然选择:生物通过生存斗争,适者生存不适者淘汰的过程.进化的过程:①过度繁殖;②生存斗争;③遗传变异;④适者生存.
①过度繁殖:地球上的各种生物普遍具有很强的繁殖能力,都有依照几何比率增长的倾向.
② 生存斗争:生物的繁殖能力是如此强大,但事实上,每种生物的后代能够生存下来的却很少,任何一种生物在生活过程中都必须为生存而斗争.生存斗争包括生物与 无机环境之间的斗争,生物种内的斗争,如为食物和栖息地等的斗争,以及生物种间的斗争.由于生存斗争,导致生物大量死亡,结果只有少量个体生存下来.
③④ 遗传变异、适者生存:在生存斗争中,什么样的个体能够获胜并生存下去呢?达尔文用遗传和变异来进行解释.他认为一切生物都具有产生变异的特性.引起变异的根本原因是环境条件的改变.在生物产生的各种变异中,有的可以遗传,有的不能够遗传。但哪些变异可以遗传呢?达尔文用适者生存来进行解释。他认为,在生存斗争中,具有有利变异的个体,容易在生存斗争中获胜而生存下去.反之,具有不利变异的个体,则容易在生存斗争中失败而死亡.这就是说,凡是生存下来的生物都是适应环境的,而被淘汰的生物都是对环境不适应的,这就是适者生存.
达尔文把在生存斗争中,适者生存、不适者被淘汰的过程叫做自然选择.他认为,自然选择过程是一个长期的、缓慢的、连续的过程.由于生存斗争不断地进行,因而自然选择也是不断地进行,通过一代代的生存环境的选择作用,物种变异被定向地向着一个方向积累,于是性状逐渐和原来的祖先不同了,这样,新的物种就形成了.由于生物所在的环境是多种多样的,因此,生物适应环境的方式 也是多种多样的,所以,经过自然选择也就形成了生物界的多样性.
17.【答案】B
【知识点】生物进化的学说
【解析】【解答】自然界中各种生物普遍具有很强的繁殖能力,从而能产生大量的后代。而生物赖以生存的食物和空间是有限的,生物为了获取食物和空间,要进行生存斗争。自然界中生物个体都有遗传和变异的特性,只有那些具有有利变异的个体,在生存斗争中才容易生存下来,并将这些变异遗传给下一代,而具有不利变异的个体被淘汰。自然界中的生物,通过激烈的生存斗争,适应者生存,不适应者被淘汰掉,这就是自然选择。生物通过遗传、变异和自然选择,不断进化,B正确。
【分析】达尔文的自然选择学说,源于达尔文于1859年发表《物种起源》,其主要内容有四点:过度繁殖,生存斗争(也叫生存竞争),遗传和变异,适者生存。
18.【答案】A
【知识点】生物进化的总体趋势
【解析】【解答】在研究生物的进化的过程中,化石是重要的证据,越古老的地层中,形成化石的生物越简单、低等、水生生物较多。越晚近的地层中,形成化石的生物越复杂、高等、陆生生物较多,因此可以证明生物进化的总体趋势是从简单到复杂,从低等到高等,从水生到陆生。可见由大到小不是进化的规律。
故答案为:A。
【分析】生物进化的总体趋势是从简单到复杂,从低等到高等,从水生到陆生。
19.【答案】D
【知识点】地球上生命的起源
【解析】【解答】A、米勒的实验向人们证实,生命起源的第一步,从无机小分子物质形成有机小分子物质,在原始地球的条件下是完全可能实现的,A正确.
B、原始生命起源于原始的海洋,原始生命诞生的标志的是出现原始的新陈代谢和个体增殖等生命的特征,B正确.
C、在研究生物的进化的过程中,化石是重要的证据,越古老的地层中,形成化石的生物越简单、低等、水生生物较多.越晚近的地层中,形成化石的生物越复杂、高等、陆生生物较多,因此地层中不同地质年代的化石揭示了生物进化的顺序,C正确.
D、结晶牛胰岛素是一种活性蛋白质,蛋白质是大分子物质,人工合成蛋白质的成功证明了在生物体外可以将有机小分子物质合成为有机大分子物质,D错误.
故选:D
【分析】在研究生物进化的过程中,化石是最重要的、比较全面的证据.化石是由古代生物的遗体、遗物或生活痕迹等,由于某种原因被埋藏在地层中,经过漫长的年代和复杂的变化而形成的.
20.【答案】D
【知识点】生物进化的学说
【解析】【分析】自然选择学说认为,绝大多数生物都有过渡繁殖的倾向,也就是说,生物能够产生大量的后代,而这些后代中能够生存下来的却是少数个体,这种大量繁殖,少量生 存的原因是:在自然界中生物赖以生存的食物和空间都是非常有限的,任何生物要生存下去都要为争夺足够的食物和空间进行生存斗争,生存斗争包括生物同种个体 和不同种个体之间的斗争,以及生物与自然条件,在生存斗争中,具有有利变异的个体容易生存下来并繁殖后代,同时将有利变异遗传给下一代,而具有不利变异的 个体则容易被淘汰。
【点评】此题为基础题,解答此题的关键是掌握达尔文的自然选择学说,其主要内容有四点:过度繁殖,生存斗争(也叫生存竞争),遗传和变异,适者生存。
21.【答案】自然选择
【知识点】生物进化的学说
【解析】【解答】达尔文在1859年出版了巨著《物种起源》这一划时代的著作,提出了以自然选择学说为核心的生物进化论。
故答案为:自然选择
【分析】自然选择:达尔文把生存斗争中适应者生存、不适应者被淘汰的过程叫作自然选择.经过长期的自然选择,微小的有利变异得到积累而成为显著的有利变异,从而产生了适应特定环境的生物类型.
22.【答案】(1)正确
(2)错误
(3)错误
(4)错误
(5)正确
【知识点】生物进化的研究方法及证据;消化系统的组成;食物的消化;营养物质的吸收;胚胎发育和营养
【解析】【解答】(1)化石是研究生物进化最重要的、比较全面的证据,化石是由古代生物的遗体、遗物或生活痕迹等,由于某种原因被埋藏在地层中,经过漫长的年代和复杂的变化而形成的。不同的地层中埋藏着不同类型的生物化石。到目前为止,学术界关于人类起源的见解仍不统一,但是目前为止多数科学家认同的看法是:非洲大陆曾发生过剧烈的地壳运动,形成剧烈的东非大裂谷,使得部分森林古猿不得不到陆地生活,根据现最早的原始人类化石在非洲的发现,可以说非洲是人类的发源地。故本题说法正确。(2)胎儿生活在子宫内半透明的羊水中,通过胎盘、脐带从母体获得所需要的营养物质和氧气,胎儿产生的二氧化碳等废物,也是通过胎盘经母体排出体外的。故本题说法错误。(3)胆汁是肝脏分泌的消化液,胆汁中不含消化酶,可以把脂肪乳化成脂肪微粒,有利用脂肪的消化,胆汁可以暂时储存在胆囊内,流入小肠乳化脂肪。故本题说法错误。(4)人体所需要的营养物质有淀粉、蛋白质、脂肪、水分、维生素和无机盐,其中水分、维生素和无机盐不需要消化就能被吸收,糖类、蛋白质和脂肪必须经过消化才能吸收。淀粉的消化是从口腔开始的,在口腔中淀粉被初步分解为麦芽糖,再到小肠中在肠液和胰液的作用下,被彻底分解为葡萄糖;蛋白质的消化从胃开始的,在胃液的作用下被初步消化,再到小肠中在肠液和胰液的作用下,被彻底分解为氨基酸;脂肪的消化开始于小肠,先是胆汁(包含任何消化酶)将脂肪颗粒乳化为脂肪微粒,再在肠液和胰液的作用下,被彻底分解为甘油和脂肪酸。所以,小肠能吸收氨基酸,麦芽糖是大分子物质,不能吸收。故本题说法错误。(5)唾液腺分泌唾液,唾液里面含有唾液淀粉酶,只能对糖类进行初步的化学性消化,将糖类初步消化成麦芽糖.胃液里面含有胃蛋白酶,只能对蛋白质进行化学性消化,对脂肪和糖类不能消化,胰腺分泌胰液,胰液中含有多种消化酶,能对糖类和蛋白质、脂肪进行化学性消化,胆汁是由肝脏分泌的,里面不含消化酶,但能够乳化脂肪,将较大的脂肪颗粒乳化为脂肪微粒,增大与消化酶的接触面积,对脂肪进行物理性消化.对糖类和蛋白质不能消化。因此,都含有消化糖类、蛋白质和脂肪的酶的消化液是肠液、胰液。故本题说法正确。
【分析】1、化石是研究生物进化最重要的、最直接的证据。科学家比较各个地层的化石后发现,在越古老的地层里,成为化石的生物结构越简单、越低等;在越新的地层里,成为化石的生物结构越复杂、高等。
2、胚胎在母体子宫内发育,通过胎盘和脐带从母体获得所需要的营养物质和氧气;胎儿产生的二氧化碳等废物也是通过胎盘经母体排出。
3、肝脏是人体最大的消化腺,分泌胆汁不含消化酶,可以乳化脂肪。
4、分子比较小、结构比较简单的的物质可被消化道壁直接吸收,麦芽糖是二糖,必须被彻底分解为葡萄糖后才能被小肠吸收。
5、胰腺分泌胰液, 胰液中的含多种消化酶,可作用于糖、脂肪和蛋白质三种食物成分,因而是消化液中最重要的一种。
肠腺分泌肠液, 含有消化淀粉、蛋白质、脂肪的酶( 肠淀粉酶, 肠麦芽糖酶、肠肽酶、肠脂肪酶) 。
23.【答案】(1)有机物;森林古猿
(2)繁殖能力;生存斗争;不定向
(3)因为这些生物能够适应环境的不断变化
(4)外骨骼;水分;寄生;翼
【知识点】地球上生命的起源;现代类人猿和人类的共同祖先;生物进化的学说;动物类群特征(综合)
【解析】【解答】(1)原始地球上尽管不能形成生命,但能产生构成生物体的有机物,如氨基酸、核苷酸等小分子物质, 它们汇集到原始海洋中经过漫长岁月才形成原始生命,最终进化成现在的生命,其中人类和现代类人猿的共同祖先是森林古猿。
(2)关于进化的原因,以洞穴生活的墨西哥脂鲤盲鱼(右图)种群出现为例说明:脂鲤有很强的繁殖能力,因为生物都有过度繁殖的倾向,脂鲤后代数量增加,食物和生存空间是有限的,所以它们会为了获得足够的食物和生存空间进行生存斗争,脂鲤具有遗传和变异的特性,但是变异是不定向的,正常脂鲤遗传时变异产生了盲鱼,而盲鱼在洞穴生活中是有利变异更容易生存,并将这些变异遗传给下一代,最终形成新的种群。
(3)各种生物在进化过程中,形成了各自适应环境的形态结构和生活习性,在现存的生物中,有许多非常简单、低等的生物并没有在进化过程中灭绝,而且分布还非常广泛,这是因为,结构简单、等级低等的生物能适应环境的不断变化,生存了下来。
(4)①节肢动物体表有坚韧的外骨骼,可见保护体内柔软的结构、防止体内水分的大量的蒸发,可以适应干旱的陆地生活。
②蛔虫寄生在人体的小肠内,小肠内有多种消化液,蛔虫的体表有角质层,角质层的存在能防止人体小肠内消化液的侵蚀,适于寄生生活。
③大多数鸟类营飞行生活,在外部形态、内部结构上与飞形生活相适应,鸟类的体表被覆羽毛,前肢变成翼,为飞行生活提供了前提。
故答案为:(1)有机物、森林古猿;(2)繁殖能力、生存斗争、不定向;(3)因为这些生物能够适应环境的不断变化;(4)外骨骼、水分、寄生、翼。
【分析】此题考查生命的起源、自然选择的内涵、节肢动物、鸟类等与生活相适应的特点,解答此题需要理解生物体结构与功能相适应的生物学观点,自然选择是自然界对生物的选择作用,适者生存,不适者被淘汰,自然选择学说的主要内容包括四个要点:过度繁殖、生存斗争、遗传变异、适者生存,凡是生存下来的生物都是适应环境的,而被淘汰的生物都是对环境不适应的,这就是适者生存,而生物生存的环境是多种多样的,生物对环境的适应形成了生物的多样性,因此生物的适应性和多样性都是自然选择的结果;生物能适应环境也能影响和改变环境,生物都会表现出一定的适应性,节肢动物体表的坚韧的外骨骼既保护和支持了内部结构,也能有效地防止体内水分蒸发,这是节肢动物适应陆地生活的主要原因;鸟类体表被覆羽毛、前肢变成翼,为飞行生活提供了前提。
24.【答案】(1)病原体
(2)控制传染源
(3)禽流感疫苗;H1N1型禽流感疫苗对H7N9型禽流感不起作用
(4)自然选择
【知识点】生物进化的学说;传染病的一般预防措施;常见的传染病及其预防;免疫及其功能
【解析】【解答】(1)H7N9型禽流感病毒在传染病学中被称为病原体。
(2)疫区周围3公里内的家禽可能患有禽流感或携带禽流感病毒,属于传染源,将它们全部扑杀,属于控制传染源。
(3)甲组小白鼠注射H1N1型禽流感疫苗,乙组注射等量的蒸馏水,其他条件都相同,因此,变量是H1N1型禽流感疫苗,从结果发现,两组小白鼠对H7N9都没有抵抗作用,因此,得出结论:H1N1型禽流感疫苗对H7N9型禽流感不起作用。
(4)“超级细菌”是滥用抗生素导致的,这种“超级细菌”的产生,可以用达尔文的自然选择学说来解释。细菌中会出现抗药性和非抗药性的变异,使用抗生素可以将具有抗药性的个体选择出来,并将其抗药性遗传下去,滥用抗生素,会选择那些具有多种抗药性的细菌生存下来,并将其遗传物质遗传下去,最终出现“超级细菌”。
【分析】传染病是指由病原体引起的,能够在人与人之间、人与动物之间传播的疾病,具有传染性和流行性的特点.
自然选择:达尔文把生存斗争中适应者生存、不适应者被淘汰的过程叫作自然选择.经过长期的自然选择,微小的有利变异得到积累而成为显著的有利变异,从而产生了适应特定环境的生物类型.
25.【答案】(1)遗体;遗物;遗迹;有规律;简单;低等;复杂;高等;进化发展
(2)爬行;鸟
【知识点】生物进化的主要历程
【解析】【解答】(1)生物化石是指生物的遗迹、遗体(如卵、粪便等)或遗物如动物的脚印、爬迹等),由于某种原因被深埋在地层中,经过若干万年的复杂变化而逐渐形成的。 它们有规律地出现在不同地质年代的地层中,越简单、越低等的生物 化石出现在越古老的地层里,越复杂、越高等的生物化石出现在越新近形成的地层里,说明生物是进化发展的。(2)始祖鸟化石是爬行类进化成鸟类的证据。
【分析】本题主要考查生物进化的主要历程,通过基础概念加深生物进化的主要历程的理解。生物的形态结构特征
特征适应点解读
①节肢动物体表有坚韧的
可以防止体内 的大量蒸发
②蛔虫体表有角质层
能防止人体消化液侵蚀,适于 生活
③鸟的身体被羽毛,前肢变为
适应飞行生活
中考生物一轮复习训练卷专题23 生命的起源和进化(含解析): 这是一份中考生物一轮复习训练卷专题23 生命的起源和进化(含解析),共10页。试卷主要包含了在原始大气中肯定不存在的气体是,原始生命起源于,原始大气中不含有的气体是等内容,欢迎下载使用。
【中考一轮复习】2023年生物中考冀教版复习训练卷十八 专题18 动物的行为(含解析): 这是一份【中考一轮复习】2023年生物中考冀教版复习训练卷十八 专题18 动物的行为(含解析),共16页。
【中考一轮复习】2023年中考生物济南版复习训练卷十二 专题12 免疫与健康(含解析): 这是一份【中考一轮复习】2023年中考生物济南版复习训练卷十二 专题12 免疫与健康(含解析),共24页。

