2023年初中学业水平考试一模精品物理试卷(河南省专用)(原卷版+解析版)
展开五个大题,21小题,满分70分,考试时间60分钟。
一、填空题(本题共6小题,每空1分,共14分)
1. 亲身体验并深入思考是我们获得物理知识的重要方法。挤出两个正对的吸盘内的空气,很难拉开它们,可体验到______的存在。将一根铁丝快速反复弯折,弯折处发热,可认识到______可以改变物体的内能。用注射器取水后封住前端,用力推活塞,水很难被压缩,说明分子间存在______。
【答案】 大气压 做功 相互作用的斥力
【解析】两个正对的吸盘之间的空气挤出后很难拉开,是因为吸盘受到大气压力的作用,该实验可说明大气压的存在。
快速反复弯折铁丝,对铁丝做功;铁丝弯折处会发热,其温度升高,内能增大;说明做功可以改变物体的内能。
由分子动理论知道,“物质是由分子组成的,且分子间存在相互作用的引力与斥力”。取水后封住注射器前端,推压注射器的活塞,感觉到里面的水很难压缩,说明分子间存在相互作用的斥力。
2. 如图是汽油机工作过程中的_______冲程。一单缸四冲程汽油机的飞轮转速是3600r/min,则该汽油机每秒内对外做功_____次。
【答案】 做功 30
【解析】图中进气门和排气门关闭,活塞向下运动,火花塞产生电火花,故此冲程为汽油机的做功冲程。
汽油机的一个工作循环中,经历四个冲程,飞轮转动两周,对外做功一次,因为该汽油机飞轮的转速是3600r/min=60r/s,所以飞轮每秒转动60周,则汽油机每秒钟对外做功30次。
3. 如图甲所示,放在水平地面上的物体,受到方向不变的水平拉力F的作用,其F-t和v-t图像分别如乙、丙所示,由图像可知,当t=1s时,物体受到的摩擦力是_____N,物体在1s处于_____(“静止”、“加速”、“匀速”)状态,当t=3s时,物体受到的摩擦力是_____N。
【答案】 3 静止 5
【解析】物体在水平方向受水平的拉力F与摩擦力f作用,由图丙知,物体在t=1s时静止,处于平衡状态,由图乙知,在t=1s时物体受的拉力F=3N,由平衡条件得,摩擦力为
f=F=3N
由丙图知,在4s~6s内,物体做匀速直线运动,处于平衡状态,由乙图知此时拉力,由平衡条件得,滑动摩擦力为
在t=3s时,物体做加速运动,由于压力大小和接触面的粗糙程度不变,所以滑动摩擦力不变,因此在t=3s时,物体受到的摩擦力为5N。
4. 如图,验电器是检测物体是否带_____(选填“电”或“磁”)的仪器.用带电体接触验电器的金属球,金属箔就会张开,是因为两个金属箔片带有_____(选填“同种”或“异种”)电荷.
【答案】 电 同种
【解析】验电器是用来检验物体是否带电仪器;用带电体接触验电器的金属球时,电荷通过验电器的金属球传给金属杆传给两片金属箔,两片金属箔带同种电荷,同种电荷相互排斥而张开.
【点睛】此题考查对验电器用途、原理及其使用特点的了解,要牢记.
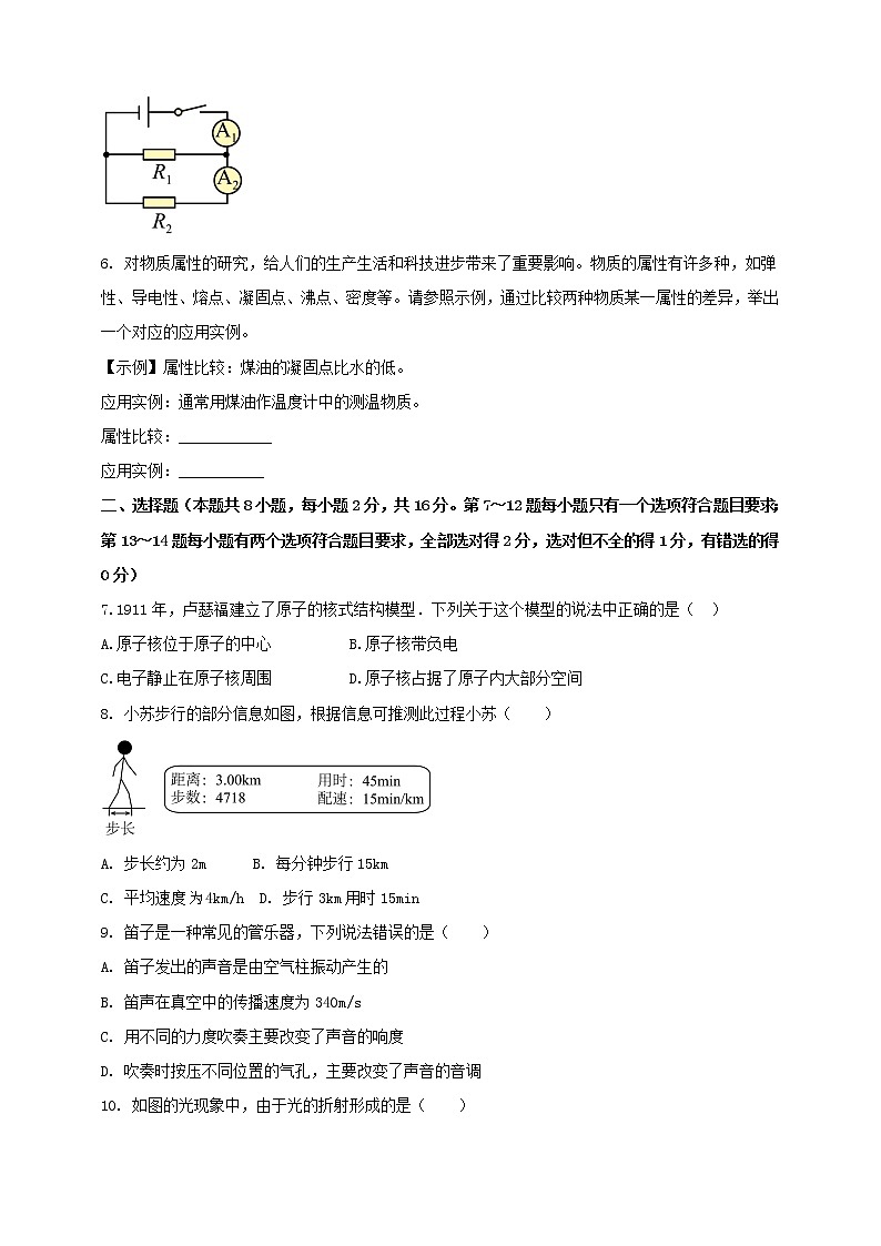
5. 如图,电源电压不变,已知R2=15Ω,合开关后,电流表A1、A2的示数分别为0.5A、0.2A,则通过R1的电流为_______A,电源电压为_______V。
【答案】 0.3 3
【解析】由电路图可知,电阻R1、R2并联,电流表A2测量通过R2的电流,电流表A1测干路电流。由题意可知,通过R2的电流为0.2A,干路电流为0.5A。
根据并联电路电流特点可知,通过电阻R1的电流为
I1=I-I2=0.5A-0.2A=0.3A
并联电路两端的电压相等且等于电源电压,故电源电压为
U=U2=I2R2=0.2A×15Ω=3V
6. 对物质属性的研究,给人们的生产生活和科技进步带来了重要影响。物质的属性有许多种,如弹性、导电性、熔点、凝固点、沸点、密度等。请参照示例,通过比较两种物质某一属性的差异,举出一个对应的应用实例。
【示例】属性比较:煤油的凝固点比水的低。
应用实例:通常用煤油作温度计中的测温物质。
属性比较:____________
应用实例:___________
【答案】 铜的导电性比铁好 通常使用铜丝制作导线
【解析】由题意可知,通过比较两种物质某一属性的差异,举出一个对应的应用实例,所以可选择:铜的导电性比铁的导电性能好。
因为铜的导电性比铁好,而制作导线的材料要求具有良好的导电性,所以可举应用实例为:通常使用铜丝制作导线。
二、选择题(本题共8小题,每小题2分,共16分。第7~12题每小题只有一个选项符合题目要求;第13~14题每小题有两个选项符合题目要求,全部选对得2分,选对但不全的得1分,有错选的得0分)
7.1911年,卢瑟福建立了原子的核式结构模型.下列关于这个模型的说法中正确的是( )
A.原子核位于原子的中心B.原子核带负电
C.电子静止在原子核周围D.原子核占据了原子内大部分空间
【答案】A
【解析】卢瑟福(英国)发现质子,并提出原子核式结构。
8. 小苏步行的部分信息如图,根据信息可推测此过程小苏( )
A. 步长约为2m B. 每分钟步行15km
C. 平均速度4km/h D. 步行3km用时15min
【答案】C
【解析】A.由图可知,步行3km步数为4718步,则步长
故A不符合题意;
BCD.由图可知步行3km用是45min,则步行的速度
故BD不符合题意,C符合题意。故选C。
9. 笛子是一种常见的管乐器,下列说法错误的是( )
A. 笛子发出的声音是由空气柱振动产生的
B. 笛声在真空中的传播速度为340m/s
C. 用不同的力度吹奏主要改变了声音的响度
D. 吹奏时按压不同位置的气孔,主要改变了声音的音调
【答案】B
【解析】A.声音是由物体振动产生的,笛子发出的声音是由空气柱振动产生的,故A正确,不符合题意;
B.声音不能在真空中传播,故B错误,符合题意;
C.用不同的力度吹奏是为了改变振幅,从而改变响度,故C正确,不符合题意;
D.吹奏时按压不同位置的气孔,是为了改变振动的频率,从而改变了声音的音调,故D正确,不符合题意。故选B。
10. 如图的光现象中,由于光的折射形成的是( )
A.屏上的皮影 B.水中的倒影 C.水里的“折筷” D.镜中的花瓶
【答案】C
【解析】A.屏上的皮影,是由光在同种均匀介质中沿直线传播形成的,故A不符合题意;
B.平静的水面相当于平面镜,桥在水中形成“倒影”是平面镜成像,平面镜成像是光的反射现象,故B不符合题意;
C.根据光的折射规律可知,当光从水中斜射入空气中时,折射角大于入射角,折射光线向远离法线的方向偏折,出现了插入水中的筷子向上弯折的现象,故C符合题意;
D.花瓶在平面镜中像属于光的反射现象。故D不符合题意。故选C。
11.水上蹦床是一种水上娱乐项目,游客站在上面可以自由蹦跳(如图)。对于蹦床运动的分析,下列说法错误的是( )
A.游客每次蹦跳一定到达同一最高点,因为能量是守恒的
B.游客接触蹦床向下运动到最低点时,蹦床的弹性势能最大
C.游客离开蹦床向上运动过程中,他的动能减小,重力势能增大
D.游客想弹得更高,就要在蹦床上发力,此过程将消耗游客体能
【答案】A
【解析】A.从整个系统来说能量是守恒的。但游客在运动过程中需要克服空气阻力做功,一部分机械能会转化为人的内能,所以会越跳越低。故A错误,符合题意;
B.游客在最低点时蹦蹦床的弹性形变最大,其弹力最大,故B正确,不符合题意;
C.游客离开蹦床向上运动过程中,质量不变,速度变慢,高度增加,因此他的动能减小,重力势能增大,故C正确,不符合题意;
D.想弹得更高,就要增加蹦床的弹性势能,而蹦床的弹性势能是通过消耗人体的能量来获得的,故D正确,不符合题意。
12.在如图所示的电路中,电源电压保持不变,闭合电键S,向右移动滑动变阻器滑片P的过程
中( )
A.电流表A示数变大
B.电压表V2示数变小
C.电压表V1示数与 电压表V2示数的差值变大
D.电压表V1示数与电流表A示数的比值变大
【答案】D.
【解析】由电路图可知,R1与R2串联,电压表V1测电源的电压,电压表V2测R2两端的电压,电流表测电路中的电流.根据电源的电压可知滑片移动时电压表V1示数的变化,根据滑片的移动可知接入电路中电阻的变化,根据欧姆定律可知电路中电流的变化和R1两端的电压变化,根据串联电路的电压特点可知R2两端的电压变化.
由电路图可知,R1与R2串联,电压表V1测电源的电压,电压表V2测R2两端的电压,电流表测电路中的电流.
因电源电压保持不变,所以,滑片移动时,电压表V1的示数不变,
向右移动滑动变阻器滑片P的过程中,接入电路中的电阻变大,电路中的总电阻变大,
由I=可知,电路中的电流变小,即电流表A的示数变小,故A错误;
由U=IR可知,R1两端的电压变小,
因串联电路中总电压等于各分电压之和,所以,R2两端的电压变大,即电压表V2的示数变大,故B错误;
因电压表V1示数与电压表V2示数的差值等于R1两端的电压,且R1两端的电压变小,
所以,电压表V1示数与 电压表V2示数的差值变小,故C错误;
由电压表V1的示数不变、电流表A的示数变小可知,电压表V1示数与电流表A示数的比值变大,故D正确.
13. 初中各学科之间有着密切的联系,化学,生物学中也有物理知识的广泛运用,下列描述或说法中错误的是( )
A. 甲图中,蒸馏水的制备是利用水的汽化及水蒸气的液化
B. 乙图中,向下排空气阀收集氢气是利用氢气的密度比空气的密度大的性质
C. 丙图中,桡骨在肱二头肌的牵引下绕着肘关节转动,可视为一种连通器模型
D. 丁图中,鱼主要是利用了尾部和躯干部的摆动与水的相互作用在水中游泳
【答案】BC
【解析】A.甲图中,蒸馏水的制备先是利用液态水吸热汽化,后利用水蒸气放热液化,故A正确,A不符合题意;
B.乙图中,向下排空气阀收集氢气是利用浮沉条件
即
即利用的氢气的密度比空气的密度小的性质,故B错误,B符合题意;
C.丙图中,能绕固定点转动的硬棒叫杠杆。桡骨在肱二头肌的牵引下绕着肘关节转动,可视为一种杠杆模型,故不C正确,C符合题意;
D.丁图中,力可以改变物体的运动状态。鱼主要是利用了尾部和躯干部的摆动与水的相互作用在水中游泳,故D正确,D不符合题意。故选BC。
14. 从“嫦娥五号”采回月球样本到“天问一号”成功登陆火星,我国在航天领域取得了辉煌成就,为人类太空探索做出了重要贡献。下列说法正确的是( )
A. “天问一号”的电磁波信号比“嫦娥五号”的电磁波信号传播速度大
B. 银河系、太阳系、火星、“天问一号”是按照尺度由大到小排列的
C. “嫦娥五号”比“天问一号”离开地球的距离更远
D. “嫦娥五号”和“天问一号”相对太阳都是运动的
【答案】BD
【解析】A. “天问一号”的和“嫦娥五号”的都是利用电磁波信号传递信息,电磁波可以在真空中传播,且传播速度是相同的,故A错误;
B.宇宙中拥有数十亿个星系,银河系只是其中之一,银河系很大,太阳系只是其中之一,火星、地球都是太阳系中成员,而“天问一号”探测器成功降落火星并正常工作,故银河系、太阳系、火星、“天问一号”是按照尺度由大到小排列的,故B正确;
C.“嫦娥五号”是由地球飞往月球的探测器, “天问一号”是由地球飞往火星的探测器,所以,“天问一号”比“嫦娥五号”离开地球的距离更远,故C错误;
D.“嫦娥五号”和“天问一号”相对太阳的位置在不断发生变化,故以太阳为参照物,它们都是运动的,故D正确。
故选BD。
三、作图题(本题共2小题,每小题2分,共4分)
15. 承德避暑山庄湖景如画,如图甲所示。小玉同学在岸边,通过平静的湖面,既可看到建筑物的倒影,又可看到水中的鲤鱼。图乙中,A点代表建筑物的顶点,B点代表小玉看到的鱼,C点代表小玉的眼睛。请在图乙中画出:
(1)A点在水中的像A';
(2)小玉看到A'的光路;
(3)鱼的大致位置B'并完成看到B'的光路图。
【答案】如图所示。
【解析】(1)作出建筑物的顶点A关于水面的对称点A',即为建筑物的顶点A在水中的像A'。
(2)连接A'和小玉的眼睛C的连线,交水面于O,OC为反射光线,连接AO为入射光线,即为小玉看到A'的光路。
(3)水中的鱼反射的光线斜射入空气中时,折射角大于入射角;折射光线进入人眼,人眼逆着折射光线看过去,看到鱼的虚像在鱼的实际位置的上方;连接BC交水面于O',过点O'作法线,O'C为折射光线,根据折射角大于入射角作出入射光线B' O',即为看到B'的光路图,鱼的大致位置B'在B的正下方,如图所示。
16. 闭合开关,小磁针静止在螺线管左侧,在图中括号内标出电源“+”或“-”极,并用箭头标出图中磁感线方向。
【答案】如图所示。
【解析】由图可知,小磁针右侧为N极,根据异名磁极相互吸引,则螺线管左侧对应为S极,根据安培定则可知,电流从右侧流入螺线管,则电源右侧为正极;在螺线管的外部,磁感线由N极出发回到S极,据此画出磁感线方向,如图所示。
四、实验探究题(本题共3小题,第17题6分,第18题5分,第19题8分,共19分)
17. 学习电磁感应现象后,小昌同学想进一步探究感应电流的大小跟哪些因素有关。他使用如图所示的装置,让导体棒在U形磁铁中做切割磁感线运动而产生感应电流,记录的实验数据如下表所示。
(1)比较1、2、3三组数据,可以探究感应电流的大小与导体切割磁感线速度的关系。当磁场强弱一定时,导体切割磁感线速度越________,感应电流越大;
(2)比较________三组数据,可以探究感应电流大小与磁场强弱的关系。当导体棒切割磁感线速度一定时,磁场越________,感应电流越大。
【答案】 (1)快 (2)1、4、5 强
【解析】(1)比较1、2、3三组数据可知,在磁场强弱一定时,导体切割磁感线速度越快,电流计指针偏转格数越大,说明产生的感应电流越大,说明感应电流的大小与导体切割磁感线速度有关,当磁场强弱一定时,导体切割磁感线速度越快,感应电流越大。
(2)要探究感应电流的大小与磁场强弱的关系,要控制导体切割磁感线速度相同,只改变磁场强弱,比较电流计指针偏转格数,电流计指针偏转格数越大,说明产生的感应电流越大,因此由1、4、5三组数据可知,当导体棒切割磁感线速度一定时,磁场越强,产生的感应电流越大。
18. (2022江苏泰州)如图是小明“探究浮力大小与哪些因素有关”的实验情形。
(1)物块未浸入水中时,弹簧测力计示数如图甲所示,物块的重力为______N;
(2)小明将物块从图甲下降至图乙的过程中,发现弹簧测力计示数逐渐减小的同时,还观察到______由此初步分析得出:物体所受浮力的大小与它排开液体的体积有关;
(3)继续增大物块所处的深度,当它与容器底部接触后,弹簧测力计示数如图丙所示,此时物块受到的浮力为______N;
(4)为探究浮力与液体密度的关系,小明又把物块浸没到事先配制好的盐水中,这样操作的目的是为了控制______相同;他发现液体密度改变,而物块受到的浮力变化却不明显。小明想出下列四种实验改进方案,其中不可行的是______;
A.换用体积更大的同种物块
B.换用密度比水小得多的液体
C.换用精确程度更高的测力计
D.利用现有器材进行多次实验
【答案】 (1)1.8 (2) 水面上升 (3) 0.8 (4)排开液体的体积相同 D
【解析】(1)如图甲,没有浸入水中,利用悬挂法测量物体的重力,此时重力为1.8N。
(2)图甲下降至图乙的过程中,发现弹簧测力计示数逐渐减小的同时,观察到烧杯内水面在上升,排开水的体积慢慢变大。
(3)如图乙和丙,液体是水,而且都浸没,故浮力的的大小不变,故浮力的大小为
(4)小明又把物块浸没到事先配制好的盐水中,浸没后,物体排开液体的体积等于物体的体积,都是浸没在液体中,排开液体的体积相同。
A.换用体积更大的同种物块,浮力比较大,弹簧测力计示数变化明显,故A不符合题意;
B.换用密度比水小得多的液体,浮力变化比较大,故B不符合题意;
C.换用精确程度更高的测力计,微量的浮力变化就可以测量出来,故也是可行,故C不符合题意;
D.利用现有器材进行多次实验,浮力的大小不变,两次浮力的变化不明显,故不可行,故D符合题意。
故选D。
19. 某实验小组用如图所示的电路探究电流与电阻的关系。
(1)连接电路时应_______开关;
(2)小庆将5Ω的定值电阻接入电路,闭合开关,调节滑动变阻器的滑片至恰当位置,并将数据记录在上表中。换用10Ω电阻后,应该使定值电阻两端的电压保持______V不变;
(3)将5Ω的定值电阻换为10Ω后,小庆和小丽对接下来的操作有不同看法:
小庆认为应先闭合开关,再将滑片向左移动,使电压表示数为;小丽认为应先将滑片移到最左端,再闭合开关,然后将滑片向右移动,使电压表示数为。
请问你赞成谁的观点?________。简要说明理由:________。
【答案】 (1)断开(2) 3 (3)小丽 为保护电路,闭合开关前,滑动变阻器连入电路的电阻应最大
【解析】(1)为保护电路,连接电路时应断开开关。
(2)探究电流与电阻的关系时,要控制电阻的电压不变。小庆将5Ω的定值电阻接入电路,闭合开关,调节滑动变阻器的滑片至恰当位置,此时电路的电流为0.6A,由欧姆定律,电阻两端的电压为
U=IR=0.6A×5Ω=3V
换用10Ω电阻后,应该使定值电阻两端的电压保持3V不变。
(3)赞成小丽的观点。连接电路时,为保护电路,闭合开关前,滑动变阻器连入电路的电阻应最大,即应先将滑片移到最左端,再闭合开关,然后将滑片向右移动,使电压表示数为。
五、综合应用题(本题共2小题,第20题8分,第21题9分,共17分)
20. 如图所示是我国研发生产的某型号航拍无人机。无人机起飞前,放在地面上要确保四脚着地。启动后,利用遥控器可对它进行控制。无人机的参数如下表:
求:(1)无人机所受重力是多少?
(2)无人机启动前,四脚着地静止停放在水平地面上,此时无人机对地面的压强是多少?
(3)无人机以最大上升速度匀速竖直升高30米,要飞行多长时间?
(4)无人机从50米高空降落到地面,重力做功是多少?
【答案】(1)36N;(2)3×104Pa;(3)20s;(4)1800J
【解析】(1)无人机重力为
(2)因为无人机停放在水平地面上,故其对地面的压力为
对地面的压强为
(3)由得,以最大上升速度匀速竖直升高30米,要飞行时间为
(4)无人机从50米高空降落到地面,重力做功
21. 小李同学家购置一台电热油汀取暖器简称电热油汀,它是一种安全可靠的空间加热器,外观及铭牌如图甲、乙所示。据了解,该电热油汀的工作物质是一种油,这种油的密度,比热容约为。
请你分析并解答:
乙
(1)该电热油汀正常工作,油汀中油升高的温度(不考虑热量损失);
(2)电热油汀电热丝的阻值大小;
(3)为了使电热油汀的实际加热功率可以调节,他找来一个旧的电位器(滑动变阻器),只能看清上面有“6A”字样,经测试最大阻值只能调到,将它串联在电路中对电热油汀进行改装,改装后的简化电路图如图丙所示。请你计算改装后电热油汀的实际加热功率变化范围;
(4)该同学了解到此电热油汀的工作物质是一种油后,对此他产生了疑问,为什么不使用水呢?除油的密度较小外,请从物质性质的其它方面找出一条使用该油的好处。
【答案】(1)16.5℃;(2)44Ω;(3);(4)见详解
【解析】(1)消耗的电能为
油汀中油升高的温度为
(2)电热丝的阻值大小为
(3)当闭合开关,滑片P滑至最上端时,与串联,电热油汀加热功率最小,此时电路中电流为
最小的电功率为
当闭合开关,滑片滑至最下端时,只有接入电路,电热油汀加热功率最大,最大的电功率为
所以,改装后该电热油汀实际加热功率的变化范围是。
(4)质量相等的油与水吸收相同的热量时,油的比热容较小,升温快;除油的密度较小外,油还具有导热性好、绝缘性好等优点。
实验次数
1
2
3
4
5
磁场强弱(磁铁个数)
1个
1个
1个
2个
3个
导体切割磁感线速度
慢速
中速
快速
慢速
慢速
电流计指针偏转格数
1格
2.5格
4格
2格
3格
实验序号
电阻R/Ω
电流I/A
1
5
0.6
2
10
3
20
…
机身总质量/kg
3.6
四脚着地总面积/
12
电池充调电后储存的电能
108000
最大水平速度/()
6
机身尺寸/mm
400×300×200
最大上升速度/()
1.5
**电热油汀
额定电压
220V
额定功率
1100W
液体质量
20kg
2023年初中学业水平考试一模精品物理试卷(西藏专用)(原卷版+解析版): 这是一份2023年初中学业水平考试一模精品物理试卷(西藏专用)(原卷版+解析版),文件包含2023年初中学业水平考试一模精品物理试卷西藏专用解析版doc、2023年初中学业水平考试一模精品物理试卷西藏专用原卷版doc等2份试卷配套教学资源,其中试卷共29页, 欢迎下载使用。
2023年初中学业水平考试一模精品物理试卷(湖南省专用)(原卷版+解析版): 这是一份2023年初中学业水平考试一模精品物理试卷(湖南省专用)(原卷版+解析版),文件包含2023年初中学业水平考试一模精品物理试卷湖南省专用解析版doc、2023年初中学业水平考试一模精品物理试卷湖南省专用原卷版doc等2份试卷配套教学资源,其中试卷共28页, 欢迎下载使用。
2023年初中学业水平考试一模精品物理试卷(江西省专用)(原卷版+解析版): 这是一份2023年初中学业水平考试一模精品物理试卷(江西省专用)(原卷版+解析版),文件包含2023年初中学业水平考试一模精品物理试卷江西省专用解析版doc、2023年初中学业水平考试一模精品物理试卷江西省专用原卷版doc等2份试卷配套教学资源,其中试卷共20页, 欢迎下载使用。

