初中生物中考复习 专题06 人体的呼吸,物质运输和废物排出-冲刺2020年中考生物易错点集中专项训练(解析版)
展开专题06 人体的呼吸,物质运输和废物排出
1.下列现象用生物学知识解释不正确的是 ( )
A. 遇巨大声响时要迅速张口目的是为了保护鼓膜不受损伤
B. 吃剩的饭菜在冰箱冷藏,是为了抑制微生物的繁殖
C. 司机对着酒精测试仪吹气,此时司机的膈肌处于收缩状态
D. 新冠肺炎流行时要戴口罩是因为呼吸道对空气的处理能力有限
【答案】 C
【考点】呼吸道的作用,肺与外界的气体交换,耳的结构及功能,食品腐败的主要原因
【解析】【解答】A、当听到巨大声响时,空气震动剧烈导致耳膜受到的压力突然增大,容易击穿鼓膜,这时张大嘴巴,可以使咽鼓管张开,保持鼓膜内外气压的平衡,以免振破鼓膜,A说法正确,A不符合题意。
B、食品腐败是因为细菌等微生物的大量繁殖引起的,在低温下,细菌的繁殖速度减慢,可以延长食品的保存时间,所以把饭菜放入冰箱冷藏,是为了抑制微生物的繁殖,说法正确,B不符合题意。
C、在呼气时,肋间肌和膈肌舒张,吸气时,肋间肌和膈肌收缩,可见C说法错误,C符合题意。
D、呼吸道可以清洁、温暖、湿润空气,但是呼吸道对空气的处理能力是有限的,所以在新冠肺炎流行时要戴口罩,D说法正确,D不符合题意。
故答案为:C
【分析】此题考查日常生活中与生物学知识相关的实例,解答此题需要熟记基础知识,达到学以致用,还要注意各知识点间的内在联系,比如:我们经常把食品放入冰箱、进行腌制、脱水等处理,这都是依据食品腐败的原理,食物腐败变质是由于微生物的生长和大量繁殖而引起的,所以根据食物腐败变质的原因,食品保存就要尽量的杀死或抑制微生物的生长和大量繁殖,传统的食品保存方法有盐腌、糖渍、干制、酒泡等.现代的贮存方法主要有罐藏、脱水、冷冻、真空包装、添加防腐剂等;输血时应该输入同型血,发面做馒头、面包需要用到酵母菌发酵等。
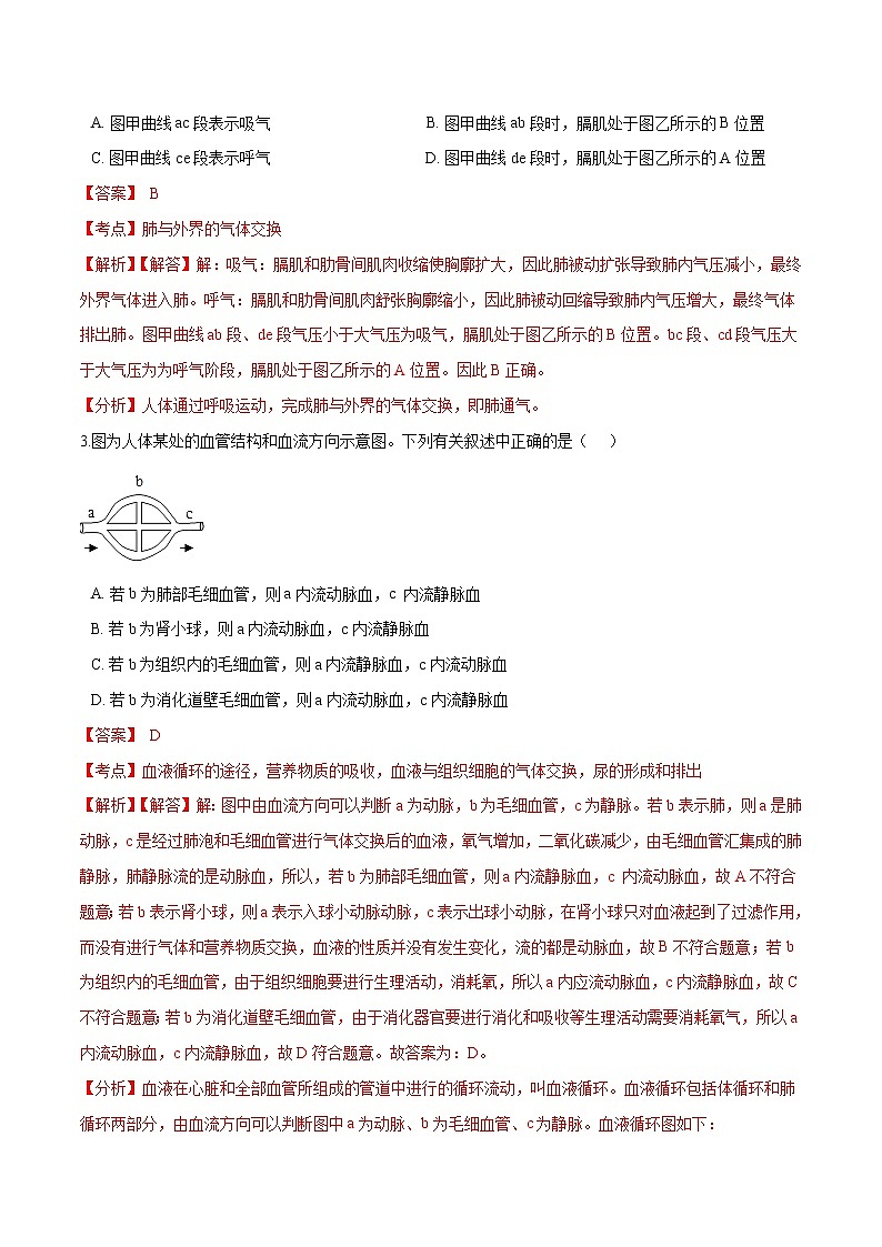
2.如图甲是肺内压随时间的变化示意图,图乙表示人体膈肌收缩和舒张时在胸腔内的位置,下列叙述正确的是( )
A. 图甲曲线ac段表示吸气 B. 图甲曲线ab段时,膈肌处于图乙所示的B位置
C. 图甲曲线ce段表示呼气 D. 图甲曲线de段时,膈肌处于图乙所示的A位置
【答案】 B
【考点】肺与外界的气体交换
【解析】【解答】解:吸气:膈肌和肋骨间肌肉收缩使胸廓扩大,因此肺被动扩张导致肺内气压减小,最终外界气体进入肺。呼气:膈肌和肋骨间肌肉舒张胸廓缩小,因此肺被动回缩导致肺内气压增大,最终气体排出肺。图甲曲线ab段、de段气压小于大气压为吸气,膈肌处于图乙所示的B位置。bc段、cd段气压大于大气压为为呼气阶段,膈肌处于图乙所示的A位置。因此B正确。
【分析】人体通过呼吸运动,完成肺与外界的气体交换,即肺通气。
3.图为人体某处的血管结构和血流方向示意图。下列有关叙述中正确的是( )
A. 若b为肺部毛细血管,则a内流动脉血,c 内流静脉血
B. 若b为肾小球,则a内流动脉血,c内流静脉血
C. 若b为组织内的毛细血管,则a内流静脉血,c内流动脉血
D. 若b为消化道壁毛细血管,则a内流动脉血,c内流静脉血
【答案】 D
【考点】血液循环的途径,营养物质的吸收,血液与组织细胞的气体交换,尿的形成和排出
【解析】【解答】解:图中由血流方向可以判断a为动脉,b为毛细血管,c为静脉。若b表示肺,则a是肺动脉,c是经过肺泡和毛细血管进行气体交换后的血液,氧气增加,二氧化碳减少,由毛细血管汇集成的肺静脉,肺静脉流的是动脉血,所以,若b为肺部毛细血管,则a内流静脉血,c 内流动脉血,故A不符合题意;若b表示肾小球,则a表示入球小动脉动脉,c表示出球小动脉,在肾小球只对血液起到了过滤作用,而没有进行气体和营养物质交换,血液的性质并没有发生变化,流的都是动脉血,故B不符合题意;若b为组织内的毛细血管,由于组织细胞要进行生理活动,消耗氧,所以a内应流动脉血,c内流静脉血,故C不符合题意;若b为消化道壁毛细血管,由于消化器官要进行消化和吸收等生理活动需要消耗氧气,所以a内流动脉血,c内流静脉血,故D符合题意。故答案为:D。
【分析】血液在心脏和全部血管所组成的管道中进行的循环流动,叫血液循环。血液循环包括体循环和肺循环两部分,由血流方向可以判断图中a为动脉、b为毛细血管、c为静脉。血液循环图如下:
4.图是人在慢跑时肺容积变化示意图 , 下列叙述正确的是( )
A. a→b时:呼气,肋间外肌收缩 B. b→c时:吸气,膈顶下降
C. c→d时:肺内气压持续增加 D. d→e时:胸廓容积减小
【答案】 B
【考点】肺与外界的气体交换
【解析】【解答】解:A、曲线a→b时,肺内气体容量由大变小,表示呼气,肋间外肌舒张,A错误;
B、曲线b→c时,肺内气体容量由小变大,表示吸气,膈肌收缩,顶部下降,B正确;
C、曲线c→d时,肺内气体容量由大变小,表示呼气,肺内气压高于大气压,但是不会持续增加,在呼气的末端,肺内气压等于外界气压,C错误;
D、曲线d→e时,肺内气体容量由小变大,表示吸气,胸廓容积增大,D错误。
故答案为:B。
【分析】(1)呼吸运动是指人体胸廓有节律的扩大和缩小的运动,包括吸气过程和呼气过程,呼吸运动主要与肋间肌和膈肌的运动有关,由于呼吸肌的收缩和舒张导致肺内气压与外界大气压之间形成压力差而形成的。(2)图示中表示的是平静呼吸时肺内气体容量变化曲线,曲线ab段和cd段表示肺内气体容量由大变小,表示呼气;曲线bc段表示肺内气体容量由小变大,表示吸气。
5.下图是某人呼吸过程中,肺内气压与外界气压差值的变化曲线,处于呼气状态的是( )
A. 0→t2 B. t1→t2 C. t1→t3 D. t2→t4
【答案】 D
【考点】肺与外界的气体交换
【解析】【解答】A、曲线图中,0 → t2 段表明肺内气压低于外界大气压,是吸气时肺内气压的变化,人在平静状态下,呼吸肌收缩,使胸廓的容积扩大,肺内气压降低,肺内气压低于大气压时,气体入肺,A不符合题意。
B、曲线图中, 在t1→t2段,肺内气压与大气压的气压差是负值,表示肺内气压低于外界大气压,是吸气过程,B不符合题意。
C、曲线图中,在t1→t3 段中,前半段,肺内气压低于大气压,是吸气的过程,在t2点时,肺内气压等于外界气压,后半段肺内气压大于大气压,是呼吸的过程,所以C不符合题意。
D、曲线图中,在t2 →t4 ,肺内气压与大气压的气压差是正值,表示肺内气压大于外界大气压,是呼气过程,所以D符合题意。
故答案为:D
【分析】此题考查肺与外界的气态交换,此题有一定的难度,需要熟记:当呼吸肌舒张时,膈顶部上升,使胸廓的前后径、左右径、上下径都变小,这样胸廓的容积就变小,肺也随之回缩,肺内气压高于外界大气压,肺内气体通过呼吸道排出体外,完成呼气;反之,当呼吸肌收缩时,膈顶部下降,使胸廓的前后径、左右径、上下径都变大,导致样胸廓的容积就变大,肺也随之扩张,肺内气压低于外界大气压,外界气体进入肺内,完成吸气。
6.春节晚会上小品“扶不扶”演出后,曾一度引发国人热议。我市某校学生用自己的行动证明了生物学知识的重要性,证明了中华民族的传统美德能在这一代人身上发扬光大。某天放学回家的路上,一位老爷爷突然摔倒在马路上,且前臂流血,该同学见状后立即用手按压老爷爷的伤口近心端,血流如初;他又改为按压伤口远心端,血流立即停止。据此推测老爷爷受伤的血管是( )
A. 动脉 B. 静脉 C. 毛细血管 D. 三种皆存在可能
【答案】 B
【考点】血管,出血类型及其包扎方法
【解析】【解答】动脉出血的特点是血液鲜红、血流速度快,呈喷射状;静脉是将血液从全身各处输送回心脏的血管,静脉出血时,血液暗红,血流速度较慢;毛细血管出血,血液慢慢向外渗出。根据易感所述,老爷爷前臂受伤,血流不止,当用手按压伤口近心端时,血流仍不止,表明不是动脉出血;改为按压伤口远心端时,血流立即停止,表明是静脉出血,由此推知受伤的血管是静脉,可见B符合题意。
故答案为:B
【分析】此题考查血管出血急救,为基础题, 难度不大,解答此题需要熟记血管的概念、血流方向,血管包括动脉血管、静脉血管、毛细血管三种类型,动脉是指将血液从心脏输送到全身各处去的血管,动脉出血的特点,血液鲜红、血流速度快,呈喷射状;静脉是将血液从全身各处输送回心脏的血管,静脉出血时,血液暗红,血流速度较慢;毛细血管出血,血液慢慢渗出,静脉出血在远心端用手指压或绷带压迫止血;动脉出血在近心端用手指压或绷带压迫止血,毛细血管出血可以自然止血,也可以用干净纱布包扎伤口。
7.下图为人体内某结构的血流情况模式图,B代表某器官或结构,A,C代表血管,箭头代表血流方向,下列叙述正确的是( )
A. 若B是小肠,则C中的氧气含量增加,二氧化碳含量减少
B. 若A为上腔静脉,C为肺动脉,则B中有防止血液倒流的瓣膜
C. 若A,C内都流动脉血,则B代表的一定是肾小球
D. 若B为肺,则A中流着动脉血,C中流着静脉血
【答案】 B
【考点】血液循环的途径
【解析】【解答】解:A.小肠是吸收营养物质的主要场所,血液流经小肠后,营养物质会显著增多;流经小肠的血液循环部分是体循环的一部分,因此,血液流经小肠后,氧气会减少,二氧化碳会增多,因此若B为小肠,则C中的二氧化碳、营养物质含量增加,氧气含量减少,A错误。
B.右心房与右心室之间有房室瓣,右心室与肺动脉之间有动脉瓣,因此若A为上腔静脉,C为肺动脉,则B代表右心房、右心室,因此B中有防止血液倒流的瓣膜,B正确。
C.肾小球的一端连着入球小动脉,另一端是出球小动脉,入球小动脉、肾小球、出球小动脉里流的都是动脉血。因此B结构可能是肾小球,若A、C都流着动脉血,则B也可能是心脏(如肺静脉→左心房→左心室→主动脉,肺静脉和主动脉内流动的都是动脉血),C错误。
D.血液流经肺部毛细血管时,与肺泡进行气体交换,肺泡里的氧气进入血液,血液中的二氧化碳进入肺泡,血液由静脉血变为动脉血。因此若B为肺,则A是肺动脉流动静脉血,C是肺静脉流动脉血,D错误。
【分析】一般来说,血液在血管内的流动方向是动脉→毛细血管→静脉;根据图示中的血流方向可判定:A是动脉血管,B是毛细血管,C是静脉血管;解答即可。
8.消化道中的葡萄糖,若要被头部的组织细胞所利用,其运输路径是( )。
①左心房、左心室
②右心房、右心室
③肺
④主动脉
⑤肺动脉
⑥肺静脉
⑦下腔静脉
⑧颈动脉
A. ⑦①⑥③⑤②④⑧ B. ⑥①⑤③⑦②④⑧ C. ⑦⑥③⑤①②④⑧ D. ⑦②⑤③⑥①④⑧
【答案】 D
【考点】血液循环的途径
【解析】【解答】解:消化道内的葡萄糖,被消化道吸收进入血液循环后,经⑦下腔静脉、②右心房、右心室、⑤肺动脉、③肺、⑥肺静脉、①左心房、左心室、④主动脉、⑧颈动脉,到达头部组织细胞周围的毛细血管,最后进入头部的组织细胞。所以消化道内的葡萄糖,若要被头部的组织细胞所利用,其运输路径是⑦②⑤③⑥①④⑧。故答案为:D。
【分析】血液循环路线如图所示:
9.如图为人体血液循环示意图,下列有关叙述正确的是( )
A. 心房与动脉相连,心室与静脉相连 B. 当血液流经①后,血液由动脉血变为静脉血
C. 右心房是肺循环的起点 D. 体循环是指血液流经“左心室→②→右心房”的过程
【答案】 D
【考点】心脏的结构和功能,血液循环的途径
【解析】【解答】A、心房与静脉相连,心室与动脉相连,可见A说法错误,A不符合题意。
B、根据图可知,血液从右心室出发,终点是左心房,可见①肺,血液经过肺后,变成含氧气丰富的动脉血,可见B说法错误,B不符合题意。
C、肺循环的起点是右心室,可见C说法错误,C不符合题意。
D、体循环血液从左心室出发进入主动脉,流经各级动脉,汇集到上下腔静脉返回右心房,可见体循环的起点是左心室,终点是右心房,D是法正确,D符合题意。
故答案为:D
【分析】此题考查血液循环的路径,为基础题,难度不大,熟记即可,体循环的起点是左心室,终点是右心房,肺循环的起点是右心室,终点是左心房,可结合下图记忆:
10.如图是人体消化、呼吸和循环系统示意图,下列叙述正确的是( )
A. A系统的主要器官是支气管 B. B系统中吸收营养的主要器官是小肠
C. D的名称是左心房 D. a代表葡萄糖、脂肪酸、蛋白质等物质
【答案】 B
【考点】心脏的结构和功能,消化系统的组成,营养物质的吸收,呼吸系统的组成
【解析】【解答】A、A呼吸系统的主要器官是肺,A不符合题意;
B、B消化系统中吸收营养的主要器官是小肠,B符合题意;
C、D的名称是右心室,C不符合题意;
D、a代表的是营养物质的吸收过程,吸收的是小分子物质,蛋白质是大分子,需要分解成氨基酸才能吸收D不符合题意。
故答案为:B
【分析】图中A系统是呼吸系统,B系统是消化系统,C是右心房,D是右心室,E是左心房,F是左心室.
小肠是消化和吸收的主要场所,小肠很长,约5~6米,是消化道内最长的一段,内壁有皱襞和小肠绒毛,加大了消化和吸收的面积;小肠内有多种消化液,包括肠液、胰液、胆汁等。胰液和肠液含有多种消化酶,能对淀粉、蛋白质、脂肪进行彻底消化,所以说小肠是消化食物的主要场所;小肠壁、毛细血管壁、毛细淋巴管壁都很薄,只有一层上皮细胞构成,有利于营养物质的吸收,小肠能够吸收水、无机盐、维生素、葡萄糖、氨基酸、甘油、脂肪酸等,绝大部分营养物质被小肠吸收进入血液循环.所以说小肠是吸收营养物质的主要场所.
11.图为甲、乙两人肾单位内流动的液体中葡萄糖含量的变化曲线,其中①—④表示组成肾单位的有关结构。下列分析错误的是( )
A. ②为肾小囊,其内液体为原尿 B. ③是肾小管,此处进行了重吸收作用
C. ④内液体是尿液,甲可能是肾小管发生病变 D. 甲②内含有葡萄糖,乙②内没有葡萄糖
【答案】 D
【考点】肾的结构与功能,尿的形成和排出
【解析】【解答】A、②为肾小囊,其内液体为原尿,A不符合题意;
B、③是肾小管,此处进行了重吸收作用,葡萄糖被全部重吸收因此葡萄糖含量为0,B不符合题意;
C、④内液体是尿液,甲的尿液中含有葡萄糖,因此甲可能是肾小管发生病变,没有把葡萄糖全部重吸收,C不符合题意;
D、从成分上看,甲的②内液体原尿和乙②内液体尿液都含有葡萄糖,D符合题意。
故答案为:D
【分析】尿的形成:肾单位是形成尿液的基本单位.
(1)肾小球和肾小囊内壁的过滤作用:当血液流经肾小球时,除了血细胞和大分子蛋白质以外的血浆成分都可以经过肾小球过滤 到肾小囊中,在肾小囊中形成原尿.
(2)肾小管的重吸收作用:对人体有用的物质,包括大部分水、全部葡萄糖和部分无机盐被重吸收进入包绕在肾小管外面的毛细血管中,剩下的形成尿液.
12.如图为尿液的形成示意图,其中①~⑧代表相关结构或物质,a、b代表生理过程。下列相关叙述错误的是( )
A. ③④⑥构成了肾单位
B. a、b分别代表滤过作用和重吸收作用
C. 正常情况下,⑦中不含血细胞和大分子蛋白质
D. 若⑧中检测到有葡萄糖,可能是图中⑤出现了异常
【答案】 A
【考点】肾的结构与功能,尿的形成和排出
【解析】【解答】A、肾单位是肾脏结构和功能的基本单位,肾单位由③肾小球、④肾小囊、⑤肾小管组成的,A符合题意;
B、当血液流经肾小球时,除了血细胞和大分子的蛋白质外,其它的如水、无机盐、尿素、葡萄糖会过滤到肾小囊形成原尿,a表示肾小球的过滤作用。当原尿流经肾小管时,其中大部分水、部分无机盐和全部的葡萄糖被重新吸收回血液,而剩下的如尿素、一部分无机盐和水构成了尿液的成分,b表示肾小管的重吸收作用,B不符合题意;
C、正常情况下,⑦原尿中不含血细胞和大分子蛋白质,C不符合题意;
D、全部的葡萄糖被⑤肾小管重新吸收回血液,若⑧尿液中检测到有葡萄糖,可能是图中⑤肾小管出现了异常,D不符合题意。
故答案为:A
【分析】尿的形成:肾单位是形成尿液的基本单位.
(1)肾小球和肾小囊内壁的过滤作用:当血液流经肾小球时,除了血细胞和大分子蛋白质以外的血浆成分都可以经过肾小球过滤 到肾小囊中,在肾小囊中形成原尿.
(2)肾小管的重吸收作用:对人体有用的物质,包括大部分水、全部葡萄糖和部分无机盐被重吸收进入包绕在肾小管外面的毛细血管中,剩下的形成尿液.
13.人们常用流程图表示连续发生的人体生理过程,以下流程图表示错误的是( )
A. 氧气进入机体及运输路径:肺泡中的氧→肺泡壁上皮细胞→肺泡壁外毛细血管→血液循环→组织细胞
B. 葡萄糖的吸收及运输路径:小肠中的葡萄糖→小肠绒毛上皮细胞→小肠绒毛内的毛细血管→血液循环→组织细胞
C. 尿素的主要排出路径:血液→肾小球→肾小管→肾小囊→输尿管→膀胱→尿道
D. 皮肤痛觉的产生路径:刺激信号→皮肤痛觉感受器→传入神经→脊髓→大脑皮层感觉中枢
【答案】 C
【考点】营养物质的吸收,肺泡与血液的气体交换,血液与组织细胞的气体交换,尿的形成和排出,反射及其结构基础
【解析】【解答】A、外界的氧气进入肺泡后,通过气体扩散作用进入肺泡周围的毛细血管内,肺泡与血液之间的气体交换叫做肺泡内的气体交换,在此处,由于肺泡内氧的含量比血液中的多,而二氧化碳的含量比血液中的少,因此,血液中的二氧化碳扩散到肺泡里;肺泡里的氧气扩散到血液里,通过血液循环送到全身各处的组织细胞,可见,A说法正确,A不符合题意。 B、食物中的糖类物质最终进入小肠后,最终被消化成葡萄糖,葡萄糖通过消化道壁进入小肠绒毛上皮细胞,最终进入小肠绒毛内的毛细血管内,最终进入血液循环,通过血液循环送往全身各处的组织细胞内,B说法正确,B不符合题意。 C、尿素大部分会通过尿液排出体外,尿素依次通过肾动脉→入球小动脉→肾小囊腔→肾小管→膀胱→尿道→体外,可见C说法错误,C符合题意。 D、反射的结构基础是反射弧,反射弧由感受器、传入神经、神经中枢、传出神经、效应器五部分组成,神经冲动沿反射弧传导,皮肤的痛觉先通过感受器转化为神经冲动,在依次通过传入神经、脊髓、在通过脊髓传到大脑皮层的躯体感觉中枢形成痛觉,D说法正确,D不符合题意。故答案为:C 【分析】此题考查人体内比较重要的生理过程,难度不大,需要在理解的基础上熟记基础知识是关键。需要明确:皮肤产生痛觉的部位是大脑皮层的躯体感觉中枢;尿液的形成过程包括肾小球和肾小囊的滤过作用和肾小管的重吸收作用。
14.肾动脉中的血液流经肾脏后由肾静脉流出,发生的变化是( )
A. 血液中氧气减少 B. 血液中废物减少 C. 血液中养料减少 D. ABC均是
【答案】 D
【考点】血液循环的途径,肾的结构与功能
【解析】【解答】肾动脉进入肾脏后经过反复分支形成入球小动脉,入球小动脉分出的数十条毛细血管弯曲盘绕形成肾小球,肾小球的毛细血管又在另一端汇集成出球小动脉,出球小动脉又分支形成毛细血管,包绕在肾小管外面,这些毛细血管又汇集成肾静脉;从肾动脉流入肾脏的血液,在沿这条路线流经肾小球时,通过肾小球的滤过作用和肾小管的重吸收作用,血液中的部分尿素和尿酸等废物随尿液排出,因此从肾静脉流出的血液中,尿素和尿酸等废物的含量减少。
血液流经肾小管周围的毛细血管时,血液与组织细胞发生了物质交换,组成肾小管的细胞利用血液运来的氧气和养料分解有机物,产生的二氧化碳又扩散到血液,即血液中的氧气和养料进入组织细胞,组织细胞里的二氧化碳进入血液,因此肾静脉的血液里氧气含量减少,养料含量减少,二氧化碳的含量增加。
所以肾动脉中的血液流经肾脏后由肾静脉流出,其中发生的变化是血液中氧气减少、血液中废物减少、血液中养料减少。
故答案为:D
【分析】尿液的形成过程血液通过肾小球的滤过作用,除了大分子的蛋白质和血细胞外其他的如水、无机盐、尿素、葡萄糖会滤过到肾小囊腔形成原尿;原尿流经肾小管时,其中大部分水、部分无机盐和全部的葡萄糖被重新吸收回血液,而剩下的如尿素、一部分无机盐和水等由肾小管流出形成尿液.所以尿液的形成主要包括滤过和重吸收两个过程.
15.下列有关于尿液形成的叙述中,不正确的是( )
A. 肾小囊中的液体是原尿,原尿成分相当于血液中除去血细胞和大分子蛋白质以外的物质
B. 当肾小球发生病变时,尿液中会检出大分子蛋白质和血细胞
C. 流出肾脏的血液成分与流入肾脏的血液成分相比,氧气增加,尿素减少
D. 正常情况下,尿液和原尿最大的区别在于尿液中不含葡萄糖
【答案】 C
【考点】尿的形成和排出
【解析】【解答】A、血液流经肾小球时,除了血细胞和大分子的蛋白质外,血浆中的一部分水、无机盐、葡萄糖和尿素等物质,都可以经过肾小球滤过到肾小囊内,形成原尿;所以肾小囊中的液体是原尿,原尿成分相当于血液中除去血细胞和大分子蛋白质以外的物质,A不符合题意;
B、血液流经肾小球时,除了血细胞和大分子的蛋白质外,血浆中的一部分水、无机盐、葡萄糖和尿素等物质,都可以经过肾小球滤过到肾小囊内,形成原尿;尿液中出现血细胞和大分子的蛋白质,只可能是肾小球的通透性增大,即肾小球病变,B不符合题意;
C、从肾动脉流入肾脏的血液到流出肾静脉的过程中,血液中的部分尿素等废物随尿液排出,同时血液流经肾小管周围的毛细血管时,血液与肾小管的细胞进行了物质交换,血液中的氧气和养料进入肾小管的细胞,肾小管的细胞分解有机物产生的二氧化碳进入血液,因此血液中的氧气含量减少,二氧化碳含量增加,血液由动脉血变为静脉血,静脉血从肾静脉流出尿素等废物的含量减少;所以,正常人体内,流出肾脏的血液成分与流入肾脏的血液成分相比,其特点是流出的血液二氧化碳增加,尿素减少、氧气减少,C符合题意;
D、当原尿流经肾小管时,原尿中对人体有用的全部葡萄糖、大部分水和部分无机盐,被肾小管重新吸收,回到肾小管周围毛细血管的血液里,剩下的水和无机盐、尿素和尿酸等就形成了尿液;所以而原尿和尿液的区别在于尿液中不含葡萄糖。D不符合题意。
故答案为:C
【分析】尿液的形成包括肾小球的过滤作用和肾小管的重吸收作用;当血液流经肾小球时,除了血细胞和大分子的蛋白质外,其他的如水、无机盐、尿素、葡萄糖会滤过到肾小囊腔形成原尿;当原尿流经肾小管时,全部葡萄糖、大部分水和部分无机盐等物质回到5以外的毛细血管中,通过肾小管的重吸收作用最终形成的液体为尿液。
16. 2020年1月22日,武汉大学中南医院通过体外膜肺氧合(ECMO)成功救治了一位重症新型冠状病毒肺炎患者。资料显示,体外膜肺氧合是一种用于协助重症心肺衰竭患者进行体外呼吸循环的急救设备。下图为体外膜肺氧合设备工作原理示意图,请据图回答下列问题:
(1)体外膜肺氧合设备使用过程中需要输入营养补充液,可以提供葡萄糖,人体中吸收葡萄糖的部位是小肠,其内含有________,所以能将蛋白质、脂肪、糖类彻底消化。
(2)血液在人体外流动时需要利用电动泵使血液流动并送回人体,电动泵相当于人体的________,此过程相当于人体的________循环。人体中专门调节心跳的神经中枢位于________。
(3)氧合器的功能相当于人体的肺,能将________(选填“氧气”或“二氧化碳”)融入血液,模拟了人体________的气体交换过程。
(4)图中热交换机用于提供热量,调节体温。人体维持体温的能量主要来自细胞的________作用。
(5)图中的“流回血液”应该是________(选填“动脉血”或“静脉血”)
【答案】 (1)肠液、胰液、胆汁
(2)心脏;肺;脑干
(3)氧气;肺泡与血液
(4)呼吸
(5)动脉血
【考点】神经系统的组成,血液循环的途径,食物的消化,尿的形成和排出
【解析】【解答】(1)小肠内有多种消化液,包括肠液、胰液、胆汁等。胰液和肠液含有多种消化酶,能对淀粉、蛋白质、脂肪进行彻底消化,所以说小肠是消化食物的主要场所。(2)血液在人体外流动时要利用电动泵循环,使血液流动并送回人体,这个电动泵也就相当于人体内泵血功能的心脏。血液由右心室开始,进入肺动脉,再进入肺部的毛细血管,吸收氧气,释放二氧化碳,血液由静脉血变成动脉血,这样的血液进入肺静脉,达到左心房完成肺循环。血液经过氧合器后氧含量上升,因此血液在人体外流动再利用电动泵使血液流动并送回人体过程属于肺循环。脑干位于大脑的下方和小脑的前方,它的最下面与脊髓相连,脑干的灰质中含有一些调节人体基本生命活动的中枢,如心血管中枢、呼吸中枢等。(3)肺的主要功能是指气体交换,也就是氧气与二氧化碳的交换功能。肺是体内外气体交换的场所,通过呼吸运动获得氧气排出二氧化碳。肺泡与周围毛细血管进行物质交换,将氧气融入血液,而将二氧化碳排出体外。氧合器模拟了肺泡与血液的气体交换,能将氧气融入血液,为患者的治疗争取了宝贵的时间。(4)人体维持体温的能量主要来自细胞的呼吸作用释放的能量。在组织细胞的线粒体内,在氧的参与下,将有机物分解为二氧化碳和水,并释放出热量。(5)由于B氧合器模拟了肺泡(肺)与血液的气体交换,吸收了氧气,排出二氧化碳,血液中的含氧量增加,变成了动脉血。
【分析】(1)呼吸系统由气体通行的呼吸道和气体交换的肺所组成。呼吸道由鼻、咽、喉、气管、支气管和肺内的各级支气管分支所组成。肺是气体交换的主要场所,肺由许多肺泡构成。(2)肺循环的路线为:右心室→肺动脉→肺部毛细血管→肺静脉→左心房。在肺循环中,血液流经肺部毛细血管网时,与肺泡进行气体交换,血液中的二氧化碳进入肺泡,肺泡内的氧进入血液,因此血液成分的变化是:氧气增多,二氧化碳减少。
17.图一示将心脏的下半部横切一刀,用图上的字母表示切开左右心室所得切面,X和Y表示心脏的两个腔室;图二表示人体血液循环的部分示意图。请据图回答问题:
(1)血管中的血液沿着一定方向流动,而不会倒流,原因是人体内具有只能朝向一个方向开的________。
(2)图一中,心脏X的血液来自________,心室Y的血液含氧量比心室X血液的含氧量________。据图可知心腔X周围的心肌更厚更发达,为什么?________。
(3)图二中,主动脉与心脏的________相连,下腔静脉的血液流入到心脏的________。
(4)小肠是消化和吸收营养物质的主要器官,消化后的营养物质被吸收后进入血管,随血液循环到达脑部细胞的过程中,经过下列结构的顺序是(填写序号)________。
①主动脉 ②肺静脉 ③右心房 ④左心室 ⑤下腔静脉
【答案】 (1)静脉瓣、动脉瓣、房室瓣
(2)左心房;低(或少);左心室的血液从主动脉泵出流向全身各处,距离远
(3)左心室;右心房
(4)⑤③②④①
【考点】心脏的结构和功能,血液循环的途径
【解析】【解答】(1)心房与心室之间的房室瓣只能朝向心室开,保证血液只能从心房流向心室而不能倒流,心室与动脉之间的动脉瓣只能朝向动脉开,保证血液只能从心室流入动脉而不能倒流,四肢静脉中有静脉瓣,这样就保证了血液只能从静脉→心房→心室→动脉;(2)心脏主要由心肌构成。它有4个空腔,按照位置关系,这4个腔分别叫作左心房、左心室、右心房、右心室。心房在上,心室在下,而且左心房只和左心室相通,右心房只和右心室相通,左右心房和左右心室之间都是不相通的;图一中,X是左心室,左心室的血液来自左心房。左心室内流动的是动脉血、右心室内流动的是静脉血,所以Y右心室的血液含氧量比X左心室血液的含氧量 低(或少)。据图可知心腔X周围的心肌更厚更发达,因为左心室的血液从主动脉泵出流向全身各处,距离远;(3)图二中,主动脉与心脏的左心室相连,下腔静脉的血液流入到心脏的右心房。(4)小肠是消化和吸收营养物质的主要器官,消化后的营养物质被吸收后进入血管,随血液循环到达脑部细胞的过程中,经过下列结构的顺序是:⑤下腔静脉→③右心房→右心室→肺动脉→肺部毛细血管→②肺静脉→左心房→④左心室→①主动脉。
【分析】心房与心室之间、心室与动脉之间,都有能开闭的瓣膜:这些瓣膜保证了血液只能按一定方向流动,图一中X是左心室、Y是右心室。
18.在刚刚结束的体育中考上,小明同学参加了1000米的考试项目。 下面是相关记实材料和人体部分生理活动示意图(①~⑦表示生理过程,ABCD代表系统或器官,Ⅰ、Ⅱ表示血管类型,a是可被人体直接吸收利用的小分子物质),请分析回答:
(1)小明考试当天能量早餐主要有面包、牛奶等,面包的主要成分是淀粉,淀粉在整个消化道中变为a的过程称为________,正常情况下小明的血液中a的含量能够保持相对稳定,起调节作用的物质主要是________,人体产生的废物排出的途径为________(用图中的数字表示)
(2)长跑过程中会消耗大量的氧气,氧气通过B进入A系统随血液循环到达组织细胞的过程中,经过乙图的途径是3→________→1(用数字和箭头表示)。图乙中流动脉血的腔和血管是________(用图中的数字表示)。
(3)最后100米冲刺了,同学和班主任老师在终点为他加油呐喊,他咬紧牙关第一个冲到了终点。由于冲刺过猛,他摔倒在地,擦伤了膝盖。小明“擦伤膝盖感到疼痛”的神经冲动传导过程是________(用图中的数字和箭头表示)。
(4)有一次小明的无名指在不经意间被医生用采血针刺了一下,他马上把手缩了回来,事后他竟然不知针刺及缩手动作的产生,说明其脊髓的[________]________部位可能受损。
【答案】 (1)消化;胰岛素;③⑤⑥
(2)6→7;6、7、1、3
(3)5→4→3→6→7
(4)9;白质
【考点】神经系统的组成,血液循环的途径,食物的消化,反射及其结构基础,激素调节
【解析】【解答】(1)淀粉最先在口腔内就被消化,在口腔中,唾液中含有淀粉酶,可以将淀粉分解成麦芽糖,然后再在小肠中肠液和胰液的作用下,被分解成葡萄糖,大分子物质分解被消化道壁吸收进入血液的过程叫吸收。葡萄糖被人体小肠吸收后进入血液,此时血糖浓度会升高;而体内的胰岛素能促进血糖合成糖元,加速血糖分解,从而降低血糖浓度,这样人体内的血糖浓度就会维持在一个稳定的水平上。排泄的途径有三条:二氧化碳和水以气体的形式由呼吸系统排出;水分、无机盐和尿素以汗液的形式通过皮肤排出;多余的水、无机盐和尿素以尿的形式通过泌尿系统排出,其中多余的水、无机盐和尿素以尿的形式通过泌尿系统排出,是最主要的排泄途径。综上分析可知,小明考试当天能量早餐主要有面包、牛奶等,面包的主要成分是淀粉,淀粉在整个消化道中变为a葡萄糖的过程称为吸收,正常情况下小明的血液中a的含量能够保持相对稳定,起调节作用的物质主要是胰岛素,人体产生的废物排出的途径为③⑤⑥。(2)血液循环包括体循环和肺循环,血液循环途径如图所示:
长跑过程中会消耗大量的氧气,氧气通过B肺泡里的气体交换进入A血液循环系统随血液循环到达组织细胞的过程中,经过乙图的途径是3肺静脉→6左心房→7左心室→1主动脉。心脏是血液循环的动力器官,主要由心肌构成,左心室连接主动脉,内流动脉血,左心房连接肺静脉,内流动脉血,右心房连接上、下腔静脉,内流静脉血,右心室连接肺动脉,内流静脉血,所以图乙中流动脉血的腔和血管是6左心房、7左心室、1主动脉、3肺静脉。(3)神经系统调节的基本方式是反射,完成反射的结构是反射弧,反射弧包括感受器、传入神经、神经中枢、传出神经、效应器,痛觉的感受器在大脑皮层,所以,擦伤膝盖感到疼痛的神经冲动传导过程是5感受器→4传入神经→3神经中枢→6上行传导束→7大脑皮层。(4)脊髓是由中间呈蝴蝶形的、颜色灰暗的灰质和周围颜色色泽亮白的部分白质组成。脊髓的灰质是神经元的胞体集中地地方,脊髓的白质是由神经纤维组成的,它是脑与躯体、内脏之间的联系通道。图丙,其中3是灰质,是神经元的胞体集中的地方,9是白质,是由神经纤维组成的。因此,有一次小明的无名指在不经意间被医生用采血针刺了一下,他马上把手缩了回来,事后他竟然不知针刺及缩手动作的产生,说明其脊髓的9白质部位可能受损。
【分析】图甲表示了人体新陈代谢的部分生理过程,包括了食物的消化和吸收、血液循环、呼吸的过程等生理过程;图示中,a是葡萄糖,①表示消化,②表示吸收,③表示呼气,④吸气,⑤汗液的形成,⑥尿的形成,⑦表示排遗。图乙中1主动脉,2肺动脉,3肺静脉,4上腔静脉,5下腔静脉,6左心房,7左心室,8右心房,9右心室。神经系统调节的基本方式是反射,完成反射的结构是反射弧。图丙中5感受器、4传入神经、3神经中枢、2传出神经、1效应器。
19.如图表示人体某些生理活动,其中①~⑤表示体内的生理过程a~d表示某种或某类物质。如表是人体内血浆、原尿和尿液的主要成分及含量差异(克/100毫升),请分析并回答问题:
主要成分
A
B
C
水
90
98
96
蛋白质
8.00
0.03
0.00
葡萄糖
0.01
0.10
0.00
无机盐
0.72
0.72
1.10
尿素
0.03
0.03
1.80
(1)图中过程①的生理过程表示________。
(2)过程②是通过________实现的;外界气体c进入肺时,肋间肌、膈肌处于________状态。
(3)物质a运输到组织细胞后,被彻底氧化分解的过程主要是在细胞的________完成。
(4)根据表中数据分析得知,B表________,它是A液体经过________(填图中数字)作用形成的。若某人尿液中出现了血细胞和大分子蛋白质,可能是________(填名称)发生病变。
【答案】 (1)吸收
(2)扩散作用;收缩
(3)线粒体
(4)原尿;④;肾小球
【考点】人体能量的供给,营养物质的吸收,肺与外界的气体交换,肺泡与血液的气体交换,尿的形成和排出
【解析】【解答】解:(1)观察图示可知,消化道内的淀粉被分解成物质a,过程①是物质a从消化道进入血液,就是营养物质通过消化道壁进入循环系统,此过程叫做吸收。人体的吸收过程主要在小肠内进行,小肠是吸收的主要场所。(2)观察图示可知,过程②是血肺泡内的气体交换;靠气体扩散作用实现的。当肋间肌和膈肌收缩时,胸腔体积增大,肺随着扩张,这时肺内气压就低于大气压,外界空气通过呼吸道进入肺,完成吸气。(3)细胞利用氧,将有机物分解成二氧化碳和水,并且将储存在有机物中的能量释放出来,供给生命活动的需要的过程叫做呼吸作用;物质a葡萄糖随血液循环到达组织细胞后,在细胞的线粒体内通过呼吸作用氧化分解释放能量,供给人体生命活动的需要。(4)当血液通过入球小动脉到达肾小球的毛细血管网时,由于肾小球和肾小囊壁的滤过作用,除了血细胞和大分子蛋白质外,血浆中的一部分水、无机盐、葡萄糖和尿素等物质都可以滤过到肾小囊腔,形成原尿。所以在A和B间发生的生理过程可用图中④肾小球的滤过作用表示。若某人尿液中出现了血细胞和大分子蛋白质,可能是肾小球发生病变。
【分析】图示表示的是人体新陈代谢部分过程的示意图,包括了营养物质的消化和吸收、呼吸、尿的形成和排出等生理过程,其中的a、b、c、d代表的物质分别是葡萄糖、二氧化碳、氧气、尿液。
20.阅读下面的资料,根据学习的生物知识回答相应问题:
材料一:2019年12月以来,湖北省武汉市发现多起病毒性肺炎病例,2020年1月12日,世界卫生组织正式将引起此次肺炎的新型冠状病毒命名为“2019 新型冠状病毒(2019-nCoV)”。人感染2019-nCoV的主要临床表现为发热、乏力,呼吸道症状以干咳为主,并逐渐出现呼吸困难,严重者表现为急性呼吸窘迫综合征,少数患者病情危重时会死亡。
材料二:2019-nCoV的传播途径主要是呼吸道飞沫传播、接触传播和气溶胶传播。飞沫传播是病人打喷嚏、咳嗽、说话的飞沫及呼出气体近距离接触直接吸入,导致感染;接触传播是飞沫沉积在物品表面,接触污染手后,再接触口腔、鼻腔、眼睛等粘膜,导致感染;气溶胶传播是飞沫混合在空气中,形成气溶胶,吸入后导致感染。
材料三:2020年1月28日,中国工程院院士、国家卫健委高级别专家组成员李兰娟表示:成功分离出新型冠状病毒的毒株,意味着我们已经拥有了疫苗的种子株,把疫苗种子株培养成疫苗株,我们就可以制备疫苗。
(1)从传染病的角度看,2019-nCoV属于新型冠状病毒肺炎的________。
(2)材料三中,李兰娟院士表示疫苗的研制指日可待。从免疫的角度看,疫苗属于________,医生建议出门要戴口罩,回家之后用流动的水充分洗手,这些措施属于预防新型冠状毒肺炎措施中的________。
(3)根据2019-nCoV寄生的宿主不同,2019-nCoV属于________。
(4)2019-nCoV首先攻击的是人体的呼吸系统,然后攻击其他器官。人体抵御病原体的第一道防线是________,这道防线是生来就有的,对多种病原体都有防御作用,属于________免疫。
(5)经核酸检验,排除小芳是新冠状肺炎患者,下面是她的血常规化验单的部分数据。
代号
项目
结果
参考值(男)
RBC
红细胞
4.8×1012/L
(4.0~5.5)×1012/L
WBC
白细胞
12×109/L
(4~10)×109/L
HGB
血红蛋白
90g/L
120~160g/L
PLT
血小板
210×109/L
(100~300)×109/L
医生通过小芳的化验单判断其可能患有炎症,原因是上图中的[________]________数量增多。
【答案】 (1)病原体
(2)抗原;切断传播途径
(3)动物病毒
(4)皮肤和黏膜;非特异性
(5)B;白细胞
【考点】血液的组成和功能,传染病及其病因,传染病的一般预防措施,人体的三道防线,人体的非特异性免疫和特异性免疫
【解析】【解答】(1)传染病是由病原体引起人与人,人与动物之间传播的疾病,病原体是指引起传染病的细菌、病毒和寄生虫等生物。从传染病的角度看,2019-nCoV属于新型冠状病毒肺炎的病原体。(2)抗原是指病原体、异物、疫苗等进入人体内刺激免疫细胞产生抗体的物质,传染病的预防措施是控制传染源,切断传播径和保护易感人群。因此,材料三中,李兰娟院士表示疫苗的研制指日可待。从免疫的角度看,疫苗属于抗原,医生建议出门要戴口罩,回家之后用流动的水充分洗手,这些措施属于切断传播途径。(3)根据病毒寄生的生物体的不同,把病毒分为植物病毒、动物病毒和细菌病毒,细菌病毒又叫噬菌体,专门寄生在植物细胞内的病毒叫做植物病毒,如烟草花叶病毒;寄生在动物和人体细胞内的病毒叫做动物病毒,如流感病毒;专门寄生在细菌内的病毒叫细菌病毒(也叫噬菌体),如大肠杆菌噬菌体。因此,根据2019-nCoV寄生的宿主不同,2019-nCoV属于动物病毒。(4)人的免疫分为非特异性免疫和特异性免疫,非特异性免疫包括:皮肤和黏膜不仅能阻挡病原体侵入人体,而且他们的分泌物还有杀菌作用,它们构成了保卫人体的第一道防线;体液中的杀菌物质能破坏多种病菌的细胞壁,使病菌溶解而死亡,有些组织和器官中含有的吞噬细胞能吞噬和消灭侵入人体的各种病原体,它们构成了保卫人体的第二道防线;这两道防线是人类在进化过程中逐渐建立起来的天然防御功能,特点是人人生来就有,不针对某一种特定的病原体,对多种病原体都有防御作用,叫做非特异性免疫(又称先天性免疫)。因此,2019-nCoV首先攻击的是人体的呼吸系统,然后攻击其他器官。人体抵御病原体的第一道防线是皮肤和粘膜,这道防线是生来就有的,对多种病原体都有防御作用,属于非特异性免疫。(5)血液由血浆和血细胞组成,血细胞包括红细胞,白细胞和血小板,其中白细胞的体积最大,数量最少,有细胞核,具有吞噬病菌和防御保护作用,若血液内的白细胞增加,说明体内有炎症。所以,医生通过小芳的化验单判断其可能患有炎症,原因是上图中的B白细胞数量增多。
【分析】传染病是由病原体引起人与人,人与动物之间传播的疾病,病原体是指引起传染病的细菌、病毒和寄生虫等生物。传染病的预防措施是控制传染源,切断传播途径和保护易感人群。根据病毒寄生的生物体的不同,我们把病毒分为植物病毒、动物病毒和细菌病毒,细菌病毒又叫噬菌体。人的免疫分为非特异性免疫和特异性免疫。血液由血浆和血细胞组成,血细胞包括红细胞,白细胞和血小板。
中考生物二轮复习易错点训练专题06 人体的呼吸,物质运输和废物排出(含解析): 这是一份中考生物二轮复习易错点训练专题06 人体的呼吸,物质运输和废物排出(含解析),共20页。
初中生物中考复习 专题06 人体的呼吸,物质运输和废物排出-冲刺2020年中考生物易错点集中专项训练(原卷版): 这是一份初中生物中考复习 专题06 人体的呼吸,物质运输和废物排出-冲刺2020年中考生物易错点集中专项训练(原卷版),共8页。
初中生物中考复习 专题06 人体的呼吸,物质运输和废物排出-冲刺2020年中考生物易错点集中专项训练(解析版): 这是一份初中生物中考复习 专题06 人体的呼吸,物质运输和废物排出-冲刺2020年中考生物易错点集中专项训练(解析版),共20页。

