初中生物中考复习 中考生物会考复习专项训练28:传染病和免疫(基础版,含详解)
展开专题28:传染病和免疫
一、单选题
1.艾滋病已成为威胁人类健康的一大杀手。下列有关艾滋病和HIV的说法,正确的是 ( )
A. 艾滋病的病原体是人类免疫缺陷病毒HIV B. HIV细胞结构简单,没有真正的细胞核
C. HIV可以独立生活,但不能制造有机物 D. 握手、共同进餐、蚊虫叮咬也会传播艾滋病
2.大面积烧伤的病人,若护理不当容易发生感染,加重病情。其中主要原因是( )
A. 体液大量损失
B. 营养物质不能及时补充
C. 非特异性免疫能力减弱
D. 特异性免疫能力减弱
3.下列关于“传染病和免疫”的阐述,正确的是
A. 动物受伤后,伤口腐烂,布满蛆虫。可见,蛆虫是引起伤口腐烂的病原体
B. 某人被蚊子叮咬后患上了流行性乙型脑炎,因此蚊子属于传染源
C. 输入到A型血患者体内的B型血细胞,属于抗原
D. 唾液中溶菌酶的杀菌作用和消化道黏膜分泌的杀菌物质,都属于人体的第二道防线
4.下列人类常见的疾病中,属于传染病的是
A. 流行性感冒 B. 糖尿病 C. 冠心病 D. 高血压
5.70多年前,中国人民历经多年浴血奋战,最终战胜了日本帝国主义.在抗战期间,日本帝国主义违背《日内瓦公约》,在宁波上空喷洒携带鼠疫杆菌的跳蚤,造成大量平民死亡.下列有关说法中,错误的是( )
A. A鼠疫杆菌引起的传染病是消化道传染病
B. B注射鼠疫疫苗的目的是保护易感人群
C. 良好的卫生习惯能降低鼠疫感染风险
D. 携带细菌的人或鼠是传染源
6.2017年1月,中国自主研制的重组埃博拉疫苗在非洲塞拉利昂开展的突破.下列说法正确的是( )
A. 从免疫的角度分析,给易感者注射的埃博拉疫苗是抗原
B. 埃博拉病毒是埃博拉出血热的传染源
C. 注射疫苗是利用人体的第三道防线建立的非特异性免疫
D. 注射埃博拉疫苗还可以防治感染艾滋病
7.2017年5月,世界上最大的猪肉生产商宣布,他们新组建了用于人体移植的猪器官生产链,专门为医疗提供猪的器官,由此来填补人类器官捐献的空缺,从免疫角度来看,被移植的器官属于( )
A. 病原体 B. 抗体 C. 抗原 D. 疫苗
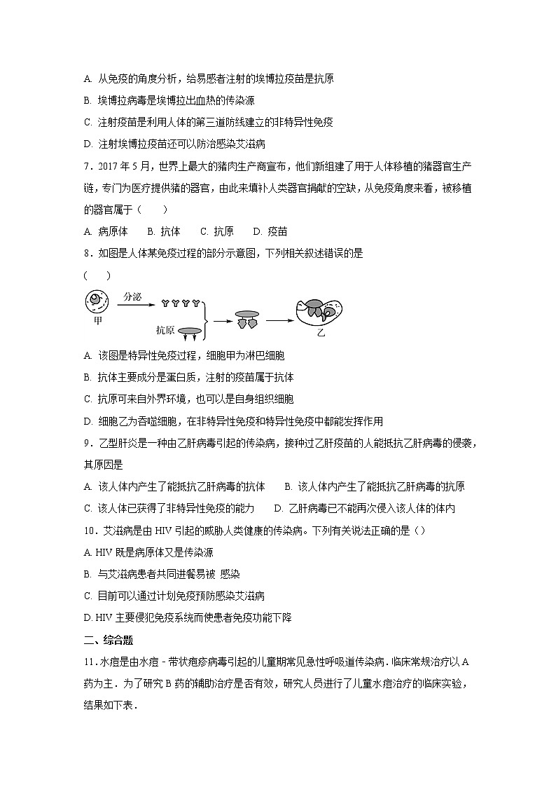
8.如图是人体某免疫过程的部分示意图,下列相关叙述错误的是
( )
A. 该图是特异性免疫过程,细胞甲为淋巴细胞
B. 抗体主要成分是蛋白质,注射的疫苗属于抗体
C. 抗原可来自外界环境,也可以是自身组织细胞
D. 细胞乙为吞噬细胞,在非特异性免疫和特异性免疫中都能发挥作用
9.乙型肝炎是一种由乙肝病毒引起的传染病,接种过乙肝疫苗的人能抵抗乙肝病毒的侵袭,其原因是
A. 该人体内产生了能抵抗乙肝病毒的抗体 B. 该人体内产生了能抵抗乙肝病毒的抗原
C. 该人体已获得了非特异性免疫的能力 D. 乙肝病毒已不能再次侵入该人体的体内
10.艾滋病是由HIV引起的威胁人类健康的传染病。下列有关说法正确的是()
A. HIV既是病原体又是传染源
B. 与艾滋病患者共同进餐易被 感染
C. 目前可以通过计划免疫预防感染艾滋病
D. HIV主要侵犯免疫系统而使患者免疫功能下降
二、综合题
11.水痘是由水痘﹣带状疱疹病毒引起的儿童期常见急性呼吸道传染病.临床常规治疗以A药为主.为了研究B药的辅助治疗是否有效,研究人员进行了儿童水痘治疗的临床实验,结果如下表.
组别 | 人数 | A药 | B药 | 治疗疗程 | 总有效率 |
1 | 46 | 相同剂量注射 | 服用 | 1周 | 97.83% |
2 | 46 | 相同剂量注射 | 不服用 | 1周 | 76.09% |
请回答以下问题:
(1)感染水痘的儿童通常被隔离两周,痊愈后再返校,这属于预防措施中的________.儿童注射水痘疫苗可以避免患病,这属于________(非特异性免疫/特异性免疫).
(2)上述临川研究中,第________组起对照作用.在每组人数相同的基础上,你认为每组的男女比例应________.
(3)以上临床实验的结果说明________.
12.埃博拉是由埃博拉病毒引起的急性传染病。有些患者在感染埃博拉病毒48小时后便不治身亡,先是高烧、头疼、咽喉疼、呕吐、七窍流血,最后死亡,埃博拉病毒主要是通过感染者的血液、唾液和汗液等分泌物传播。与感染者密切接触的医务检验人员等容易被传染。因此,应避免接触出现上述症状的人与动物(猩猩、豚鼠)等,去疫区时应做好防护工作,戴手套、口罩等。如果出现高热、头疼等疑似症状,应及时就医,并主动隔离。
根据上述材料,请运用所学过的生物学知识回答:
(1)埃博拉病毒无细胞结构,由_________和内部的_________组成。
(2)埃博拉病毒侵入人体后,会刺激淋巴细胞产生_________ (填“抗体”或“抗原”),从而使其失去致病性。那么该病毒在免疫学方面称_________(填“抗体”或“抗原”),这种免疫属于_________(填“特异性”或“非特异性”)免疫,是人体的第_________道防线。
(3)从传染病流行的三个基本环节来看,患者属于_________,对患者进行主动隔离治疗,属于预防传染病措施中的_________。有计划地给儿童接种,以达到预防、控制和消灭相应传染病的目的,属于预防传染病措施中的_________。
(4)引起传染病的病原体有多种,结核杆菌是引起肺结核的病原体,它与真菌的主要区别是细胞内没有_________。
13.据报道,某市的乙肝发病率居高不下。乙肝是由乙肝病毒引起的,而且中青年人的是乙肝的高发人群,为此该市将在对2~13岁少年儿童进行疫苗免疫的基础上,从即日起推动岁15岁以上人群接种乙肝疫苗工作。
请分析资料并回答问题。
(1)引起乙肝的病原体是___,在乙肝活动期,大夫往往让病人住院治疗,并适当限制病人的活动,这样做的目的是___。
(2)为没有患过乙肝的儿童和人们进行接种,叫做___,这些人接种乙肝疫苗后,体内可以产生对乙肝病毒的___,从而提高对乙肝病毒的抵抗力,这种免疫属于___免疫,这种预防传染病的措施叫做___。
(3)你认为传染病流行同时具备的三个环节是___、传播途径和___,因此我们必须注意个人卫生和环境卫生,减少传染病的流行。
14.2015年4月24日,尼泊尔发生了8.1级强烈地震,给尼泊尔人民带来了巨大的灾难和损失。强震发生后,我国及时派出救援人员赶赴尼泊尔,并送去了大量救援物资。假如你是一名救灾现场的救援者,请解答下列问题:
(1)如果遇到失血过多的人,应遵循输_________血的原则,及时给予输血救治。
(2)为防止灾区传染病流行,防疫人员对生活用水、地面进行大面积消毒,这种做法属于预防传染病措施中的_____________。
(3)为防止灾区的儿童患病,医生给他们注射疫苗,使其体内产生相应的______,从而增强抵御某些疾病的能力。
(4)在救援现场,当救援者的手指偶然接触到尖锐物体时,手会立刻缩回来,这种反射类型属于____反射,完成这个过程的神经传导路线是______________________。(用图中的序号和“→”表示)。
15.阅读资料,回答问题:
今年以来,广西出现了多例H7N9禽流感病例,该病是由H7N9禽流感病毒引起的,有很强的传染性。专家提醒:注意个人卫生,保持勤洗手、室内勤通风换气、保证充足的睡眠和休息,加强体育锻炼,是预防H7N9禽流感的有效措施
(1)H7N9禽流感病毒是H7N9禽流感的______________;该传染病流行必须具备的三个环节是:传染源、_________________和易感人群。
(2)加强体育锻炼属于传染病防御措施中的______________________。
(3)小张接种过乙肝疫苗,认为自己体内有了抗体,不会患上禽流感。这种想法是不对的,因为接种乙肝疫苗后获得的免疫属于______________免疫,只对乙肝有免疫力。
16.资料一:青蒿素从黄花蒿中提取。女药学家屠呦呦因创制新型抗疟药——青蒿素和双氢青蒿素获2015年诺贝尔生理学或医学奖。
资料二:疟疾是经蚊叮咬感染疟原虫所引起的。
资料三:黄花蒿,和菊同科,能开花,会结果。
(1)疟疾是经蚊叮咬感染疟原虫所引起的一种__________________,能在人和人之间进行传播。疟原虫是引起这种疾病的__________________。
(2)蚊子的体表有坚韧的________________,能防止水分蒸发。
(3)疟原虫与草履虫都有成形的细胞核,属于___________生物。
(4)疟疾的症状之一是贫血,原因是疟原虫直接破坏了人体的血细胞中的________。
17.近年来,H7N9流感已经成为一种家喻户晓的急性呼吸道传染病,病毒经呼吸道传播,也可通过密切接触感染的禽类分泌物或排泄物等被感染,直接接触病毒也可被感染。一般发现疫情后,对应地市会立即对其范围内的活禽交易场所实行休市,休市期间严禁活禽流入,并对交易场所进行彻底清洗消毒。
(1)发现H7N9流感后对活禽交易场所进行彻底清洗消毒,这属于预防传染病措施中的________________。
(2)预防传染病最有效的方法是____________。
(3)目前科学家正在积极研制H7N9流感疫苗,疫苗研发成功将对该病起到预防作用,因为疫苗进入人体后,能作为________,刺激人体产生相应的________,这种免疫属于________免疫。
(4)人体本身就有与生俱来的免疫力,体液内的杀菌物质和________构成了人体的第________道防线。
(5)艾滋病是除H7N9流感外另一种严重威胁人类健康的传染病,那么艾滋病与流感的主要区别是________________________。
18.由于抗生素的滥用,肺结核病有卷土重来的趋势,肺结核病是由结核杆菌引起的,主要通过飞沫和尘埃传播,年龄越小,对肺结核病的抵抗能力越弱,请分析回答。
(1)肺结核病是传染病,具有传染性和_____性的特点。
(2)从传染病的起因看,结核杆菌属于_________,而患者属于_________ ,应及时隔离治疗。
(3)按时接种卡介苗,从预防传染病的措施看属于______________________,其原理是:注入体内的疫苗,会作为抗原刺激机体产生相应的抗体,机体由此获得___________免疫。
19.2015年10月5日,我国科学家屠呦呦因发现青蒿素而与另外两名科学家分享2015年诺贝尔生理学或医学奖,以此表彰他们在疟疾治疗研究中取得的成绩.请根据下列资料,回答相关问题:
无法通过科学手段确定传染源的情况下,古人认为疟疾是通过空气传播的.人类疟疾后,会出现急剧高烧、全身出汗、时冷时热,故中国人又称疟疾为“打摆子”,是一种死亡率很高的传染病.
导致疟疾的真凶是一种单细胞动物“疟原虫”,文字是疟原虫传播的“罪魁祸首”.
青蒿素被称为治疗疟疾的“神药”并不过分,其系列抗疟药已经在20多个国家注册,列入了世界卫生组织的基本药物目录,至今挽救了几百万人的生命,使全世界数亿人受益.
道和魔的斗争还在继续,目前,屠呦呦还在从事青蒿素致病机理的进一步研究,他说:“青蒿素使用之后,病毒和寄生虫会产生耐药性,应该引起重视,我们要为此而努力.”
(1)从传播途径分析,疟疾属于_____传染病,从免疫的角度分析,疟原虫属于_____.
(2)对疟疾患者进行隔离并注射青蒿素,这种预防传染病的措施是_____.
(3)引起肺结核的病原体与疟原虫的结构上的主要区别是_____.
(4)青蒿素使用之后,病毒和寄生虫会产生耐药性…”,请问病毒和寄生虫产生耐药性的基础是_____.
(5)我们在日常生活中,应该采取怎样的预防措施?(只写一条)_____.
20.2015年10月5日,我国科学家屠呦呦因发现青蒿素而与另外两名科学家分享2015年诺贝尔生理学或医学奖,以此表彰他们在疟疾治疗研究中取得的成绩.请根据下列资料,回答相关问题:
无法通过科学手段确定传染源的情况下,古人认为疟疾是通过空气传播的.人类疟疾后,会出现急剧高烧、全身出汗、时冷时热,故中国人又称疟疾为“打摆子”,是一种死亡率很高的传染病.
导致疟疾的真凶是一种单细胞动物“疟原虫”,文字是疟原虫传播的“罪魁祸首”.
青蒿素被称为治疗疟疾的“神药”并不过分,其系列抗疟药已经在20多个国家注册,列入了世界卫生组织的基本药物目录,至今挽救了几百万人的生命,使全世界数亿人受益.
道和魔的斗争还在继续,目前,屠呦呦还在从事青蒿素致病机理的进一步研究,他说:“青蒿素使用之后,病毒和寄生虫会产生耐药性,应该引起重视,我们要为此而努力.”
(1)从传播途径分析,疟疾属于_____传染病,从免疫的角度分析,疟原虫属于_____.
(2)对疟疾患者进行隔离并注射青蒿素,这种预防传染病的措施是_____.
(3)引起肺结核的病原体与疟原虫的结构上的主要区别是_____.
(4)青蒿素使用之后,病毒和寄生虫会产生耐药性…”,请问病毒和寄生虫产生耐药性的基础是_____.
(5)我们在日常生活中,应该采取怎样的预防措施?(只写一条)_____.
专题28:传染病和免疫
1.A
【解析】艾滋病是一种病毒性疾病,它的病原体是结构上很相近似的一组病毒,这组病毒被统称为人类免疫缺陷病毒(HIV),A正确;人类免疫缺陷病毒HIV没有细胞结构,只有蛋白质外壳和内部的遗传物质组成,B错误;病毒HIV不能独立生存,只有寄生在活细胞里才能进行生命活动。C错误;艾滋病的传播途径主要有:性传播、静脉注射吸毒、母婴传播等,但是握手、共同进餐、蚊虫叮咬,都不会传播艾滋病,D错误。
2.C
【解析】第一道防线是由皮肤和黏膜构成的,他们不仅能够阻挡病原体侵入人体,而且它们的分泌物(如乳酸、脂肪酸、胃酸和酶等)还有杀菌的作用,这种免疫能力是人一出生就有的,人人都有,能对多种病原体有免疫作用,属于非特异性免疫。严重烧伤的病人致使皮肤受损,使人体的非特异性免疫能力减弱,所以严重烧伤的病人护理不当容易发生感染而引起严重后果。
3.C
【解析】动物受伤后,伤口腐烂,苍蝇在其内产卵,孵化出蛆虫,而不是因为蛆虫繁殖引起伤口腐烂,蛆虫不是病原体,A错误;某人被蚊子叮咬后患上了流行性乙型脑炎,因此蚊子属于传播途径,B错误;输入到A型血患者体内的B型血细胞,属于抗原,C正确;
唾液中溶菌酶的杀菌作用属于人体的第二道防线,消化道黏膜分泌的杀菌物质,属于人体的第一道防线,D错误。
4.A
【解析】流行性感冒属于呼吸道传染病,A符合题意;糖尿病是激素(胰岛素)缺乏症,不具有传染性,B不符合题意;冠心病是心脏结构异常引起的疾病,不具有传染性,不是传染病,C不符合题意;高血压是指收缩压(高压)超过或等于140 mmHg,或者舒张压超过了90 mmHg.即血液压强高于标准值,与传染无关,D不符合题意。
5.A
【解析】跳蚤是吸血的动物,属于血液传染病的传播途径,因此鼠疫杆菌引起的传染病是血液传染病,A错误;
注射鼠疫疫苗,增强人的抗病能力,属于保护易感人群,B正确;
良好的卫生习惯能够减少鼠疫传播,C正确;
携带细菌的人或鼠是传染源,D正确。
6.A
【解析】特异性免疫是指第三道防线,产生抗体,消灭抗原,是出生后才有的,只能对特定的病原体有防御作用,是患过这种病或注射过疫苗后获得的。从免疫的角度看,注射到人体内的埃博拉疫苗属于抗原,通过注射埃博拉疫苗获得的免疫属于特异性免疫,A正确;
病原体指能引起传染病的细菌、真菌、病毒和寄生虫等。从传染病角度,埃博拉病毒属于埃博拉出血热的病原体,B错误;
注射疫苗是利用人体的第三道防线建立起的特异性免疫而不是非特异性免疫,C错误;
注射埃博拉疫苗只能预防埃博拉病毒,属于特异性免疫,不能防治感染艾滋病,D错误。
7.C
【解析】移植到人体内的植入器官相当于抗原,人体的免疫系统,会识别出非己成分,从而产生排斥反应,产生相应的抗体,来杀死或抑制异体器官的成活。因此移植他人的器官时,需要进行抗免疫治疗,否则移植不会成功。所以从现代免疫学的观点看,移植的器官相当于抗原。
8.B
【解析】图中,甲是淋巴细胞、乙是吞噬细胞。
该图是特异性免疫过程,细胞甲为淋巴细胞,A正确;抗体主要成分是蛋白质,但注射的疫苗属于抗原,而不是抗体,B错误;抗原可来自外界环境,也可以是自身组织细胞,如自身的损伤细胞,C正确;细胞乙为吞噬细胞,在非特异性免疫和特异性免疫中都能发挥作用,D错误。
9.A
【解析】接种的疫苗是由病原体制成的,只不过经过处理之后,其毒性减少或失去了活性,但依然是病原体,进入人体后能刺激淋巴细胞产生相应的抗体,增强抵抗力,从而避免传染病的感染,因此接种过乙肝疫苗的人能抵抗乙肝病毒的侵袭,其原因是该人体内产生了能抵抗乙肝病毒的抗体,获得了特异性免疫能力,A正确。
10.D
【解析】病原体是能引起人和动植物传染病的微生物和寄生虫的统称,其中有细菌、病毒、真菌、寄生虫等。艾滋病是由人类免疫缺陷病毒(HIV)引起的,因此引起艾滋病的病原体是HIV病毒,故A不符合题意;HIV主要存在于感染者和病人的血液、精液、阴道分泌物、乳汁中;因此艾滋病的传播途径主要有:性传播、静脉注射吸毒、母婴传播、血液及血制品传播等;与艾滋病患者交谈、握手拥抱、礼节性亲吻、同吃同饮、共用厕所和浴室、共用办公室、公共交通工具、娱乐设施等日常生活接触不会感染HIV,故B不符合题意;计划免疫是指根据某些传染病的发生规律,将各种安全有效的疫苗,按照科学的免疫程序,有计划的给人或动物进行接种,以达到预防、控制和消灭相应传染病的目的,艾滋病是人类免疫缺陷病毒引起的传染病,既无疫苗进行有效免疫预防,也无有效药物治疗,故C不符合题意;艾滋病是由人类免疫缺陷病毒(HIV)感染人体引起的,HIV主要侵犯免疫系统而使患者免疫功能下降,故D符合题意。故选D。
11. 控制传染源 特异性免疫 2 相同 B药的辅助治疗有效
【解析】(1)传染病的预防措施有三个:控制传染源、切断传播途径、保护易感人群。隔离治疗患水痘的儿童,属于控制传染源。接种水痘疫苗,只能预防水痘,对其他传染病不起作用,属于特异性免疫。
(2)对照实验:在探究某种条件对研究对象的影响时,对研究对象进行的除了该条件不同以外,其他条件都相同的实验。根据变量设置一组对照实验,使实验结果具有说服力。一般来说,对实验变量进行处理的,就是实验组。没有处理是的就是对照组。表中2起对照作用.每组的人数以及男女比例应相同。
(3)据表中数据可见:B药辅助治疗水痘有效。
12. 蛋白质外壳 遗传物质 抗体 抗原 特异性 三 传染源 控制传染源 保护易感人群 成形的细胞核
【解析】(1)埃博拉病毒是一种非细胞型生物,其结构简单,仅由蛋白质外壳和内部的遗传物质组成。
(2)非特异性免疫是指先天具有的对多种病原体有防御作用的免疫,特异性免疫是指出生后产生的只对特定的病原体起作用的免疫。人们可通过注射疫苗来提高对该病的免疫能力。在此过程中,注射进入人体的疫苗作为抗原,当抗原进入人体后,受到刺激的淋巴细胞产生抵抗这种抗原的特殊蛋白质,叫做抗体,它能够参与病毒的清除.这种由后天获得的,只针对某种特定病原体其作用的免疫功能称为特异性免疫,是人体的第三道防线。
(3)传染病流行的三个基本环节是:传染源、传播途径和易感人群。传染病流行的时候,只要切断传染病流行的三个环节中的任何一个环节,传染病就流行不起来;因此预防传染病的一般措施有控制传染源、切断传播途径、保护易感人群。
从传染病流行的三个基本环节来看,患者属于传染源,对患者进行主动隔离治疗,属于预防传染病措施中的控制传染源。有计划地给儿童接种,以达到预防、控制和消灭相应传染病的目的,属于预防传染病措施中的保护易感人群。
(4)病原体是能引起人和动物传染病的微生物和寄生虫的统称。结核杆菌是引起肺结核的病原体,它与真菌相比,主要的区别是细胞内没有成形的细胞核。
13. 乙肝病毒 控制传染源 计划免疫 抗体 特异性 保护易感人群 传染源 易感人群
【解析】(1)引起乙肝的病原体是乙肝病毒。乙肝病人属于传染源,在乙肝活动期,大夫往往让病人住院治疗,并适当限制病人的活动,这样做的目的属于控制污染源。
(2)没有患过乙肝的儿童和人们,缺少免疫力,属于易感人群,为他们进行接种,属于计划免疫。他们体内可以产生针对乙肝病毒的抗体,从而提高对乙肝病毒的抵抗力,这种措施叫做保护易感人群。这种免疫是人体出生后产生的,针对某一特定病原体起作用,属于特异性免疫。
(3)传染病一般有传染源、传播途径和易感人群这三个基本环节,传染病的预防措施包括控制传染源、切断传播途径和保护易感人群。
14. 同型 切断传播途径 抗体 简单(或条件) ①→②→③→④→⑤
【解析】观图可知:①感受器、②传入神经、③神经中枢、④传出神经、⑤效应器。
(1)及时输血是抢救大量失血患者的最好措施,输血应以输入同型血为原则;否则会造成红细胞凝集而阻碍血液循环,反而加重了失血患者的病情,甚至危及生命.
(2)切断传染病流行的三个环节中的任何一个环节,传染病就流行不起来;因此预防传染病的一般措施有控制传染源、切断传播途径、保护易感人群;为防止灾区传染病的流行,防疫人员对生活用水、地面进行大面积消毒,这种做法属于预防传染病措施中的切断传播途径。
(3)疫苗进入人体后会刺激淋巴细胞产生一种抵抗该病原体的特殊蛋白质,叫做抗体,抗体能够协助吞噬细胞来消灭特定的病原体。
(4)反射是指在神经系统的参与下,人体对内外环境刺激所作出的有规律性的反应。神经调节的基本方式是反射,反射活动的结构基础称为反射弧,包括感受器、传入神经、神经中枢、传出神经和效应器。反射必须通过反射弧来完成,缺少任何一个环节反射活动都不能完成,如传出神经受损,即使有适宜的刺激人体也不会作出反应,因为效应器接收不到神经传来的神经冲动。在周围神经系统中感觉神经元细胞体集中的部位叫神经节,感觉神经元的细胞体在感觉神经上,运动神经元的细胞体在脊髓灰质的前角内。②上有神经节因此是感觉神经,能将神经冲动传至神经中枢;感觉神经末梢分布的①如皮肤是感受器,能接受刺激并产生兴奋,能传导的兴奋就是神经冲动;③神经中枢位于脊髓中央的灰质内(神经元细胞体集中的部位),能接受神经冲动,产生新的神经冲动,④是传出神经,能将来自神经中枢的神经冲动传至效应器;⑤效应器能接受神经冲动并作出反应。神经冲动传导的途径是①感受器→②传入神经→③神经中枢→④传出神经→⑤效应器。
15. 病原体 传播途径 保护易感人群 特异性
【解析】(1)禽流感病毒引起禽流感,因此H7N9型禽流感病毒是引起禽流感的病原体。传染病流行必须具备的三个环节是:传染源、传播途径和易感人群。
(2)加强体育锻炼属于传染病防御措施中的保护易感人群。
(3)小张接种过乙肝疫苗,他认为自己体内有抗体,不会患上这种传染病.他的这种想法不对。因为一定的抗体只能与一定的抗原结合(或抗体具有专一性)。通过接种疫苗获得的免疫属于特异性免疫,只针对某一特定的病原体或异物起作用。
16. 传染病 病原体 外骨骼 真核 红细胞
【解析】(1)传染病指有病原体引起的,能在人与人之间或人与动物之间传播的疾病。病原体指的是能够因其患病的微生物和寄生虫的统称。所以疟疾是经蚊叮咬感染疟原虫所引起的一种传染病,能在人和人之间进行传播。疟原虫是引起这种疾病的病原体。
(2)蚊子属于节肢动物,体表有坚韧的外骨骼,能够保护内部柔软组织,防止水分蒸发。(3)疟原虫与草履虫都有成形的细胞核,属于真核生物。
(4)红细胞中富含血红蛋白。血红蛋白是一种红色含铁的蛋白质,它在氧含量高的地方容易于氧结合,在氧浓度低的地方容易与氧分离,因此红细胞的功能是运输氧。贫血是因血液内血红蛋白的含量过少或红细胞的数量过少造成的。疟疾的症状之一是贫血,原因是疟原虫直接破坏了人体的血细胞中的红细胞。
17. 切断传播途径 预防接种 抗原 抗体 特异性 吞噬细胞 二 艾滋病会破坏人体的免疫系统或会使人体免疫功能受损
【解析】(1)预防传染病的措施有控制传染源、切断传播途径、保护易感人群。对活禽交易场所进行消毒,这属于切断传播途径。
(2)注射疫苗能有效地防控H7N9流感的发生和蔓延,因此预防传染病最有效的方法是预防接种。
(3)接种疫苗能产生免疫力,有效的预防某种传染病。注射到人体后不会使人得病,但能刺激免疫细胞产生相应的抗体,注射苗相当于抗原,只对H7N9流感病毒起作用,而对其它的病原体无效,其作用是有针对性的,特定的,属于特异性免疫。
我国生产的埃博拉疫苗已被批准应用于临床研究,那么人体注射疫苗后就会产生抵抗该病毒的特殊物质,此物质叫做抗体,是后天获得的,这是特异性性免疫。
(4)第二道防线的组成是体液中的杀菌物质和吞噬细胞,人生来就有,不针对某一种特定的病原体,而是对多种病原体都有防御作用,叫做非特异性免疫。
(5)艾滋病的病原体是人类免疫缺陷病毒,此病毒能攻击并严重损伤人体的免疫功能,特别是损伤T淋巴细胞的免疫功能,从而使人体免疫功能缺损。在目前医疗条件下,艾滋病只可以预防但不能根治疾病。流感是流感病毒引起的,可以注射疫苗来预防,可以根治。
18. 流行 病原体 传染源 保护易感人群 特异性
【解析】传染病是由病原体引起的,具有传染性、流行性的特点。肺结核主要通过空气和飞沫传播,属于呼吸道传染病;传染病的预防措施有三个:控制传染源、切断传播途径、保护易感人群。(1)传染病是由病原体引起的,具有传染性、流行性的特点。肺结核病是传染病,所以具有传染性和流行性的特点。
(2)病原体是能引起疾病的微生物和寄生虫的统称。结核杆菌属于病原体;传染源指能够散播病原体的人或动物,患者属于传染源,应及时隔离治疗。
(3)易感人群是指对某种传染病缺乏免疫力而容易感染该病的人群。保护这些易感人群的有效措施就是按时接种卡介苗。其原理是:注入体内的疫苗,会作为抗原刺激机体产生相应抗体,机体由此获得特异性免疫。特异性免疫就是人们通过淋巴细胞产生抗体预防传染病的免疫功能是后天获得的,只针对某一特定的病原体或异物起作用。
19. 血液 抗原 控制传染源 前者无成形的细胞核 生物的变异 捕杀蚊子
【解析】(1)病原体是指引起传染病的细菌、病毒和寄生虫等生物。传染病是由病原体引起的能在人与人之间或人与动物之间传播的一种疾病,具有传染性和流行性。疟原虫属于寄生虫,是病原体;传染源是指能够散播病原体的人或动物,疟疾病人及带虫者属于传染源;疟疾通过蚊虫叮咬传播,蚊虫等害虫属于生物媒介传播;从传播途径分析,疟疾属于血液传染病,从免疫的角度分析,疟原虫属于抗原。
(2)疟疾患者是能够散播病原体的传染源,因此对疟疾患者进行隔离并注射青蒿素,这种预防传染病的措施是控制传染源。
(3)引起结核病的结核杆菌是一种细菌,细菌没有成形的细胞核,只具有DNA集中区域。因此肺结核的病原体与疟原虫的结构上的主要区别是前者无成形的细胞核。
(4)病毒和寄生虫产生耐药性的基础是生物的变异。
(5)疟疾实际是由疟原虫引起的,疟原虫是一类单细胞、寄生性的原生动物,蚊子通过吸食血液来传播疟疾,因此可以捕杀蚊子。
20. 血液 抗原 控制传染源 前者无成形的细胞核 生物的变异 捕杀蚊子
【解析】(1)病原体是指引起传染病的细菌、病毒和寄生虫等生物。传染病是由病原体引起的能在人与人之间或人与动物之间传播的一种疾病,具有传染性和流行性。疟原虫属于寄生虫,是病原体;传染源是指能够散播病原体的人或动物,疟疾病人及带虫者属于传染源;疟疾通过蚊虫叮咬传播,蚊虫等害虫属于生物媒介传播;从传播途径分析,疟疾属于血液传染病,从免疫的角度分析,疟原虫属于抗原。
(2)疟疾患者是能够散播病原体的传染源,因此对疟疾患者进行隔离并注射青蒿素,这种预防传染病的措施是控制传染源。
(3)引起结核病的结核杆菌是一种细菌,细菌没有成形的细胞核,只具有DNA集中区域。因此肺结核的病原体与疟原虫的结构上的主要区别是前者无成形的细胞核。
(4)病毒和寄生虫产生耐药性的基础是生物的变异。
(5)疟疾实际是由疟原虫引起的,疟原虫是一类单细胞、寄生性的原生动物,蚊子通过吸食血液来传播疟疾,因此可以捕杀蚊子。
初中生物中考复习 中考生物会考复习专项训练17:各种环境中的动物(基础版,含详解): 这是一份初中生物中考复习 中考生物会考复习专项训练17:各种环境中的动物(基础版,含详解),共13页。试卷主要包含了单选题,综合题等内容,欢迎下载使用。
初中生物中考复习 中考生物会考复习专项训练13:人体呼吸(基础版,含详解): 这是一份初中生物中考复习 中考生物会考复习专项训练13:人体呼吸(基础版,含详解),共15页。试卷主要包含了单选题,多选题,综合题等内容,欢迎下载使用。
初中生物中考复习 中考生物会考复习专项训练11:人体的营养(基础版,含详解): 这是一份初中生物中考复习 中考生物会考复习专项训练11:人体的营养(基础版,含详解),共10页。试卷主要包含了单选题,多选题,综合题等内容,欢迎下载使用。

