初中生物中考复习 中考生物会考复习专项训练22:根据生物的特征进行分类(基础版,含详解)
展开
这是一份初中生物中考复习 中考生物会考复习专项训练22:根据生物的特征进行分类(基础版,含详解),共13页。试卷主要包含了单选题,综合题等内容,欢迎下载使用。
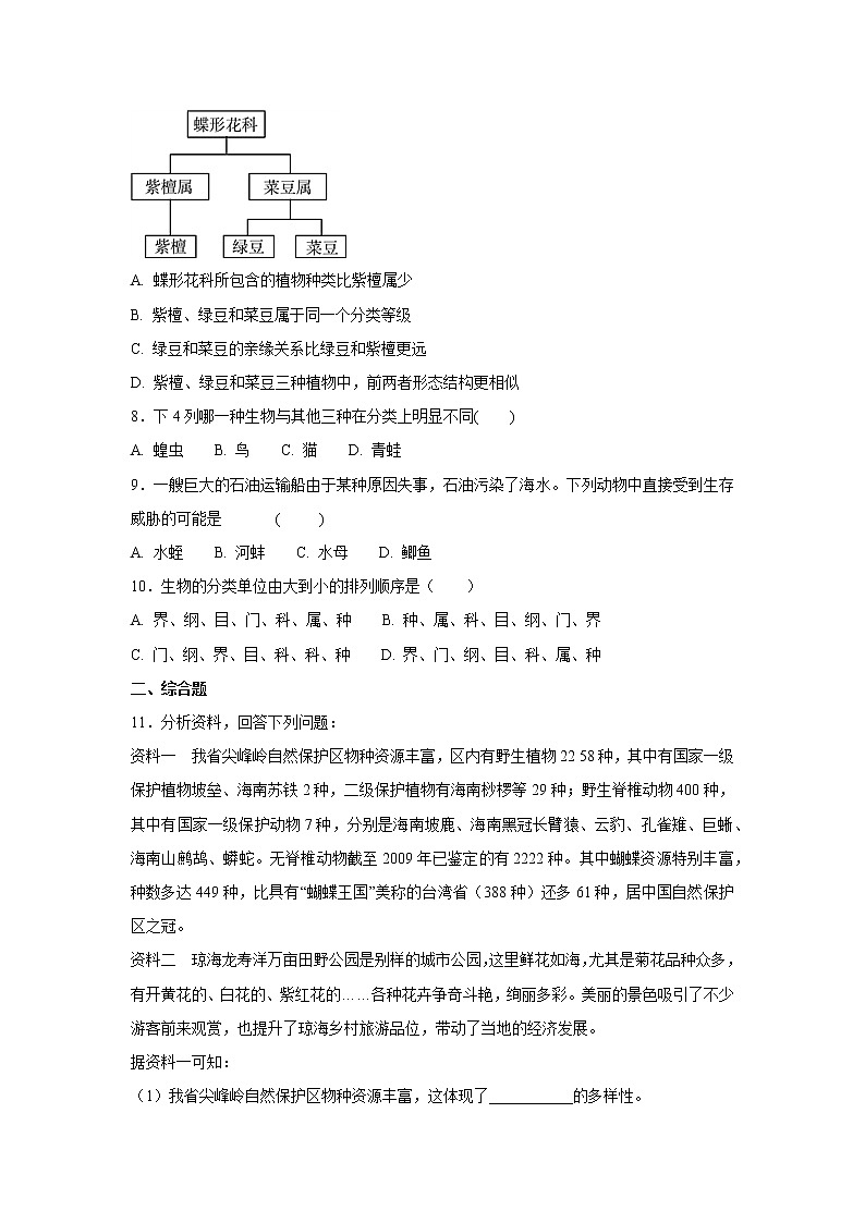
专题22:根据生物的特征进行分类一、单选题1.下图展示了五种动物,下列哪个特征可以放在阴影部分中( )A. 用肺呼吸B. 体温恒定C. 胎生、哺乳D. 有脊柱2.你们学校的植物挂了牌吗?如果要你给植物挂牌,除了种名和学名以外,一般还要写上这种植物所属的哪种分类等级的名称?A. 门的名称 B. 纲的名称 C. 界的名称 D. 科的名称3.下列植物中,用孢子繁殖的是A. 葫芦藓 里白 B. 水葫芦 苏铁C. 菊花 油松 D. 满江红 银杏4.如图是某同学建立的生物分类图,其中①~④各代表一种生物,下列哪组生物不能用该图分类( )A. ①蘑菇 ②银杏 ③葫芦藓 ④水绵B. ①珊瑚虫 ②侧柏 ③墙藓 ④衣藻C. ①酵母菌 ②油松 ③肾蕨 ④水绵D. ①家鸽 ②水杉 ③玉米 ④墙藓5.右表中的选项,不能用左图表示的是( )A. A B. B C. C D. D6.如图是生物分类的图解,其中①②③依次代表的生物正确的是( )A. 桃树、酵母菌、流感病毒B. 草履虫、枯草杆菌、乙肝病毒C. 醋酸杆菌、蘑菇、眼虫D. 小麦、醋酸杆菌、甲流病毒7.如图是部分蝶形花科植物分类图解,据此分析正确的是( )A. 蝶形花科所包含的植物种类比紫檀属少B. 紫檀、绿豆和菜豆属于同一个分类等级C. 绿豆和菜豆的亲缘关系比绿豆和紫檀更远D. 紫檀、绿豆和菜豆三种植物中,前两者形态结构更相似8.下4列哪一种生物与其他三种在分类上明显不同( )A. 蝗虫 B. 鸟 C. 猫 D. 青蛙9.一艘巨大的石油运输船由于某种原因失事,石油污染了海水。下列动物中直接受到生存威胁的可能是 ( )A. 水蛭 B. 河蚌 C. 水母 D. 鲫鱼10.生物的分类单位由大到小的排列顺序是( )A. 界、纲、目、门、科、属、种 B. 种、属、科、目、纲、门、界C. 门、纲、界、目、科、科、种 D. 界、门、纲、目、科、属、种二、综合题11.分析资料,回答下列问题: 资料一 我省尖峰岭自然保护区物种资源丰富,区内有野生植物22 58种,其中有国家一级保护植物坡垒、海南苏铁2种,二级保护植物有海南桫椤等29种;野生脊椎动物400种,其中有国家一级保护动物7种,分别是海南坡鹿、海南黑冠长臂猿、云豹、孔雀雉、巨蜥、海南山鹧鸪、蟒蛇。无脊椎动物截至2009年已鉴定的有2222种。其中蝴蝶资源特别丰富,种数多达449种,比具有“蝴蝶王国”美称的台湾省(388种)还多61种,居中国自然保护区之冠。资料二 琼海龙寿洋万亩田野公园是别样的城市公园,这里鲜花如海,尤其是菊花品种众多,有开黄花的、白花的、紫红花的……各种花卉争奇斗艳,绚丽多彩。美丽的景色吸引了不少游客前来观赏,也提升了琼海乡村旅游品位,带动了当地的经济发展。据资料一可知:(1)我省尖峰岭自然保护区物种资源丰富,这体现了___________的多样性。(2)从分类学上看,动物可分为脊椎动物和无脊椎动物,其分类的主要依据是___________________________。(3)从生物分类的角度看,在区内的七种国家一级保护动物中,属于哺乳类动物的有_______、_________、___________等。(4)资料中提及的植物中属于嶡类植物的是________,属于裸子植物的是_________。(5))色彩斑斓的蝴蝶属于发育过程中的________期,蝴蝶的生殖方式是________,发育过程属于______________。据资料二可知:(6)从遗传学上分析,菊花的花色出现黄色、白色、紫红色的现象,被称为______。(7)若有两株黄色的菊花植株,它们杂交后得到的子代中部分植株开白花,由此推断________是显性性状;子代中白花植株占子代植株总数的理论比例是_______,子代中黄花植株的基因组成为_______。(相关基因用B、b表示)12.如图为生活在不同环境中的几种动物,请据图回答:(1)终生生活在水中的动物是________(填字母,下同),可以飞行的动物是________. (2)D壁虎的体表覆盖角质的________,在________产卵,卵表面有坚硬的________. (3)根据其体温特征,可将图中的动物分成两类,BCDEF为一类,它们的体温均________(填“恒定”或“不恒定”,下同);AG为一类,它们的体温均________.在这些动物中________(填字母)的生殖方式区别于其它动物.13.如图是八种生物,请分析回答: (1)从形态结构来看,A、F、H都有肺这一呼吸器官,除肺外,A和F与呼吸密切相关的结构分别是______________。H的体表覆盖__________________,适于陆地生活。 如果将A、F、H分成两类,你的分类依据是________________。(2)从细胞结构来看,细胞没有细胞壁的是__________________(填字母序号)。(3)苔藓植物的茎中没有____________,而较晚出现的被子植物结构复杂,有根、茎、叶、花、果实和种子六大器官的分化。从生物体的结构组成可以看出生物进化的趋势是________________。14.为了方便师生对校园植物的认识,某生物兴趣小组给校园里的各种植物挂上了标牌。请认真观察标牌,回答问题:(1)从标牌信息可知,圆柏的属名是___________,圆柏属于_______植物。(2)在界、门、纲、目、科、属、种七个等级中,圆柏所属的等级是_______,这一等级的生物共同特征_______.(填“最多”或“最少”)15.钓鱼岛的生物资源丰富,岛上的植物有:山茶、棕榈植物、马齿苋随处可见,仙人掌遍地丛生,这些植物为了适应海上强风的自然环境,都长得又矮又粗壮;岛周围海域的鱼类主要有鲭鱼、黑鲔鱼、鲣鱼、鲨鱼、旗鱼、鬼头刀鱼和鲷鱼。此外,钓鱼群岛上,还存在一些已被认为濒危物种,如钓鱼岛鼹、诸喜田泽蟹以及钓鱼岛特有的5种蜗牛等。请问:(1)鱼类生活在水中靠_________游泳,用__________呼吸。(2)资料中提到的生物中,属于无脊椎动物的有______________,其中属于软体动物的有___________。(3)资料体现了生物多样性中______________的多样性;钓鱼岛上多个物种已濒临灭绝,生物多样性正在遭受破坏,保护生物多样性的最有效措施是____________。(4)若将钓鱼岛上的生物分成两大类,则分类等级单位是___________。16.如图为生活在不同环境中的几种动物,请回答下列问题: (1)图中A、E的飞行器官___________,终生生活在水中的动物是___________。(填字母)(2)依据动物体内有无脊柱,可将上述动物分为两大类:其中E、F属于_________动物,A、B、C、D属于___________________动物。(3)图中具有社会行为的动物是________________。(填字母)(4)比较C、E的发育过程,指出其相同点:_______________________。17.如图是生活在水中或潮湿环境中的无脊椎动物,请分析回答问题: (1)A是涡虫,属于扁形动物,身体呈两侧对称,背腹____,有口无肛门.(2)B是____,身体呈辐射对称,体表有_____,有口无肛门. (3)C是蚯蚓,属于无脊椎动物中的____动物(类群). (4)D是蛔虫,属于线形动物,身体细长呈圆柱形,体表有_____,有口有肛门. (5)E是河蚌,属于软体动物,它的贝壳是由_________分泌的物质形成的。18.如图为生活在不同环境中的几种动物,请回答下列问题:(1)图中A、E的飞行器官是___,终身生活在水中的动物是___(填字母)(2)根据动物体内有无___,可将上述动物分为两大类,其中E、F属于___动物,A、B、C、D属于___动物.(3)图中具有社会行为的动物是___(填字母)(4)图中对绿色开花植物的繁殖帮助最大的是___(填字母)(5)图中用气管进行呼吸的动物是___(填字母)(6)把图中所列动物按照从简单到复杂的顺序排列起来,并___.19.某生物小组在一次实地考察中,观察到了下列几种动物。其中有的还是人类的好朋友,可是却很难区分它们,请你根据所学知识,帮助他们解决问题:(1)A(蚯蚓)用___呼吸,B年幼时用___呼吸,C用___呼吸。(2)A属于___动物,B属于___动物,C属于___动物,(3)简要说明B和C这两种动物的区别,至少写出两种:①___.②___.20.如图所示的是几种形态结构和生活环境各异的植物,请分析并回答下列问题:(1)没有根、茎、叶等器官分化的是______(填字母代号)类植物。(2)______(填字母代号)类植物可以作为检测空气污染程度的指示植物,原因是其叶只有一层细胞,有毒气体可以背腹两面浸入细胞。(3)______(填字母代号)类植物已具有根、茎、叶等器官的分化,并且体内具有专门的____组织,所有该类植物同E类植物相比长得较为高大且结构也更为复杂。(4)A、D两类植物的共同特点都是能产生____,但A类植物的种子外面有_____包被,属于____植物;D类植物的种子是裸露的,属于______植物。(5)以上几种植物由简单到复杂,由水生到陆生的进化顺序是_________________________(用字母和箭头表示)。 题22:根据生物的特征进行分类1.D【解析】动物的分类除了要比较外部形态结构,往往还要比较动物的内部构造和生理功能。如根据动物体内有无脊柱可以把动物分为脊椎动物和无脊椎动物,脊椎动物的体内有由脊椎骨构成的脊柱,无脊椎动物的体内没有脊柱。如题中涉及的青蛙、家鸽、家兔、鲫鱼的体内都有由脊椎骨构成的脊柱,因此都属于脊椎动物;海马、娃娃鱼、蛇和家鸽都是卵生,蝙蝠是胎生哺乳;家鸽和蝙蝠的体温恒定,海马、娃娃鱼和蛇的体温不恒定;蛇、家鸽和蝙蝠用肺呼吸,娃娃鱼用肺呼吸,兼用皮肤辅助呼吸,海马用鳃呼吸;可见D符合题意。2.D【解析】在植物园或公园里,经常可以看到各种植物的标牌。在植物的分类等级中科是最重要的分类单位。标牌上写着植物的名称、属于哪个科、分布和用途等。标牌上的外文字是拉丁文,前面是属名,后面是种加词,表示该种植物的国际通用名称。所以给植物挂牌,除了种名和学名以外,一般还要写上这种植物所属的科的名称。3.A【解析】葫芦藓属于苔藓类植物,里白属于蕨类植物,属于孢子植物,能靠孢子进行繁殖,A符合题意;水葫芦、苏铁属于种子植物,用种子繁殖,B不符合题意;菊花、油松属于种子植物,用种子繁殖,C不符合题意;满江红属于蕨类植物,靠孢子繁殖后代;银杏属于种子植物,用种子繁殖,D不符合题意。4.D【解析】①无叶绿体,应该是蘑菇或珊瑚虫或酵母菌或家鸽或根瘤菌;②有种子,应该是银杏或侧柏或油松或水杉;③无种子,有叶,应该是葫芦藓或墙藓或肾蕨,不应该是玉米,因为玉米有叶、有种子,④无种子,没有叶,应该是藻类植物,可见D符合题意。5.C【解析】生物分类单位由大到小是界、门、纲、目、科、属、种。界是最大的分类单位,最基本的分类单位是种。分类单位越大,共同特征就越少,包含的生物种类就越多,A正确;
细胞核、染色体、DNA、基因之间的关系可用下图表示:即染色体存在于细胞核里,DNA和蛋白质组成染色体,DNA是遗传信息的载体,是主要的遗传物质;DNA分子上具有特定遗传信息的一个个片段是基因,基因控制着生物的性状。
因此细胞核是遗传信息库,其中的遗传物质主要是DNA。,B正确;
人体有两个肾脏,构成肾脏结构和功能的基本单位是肾单位,每个肾脏大约有100多万个肾单位组成。肾单位由肾小体和肾小管组成,肾小体由肾小球和肾小囊构成,C错误;
动物可以分为无脊椎动物和脊椎动物,其中节肢动物属于无脊椎动物,昆虫属于节肢动物,D正确。6.D【解析】分析题中的分类索引可知,①内有叶绿体,应该是绿色植物;②的细胞无成形的细胞核,应该是细菌类的生物;③无细胞结构,应该是病毒。
桃树属于绿色植物;酵母菌属于真菌,有成形的细胞核;流感病毒属于病毒,A错误;
草履虫属于动物,枯草杆菌属于细菌,乙肝病毒属于病毒,B错误;
醋酸杆菌属于细菌;蘑菇属于真菌;眼虫是一类介于动物和植物之间的单细胞真核生物,C错误;小麦属于绿色植物,醋酸杆菌属于细菌,甲流病毒属于病毒,D正确。7.B【解析】蝶形花科包含紫檀属,所以蝶形花科所包含的植物种类比紫檀属多,A错误;紫檀、绿豆和菜豆都属于蝶形花科,B正确;绿豆和菜豆同属,绿豆与紫檀同科,属比科小,因此绿豆和菜豆的亲缘关系比绿豆与紫檀更近,C正确;绿豆和菜豆同属,绿豆与紫檀同科,属比科小,因此绿豆和菜豆的形态结构更相似,D正确。8.A【解析】根据体内有无脊柱可以把动物分为脊椎动物和无脊椎动物两大类,蝗虫的体内没有脊柱,因此属于无脊椎动物,鸟、猫、青蛙的体内都有由脊椎骨构成的脊柱,属于脊椎动物,可见A符合题意。9.C【解析】一艘巨大的石油运输船由于某种原因失事,石油污染了海水,隔绝了海水与空气的接触,造成水体缺氧,石油中还有有害物质直接危害动物,石油黏附在水生动物的呼吸器官表面,使动物无法呼吸,导致动物死亡,水蛭、河蚌、鲫鱼生活在淡水水域;水母生活在海洋中,因此直接受到生存威胁的可能是水母,C正确。10.D【解析】分析:生物分类单位由大到小是界、门、纲、目、科、属、种。解答:生物分类单位由大到小是界、门、纲、目、科、属、种。界是最大的分类单位,最基本的分类单位是种。分类单位越大,共同特征就越少,包含的生物种类就越多;分类单位越小,共同特征就越多,包含的生物种类就越少。故选:D11. 生物种类(或物种) 身体内有无脊椎 海南坡鹿 海南黑冠长臂猿 云豹 海南桫椤 海南苏铁 成虫 有性生殖(或卵生) 完全变态发育(或完全变态) 变异 黄色 1/4 Bb或BB(或Bb和BB;或Bb、BB)【解析】(1)生物种类的多样性是指一定区域内生物钟类(包括动物、植物、微生物)的丰富性。资材料中的数据直接体现了生物种类(或物种)多样性。(2)动物可分为脊椎动物和无脊椎动物,其分类的主要依据是身体内有无脊椎。(3)从生物分类的角度看,在区内的七种国家一级保护动物中,属于哺乳类动物的有海南坡鹿、海南黑冠长臂猿、云豹等。(4)资料中提及的植物中属于嶡类植物的是海南桫椤,属于裸子植物的是海南苏铁。(5)蝴蝶的发育属于完全变态发育,发育过程经过受精卵、幼虫、蛹和成虫4个时期。蝴蝶属于发育过程中的成虫期,蝴蝶的生殖方式是有性生殖。(6)从遗传学上分析,菊花的花色出现黄色、白色、紫红色的现象,被称为变异。(7))“若有两株开黄色的菊花植株,它们杂交后得到的子代中部分植株开白色菊花”,由此可推断黄色是显性性状。“相关基因用B、b表示”,则红色的基因组成是BB或Bb,白色的基因组成是bb。亲代遗传给白色(bb)子代的基因一定是b,因此亲代红色的基因组成是Bb,遗传图解如图:从图中可以看出,子代中白花植株占子代植株总数的理论比例是25%,子代中黄花植株的基因组成为BB或Bb。12. BF AE 鳞片 陆地 卵壳 不恒定 恒定 G【解析】A是燕子,属于鸟类;B是鱼,属于鱼类;C是青蛙,属于两栖动物;D是壁虎,属于爬行动物;E是蜜蜂,属于节肢动物;F是虾,属于节肢动物。(1)B是鱼,属于鱼类,终生生活在水中,用鳃呼吸;F是虾,属于节肢动物,也是终生生活在水中。A是燕子,属于鸟类,能够飞行;E是蜜蜂,属于昆虫,能够飞行。
(2)D壁虎的体表覆盖角质的鳞片或甲,体内受精,在陆地产卵,生殖和发育完全摆脱了水的限制,卵表面有坚硬的卵壳保护,更适于陆地生活,是真正的陆生动物。(3)根据其体温特征,可将图中的动物分成两类,BCDEF为一类,它们的体温均不恒定;AC为一类,它们的体温均恒定。在这些动物中G家兔的生殖方式区别于其它动物,家兔属于哺乳动物,其特有的生殖方式是胎生、哺乳。13. 气囊、皮肤 角质的鳞片或甲 体温是否恒定 A、C、F、H 输导组织 简单到复杂【解析】如图A是鸟类,B肾蕨属于蕨类植物,C蜜蜂属于节肢动物,D松树属于裸子植物,E属于被子植物,F青蛙属于两栖动物,G是细菌,H蜥蜴属于爬行动物。(1)A鸟类有气囊,与肺相通,位于内脏器官之间以及长骨的缝隙中,主要功能是贮存空气,辅助呼吸,即使吸入的空气两次通过肺,保证肺充分地进行气体交换,协助肺完成双重呼吸,为飞行提供充足的氧气。F青蛙属于两栖动物,幼体蝌蚪用鳃呼吸,成体青蛙用肺呼吸,由于其肺不发达,结构简单,湿润的皮肤里密布着毛细血管,因此皮肤能进行气体交换,有辅助呼吸的作用。H蜥蜴体表覆盖角质鳞片或甲,可以减少体内水分的散失,适于陆地生活。如果将A、F、H分成两类,可根据体温是否恒定分成恒温动物和变温动物。
(2)图中的A、C、F、H属于动物,细胞内没有细胞壁。(3)在结构功能方面,进化的趋势是从简单到复杂,藻类植物没有根、茎、叶的分化,苔藓植物出现了茎和叶,没有真正的根,体内无输导组织;蕨类植物出现了根、茎、叶的分化;而较晚出现的裸子植物和种子植物结构复杂,有根、茎、叶、花、果实和种子六大器官的分化。从生物体的结构组成可以看出生物进化的趋势是从简单到复杂。14. Sabina 裸子(或种子) 种 最多【解析】试题分析:林奈在生物学中的最主要的成果是建立了人为分类体系和双名制命名法,物种的正式名称必须由两个拉丁词构成,属名在前,种加词在后,后面还常常附有定名人的姓名和定名年代等信息,在生物学中,双名法是为生物命名的标准,为每个物中命名的名字有两部分构成:属名和种加词(种名)。(1)物种的正式名称必须由两个拉丁词构成,属名在前,种加词在后,从标牌信息可知,圆柏的属名是Sabina;被子植物的种子外面有果皮包被,能形成果实;裸子植物的种子外面无果皮包被,裸露,不能形成果实,圆柏的种子外无果皮包被,属于裸子植物植物;(2)生物的分类等级从大到小依次是界、门、纲、目、科、属、种,种是最小的单位,同种的生物亲缘关系最近,共同特征最多,圆柏属于的等级是种,这一等级的生物共同特征最多。15. 鳍(或各鳍或鱼鳍) 鳃 诸喜田泽蟹、蜗牛 蜗牛 生物种类(或物种) 建立自然保护区 界【解析】试题分析:生物的多样性包括生物种类的多样性、基因的多样性、生态系统的多样性;生物分类单位由大到小是界、门、纲、目、科、属、种。(1)鱼类生活在水中,用鳍游泳,用鳃呼吸;(2)资料中提到的生物中,诸喜田泽蟹、蜗牛的体内无脊柱,属于无脊椎动物,其中蜗牛的身体柔软,属于软体动物;(3)生物的多样性包括生物种类的多样性、基因的多样性、生态系统的多样性,题干中说生物资源丰富,体现了生物种类的多样性,建立自然保护区是保护生物多样性的最有效措施;(4)生物分类单位由大到小是界、门、纲、目、科、属、种,界是最大的分类单位,最基本的分类单位是种,若将钓鱼岛上的生物分成两大类,可分为植物和动物两大类,则分类等级单位是界。16. 翅 B、F 脊椎 无脊椎 E 变态发育【解析】试题分析:A是燕子,属于鸟类;B是鱼,属于鱼类;C是青蛙,属于两栖动物;D是壁虎,属于爬行动物;E是蜜蜂,属于节肢动物的昆虫纲;F是虾,属于节肢动物的甲壳纲。(1)A是燕子,属于鸟类,飞行器官为翼;E是蜜蜂,属于节肢动物,飞行器官是翅;
B是鲫鱼,属于鱼类,终生生活在水中,用鳃呼吸;F是虾,属于节肢动物,也是终生生活在水中。
(2)依据动物体内有无脊柱,可将动物分为脊椎动物和无脊椎动物两大类。其中E蜜蜂和F虾的体内无脊柱,属于无脊椎动物,A燕子、B鱼、C青蛙、D壁虎的体内都有脊柱,属于脊椎动物。
(3)社会行为是指动物是营群体生活的,其行为具有一定的社会性。具有社会行为的动物,群体内部往往具有明显的组织,成员之间有明确的分工,有些哺乳动物的群体内部还存在明显的等级,具有社会行为的动物有:蚂蚁、蜜蜂、狼、猴、大象、狒狒、斑马等,上述动物中,具有社会行为的动物就是蜜蜂。
(4)C青蛙的幼体蝌蚪用鳃呼吸,生活在水中,成体青蛙,既可以生活在水中,也可以生活在陆地上,用肺呼吸,兼用皮肤辅助呼吸,我们称之为变态发育;E蜜蜂的发育经过了卵、幼虫、蛹、成虫四个时期,成体和幼体的形态、功能发生了很大的变化,属于完全变态发育。因此C和E的其相同点是:都为变态发育。17. 扁平 水螅 刺细胞 环节 角质层 外套膜【解析】试题分析:根据体内有无脊柱可以把动物分为脊椎动物和无脊椎动物两大类。A涡虫属于扁形动物,B水螅属于腔肠动物,C蚯蚓属于环节动物,D蛔虫属于线形动物,E蜗牛属于软体动物。(1)扁形动物的主要特征:身体背腹扁平、左右对称(两侧对称)、体壁具有三胚层、无体腔,有口无肛门。由于扁形动物出现了中胚层,中胚层可以分化形成的肌肉层。因此A涡虫属于扁形动物。(2)腔肠动物的主要特征是:生活在水中,B水螅的身体呈辐射对称,体表有刺细胞,体壁由内胚层、外胚层和中胶层构成,体内有消化腔,有口无肛门。因此B水螅属于腔肠动物。
(3)C蚯蚓属于无脊椎动物中的环节动物,依靠环带区分前后端;蚯蚓体内的二氧化碳也经体壁的毛细血管由体表排出,蚯蚓的呼吸要靠能分泌黏液、始终保持湿润的体壁来完成。
(4)D蛔虫属于线形动物,其身体细长,圆柱形,体表有角质层,有口有肛门,有假体腔;
(5)E河蚌属于软体动物,其身体柔软,体外有外套膜,软体动物的外套膜能够分泌珍珠质,形成贝壳,因此软体动物的贝壳形成与外套膜有关。18. 翅 B、F 脊柱 无脊椎 脊椎 E E E 蜜蜂、虾(节支动物)→银鲳(鱼类)→青蛙(两栖动物)→壁虎(爬行动物)→燕(鸟类)【解析】(1)A是燕子,属于鸟类,飞行器官为翼;E是蜜蜂,属于节肢动物,飞行器官是翅;B是鱼,属于鱼类,终生生活在水中,用鳃呼吸;F是虾,属于节肢动物,也是终生生活在水中。
(2)动物根据整个身体是否具有有脊椎骨组成的脊柱,分为脊椎动物和无脊椎动物,上述动物中的A、B、C、D身体内由脊椎骨组成的脊柱,应属于脊椎动物;E、F身体内没有由脊椎骨组成的脊柱,应属于无脊椎动物。
(3)社会行为是指动物是营群体生活的,其行为具有一定的社会性。具有社会行为的动物,群体内部往往具有明显的组织,成员之间有明确的分工,有些哺乳动物的群体内部还存在明显的等级。具有社会行为的动物有:蚂蚁、蜜蜂、狼、猴、大象、狒狒、斑马等,上述动物中,具有社会行为的动物就是蜜蜂。
(4)图中的蜜蜂通过采集花蜜,帮助了植物的传粉和受精,对绿色开花植物的繁殖帮助最大。
(5)图中E蜜蜂属于节肢动物,是依靠气管直接与组织细胞进行气体交换,气门是呼吸通道。
(6)动物的进化历程:(无脊椎动物)原生动物→腔肠动物→扁形动物→线形动物→软体动物→环节动物→节肢动物→(脊椎动物)鱼类→两栖类→爬行类→鸟类和哺乳类.A是燕子,属于鸟类;B是鱼,属于鱼类;C是青蛙,属于两栖动物;D是壁虎,属于爬行动物;E是蜜蜂,属于节制动物;F是虾,属于节肢动物.因此,它们按照从简单到复杂的顺序排列是:蜜蜂、虾(节支动物)→银鲳(鱼类)→青蛙(两栖动物)→壁虎(爬行动物)→燕(鸟类)。19. 湿润的体壁 鳃 肺 环节 两栖 B皮肤裸露,C体表覆盖角质鳞片 B体外受精 C体内受精【解析】(1)A是蚯蚓,用湿润的体壁进行呼吸,空气中的氧气溶解在体壁的黏液里,进入到体壁的毛细血管的血液里;B是青蛙,用肺呼吸,兼用皮肤辅助呼吸;D是家鸽,属于鸟类,用肺呼吸,气囊辅助肺完成双重呼吸,在肺里进行气体交换。
(2)A是蚯蚓,身体由许多彼此相似的环状体节构成,身体分节可以增强运动的灵活性,属于环节动物;B青蛙,幼体生活在水中,用鳃呼吸,经变态发育,成体用肺呼吸,皮肤辅助呼吸,水陆两栖,属于两栖动物。
(3)两栖动物如青蛙的生殖发育特点雌雄异体,体外受精,卵生,变态发育,要经过四个时期,受精卵(水中)--蝌蚪(水中)--幼蛙(水中)--成蛙(陆水)爬行动物如蜥蜴的主要特征:体表覆盖角质鳞片或甲,用肺呼吸,体温不恒定,体内受精,卵生或少数卵胎生。由于产的卵是带有硬壳的羊膜卵,爬行动物的生殖发育都完全脱离了水的限制。20. C E B 输导 种子 果皮 被子 裸子 C→E→B→D→A【解析】(1)图中的C属于藻类植物,它结构简单,没有根、茎、叶的分化,有单细胞的,也有多细胞的。如衣藻和小球藻就是单细胞的。
(2)苔藓植物无根,有茎、叶的分化,但体内无输导组织,叶只有一层细胞构成,二氧化硫等有毒气体容易从背腹两面侵入而威胁苔藓植物的生活,因此我们常把苔藓植物作为检测空气污染程度的指示植物。
(3)蕨类植物有了根、茎、叶的分化,并且体内开始有了输导组织,能为植株输送大量的营养物质供植株生长利用,因此一般比较高大。
(4)A是被子植物,C是裸子植物,两者的共同特点是都能产生种子;两者的区别是裸子植物的种子外没有果皮包被,而被子植物种子外有果皮包被。
(5)在进化历程中由低级到高级的顺序是藻类植物→苔藓植物→蕨类植物→裸子植物→被子植物。
相关试卷
这是一份初中生物中考复习 中考生物会考复习专项训练22:根据生物的特征进行分类(基础版,含详解),共13页。试卷主要包含了单选题,综合题等内容,欢迎下载使用。
这是一份初中生物中考复习 中考生物会考复习专项训练17:各种环境中的动物(基础版,含详解),共13页。试卷主要包含了单选题,综合题等内容,欢迎下载使用。
这是一份初中生物中考复习 中考生物会考复习专项训练13:人体呼吸(基础版,含详解),共15页。试卷主要包含了单选题,多选题,综合题等内容,欢迎下载使用。

