备战2023生物新中考二轮复习重难突破(广东专用)重难点10 生物圈中的其他生物
展开
考点详解
一、动物的主要类群
1、动物按有无脊椎分为:无脊椎动物和脊椎动物;
无脊椎动物有:腔肠、扁形、线形、环节、软体、节肢(分为昆虫纲、甲壳纲、多足纲、蛛形纲、)
脊椎动物有:鱼类、两栖类、爬行类、鸟类、哺乳类。
2、动物按体温是否恒定分为:变温动物和恒温动物。
变温动物有:无脊椎动物、鱼类、两栖类、爬行类
恒温动物只有2类:鸟类、哺乳类
3、各类代表动物:
腔肠动物:身体呈辐射对称,体表有刺细胞,有口无肛门;水螅、海葵、海蜇、珊瑚虫等。
扁形动物:身体呈两侧对称,背腹扁平,有口无肛门;涡虫、华枝睾吸虫、血吸虫、绦虫;大多寄生生活;
线性动物:身体细长,呈圆柱形,体表有角质层,起保护作用,有口有肛门;消化结构简单,生殖能力强;蛔虫、蛲虫、钩虫、线虫等;大多寄生生活。
软体动物:体表有外套膜,大多具有贝壳;水生软体动物用鳃呼吸,陆生软体动物用外套膜呼吸;运动器官是足;河蚌、蜗牛、乌贼等;乌贼的壳——(退化);章鱼、扇贝、鲍鱼、鱿鱼(枪乌贼)等。
环节动物:沙蚕、蚯蚓、水蛭(蚂蝗)等,身体呈圆筒形,由许多环状体节构成,靠刚毛或疣足。
节肢动物:身体有很多体节构成;体表有外骨骼;足和触角分节。
(1)昆虫纲:身体分为头胸腹三节,有3对足2对翅,代表:蝗虫
(2)甲壳纲:虾、蟹、水蚤等,体表有硬甲。
(3)多足纲:蜈蚣(4)蛛形纲:蜘蛛
鱼类:中华鲟、草鱼、带鱼、鲨鱼、泥鳅、黄鳝、海马等
4、鱼非鱼:
(1)叫鱼非鱼:鱿鱼(软体)、章鱼(软体)、娃娃鱼(两栖),鲸鱼(哺乳)
(2)不叫是鱼:海马、中华鲟、泥鳅、黄鳝
5、非虫:蜘蛛(节肢蛛形纲)、蜈蚣(节肢多足纲)
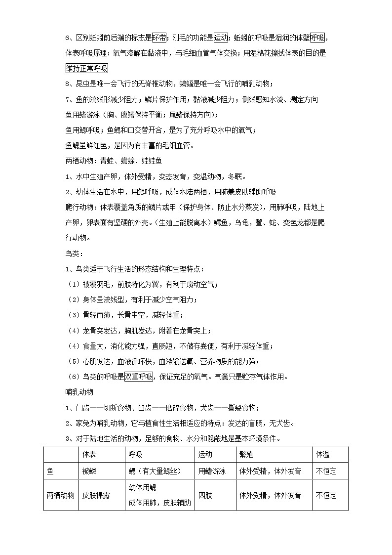
6、区别蚯蚓前后端的标志是环带;刚毛的功能是运动;蚯蚓的呼吸是湿润的体壁呼吸,体表呼吸原理:氧气溶解在黏液中,与毛细血管气体交换;用湿棉花擦拭体表的目的是维持正常呼吸
8、昆虫是唯一会飞行的无脊椎动物,蝙蝠是唯一会飞行的哺乳动物;
7、鱼的流线形减少阻力;鳞片保护作用;黏液减少阻力;侧线感知水流、测定方向
鱼用鳍游泳(胸、腹鳍保持平衡;尾鳍保持方向);
鱼用鳃呼吸;鱼鳃和口交替开合,是为了充分呼吸水中的氧气;
鱼鳃呈鲜红色,是因为有丰富的毛细血管。
两栖动物:青蛙、蟾蜍、娃娃鱼
1、水中生殖产卵,体外受精,变态发育,变温动物,冬眠。
2、幼体生活在水中,用鳃呼吸,成体水陆两栖,用肺兼皮肤辅助呼吸
爬行动物:体表覆盖角质的鳞片或甲(保护身体、防止水分蒸发),用肺呼吸,陆地上产卵,卵表面有坚硬的外壳。(生殖上能脱离水)鳄鱼,乌龟,鳖、蛇、变色龙都是爬行动物。
鸟类:
1、鸟类适于飞行生活的形态结构和生理特点:
(1)被覆羽毛,前肢特化为翼,有利于扇动空气;
(2)身体呈流线型,有利于减少空气阻力;
(3)骨轻而薄,长骨中空,减轻体重;
(4)龙骨突发达,胸肌发达,附着在龙骨突上;
(4)食量大,消化能力强,直肠短,不储存粪便,有利于减轻体重;
(5)心肌发达,血液循环快,血液输送氧、营养物质的能力强;
(6)鸟类的呼吸是双重呼吸,保证充足的氧气。气囊只是贮存气体作用。
哺乳动物
1、门齿——切断食物、臼齿——磨碎食物,犬齿——撕裂食物;
2、家兔为哺乳动物,它与植食性生活相适应的特点:发达的盲肠,无犬齿。
3、对于陆地生活的动物,足够的食物、水分和隐蔽地是基本环境条件。
| 体表 | 呼吸 | 运动 | 繁殖 | 体温 |
鱼 | 被鳞 | 鳃(有大量鳃丝) | 用鳍游泳 | 体外受精,体外发育 | 不恒定 |
两栖动物 | 皮肤裸露 | 幼体用鳃 成体用肺,皮肤辅助 | 四肢 | 体外受精,体外发育 | 不恒定 |
爬行动物 | 覆盖鳞或甲 | 肺 | 四肢 贴地爬行 | 体内受精,体外发育 | 不恒定 |
鸟 | 被羽 | 肺(双重呼吸) | 翼 | 体内受精,体外发育 | 恒定 |
哺乳动物 | 被毛 | 肺 | 四肢 | 胎生、哺乳 | 恒定 |
二、微生物
A.没有细胞结构的微生物——病毒
1、病毒的发现:俄国科学家伊万诺夫斯基,病毒在电子显微镜下才能看到。
2、病毒不能独立生活,必须寄生在其他生物的细胞内;根据它们寄生的细胞的不同,将病毒分成:(1)动物病毒;(2)植物病毒;(3)细菌病毒
3、结构:蛋白外壳和内部的遗传物质组成,没有细胞结构
4、复制繁殖:病毒只能寄生在活细胞内,靠自己的遗传物质中的遗传信息,利用细胞内的物质,制造出新的病毒。若离开活细胞,会变成结晶体。
5、病毒与人类的关系:害处:流行性感冒、肝炎、艾滋病均由病毒引起。益处:制造疫苗;基因工程中,科学家能让病毒携带动植物的某些基因进入到正常细胞,来达到转基因或基因治疗的目的。病毒和真菌的区别为,病毒没有细胞结构。
B、细菌和真菌的分布
1、培养细菌和真菌的方法步骤:
制作培养基——高温灭菌——冷却接种——恒温培养
(1)配置培养基:为培养的细菌、真菌提供有机物(培养基组成:琼脂(使培养基呈固态)+牛肉汁或牛奶或土壤浸出液(提供有机物))
(2)高温灭菌:杀灭培养基中原有的细菌和真菌(防止其他杂菌干扰)
(3)冷却:防止接种的细菌真菌被高温杀死
(4)接种:将少量细菌、真菌转移到培养基上的过程
(5)恒温培养:为培养的细菌、真菌提供适宜的温度
2、由一个细菌或真菌繁殖后形成的肉眼可见的集合体称为菌落;
细菌和真菌的菌落比较
| 细菌 | 真菌 |
大小 | 较小 | 较大 |
颜色 | 白、灰、黄 | 红、褐、绿、黑、黄等 |
形态 | 表面光滑粘稠,或粗糙干燥 | 呈绒毛状、絮状或蜘蛛网状 |
(注:菌落的形态、大小和颜色,可作为区别细菌和真菌,以及它们的不同种类的依据)
3、细菌和真菌的生活条件:水分、适宜的温度、有机物等。(有的还要求某些特定的条件,如有些细菌必须在无氧条件下生存)
C、 细菌
1、列文·虎克发明显微镜,发现细菌
2、巴斯德证明肉汤的腐败是来自空气中的细菌造成的,提出巴氏消毒法,被称“微生物之父”。
3、细菌有球菌、杆菌、螺旋菌3种形态;
4、细菌无成形的细胞核(原核细胞);所有的细菌都是单细胞生物
5、细菌靠分裂生殖,遇不良环境,细胞壁增厚,形成休眠体芽孢。
6、医疗器械消毒是杀死芽孢。
分类 | 球菌、杆菌、螺旋菌 |
基本结构 | 细胞壁、细胞膜、细胞质、DNA |
特殊结构 | 荚膜(保护作用)、鞭毛(使细菌能够运动) |
营养方式 | 异养(因为无叶绿体),包括 寄生(大多数)和腐生(担任分解者) |
生殖方式 | 分裂生殖 计算公式:A X 2n (A:原有细菌的数量,n:分裂的次数) |
休眠体 | 芽孢(可度过不良环境) |
生物类型 | 原核生物(因为无成形的细胞核) |
分布广泛的原因 | 1、个体小;2、繁殖速度快;3、可形成芽孢度过不良环境。 |
D、真菌
1、有成形的细胞核;孢子繁殖,没有叶绿素,异养。
2、单细胞真菌:酵母菌(酿酒、做面包)
3、多细胞真菌:青霉(顶端扫帚状)、曲霉(顶端放射状)
分 类 | 单细胞真菌(酵母)、多细胞真菌(蘑菇、霉菌) |
基本结构 | 细胞壁、细胞膜、细胞质、细胞核 |
特殊结构 | 液泡(酵母菌有) |
营养方式 | 异养(因为无叶绿体),包括 寄生和腐生(大多数,分解者) |
生殖方式 | 孢子生殖(大多数,包括酵母菌)、 出芽生殖(只有酵母菌) |
休眠体 | 无 |
生物类型 | 真核生物 |
E、 细菌和真菌在自然界中的作用
1、细菌引起患病:扁桃体炎(链球菌);
真菌引起人或动物患病:足癣、小麦叶锈病
2、共生:共同生活,相互依赖,彼此有利;
地衣是真菌与藻类共生,真菌提供水和无机盐,藻类提供有机物。
根瘤菌与豆科植物植物共生形成根瘤。(氮肥厂)
F、 人类对细菌和真菌的利用
1、细菌食品制作: 乳酸菌——酸奶、泡菜; 醋酸菌——醋;
2、真菌食品制作: 霉 菌——腐乳、酱; 酵母菌——酒类、面点;
3、面包中的气孔:酵母菌产生的二氧化碳气体形成小孔,面包膨大松软。
4、防止食品腐败的原理:将细菌和真菌杀死或抑制其生长繁殖。
5、真菌产生杀死致病菌的物质,称为抗生素,如青霉素。
6、将合成胰岛素的基因转入大肠杆菌内,进行培养,生产治糖尿病的药物。
甲烷菌可以净化污水。
真题再现
一、单选题
1.(2021·广东深圳·中考真题)下列关于海洋动物的说法,正确的是( )
A.鲨鱼体温恒定 B.海龟用腮呼吸
C.珊瑚虫两侧对称,有口无肛门 D.白鳍豚胎生哺乳
2.(2021·广东湛江·中考真题)“饮早茶”具有鲜明的广东地域特色,下列早茶点心制作过程中需要发酵的是( )
A.燕麦包 B.牛肉丸 C.蒸排骨 D.肠粉
3.(2021·广东湛江·中考真题)某贫困地区通过林下种植大型真菌灵芝,实现了脱贫。关于灵芝的说法正确的是( )
A.细胞内含有叶绿体
B.与细菌一样进行分裂增殖
C.有根、茎、叶的分化
D.细胞内具有真正的细胞核
4.(2021·广东湛江·中考真题)下列关于水螅、蚯蚓、锅牛和蝴蝶的描述,正确的是( )
A.水螅身体呈辐射对称,能从各方向捕食和防御
B.蚯蚓身体光滑不分节,靠疣足在土里运动
C.蝴蝶的发育过程包括卵、若虫、成虫三个时期
D.除有壳的蜗牛外,其它三种都属软体动物
5.(2021·广东湛江·中考真题)小明对青蛙、蛇、蝙蝠和孔雀四种动物进行了如下归类,其分析正确的是( )
A.甲是孔雀,卵生、用气囊辅助呼吸
B.乙是蝙蝠,体表被毛、胎生哺乳
C.丙是蛇,有鳞片防止体内水分蒸发
D.丁是青蛙,体内受精、变态发育
6.(2022·广东·一模)下列有关动物的结构与功能相适应的表述错误的是( )
选项 | 结构 | 功能 |
A | 水螅体表有刺细胞 | 有利于消化食物 |
B | 华枝睾吸虫消化器官简单 | 适于寄生生活 |
C | 蝉体表有坚韧的外骨骼 | 有利于更好地适应陆地生活 |
D | 缢蛏体表有贝壳 | 有利于保护柔软的身体 |
A.A B.B C.C D.D
7.(2022·广东清远·一模)CCTV纪录片《舌尖上的中国》介绍了豆腐乳、酸奶、葡萄酒、酱油等发酵食品的制作过程,其中所用菌种在分类上不同于其他三种的是( )
A.豆腐乳 B.酸奶 C.葡萄酒 D.酱油
8.(2022·广东清远·一模)为了保护陷入濒危的华南虎,国家将其列入一级保护野生动物。下列叙述正确的是( )
A.华南虎与扬子鳄相似,在陆地产卵 B.华南虎在维持生态平衡中有重要作用
C.再也不能开发与利用华南虎资 D.作为一个物种,华南虎灭绝后还可挽回
9.(2022·广东清远·一模)为探究两种抗生素对某细菌的抑制效果,设计如图所示实验方案;在无菌固体培养基表面涂布被检测细菌,放置甲、乙和丙三个圆形滤纸片(抗生素可在培养基中扩散,滤纸片周围出现抑菌圈的大小能反映其抑菌效果)。下列说法错误的是( )
A.抑菌最有效的是抗生素a
B.浸泡滤纸片的抗生素a、b浓度应相同
C.丙滤纸片起到对照作用
D.此方法可检测抗生素对大肠杆菌的抑制效果
10.(2022·广东·一模)如图为甲、乙两种微生物示意图,下列叙述错误的是( )
A.甲没有成形的细胞核 B.甲和乙都有细胞壁
C.乙属于真核生物 D.甲和乙都可以进行出芽生殖
二、综合题
11.(2021·广东·模拟预测)如图是某生物兴趣小组在学校展示的部分动物图片(①涡虫,②蚯蚓,③金鱼,④青蛙,⑤鸽子,⑥家兔,⑦水螅,⑧鳄鱼),请你根据所学知识帮助他们解决下列问题。
(1)将上述动物①②⑦分为一类,③④⑤⑥⑧分为一类,分类的依据是身体内有无脊椎骨组成的____。
(2)⑥特有的生殖发育方式是____,保证了⑥比其他生物的优势。
(3)③的呼吸器官是____,且其身体呈流线型,有利于减少游泳时的阻力。
(4)⑤和⑥都是用____呼吸,⑤的身体内有独特的____,可以辅助呼吸。④具有辅助呼吸功能的器官是____。
(5)属于恒温动物的有[____](多选)。恒定的体温可以减少动物对环境的依赖,增强对外界环境的适应能力,扩大生活范围。
12.(2021·广东梅州·模拟预测)如图为某些生物结构示意图,据图回答问题:
(1)以上几种生物在生物分类上都属于_________。
(2)图片中F是在电子显微镜下观察到的大肠杆菌噬菌体,它是细菌病毒,不具有______,一般由_____组成。
(3)观察图A的形态结构图,与B、C、D、E生物在细胞结构上最主要的区别是A______,A能在不良环境中能形成___________。
(4)B和E的菌体都是由_________构成,生殖方式是________。
(5)C、D的生活方式是_______,这种生活方式的微生物,可将自然界中生物遗体中的有机物分解成水、无机盐和_______归还到大自然中,被绿色植物再利用来制造有机物。由此可见,这些生物对于自然界中的___________循环起着重要作用。
13.(2022·广东·一模)2022年3月14日,国家卫健委有关负责人介绍,目前新冠肺炎本土疫情已波及全国27个省份,呈现出点多、面广、频率大的特点。中国疾控中心流行病学专家表示,由于奥密克戎传染性强、隐匿性强,症状比较轻,增加了第一时间发现最早病例的难度,这就造成了多省多起疫情同时发生。请运用所学生物学知识回答下列问题。
(1)从传染病的角度看,引起患新冠肺炎的新冠病毒属于_______,此类微生物个体微小,没有______结构,由______外壳和包含______的内核组成。
(2)从最开始的新冠病毒毒株,到德尔塔毒株,再到现在的奥密克戎毒株,新冠病毒在不断地发生着______(填“可遗传”或“不可遗传”)变异,在不断进化,这是______的结果。
(3)现在感染了新冠肺炎的患者,多数症状都是比较轻,这要归功于疫苗的问世和全民接种。疫苗是用灭活的或减毒的病原体制成的生物制品。从免疫的角度看,疫苗属于______,其作用原理是使人体在不发病的情况下产生______,从而提高对特定传染病的抵抗力,这种免疫方式属于______(填“非特异性”或“特异性”)免疫。用接种疫苗的方式防控新冠肺炎属于传染病预防措施中的______。
备战2023生物新中考二轮复习重难突破(广东专用)重难点12 生物的多样性: 这是一份备战2023生物新中考二轮复习重难突破(广东专用)重难点12 生物的多样性,文件包含备战2023生物新中考二轮复习重难突破广东专用重难点12生物的多样性解析版docx、备战2023生物新中考二轮复习重难突破广东专用重难点12生物的多样性原卷版docx等2份试卷配套教学资源,其中试卷共17页, 欢迎下载使用。
备战2023生物新中考二轮复习重难突破(广东专用)重难点08 血液、血管、心脏: 这是一份备战2023生物新中考二轮复习重难突破(广东专用)重难点08 血液、血管、心脏,文件包含备战2023生物新中考二轮复习重难突破广东专用重难点08血液血管心脏解析版docx、备战2023生物新中考二轮复习重难突破广东专用重难点08血液血管心脏原卷版docx等2份试卷配套教学资源,其中试卷共24页, 欢迎下载使用。
备战2023生物新中考二轮复习重难突破(广东专用)重难点07 人体的呼吸: 这是一份备战2023生物新中考二轮复习重难突破(广东专用)重难点07 人体的呼吸,文件包含备战2023生物新中考二轮复习重难突破广东专用重难点07人体的呼吸解析版docx、备战2023生物新中考二轮复习重难突破广东专用重难点07人体的呼吸原卷版docx等2份试卷配套教学资源,其中试卷共23页, 欢迎下载使用。

