备战2023生物新中考二轮复习重难突破(广东专用)重难点08 血液、血管、心脏
展开
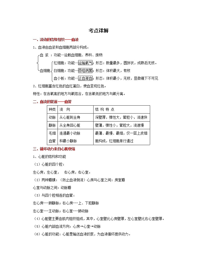
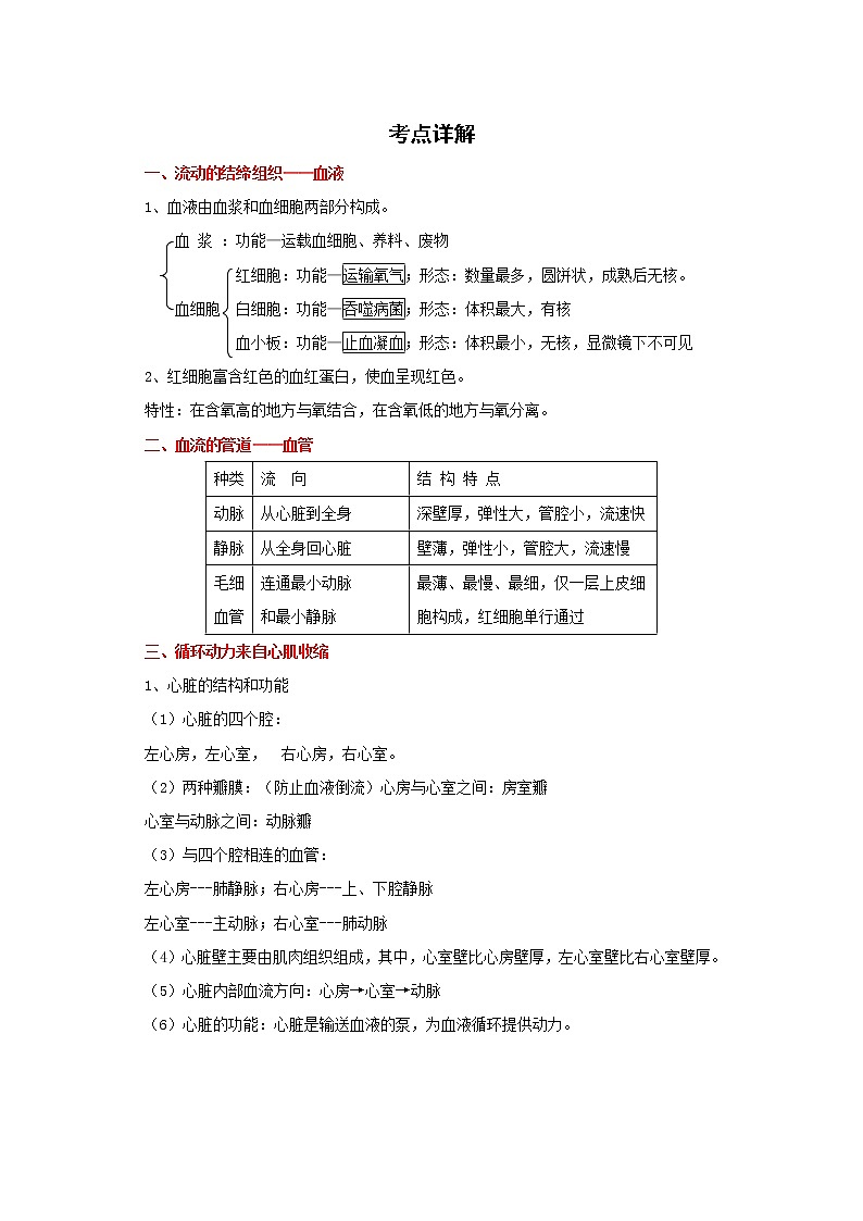
考点详解
一、流动的结缔组织——血液
1、血液由血浆和血细胞两部分构成。
血 浆 :功能—运载血细胞、养料、废物
红细胞:功能—运输氧气;形态:数量最多,圆饼状,成熟后无核。
血细胞 白细胞:功能—吞噬病菌;形态:体积最大,有核
血小板:功能—止血凝血;形态:体积最小,无核,显微镜下不可见
2、红细胞富含红色的血红蛋白,使血呈现红色。
特性:在含氧高的地方与氧结合,在含氧低的地方与氧分离。
二、血流的管道——血管
种类 | 流 向 | 结 构 特 点 |
动脉 | 从心脏到全身 | 深壁厚,弹性大,管腔小,流速快 |
静脉 | 从全身回心脏 | 壁薄,弹性小,管腔大,流速慢 |
毛细血管 | 连通最小动脉 和最小静脉 | 最薄、最慢、最细,仅一层上皮细胞构成,红细胞单行通过 |
三、循环动力来自心肌收缩
1、心脏的结构和功能
(1)心脏的四个腔:
左心房,左心室, 右心房,右心室。
(2)两种瓣膜:(防止血液倒流)心房与心室之间:房室瓣
心室与动脉之间:动脉瓣
(3)与四个腔相连的血管:
左心房---肺静脉;右心房---上、下腔静脉
左心室---主动脉;右心室---肺动脉
(4)心脏壁主要由肌肉组织组成,其中,心室壁比心房壁厚,左心室壁比右心室壁厚。
(5)心脏内部血流方向:心房→心室→动脉
(6)心脏的功能:心脏是输送血液的泵,为血液循环提供动力。
2、动脉血和静脉血
动脉血:含氧丰富,颜色鲜红
静脉血:含氧较少,颜色暗红
3、血液循环的途径
(1)体循环:左心室→主动脉→全身毛细血管网→上、下腔静脉→右心房
血液变化:动脉血变成静脉血
(2)肺循环:右心室→肺动脉→肺部毛细血管→肺静脉→左心房
血液变化:静脉血变成动脉血
4、肺循环和体循环在心脏处汇合。
5、心肌所需要的营养物质和氧通过冠脉循环供应。
四、输血与血型
1、血量占体重7~8%,失血200~300毫升不影响健康。
2、输血以输同型血为原则,有A、B、AB、O型。 O型为万能输血者,AB型为万能受血者。
五、疾病
1、动脉在近心端止血;静脉在远心端止血。
2、煤气中毒原因:红细胞与煤气中的一氧化碳结合,使人体缺氧。
3、白细胞增多 体内有炎症。
真题再现
一、单选题
1.(2021·广东深圳·中考真题)如图所示,以下说法正确的是( )
A.甲血管仅能让红细胞单行通过
B.我们手上爆出的“青筋”属于甲血管
C.丙血管中流的一定是静脉血
D.乙血管的血管壁最薄,血液流速最慢
【答案】D
【分析】
判断小动脉、小静脉和毛细血管的依据是:从主干流向分支的血管是小动脉,血液流动的速度最快;由分支汇集而成的血管是小静脉,红细胞单行通过的是毛细血管,连通与最小的动脉和静脉之间。可见甲是动脉,乙是毛细血管,丙是静脉。
【详解】
AD.乙是毛细血管,管壁极薄,管径极细,血液速度极慢,仅允许红细胞单行通过,便于进行物质交换,A错误、D正确。
B.我们手上爆出的“青筋”属于丙静脉。B错误。
C.丙静脉中流动的血液不一定是静脉血,如肺静脉内流动脉血,C错误。
故选D。
2.(2022·广东湛江·一模)某男患者的血液化验报告单如表。下列说法正确的是( )
项目 | 结果 | 参考范围 | 单位 |
红细胞 | 3.1×1012 | (4﹣5.5)×1012 | 个/L |
白细胞 | 25.1×109 | (4﹣10)×109 | 个/L |
血小板 | 1.9×1011 | (1﹣3)×1011 | 个/L |
血红蛋白 | 110 | 120﹣160 | g/L |
A.观察患者的血涂片,视野中血小板的数量最多
B.如果患者不慎受伤会流血不止
C.抽取患者的血液凝固后流出的黄色透明液体叫血浆
D.根据表中结果推测,患者可能有贫血和炎症
【答案】D
【分析】
血液包括血浆和血细胞,血细胞包括红细胞、白细胞、血小板。对比每一项的参考值并结合三种血细胞的功能和异常时的表现进行分析。
【详解】
A.观察患者的血涂片,视野中红细胞的数量最多,错误。
B.血小板具有凝血和止血作用,患者的血小板正常,如果患者不慎受伤不会流血不止,错误。
C.抽取患者的血液凝固后流出的黄色透明液体叫血清,错误。
D.贫血指的是红细胞的数量过少或血红蛋白的含量过低。白细胞有吞噬病菌,防御和保护人体的作用,所以当人体有炎症时,白细胞的数目会增多,此患者的红细胞和血红蛋白低于正常值,白细胞高于正常值,因此患者可能有贫血和炎症,正确。
故选D。
3.(2022·广东湛江·一模)2020年6月14日是第17个世界献血者日,其主题是“安全血液拯救生命”,口号是“献血,让世界更健康”。下列关于输血和献血的叙述,不正确的是( )
A.安全输血应以输同型血为原则
B.对于严重贫血的患者应输入红细胞成分
C.在没有同型血的紧急情况下,A型血的人可以输入少量的AB型血
D.健康成年人每次献血200~300毫升不会影响健康
【答案】C
【分析】
无偿献血是指为了拯救他人生命,志愿将自己的血液无私奉献给社会公益事业,而献血者不向采血单位和献血者单位领取任何报酬的行为。安全输血应以输同型血为原则,健康成年人每次献血200~300毫升不会影响健康,根据病情需要,可以进行成分输血。
【详解】
A.输血时必须注意血型的选择,应该以输入同型血为原则,A正确。
B.严重贫血患者主要是红细胞数量过少或血红蛋白浓度过低,但总血量并不减少,所以可输入浓缩的红细胞悬液,B正确。
C.输血以输同型血为原则,AB血型可以输给AB血型的人,不能输给其他血型的人;在没有同型血的紧急情况下,A型血的人可以输入少量的O型血,C错误。
D.成年人的血量为体重的7%~8%.医学研究证明,如果一次失血不超过400ml,血浆和血细胞可以在短时间内通过自身的调节作用恢复到正常水平。一个健康的成年人每次献血200~300ml不会影响身体健康,D正确。
4.(2022·广东清远·一模)正常人的心脏瓣膜向一个方向开放,可防止血液倒流。血液流动的正确方向是( )
A.心房→心室→静脉 B.心房→心室→动脉
C.心室→心房→静脉 D.心室→心房→动脉
【答案】B
【分析】
血液在心脏和全部血管所组成的管道系统中的循环流动叫做血液循环,血液流动方向的一般规律是:心室→动脉→毛细血管→静脉→心房。
【详解】
心脏内的瓣膜:房室瓣位于心房和心室之间的瓣膜,只能向心室开;动脉瓣位于心室与动脉之间的瓣膜,只能向动脉开。这些瓣膜的作用是:防止血液倒流,保证血液只能朝一个方向流动既:心房→心室→动脉。
故选B。
5.(2022·广东湛江·一模)取一个离体的猪心,并向其肺动脉内注水,结果,水将从( )流出。
A.肺动脉 B.肺静脉 C.主动脉 D.腔静脉
【答案】A
【分析】
心脏中有防止血液倒流的瓣膜,同侧的心室和心房之间有房室瓣,心室与动脉之间有动脉瓣,保证了血液从心房流向心室,心室流向动脉。据此解答。
【详解】
在心脏的结构中心房和心室之间有房室瓣,心室和动脉之间有动脉瓣,保证血液只能由心房流向心室,由心室流向动脉,即心房→心室→动脉,不会倒流。因此,取一个离体的猪心,并向其肺动脉内注水,结果水将从肺动脉流出,因为动脉瓣朝向动脉开放,水不会流向心室。
故选A。
6.(2021·广东韶关·三模)有关人体的结构与功能,下列叙述错误的是( )
A.小肠内密布小肠绒毛,有利于增大小肠的吸收面积
B.肾小管外有毛细血管网,有利于肾小管的重吸收
C.心脏中有房室瓣、静脉瓣,能防止血液倒流
D.人体鼻腔内有黏膜,能湿润和清洁空气
【答案】C
【分析】
(1)小肠是消化和吸收的主要场所。
(2)肾脏是形成尿液的器官,肾脏的基本结构单位是肾单位,尿液的形成包括肾小球和肾小囊壁的过滤作用和肾小管的重新收作用。
(3)瓣膜有房室瓣、动脉瓣和静脉瓣三种,作用防止血液倒流。
(4)呼吸系统由呼吸道和肺组成,呼吸道由鼻腔、咽、喉、气管、支气管组成,是气体进入肺的通道。呼吸道的作用:气体的通道,对吸入的气体进行处理,使肺部的气体温暖、湿润、清洁。
【详解】
A.小肠是消化吸收的主要场所,小肠内表面有许多环形皱襞和绒毛,以增加小肠消化和吸收的面积,A正确。
B.尿液的形成包括肾小球和肾小囊壁的过滤作用和肾小管的重吸收作用,其中肾小管细长而曲折,周围缠绕着大量的毛细血管,利于肾小管的重吸收,B正确。
C.四肢静脉中有静脉瓣,心房和心室之间的瓣膜叫房室瓣,它使血液只能从静脉流向心房,由心房流向心室,而不能倒流, C错误。
D.鼻腔内的黏膜能分泌粘液,黏液能阻挡和粘住吸入的灰尘和细菌,对吸入的空气起到湿润、清洁作用, D正确。
故选C。
7.(2021·广东·模拟预测)取一个完整的猪心,在解剖前,结扎下腔静脉,由上腔静脉和主动脉分别向猪心注入清水,下列哪一组血管会流出清水( )
A.肺动脉和肺静脉 B.上腔静脉和肺动脉
C.肺静脉和主动脉 D.肺动脉和主动脉
【答案】D
【分析】
如图是心脏结构示意图:
在右心房和右心室、左心房和左心室之间有房室瓣,朝向心室开,只允许血液从心房流向心室,而不能倒流;在心室和动脉之间有动脉瓣,朝向动脉开,只允许血液从心室流向动脉,不能倒流。
【详解】
如上图,结扎下腔静脉,然后由上腔静脉注入水,水流动的方向是:上腔静脉→右心房→右心室→肺动脉,水从肺动脉流出;从主动脉注水,水将从主动脉流出,因为左心室和主动脉内有动脉瓣,朝主动脉开,从主动脉注水,动脉瓣关闭,水从主动脉流出。可见只有D正确。
故选D。
8.(2021·广东·模拟预测)如果箭头表示正常的血流方向,则下图中较粗的血管能正确表示静脉是( )
A. B.
C. D.
【答案】C
【分析】
此题主要考查的是静脉的特点,静脉内血液是由分支运送到主干,动脉内血液是由主干运送到分支。静脉血管里有瓣膜,动脉血管瓣膜在动脉与心室之间。
【详解】
静脉血管里有静脉瓣,静脉瓣的作用是防止血液倒流。静脉的功能是把全身的血液输送会心脏,故血液流动是从分支流向主干,BD错误。血液流动的方向和瓣膜的开口方向应一致,A错误,C正确。
故选C。
9.(2021·广东·雷州四中模拟预测)如图是观察人血涂片的模式图,其相关说法错误的是( )
A.图中数量最多的是红细胞,呈双面凹的圆饼状
B.血液因细胞③含有血红蛋白而呈红色
C.图中的②是白细胞,有防御保护的作用
D.图中的①是最小的血细胞,有细胞核,能运输氧气
【答案】D
【分析】
血液的成分包括血浆和血细胞,血细胞包括③红细胞、②白细胞和①血小板,其中红细胞中富含血红蛋白,血红蛋白在用浓度高的地方与氧结合,在氧浓度低的地方与氧分离,所以红细胞能运输氧;白细胞能吞噬病菌,防御疾病;血小板的主要功能是止血和加速凝血;血浆的主要功能是运输养料和废物,运载血细胞。
【详解】
A.图中③红细胞数量最多,呈双面凹的圆饼状,功能是运输氧气,A正确。
B.③红细胞之所以呈红色,是因为红细胞里有一种红色含铁的蛋白质叫血红蛋白,血红蛋白在氧含量高的地方,与氧容易结合;在氧含量低的地方,又与氧容易分离,血红蛋白的这一特性,使红细胞具有运输氧的功能,B正确。
C.②白细胞个体最大,数量最少,有细胞核,能穿透血管壁,能够吞噬病菌,有免疫功能,C正确。
D.①是血小板,没有细胞核,体积最小,主要功能是止血和加速凝血,D错误。
故选D。
10.(2021·广东·模拟预测)2020年12月19日晚,吉安永丰县一家四口洗澡后发生一氧化碳中毒,不幸身亡。其中毒机理是一氧化碳与血红蛋白的亲合力比氧与血红蛋白的亲合力高200-300倍,所以一氧化碳极易与血红蛋白结合,形成碳氧血红蛋白,使血红蛋白丧失携带氧气的能力和作用,造成组织细胞供氧不足窒息。那么一氧化碳中毒主要影响呼吸过程的哪个环节( )
A.肺的通气 B.气体在血液中的运输 C.肺泡内气体交换 D.组织内的气体交换
【答案】B
【分析】
一氧化碳的毒性体现在它极易与人体血红蛋白结合,从而使血红蛋白失去了运输氧气的能力,机体由于严重缺氧而死亡。
【详解】
当人处在一氧化碳浓度较高的地方就会发生中毒,一氧化碳和氧气可以同时通过肺的通气进入肺,再通过肺泡内的气体交换进入血液,氧和一氧化碳都能与血红蛋白结合,而一氧化碳与血红蛋白的结合能力大得多,就使更多的血红蛋白与一氧化碳结合,又因为一氧化碳与血红蛋白结合后分离极慢,而血红蛋白的数量是有限的,这样,就使氧失去了与血红蛋白结合的机会,而不能被血液运输到组织细胞,造成组织细胞缺氧。可见,煤气中毒时,障碍发生在气体在血液中的运输过程。
故选B。
11.(2021·广东阳江·二模)感染上新型冠状病毒的病人一般会出现发烧症状,其血液中明显增多的是
A.红细胞 B.白细胞 C.血小板 D.血红蛋白
【答案】B
【分析】
血液的组成包括血浆和血细胞,血细胞包括红细胞、白细胞和血小板。白细胞的能够作变形运动,当细菌侵入人体后,白细胞能穿过毛细血管壁进入组织,并将细菌吞噬,因此白细胞有防御疾病的作用,当感染上新冠病毒时,为抵御病毒,血液中的白细胞会增多。
【详解】
A.红细胞的功能是运输氧还能运输部分二氧化碳,当人体内红细胞数量减少时,人就会出现贫血,不符合题意。
B.白细胞的功能是防御疾病,当人体内出现炎症时,白细胞的数目就会增多,来吞噬一些危害人体健康的病菌,符合题意。
C.血小板的功能是止血和加速凝血,不符合题意。
D.血红蛋白是红细胞内一种红色含铁的蛋白质,在氧气含量高的地方与氧气结合,在氧气含量低的地方与氧气分离,不符合题意。
故选B。
12.(2021·广东·一模)血液成分中的血浆在物质运输方面有着重要作用。下列物质在血浆中不存在的是( )
A.血浆蛋白、葡萄糖、胰岛素
B.二氧化碳、氧气、氨基酸
C.血红蛋白、蛋白酶、麦芽糖
D.尿素、甘油、维生素
【答案】C
血液由血浆和血细胞组成,血细胞由红细胞、白细胞、血小板组成。血液的功能:运输功能;防御和保护功能。
【详解】
血浆呈淡黄色、半透明,主要成分为水(90%),还有血浆蛋白(7%),葡萄糖、氨基酸、无机盐等(3%),有运载血细胞,运输营养物质和废物的功能。而血红蛋白位于红细胞内,蛋白酶在胃液、肠液和胰液中,麦芽糖是大分子物质,没有被吸收。所以,血浆中不存在的是血红蛋白、蛋白酶、麦芽糖。
故选C。
二、综合题
13.(2021·广东湛江·中考真题)图是人体血液循环示意图(箭头表示血流方向),请结合图示回答下列问题。
(1)心脏四个腔中,腔壁最厚的是②___________,与之相连的血管是___________;在③④之间有防止血液倒流的___________。
(2)血液流经___________(填“a”、“b”或“d”)处毛细血管时,肺泡中的___________进入血液,血液变成鲜红的___________血。
(3)如果c处大量出血,急救时可在___________(填“近心端”或“远心端”)压迫止血。失血病人恢复期间应多吃富含___________和蛋白质的食物。
(4)跑步时d处的血流量会大大增加,其作用是___________。
【答案】 左心室 主动脉 房室瓣 b 氧气 动脉 远心端 铁 提供大量氧气,促进组织细胞的呼吸作用,为跑步提供能量。(意思对即可)
【分析】
分析题图:a上肢处毛细血管,b肺部毛细血管,c是静脉血管,d是下肢毛细血管。①是左心房,②是左心室,③是右心房,④是右心室。
【详解】
(1)心脏位于胸腔中部偏左下方,夹在两肺之间,大小跟本人的拳头差不多。心脏是血液循环的动力器官,由左心房、右心房、左心室、右心室四个腔,只有同侧的心房与心室是相通的,心脏的左右是不相通的。其中左心房接收肺静脉注入的含氧量高的动脉血,右心房接收上下腔静脉注入的含氧量少的静脉血。左心室收缩将血液射入主动脉,经各级动脉流向全身各处的组织细胞,路径较长;右心室收缩将血液射入肺动脉,流经肺,路径较短。因此,心室壁较心房壁厚,左心室壁比右心室壁厚。所以,心脏四个腔中,腔壁最厚的是[②]左心室,与之相连的血管是主动脉。心脏内的房室瓣位于心房和心室之间的瓣膜,只能向心室开;动脉瓣位于心室与动脉之间的瓣膜,只能向动脉开。这些瓣膜的作用是:防止血液倒流,保证血液只能朝一个方向流动。故在[③]右心房、[④]右心室之间有防止血液倒流的房室瓣。
(2)肺由大量的肺泡组成,肺泡外面包绕着丰富的毛细血管,肺泡壁和毛细血管壁都很薄,是一层扁平上皮细胞,这样肺泡与血液很容易发生气体交换。肺泡中的氧气透过肺泡壁和毛细血管壁进入血液;同时血液中的二氧化碳也通过这些毛细血管壁和肺泡壁进入肺泡,然后随着呼气过程排出体外。这样,血液经过肺部的毛细血管后,血液由静脉血变成了动脉血。所以,血液流经[b]肺处毛细血管时,肺泡中的氧气进入血液,血液变成鲜红的动脉血。
(3)静脉是把全身各处的血液送回心脏的血管,静脉的血液流动的方向是静脉→心脏。因此大静脉受伤出血时,正确的急救方法是手指压迫点应位于远心端。所以,如果c处(静脉)大量出血,急救时可在远心端压迫止血。铁是合成血红蛋白必需的原料,故失血病人恢复期间应多吃富含铁和蛋白质的食物。
(4)细胞利用氧,将有机物分解成二氧化碳和水,并且将储存在有机物中的能量释放出来,供给生命活动的需要,这个过程叫做呼吸作用。呼吸作用的主要部位是所有活的细胞,场所是细胞中的线粒体。呼吸作用的实质是:分机有机物,释放能量,为生物的生命活动提供能量。所以,跑步时[d]下肢处的血流量会大大增加,其作用是提供大量氧气,促进组织细胞的呼吸作用,为跑步提供能量。
14.(2022·广东清远·一模)如图是人体某些生理活动示意图,其中A、B、C表示血液中的物质,D表示某器官,a、b表示血管。据图回答下列问题:
(1)医生从某病人的D内取出一些食糜,经化验得知,其中含有氨基酸、少量麦芽糖、无机盐、脂肪酸等,则D是______。
(2)营养物质C要达到脑部,要先到心脏再由心脏的哪个腔______泵入主动脉,最终送到脑部。
(3)血液由血管a流向血管b时,发生了______作用,此时血管b内的血细胞浓度______(填写“减小”、“不变”或“增大”)。
(4)在血液中,物质A主要由______运输;物质B的运输离不开甲细胞的作用,甲细胞是______;物质B进入乙细胞是通过________实现的。
(5)临床上常给肺炎病人点滴青霉素,其中青霉素随着血液的流动最先流入心脏的______。
(6)人体的排泄器官除了肾脏,还有______和______。
【答案】(1)小肠
(2)左心室
(3) 滤过 增大
(4) 血浆 红细胞 气体扩散##扩散作用
(5)右心房
(6) 肺 皮肤
【分析】
图中表示人体某些生理活动示意图,其中A、B、C分别表示血液中的二氧化碳、氧气、消化道吸收的营养物质,D表示小肠,a、b表示入球小动脉和出球小动脉血管。
(1)
口腔中只能将淀粉初步消化成麦芽糖,胃只能将蛋白质消化成多肽,在小肠内淀粉被彻底消化成葡萄糖,蛋白质被消化成氨基酸才能被小肠吸收,脂肪被彻底消化成甘油和氨基酸,医生从某病人的D内取出一些食糜,经化验得知,其中含有氨基酸、少量麦芽糖、无机盐、酒精分子、脂肪酸等,则D是小肠。
(2)
消化道吸收的营养物质C要达到脑部,经过的途径是小肠内的毛细血管→肠静脉(肝门静脉)→下腔静脉→右心房→右心室→肺动脉→肺部毛细血管→肺静脉→左心房→左心室→主动脉→颈动脉→脑部毛细血管→脑组织细胞。消化道吸收的营养物质C要达到脑部,经过心脏时,要由心脏的左心室泵入主动脉。
(3)
当血液流经肾小球时,除了血细胞和大分子的蛋白质外,血浆中的一部分水、无机盐、葡萄糖和尿素等物质,都可以经过肾小球的滤过作用到肾小囊内,形成原尿;由于水大量滤过,a入球小动脉与b出球小动脉内的血液相比,出球小动脉的血细胞浓度明显增大。
(4)
图中A表示二氧化碳,由血浆运输。B表示氧气,红细胞的主要功能是运输氧,氧进入组织细胞是通过气体的扩散作用实现的。物质B进入乙细胞是通过气体的扩散作用实现的,图中离不开甲细胞的作用,则甲细胞是红细胞。
(5)
临床上常给肺炎病人点滴青霉素,血液流经的途径是:上肢静脉→上腔静脉→右心房→右心室→肺动脉→肺部毛细血管网,其中青霉素随着血液的流动最先流入心脏的右心房。
(6)
人体将二氧化碳、尿素,以及多余的水和无机盐等排出体外的过程叫排泄。其途径主要有三条:肺呼出气体、泌尿系统排出尿液、皮肤排出汗液。所以人体的排泄器官除了肾脏,还有肺和皮肤。
15.(2022·广东·模拟预测)2022年江苏省第二十届省运会将在泰州市体育公园举行,与往届省运会相比,本届省运会增设了很多青少年项目,旨在通过省运会平台,全面普及青少年体育,增强青少年体质。为了响应号召,本学期开始小明同学每天早晨选择步行去学校上学,一方面锻炼身体,另一方面绿色出行,保护环境。右图是小明同学体内的部分结构和生理活动示意图。请回答下列问题:
(1)为了健康小明每天都是吃过早餐后再步行去上学,早餐中的营养物质主要通过消化系统消化和吸收后,进入图甲中___________(填序号)所示的循环,首先到达心脏四个腔中的__________。
(2)小明步行吸气时,外界气体进入肺,肺泡中的___________(气体)通过___________作用进入血液,血液由___________血变成___________血。
(3)走到十字路口时,看到红灯小明停下了脚步。从反射的类型看,这是一种___________反射。在这个反射活动中,眼睛是反射弧结构中的___________。
(4)健康人的血液流经肾脏时,血液中的葡萄糖通常不会出现在尿液中,原因是__________。请写出图乙中葡萄糖暂时离开血液又回归血液的途径③→⑥→__________→__________→毛细血管(用图乙中序号表示)。
【答案】(1) ② 右心房
(2) 氧气 气体扩散 静脉 动脉
(3) 条件 感受器
(4) 肾小管的重吸收作用重吸收全部的葡萄糖 ⑤ ⑦
【分析】
图甲:①表示肺循环,肺循环:右心室→肺动脉→肺部毛细血管→肺静脉→左心房,血液由静脉血变成动脉血,②表示体循环,体循环的途径为:左心室→主动脉→组织周围毛细管→上、下腔静脉→右心房,血液由动脉血变成动脉血;图乙:③入球小动脉、④出球小动脉、⑤肾小囊、⑥肾小球、⑦肾小管。
(1)
早餐中的营养物质主要通过消化系统消化,在小肠处吸收后,经各级静脉、上下腔静脉输送到右心房,由分析可知,这是体循环,所以早餐中的营养物质主要通过消化系统消化和吸收后,进入图甲中②所示的体循环,首先到达心脏的右心房。
(2)
小明步行吸气时,外界气体进入肺,肺泡内氧气浓度高,肺泡外的毛细血管内氧气浓度低,气体是由浓度高的地方向浓度的地方扩散,因此氧气透过肺泡壁,穿过毛细血管壁进入血液中是通过气体扩散作用实现的,血液从含氧少的静脉血变成含氧丰富的动脉血。
(3)
反射可以分为条件反射(复杂反射)和非条件反射(简单反射)。根据完成反射活动的神经中枢来判断反射的类型,非条件反射的神经中枢在脊髓,而条件反射的神经中枢在大脑皮层,跑到十字路口时,正好遇到红灯,小秦停下脚步,等待绿灯,从神经调节的角度看,这种反射是出生以后在生活过程中逐渐形成的后天性反射,是在非条件反射的基础上,经过一定的过程,在大脑皮层参与下完成的,属于条件反射;反射必须通过反射弧来完成,反射弧包括感受器、传入神经、神经中枢、传出神经和效应器,缺少任何一个环节反射活动都不能完成,其中感受器可以感受外界刺激并产生神经冲动,眼睛的视网膜上有对光线敏感的细胞,所以眼睛是反射弧结构中的感受器。
(4)
尿液中不含有葡萄糖的原因是经过肾小球的滤过作用后,葡萄糖随血液由③入球小动脉流入⑥肾小球,通过⑥肾小球的过滤作用进入⑤肾小囊,然后随原尿由⑤肾小囊流入⑦肾小管,在⑦肾小管处进行重吸收作用,回到毛细血管中的血液,因此葡萄糖暂时离开血液又回归血液的途径是:③入球小动脉→⑥肾小球→⑤肾小囊→⑦肾小管→毛细血管。
备战2023生物新中考二轮复习重难突破(广东专用)重难点12 生物的多样性: 这是一份备战2023生物新中考二轮复习重难突破(广东专用)重难点12 生物的多样性,文件包含备战2023生物新中考二轮复习重难突破广东专用重难点12生物的多样性解析版docx、备战2023生物新中考二轮复习重难突破广东专用重难点12生物的多样性原卷版docx等2份试卷配套教学资源,其中试卷共17页, 欢迎下载使用。
备战2023生物新中考二轮复习重难突破(广东专用)重难点10 生物圈中的其他生物: 这是一份备战2023生物新中考二轮复习重难突破(广东专用)重难点10 生物圈中的其他生物,文件包含备战2023生物新中考二轮复习重难突破广东专用重难点10生物圈中的其他生物解析版docx、备战2023生物新中考二轮复习重难突破广东专用重难点10生物圈中的其他生物原卷版docx等2份试卷配套教学资源,其中试卷共26页, 欢迎下载使用。
备战2023生物新中考二轮复习重难突破(广东专用)重难点07 人体的呼吸: 这是一份备战2023生物新中考二轮复习重难突破(广东专用)重难点07 人体的呼吸,文件包含备战2023生物新中考二轮复习重难突破广东专用重难点07人体的呼吸解析版docx、备战2023生物新中考二轮复习重难突破广东专用重难点07人体的呼吸原卷版docx等2份试卷配套教学资源,其中试卷共23页, 欢迎下载使用。

