初中生物中考复习 考点07 细胞的生长、分裂与分化-备战2021年中考生物考点一遍过
展开考点07 细胞的生长、分裂与分化
中考频度:★★★☆☆ 难易程度:★★☆☆☆
一、细胞的生长
1.细胞能够由小到大
一粒种子能够长成参天大树;池塘中的小鱼可以长成大鱼;我们从婴儿到成年,构成身体的细胞会从1012个增加到1014个,这说明生物体都能由小长大。
生物体由小长大,是与细胞的生长、分裂和分化分不开的。
2.细胞生长
(1)概念:新产生的细胞体积都很小,需要不断地从周围环境中吸收营养物质,并且转变成组成自身的物质,体积会由小变大,这就是细胞的生长。
(2)结果:细胞生长需要从周围环境中吸收营养物质,然后变成自身的组成物质,所以细胞生长的结果是细胞体积由小变大。若每个细胞的体积都由小到大,则生物体就会不断地长大。
3.细胞不能无限长大
细胞生长到一定程度后,就不再长大了,这是因为细胞在生长过程中,体积越来越大,其表面积与体积的比值越来越小,通过细胞膜吸收的营养物质远远满足不了细胞体积增大对营养物质的需求,这就造成了生长中的细胞因得不到足够的营养物质而逐渐停止生长。因此,细胞的生长不是无限的。
二、细胞分裂
1.概念:由一个细胞分成两个细胞。
2.细胞分裂的过程
(1)细胞核先由一个分成两个。
(2)随后,细胞质分成两份,每份各含有一个细胞核。
(3)动植物细胞分裂过程有所不同。如果是动物细胞,细胞膜从细胞的中部向内凹陷,缢裂为两个细胞。若是植物细胞,则在原来的细胞中央,形成新的细胞膜和新的细胞壁。于是,一个细胞就分裂成为两个新细胞。
3.细胞分裂的结果
通过细胞分裂,细胞数目增多了,新形成的两个细胞体积比原细胞要小,但细胞的形态和结构都未发生变化。
4.细胞分裂过程中染色体数目的变化
(1)染色体
①概念:细胞中容易被碱性染料染成深色的物质称作染色体。
②组成:染色体是由DNA和蛋白质两种物质组成的。DNA是遗传物质,因此可以说染色体就是遗传物质的载体。
(2)细胞分裂时染色体的变化
在细胞分裂过程中,染色体的变化最明显,在细胞分裂的不同时期,其形态不同。①细胞分裂前:染色体会进行复制。②细胞分裂时:随着细胞核的分裂,染色体分成形态和数目相同的两份,分别进入两个新细胞中。③细胞分裂后:通过细胞分裂形成的两个新细胞的染色体形态和数目相同,新细胞与原细胞的染色体形态和数目也相同。由于染色体内有遗传物质DNA,因此,新细胞和原细胞所含的遗传物质是一样的。
(3)细胞分裂时染色体的复制加倍保证了遗传的稳定性
细胞分裂实质上是完成了遗传物质的复制和均分,使遗传物质能够准确无误地从上一代细胞传给下一代细胞,这就保证了生物物种正常、稳定地延续。
三、细胞分化
1.概念:在个体发育过程中,一个或一种细胞通过分裂产生的后代,在形态、结构和生理功能上发生差异性变化,这个过程叫做细胞分化。
2.组织:细胞分化产生了不同的细胞群,每个细胞群都是由形态相似,结构、功能相同的细胞联合在一起形成的,这样的细胞群叫做组织。
考向一 细胞分裂的过程
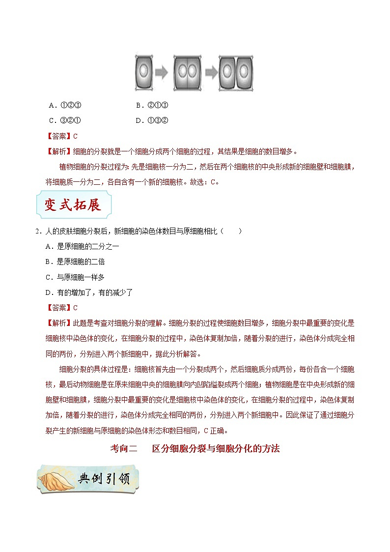
1.植物细胞的分裂过程顺序正确的是( )
①细胞质平分为二,各含一个细胞核
②在细胞核中央形成新的细胞壁和细胞膜
③细胞核平分为二
A.①②③ B.②①③
C.③②① D.①③②
【答案】C
【解析】细胞的分裂就是一个细胞分成两个细胞的过程,其结果是细胞的数目增多。
植物细胞的分裂过程为:先是细胞核一分为二,然后在两个细胞核的中央形成新的细胞壁和细胞膜,将细胞质一分为二,各自含有一个新的细胞核。故选:C。
2.人的皮肤细胞分裂后,新细胞的染色体数目与原细胞相比( )
A.是原细胞的二分之一
B.是原细胞的二倍
C.与原细胞一样多
D.有的增加了,有的减少了
【答案】C
【解析】此题是考查对细胞分裂的理解。细胞分裂的过程使细胞数目增多,细胞分裂中最重要的变化是细胞核中染色体的变化,在细胞分裂的过程中,染色体复制加倍,随着分裂的进行,染色体分成完全相同的两份,分别进入两个新细胞中,据此分析解答。
细胞分裂的具体过程是:细胞核首先由一个分裂成两个,然后细胞质分成两份,每份各含一个细胞核,最后动物细胞是在原来细胞中央的细胞膜向内凹陷缢裂成两个细胞;植物细胞是在中央形成新的细胞壁和细胞膜,细胞分裂中最重要的变化是细胞核中染色体的变化,在细胞分裂的过程中,染色体复制加倍,随着分裂的进行,染色体分成完全相同的两份,分别进入两个新细胞中。因此保证了通过细胞分裂产生的新细胞与原细胞的染色体形态和数目相同,C正确。
考向二 区分细胞分裂与细胞分化的方法
3.骨骼移植能够治疗再生障碍性贫血,这是因为健康人骨骼中的造血干细胞能不断产生新的血细胞(如图)。这一过程称为细胞的( )
A.分化 B.分裂 C.生长 D.癌变
【答案】A
【解析】细胞分裂产生的新细胞中除一小部分保持分裂能力,大部分丧失了分裂能力,在生长过程中形态、结构、功能发生了不同的变化,出现了差异,这就是细胞的分化。
造血干细胞能不断产生新的血细胞,产生的血细胞在生长过程中形态、结构、功能发生了不同的变化,出现了差异,红细胞具有运输氧气功能、白细胞具有防御保护功能、血小板具有止血凝血功能,这个过程称为细胞的分化,A正确。细胞分裂就是一个细胞分成两个细胞的过程,细胞分裂使细胞数目增多,B错误;新分裂产生的细胞体积很小,需要不断从周围环境中吸收营养物质,并且转变成组成自身的物质,体积逐渐增大,这就是细胞的生长,C错误;正常细胞受到不良环境的刺激从而变成癌细胞,这是癌变,D错误。
4.下列有关细胞的生长、分裂、分化,叙述错误的是( )
A.青春期身高突增与细胞的生长、分裂、分化有关
B.细胞的生长是细胞的体积增大
C.细胞分裂产生的新细胞中染色体的数目加倍
D.分化的结果是形成不同的组织
【答案】C
【解析】1、细胞分裂就是一个细胞分成两个细胞,细胞分裂导致细胞数目的增多,细胞的生长导致细胞体积的增大。
2、细胞分化形成了不同的细胞群,我们把形态、结构、功能相同的细胞群称之为组织。
青春期的显著特点是身高突增,细胞的分裂和分化、生长,形成不同的组织、器官等,使生物体不断长大,A不符合题意;刚分裂形成的细胞体积很小,需要不断从周围环境中吸取营养物质从而长大,所以细胞的生长是细胞的体积增大,B不符合题意;细胞分裂就是一个细胞分成两个细胞,分裂过程中染色体的变化最明显,会先复制再平分,细胞分裂产生的新细胞中染色体的数目和原细胞的染色体数目一样,C符合题意;细胞分裂产生的新细胞中除一小部分保持分裂能力,大部分丧失了分裂能力,在生长过程中形态、结构、功能发生了不同的变化,这就是细胞的分化,经过细胞的分化,可以形成形态结构相似,功能相同的细胞群叫组织,所以细胞分化的结果是形成了组织,D不符合题意。
1.一粒种子可以长成一棵参天大树,这与细胞的哪些变化有关( )
A.细胞分裂和细胞生长
B.细胞分裂
C.细胞生长
D.细胞分化
2.正常情况下,细胞分裂得到新的体细胞与原体细胞相比,内部的遗传物质( )
A.相同
B.不同
C.倍增
D.减半
3.如图中表示细胞分化的是( )
A.① B.② C.③ D.④
4.细胞不能无限长大的主要原因是( )
A.细胞长得太大影响生物体的整体美观
B.细胞长得太大就不能进行分裂
C.细胞长得太大,相互之间就会挤压,最终细胞会被挤破
D.细胞体积增大,表面积与体积之比变小,细胞表面的吸收能力不能满足细胞的需求
5.小李同学用光学显微镜观察洋葱根尖细胞分裂变化,下列叙述中正确的是( )
A.洋葱根尖细胞中含有叶绿体
B.可以清楚地看到细胞膜、线粒体、细胞核
C.分裂过程中变化最明显的是染色体
D.分裂产生的子细胞染色体数目是原细胞的一半
6.下列关于细胞分裂的叙述,正确的是( )
A.多细胞生物通过细胞分裂增加细胞数目
B.细胞分裂产生的新细胞所含的遗传物质是原来细胞的一半
C.细胞分裂时,首先是细胞质分成两份,然后是细胞核一分为二
D.植物细胞与动物细胞的分裂过程完全相同
7.关于如图细胞分裂过程的叙述中,不正确的是( )
A.图甲中,②内的染色体在分裂前进行了复制
B.如图表示动物细胞的分裂过程
C.新细胞与母细胞一样都有细胞壁
D.图丙中,③和④内的染色体数目与母细胞内的染色体数目相同
8.细胞分化的过程是( )
A.同一细胞分裂产生的子细胞形态、结构和功能逐渐产生差异的过程
B.由一个细胞不断增多变成一个细胞团的过程
C.细胞数目不断增多和细胞体积逐渐增大的过程
D.分裂产生的子细胞个体不断长大的过程
9.(2020·陕西)一只“毛毛虫”能长成美丽的蝴蝶,是因为( )
A. 细胞的分裂 B. 细胞的分化 C. 细胞的生长 D. 细胞的生长、分裂和分化
10.(2020·鸡西)下图是植物细胞的分裂过程,正确顺序是( )
A. c→d→a→b B. a→d→b→c C. a→b→c→d D. a→c→d→b
11.(2020·广安)下列关于细胞生理活动的说法中,正确的是( )
A. 细胞生长的结果是细胞数目增多 B. 细胞分化的结果是细胞遗传物质发生改变
C. 细胞分裂的结果是细胞体积增大 D. 细胞分化的结果是形成了不同的组织
12.(2020·青岛)下列关于体细胞的生长、分裂和分化的叙述,错误的是( )
A. 细胞的生长使细胞的体积由小变大 B. 动物细胞和植物细胞分裂的过程相同
C. 分裂后的细胞与原细胞染色体数目相同 D. 细胞分化的结果是形成了不同的组织
13.(2020·营口)下图中表示细胞分化过程的标号是( )
A. ① B. ② C. ③ D. ④
14.(2020·南通)洋葱根尖分生区细胞数目的增多主要依赖细胞的( )
A. 生长 B. 分裂 C. 分化 D. 成熟
15.(2020·衡阳)“麻雀虽小,五脏俱全”。生物体内存在不同的结构是因为细胞的( )
A. 生长 B. 繁殖 C. 分化 D. 分裂
16.(2020·滨州)一年一度的梨花节吸引了八方游客,万亩梨花芳香四溢,景色宜人。图一示阳信鸭梨组织的形成过程,图二示显微镜的目镜、物镜以及观察到清晰物象时物镜与玻片间的距离,图三示阳信鸭梨叶片结构。请据图回答下列问题:
(1)图一中过程a的结果是________;过程b是________。
(2)某同学在观察阳信鸭梨叶临时切片时,发现视野的左下方有气泡,向________方移动切片可将其移出视野。欲使视野中观察到的细胞物像最大,应选用的镜头组合以及玻片与物镜的距离分别是________(用图二中的序号表示)。
(3)图三中能进行光合作用的细胞有________(用序号表示)。图中[________]________是植物蒸腾失水的“门户”,也是与外界进行气体交换的通道。
(4)晴朗的白天,阳信鸭梨的吸水速率增加,根吸收水分的动力来自________。
1.【答案】A
【解析】细胞生长是细胞吸收营养物质不断生长使体积增大的过程,因此,细胞生长使细胞体积增大;细胞分裂使一个细胞变成两个,所以细胞数目增多是细胞分裂的结果;细胞分化是细胞分裂产生的新细胞,在形态、结构、功能上出现差异,这就是细胞分化,细胞分化形成不同的组织。
细胞分裂时细胞核先分成两个,随后细胞质分成两份,每份各含一个细胞核,最后在原来细胞的中央,形成新的细胞膜,植物细胞还形成细胞壁。这样,一个细胞就分裂成两个细胞了。因此细胞分裂使细胞数目增多。新分裂产生的细胞体积很小,需要不断从周围环境中吸收营养物质,并且转变成组成自身的物质,体积逐渐增大,这就是细胞的生长。因此,一粒种子能够长成参天大树,这与细胞分裂、细胞生长有关。故选:A。
2.【答案】A
【解析】细胞分裂的具体过程是:细胞核首先由一个分裂成两个,然后细胞质分成两份,每份各含一个细胞核,最后动物细胞是在原来细胞中央的细胞膜向内凹陷缢裂成两个细胞;植物细胞是在中央形成新的细胞壁和细胞膜。
细胞分裂的具体过程是:细胞核首先由一个分裂成两个,然后细胞质分成两份,每份各含一个细胞核,最后动物细胞是在原来细胞中央的细胞膜向内凹陷缢裂成两个细胞;植物细胞是在中央形成新的细胞壁和细胞膜,细胞分裂中最重要的变化是细胞核中染色体的变化,在细胞分裂的过程中,染色体复制加倍,随着分裂的进行,染色体分成完全相同的两份,分别进入两个新细胞中。因此保证了通过细胞分裂产生的新细胞与原细胞的染色体形态和数目相同,因此,内部的遗传物质也相同。故选A。
3.【答案】D
【解析】(1)细胞分裂就是一个细胞分成两个细胞的过程,细胞分裂使细胞数目增多。
(2)细胞分化是指细胞在生长过程中细胞的形态、结构和功能发生变化的过程,细胞分化形成了不同的组织,如动物的肌肉组织、上皮组织、神经组织和结缔组织,植物的保护组织、营养组织、分生组织和输导组织。
(3)新分裂产生的细胞体积很小,需要不断从周围环境中吸收营养物质,并且转变成组成自身的物质,体积逐渐增大,这就是细胞的生长。
图中①②③过程中只有细胞数目的增加,细胞的形态结构没有发生变化,因此①②③过程表示细胞分裂。④过程中细胞数目不变,而细胞的形态结构发生了变化,因此④过程表示细胞分化。
4.【答案】D
【解析】细胞与周围环境进行物质交换的能力取决于表面积与体积之比,细胞体积越小,其相对表面积(表面积/体积)越大,细胞与周围环境进行物质交换的能力越大。因此,细胞不能无限长大。A、B、C三项不符合题意,D项符合题意。故选D。
5.【答案】C
【解析】细胞的分裂就是一个细胞分成两个细胞的过程。首先是细胞核分裂,在细胞核分裂过程中有染色体复制加倍的现象,因此外观上细胞核变大,随着分裂的进行,染色体分成完全相同的两份,外观上是细胞核一分为二;接着细胞质一分为二,最后,在原来的细胞的中央,形成新的细胞膜和细胞壁,这样一个细胞就分裂成为两个细胞。
A、洋葱根尖细胞埋在土中,不见光,不含有叶绿体,A错误。
B、植物细胞的细胞膜紧贴细胞壁,透明度极高,线粒体结构微小,在普通光学显微镜下都不容易看清楚,B错误。
C、细胞核分裂时,染色体的变化最明显,染色体的数量进行加倍,C正确。
D、染色体的数量在细胞分裂时已经加倍,在细胞分裂过程中,染色体分成完全相同的两份,分别进入两个新细胞中。因此新细胞和原细胞染色体数目是一样的,D错误。
6.【答案】A
【解析】细胞分裂的具体过程是:细胞核首先由一个分裂成两个→细胞质分成两份,每份各含一个细胞核→细胞由一个分成两个。细胞核分裂时,染色体复制加倍,随着分裂的进行,染色体分成形态和数目相同的两份,分别进入两个新细胞中,细胞分裂产生的新细胞中的染色体形态和数目与原细胞一样。
细胞分裂的具体过程是:细胞分裂时细胞核先由一个分成两个,随后细胞质分成两份,每份各含有一个细胞核,最后在原来的细胞的中央,形成新的细胞膜和细胞壁,这样一个细胞就分裂成为两个细胞。动物细胞是原来细胞中央的细胞膜向内凹陷缢裂成两个细胞,植物细胞是在中央形成新的细胞壁和细胞膜,由一个分成两个,可见在细胞分裂的过程中首先发生变化的是细胞核,细胞核中的染色体首先要完成复制加倍,随着分裂的进行,染色体分成完全相同的两份,分别进入两个新细胞中,这样两个新细胞的染色体形态和数目相同,新细胞和原细胞的染色体相同和数目也相同,保证了新细胞和原细胞遗传物质一样。故选A。
7.【答案】B
【解析】简单地说,细胞的分裂就是一个细胞分成两个细胞的过程。分裂时,细胞核先由一个分成两个,随后,细胞质分成两份,每份各含有一个细胞核。最后,在原来的细胞的中央,形成新的细胞膜,植物细胞还形成新的细胞壁。
A、②细胞核分裂时,染色体的变化最明显。染色体的数量在细胞分裂时已经进行了复制加倍,A正确;
B、图示细胞分裂最后,在原来的细胞的中央,形成新的细胞膜和细胞壁,是植物细胞分裂的过程,B错误;C、图示植物细胞分裂的过程,新细胞与母细胞一样都有细胞壁,C正确;
D、细胞核中染色体的数量在细胞分裂时已经加倍,在细胞分裂过程中,染色体分成完全相同的两份,分别进入两个新细胞中。所以图C中③和④内的染色体形态和数目相同,D正确。
8.【答案】A
【解析】(1)新分裂产生的细胞体积很小,需要不断从周围环境中吸收营养物质,并且转变成组成自身的物质,体积逐渐增大,这就是细胞的生长。
(2)细胞分裂就是一个细胞分成两个细胞的过程。
(3)经过细胞分裂产生的新细胞,在遗传物质的作用下,其形态、结构、功能随着细胞的生长出现了差异,就是细胞的分化。
根据分析可知,细胞分化是指经过细胞分裂后的新细胞形态、结构和功能逐渐产生差异的过程。故选:A。
9.【答案】D
【解析】生物体由小长大,是与细胞的生长和分裂分不开的。新产生的细胞体积都很小,通过不断从周围环境中吸收营养物质,并且转变成组成自身的物质,体积逐渐增大,这就是细胞的生长,其结果使细胞的体积增大;细胞分裂就是一个细胞分成两个细胞的过程,分裂时细胞核先分成两个,随后细胞质分成两份,每份各含一个细胞核,最后在原来细胞的中央,形成新的细胞膜,植物细胞还形成新的细胞壁,细胞分裂使细胞数目增多。细胞不断地分化形成组织,由组织构成器官,由器官构成系统(植物体),由系统构成个体。因此,一只“毛毛虫”能长成美丽的蝴蝶,是因为细胞的分裂、细胞的生长和细胞分化。
故答案为:D。
10.【答案】 D
【解析】细胞分裂就是一个细胞分成两个细胞,分裂时细胞核先由一个分成两个,随后细胞质分成两份,每份各有一个细胞核,最后在原来的细胞的中央形成新的细胞膜,植物细胞还形成新的细胞壁,于是一个细胞就分裂成两个细胞。正确顺序是:a一个细胞→c细胞核由一个分成两个→d细胞质分成两份→b 形成新的细胞壁。
故答案为:D。
11.【答案】 D
【解析】A、细胞的生长导致细胞体积的增大。A错误;
B、细胞的分化只是改变了细胞的形态、结构及功能,遗传物质并没有被改变,B错误;
C、细胞分裂导致细胞数目的增多,C错误;
D、分化后的一些形态相似,结构和功能相同的细胞群是一种组织,细胞分化的结果是形成不同的组织,D正确。
故答案为:D。
12.【答案】 B
【解析】A.细胞分裂导致细胞数目的增多,细胞的生长导致细胞体积的增大,细胞分化形成不同的组织,A正确。
B.细胞由一个分成两个时,动物细胞是原来细胞中央的细胞膜向内凹陷缢裂成两个细胞;植物细胞是在中央形成新的细胞壁和细胞膜,由一个分成两个。因此动物细胞与植物细胞的分裂过程不一样,B错误。
C.细胞分裂过程中,细胞核分裂时染色体要进行复制,使新产生的细胞含有与原细胞相同的遗传物质,C正确。
D.细胞的分化,可以形成不同的细胞群。而形态结构相似,功能相同的细胞联合在一起,组成的细胞群叫组织。所以细胞分化的结果是形成了组织,D正确。
13.【答案】 C
【解析】从图可以看出①过程中细胞体积很小,不断从周围环境中吸收营养物质,并且转变成组成自身的物质,体积逐渐增大,因此①表示细胞的生长;②过程中只有细胞数目的增加,细胞的形态结构没有发生变化,因此②表示细胞的分裂;③过程中细胞的形态、结构和功能发生了变化,因此③表示细胞的分化;④是不同组织按一定的次序组合形成的器官--叶片。所以图中表示细胞分化过程的是③。
故答案为:C。
14.【答案】 B
【解析】细胞分裂就是一个细胞分成两个细胞。分裂时,细胞核先由一个分成两个,随后,细胞质分成两份,每份各含有一个细胞核。最后,在原来的细胞的中央,形成新的细胞膜,植物细胞还形成新的细胞壁。于是一个细胞就分裂成为两个细胞。细胞分裂导致细胞数目的增多。
故答案为:B。
15.【答案】 C
【解析】细胞分化的过程大致是:细胞分裂所产生的新细胞,起初在形态、结构方面都很相似,并且都具有分裂能力,后来除了一小部分细胞仍然保持着分裂能力以外,大部细胞失去了分裂能力。在生长过程中,这些细胞各自具有了不同的功能,它们在形态、结构上也逐渐发生了变化,结果就逐渐形成了不同的组织。经过细胞分化,在多细胞生物体内就会形成各种不同的组织。由不同的组织构成器官,由不同的器官构成植物体;或不同的器官构成系统,由八大系统构成动物体。细胞分裂使细胞数目增多,细胞生长使细胞体积增大。综上分析可知,“麻雀虽小,五脏俱全”。生物体内存在不同的结构是因为细胞的分化。故答案为:C。
16.【答案】 (1)细胞数目增多 细胞分化
(2)右上 ②③⑤
(3)②⑥ ⑤ 气孔
(4)蒸腾作用
【解析】(1)a过程中只有细胞数目的增加,细胞的形态结构没有发生变化,表示细胞分裂,其结果是细胞数目增多;b过程中细胞的形态、结构和功能发生了变化,因此过程b表示细胞分化,其结果是形成组织。(2)显微镜成的像是倒像,我们移动玻片标本时,标本移动的方向正好与物像移动的方向相反。视野的左下方有气泡,向右上方移动切片可将其移出视野。显微镜的镜头有目镜和物镜,目镜的长短与放大倍数的关系是:目镜越长放大倍数越小,越短放大倍数越大;物镜的长短与放大倍数的关系是:物镜越长放大倍数越大,物镜越短放大倍数越小。物镜需要用螺丝拧紧在转换器上,目镜直接插在镜筒里,观察图示可知:①②是物镜,③④是目镜。欲使观察到的细胞物像最大,应使用放大倍数大的物镜②和放大倍数的目镜③,由低倍镜换上高倍镜,则玻片与物镜的距离是⑤。(3)在叶片结构中有②叶肉细胞含有叶绿体,是进行光合作用的场所,⑥所示的保卫细胞中也含有叶绿体,也能进行光合作用。⑤所示的是气孔,它是植物进行蒸腾失水的“门户”,也是植物与外界进行气体交换的通道。(4)植物的蒸腾作用是指植物体内的水分以水蒸气的形式散发到大气中去的过程,植物的蒸腾作用是一种泵的原理,为根向上吸水提供了动力,促进了水循环。
中考生物一轮复习基础练习卷考点07 细胞的生长、分裂与分化(含解析): 这是一份中考生物一轮复习基础练习卷考点07 细胞的生长、分裂与分化(含解析),共9页。试卷主要包含了细胞的生长,细胞分裂,细胞分化等内容,欢迎下载使用。
初中生物一轮复习【讲通练透】 考点07 细胞的生长、分裂和分化: 这是一份初中生物一轮复习【讲通练透】 考点07 细胞的生长、分裂和分化,共15页。试卷主要包含了注重根底,回归教材,关注生活,学以致用,注重对学生能力的培养等内容,欢迎下载使用。
初中生物中考复习 考点13 植株的生长-备战2021年中考生物考点一遍过: 这是一份初中生物中考复习 考点13 植株的生长-备战2021年中考生物考点一遍过,共12页。试卷主要包含了幼根的生长,枝条是由芽发育来的,植株的生长需要营养物质等内容,欢迎下载使用。

