初中生物中考复习 初中生物实验突破(通用版):检测不同环境中的细菌和真菌导学案
展开检测不同环境中的细菌和真菌
【预习案】
一、自主学习目标
1.说出细菌和真菌的分布特点;
2.尝试采用细菌和真菌培养的一般方法,进行“检测不同环境中的细菌和真菌”的探究活动。
二、自主学习检测
请同学们自主学习课本,完成下列问题。
1.培养细菌或真菌的一般方法可概括为四步:
⑴配制__________;⑵__________;⑶__________;⑷__________。
2.细菌和真菌生存需要__________、__________ ,还有__________。不同的细菌和真菌还需要某些特定条件,有的需要__________。有的在__________条件下生命活动会受到抑制。
3.人们将少量细菌或真菌放在培养基上的过程叫__________。
4.“检测不同环境中的细菌和真菌”应用 实验进行,对照实验应控制单一 。本实验中的变量是 。
三、自主学习疑惑
亲爱的同学,请把你在自主学习过程中产生的疑惑记录在这里,上课时和同学们一起来突破这些学习难点哦。
【探究案】
一、实验目标
1.说出细菌和真菌的分布特点;
2.尝试采用细菌和真菌培养的一般方法,进行“检测不同环境中的细菌和真菌”的探究活动。
二、实验原理
本实验所依据的实验原理是什么?
三、材料用具
1.本实验需要哪些材料?为什么选用这些材料?
2.本实验用到哪些试剂?
3.本实验需要用到哪些仪器用具?
四、实验步骤
1.问题:
不同环境中都有细菌和真菌吗?哪种环境中更多一些?哪种环境中少一些?哪种环境中根本没有?
2.探究思路
如果请你帮幼儿园的老师想个办法,让孩子们知道手上就有细菌或真菌,饭前必须洗手,你有什么好办法 ?看以下几位同学的讨论:
配置好培养基,就可以培养细菌和真菌了!
有了培养基,怎样才能证明手上有细菌或真菌呢?
要问老师怎样配置培养基.
应该将手指上的细菌或真菌接种到培养基上.要不要设置对照实验呢?
请你参照以上内容,设计并实施检测不同环境中细菌和真菌的探究活动。各小组探究的侧重点可以不同,因此问题和假设也可以不一样。
3.设计并实施实验方案(以其中一组为例)
(1)提出问题:洗手前与洗手后手上的细菌数量一样多吗?
(2)作出假设:洗手前手上的细菌数量比洗手后的多。
(3)制定和实施计划
提示:①没有想好如何工作之前,不能打开培养皿。
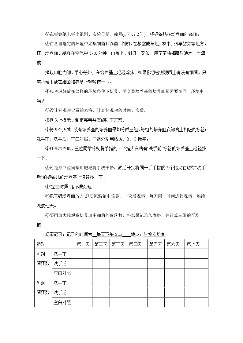
②在标签纸上标出组别、实验日期、编号(1号或2号),将标签贴在培养皿的底面。
③在各自选定的环境中采集细菌和真菌。例如,在教室或草地,林中,汽车站旁等地方,打开培养皿,暴露在空气中5-10分钟,再盖上,封好。又如,用无菌棉棒蘸取池水,土壤或
擦取口腔内部,手心等处,在培养基上轻轻涂抹。如果你想检测硬币上有没有细菌,只需将硬币放在细菌培养基上轻轻按一下。
④应考虑好放在怎样的环境条件下培养。两套装培养基的培养皿都需要在同一环境中吗?
⑤设计好观察记录的表格,计划好观察的时间、次数。
根据以上提示,制定完善并实施以下方案:
①将9个灭菌、装有培养基的培养皿平均分成三组,每组的培养皿底部贴上相应的标签:洗手前、洗手后、空白对照.三组分别用贴A、B、C标签。
②打开培养皿,三位同学分别将手指的5个指尖在贴有“洗手前”标签的培养基上轻轻按一下.
③还是那三位同学用肥皂将手洗干净,然后分别将同一手手指的5个指尖在贴有“洗手后”的标签儿的培养基上轻轻按一下.
④“空白对照”组不做处理.
⑤把三组培养皿放入37℃恒温箱中培养,一天后观察.每天同一时间进行观察,连续观察七天。
⑥要用放大镜观察培养皿中细菌的菌落数,将结果记录入表格,并计算三组的平均值.
观察记录:记录的时间为__每天下午5点____地点:生物实验室
组别 |
| 第一天 | 第二天 | 第三天 | 第四天 | 第五天 | 第六天 | 第七天 |
A组 菌落数 | 洗手前 |
|
|
|
|
|
|
|
洗手后 |
|
|
|
|
|
|
| |
空白对照 |
|
|
|
|
|
|
| |
B组 菌落数 | 洗手前 |
|
|
|
|
|
|
|
洗手后 |
|
|
|
|
|
|
| |
空白对照 |
|
|
|
|
|
|
| |
C组 菌落数 | 洗手前 |
|
|
|
|
|
|
|
洗手后 |
|
|
|
|
|
|
| |
空白对照 |
|
|
|
|
|
|
|
(4)得出结论:
通过观察记录和统计,七天后洗手前的菌落数多于洗手后的菌落数,空白对照没有菌落。
说明洗手前手上的细菌数量比洗手后的多,所以我们要注意勤洗手。
(5)表达和交流
每小组成员互相交流如何接种、交流每组的不足点和成功之处。体验与人的合作与交流的快乐,从而使每一组学生探究以后,养成良好的个人卫生习惯。
五、实验结果与结论
六、实验知能提升
1.在培养基中加入牛肉汁、琼脂是为了( )
A.使培养基闻起来更香,容易吸引细菌
B.使培养基的表面看起来很粘稠
C.为细菌等生物的生活提供水分和无机盐
D.为细菌等生物的生活提供有机物
2.“打开培养皿,暴露在空气中5—10分钟,再盖上,封好”过程中相当于细菌培养的哪一个步骤( )
A.恒温培养
B.接种
C.消毒
D.制作培养基
3.下列关于细菌真菌培养的过程,正确的是( )
A.配制培养基→高温灭菌→接种→冰箱
B.配制培养基→接种→高温灭菌→冰箱
C.配制培养基→高温灭菌→接种→30℃恒温箱
D.配制培养基→接种→30℃恒温箱→观察
4.大量细菌可使食品迅速腐烂,食品在冰箱中能保存一定时间不腐烂,是因为冰箱中( )
A.细菌很少
B.温度低,细菌繁殖很慢
C.没有细菌
D.细菌都冻死了
5.根据你的探究活动进行总结:细菌和真菌的生活必须具备哪些基本条件?
参考答案
自主学习检测:
1.(1)培养基
(2)高温灭菌
(3)接种
(4)恒温培养
2.适宜的温度、水分,营养物质,氧气,有氧
3.接种
4.对照,变量,不同环境
实验知能提升
1.D
2.B
3.C
4.B
5.细菌和真菌生活必需的条件有:水、营养物质、适宜的温度、一定的生存空间。
初中生物中考复习 初中生物实验突破(通用版):检测不同环境中的细菌和真菌课后作业: 这是一份初中生物中考复习 初中生物实验突破(通用版):检测不同环境中的细菌和真菌课后作业,共6页。试卷主要包含了小明经常看见广告上说等内容,欢迎下载使用。
初中生物中考复习 初中生物实验突破(通用版):种子萌发的环境条件导学案: 这是一份初中生物中考复习 初中生物实验突破(通用版):种子萌发的环境条件导学案,共5页。
初中生物中考复习 初中生物实验突破(通用版):膝跳反射导学案: 这是一份初中生物中考复习 初中生物实验突破(通用版):膝跳反射导学案,共4页。

