2022-2023学年安徽省桐城中学高二上学期月考(7)生物试题(解析版)
展开
这是一份2022-2023学年安徽省桐城中学高二上学期月考(7)生物试题(解析版),共18页。试卷主要包含了单选题等内容,欢迎下载使用。
2022-2023学年安徽省桐城中学高二上学期月考(7)
生物试题
一、单选题
1. 辣椒素作为一种生物碱广泛用于食品保健、医药工业等领域。辣椒素的获得途径如图。下列相关说法,正确的是( )
A. ①和②过程中,核基因的种类会发生变化,细胞中表达的蛋白质种类不同
B. ②过程中,培养基中的生长素和细胞分裂素用量的比值不同,分化结果有差异
C. 外植体的消毒所需酒精的体积分数是95%,消毒时间不宜太长
D. 用酶解法将愈伤组织分离成单细胞时,常用的酶是果胶酶和淀粉酶
2. 培养基、培养皿、接种环、实验操作者的双手、空气、牛奶所采用的灭菌和消毒方法依次是( )
①化学消毒
②灼烧灭菌
③干热灭菌
④紫外线灭菌
⑤高压蒸汽灭菌
⑥巴氏消毒法
A. ⑤③②①④⑥ B. ⑤①②③④⑥ C. ⑥②③④①⑤ D. ③④②①⑥⑤
3. 为研究治疗性克隆技术能否用于帕金森病的治疗,科研人员利用人帕金森病模型鼠进行如图所示实验,下列有关叙述错误的是( )
A. 过程①中选择MⅡ中期的卵母细胞有利于细胞核全能性恢复
B. 过程②重组细胞培养一般经历了卵裂、桑椹胚和囊胚等过程
C. 过程③的关键是利用特定条件诱导胚胎干细胞相关基因表达
D. 过程④需要对受体A鼠注射免疫抑制剂以抑制免疫排斥反应发生
4. 如图是白菜-甘蓝的培育流程,下列叙述错误的是( )
A. 过程①用到的酶是纤维素酶和果胶酶
B. 过程②常用的化学法是聚乙二醇处理
C. 经过过程④获得的细胞的全能性提高
D. 参与杂种细胞的细胞壁形成的细胞器主要是线粒体和核糖体
5. 梅花鹿属于单胎动物,季节性发情,育种工作者希望通过胚胎工程技术对优良品种进行扩大繁殖。下列有关叙述正确的是( )
A. 在梅花鹿的饲料中添加一定量的促性腺激素能促使其超数排卵
B. 卵细胞膜反应和透明带反应是防止多精入卵的两道屏障
C. 当受体数量有限时,可采用胚胎分割技术以获得更多的后代
D. 梅花鹿的胚胎形成后一直处于游离状态,为胚胎收集提供可能
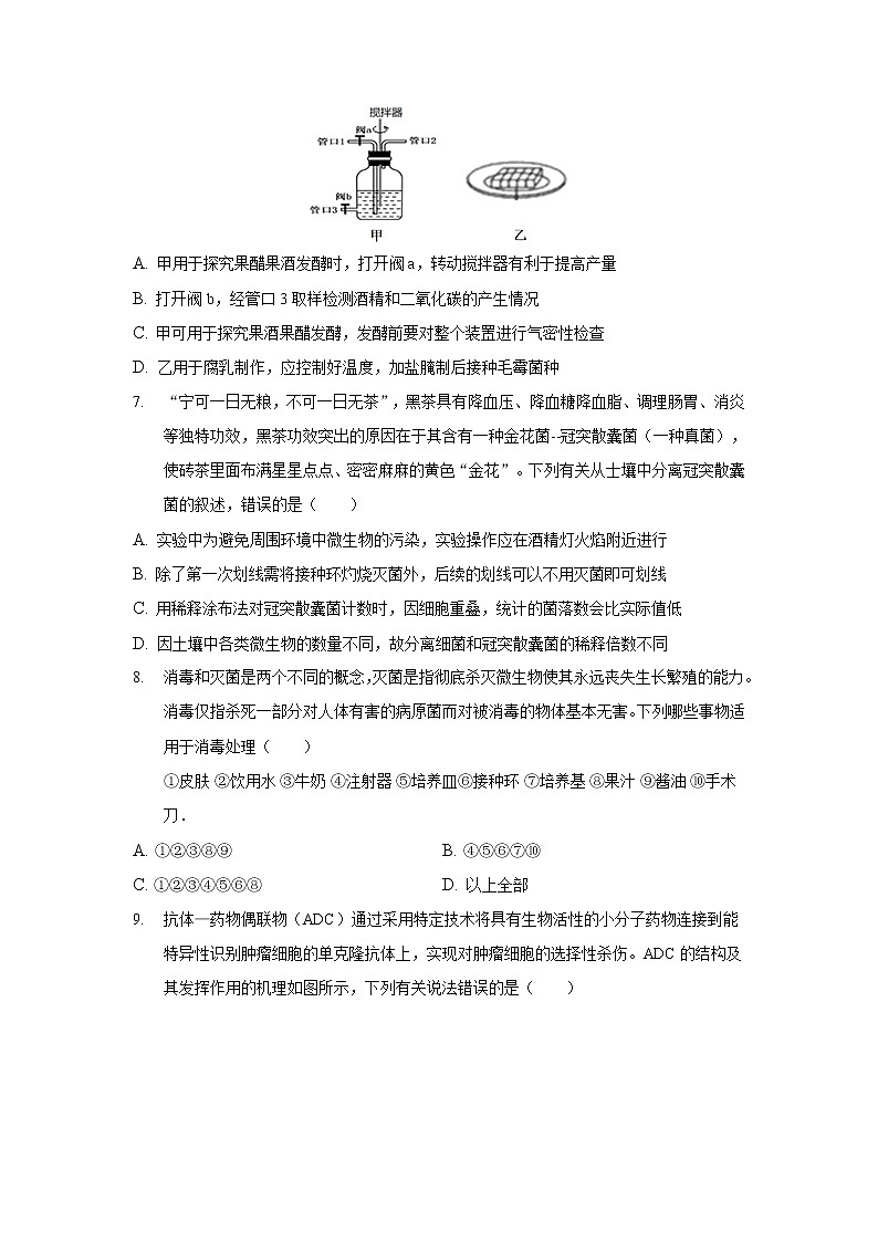
6. 如图甲、乙是探究发酵的装置示意图。下列相关叙述正确的是( )
A. 甲用于探究果醋果酒发酵时,打开阀a,转动搅拌器有利于提高产量
B. 打开阀b,经管口3取样检测酒精和二氧化碳的产生情况
C. 甲可用于探究果酒果醋发酵,发酵前要对整个装置进行气密性检查
D. 乙用于腐乳制作,应控制好温度,加盐腌制后接种毛霉菌种
7. “宁可一日无粮,不可一日无茶”,黑茶具有降血压、降血糖降血脂、调理肠胃、消炎等独特功效,黑茶功效突出的原因在于其含有一种金花菌--冠突散囊菌(一种真菌),使砖茶里面布满星星点点、密密麻麻的黄色“金花”。下列有关从士壤中分离冠突散囊菌的叙述,错误的是( )
A. 实验中为避免周围环境中微生物的污染,实验操作应在酒精灯火焰附近进行
B. 除了第一次划线需将接种环灼烧灭菌外,后续的划线可以不用灭菌即可划线
C. 用稀释涂布法对冠突散囊菌计数时,因细胞重叠,统计的菌落数会比实际值低
D. 因土壤中各类微生物的数量不同,故分离细菌和冠突散囊菌的稀释倍数不同
8. 消毒和灭菌是两个不同的概念,灭菌是指彻底杀灭微生物使其永远丧失生长繁殖的能力。消毒仅指杀死一部分对人体有害的病原菌而对被消毒的物体基本无害。下列哪些事物适用于消毒处理( )
①皮肤 ②饮用水 ③牛奶 ④注射器 ⑤培养皿⑥接种环 ⑦培养基 ⑧果汁 ⑨酱油 ⑩手术刀.
A. ①②③⑧⑨ B. ④⑤⑥⑦⑩
C. ①②③④⑤⑥⑧ D. 以上全部
9. 抗体—药物偶联物(ADC)通过采用特定技术将具有生物活性的小分子药物连接到能特异性识别肿瘤细胞的单克隆抗体上,实现对肿瘤细胞的选择性杀伤。ADC的结构及其发挥作用的机理如图所示,下列有关说法错误的是( )
A. 单克隆抗体制备过程中通常将免疫后得到的B淋巴细胞与骨髓瘤细胞融合
B. 用96孔板培养和多次筛选杂交瘤细胞后,在体外大规模培养可获得单克隆抗体
C. ADC通过抗体与细胞膜上的受体特异性结合,以主动运输的方式进入肿瘤细胞
D. ADC在肿瘤细胞里被溶酶体裂解,释放药物,使肿瘤细胞死亡
10. 培养基是指供给微生物、植物或动物细胞(或组织)生长繁殖的,由不同物质组合配制而成的营养基质。针对下表中的三组培养基,下列叙述错误的是( )
组别
培养基成分
a
蛋白胨、酵母提取物、甘露醇、水
b
葡萄糖、尿素、NaCl、K2HPO4、酚红、琼脂糖
c
矿质元素、蔗糖、维生素、甘氨酸、水、琼脂
A. a组培养基可用于醋化醋杆菌的扩大培养,该培养过程需用到磁力搅拌器和摇床
B. b组培养基可用于分离含脲酶的微生物,该实验中需用全营养LB固体培养基作对照
C. c组培养基可用于诱导植物愈伤组织再分化,添加的植物生长调节剂需事先过滤灭菌
D. 上述培养基不仅要为相应的细胞提供营养物质还要为其生存和繁殖提供适宜的环境
11. 卵子受精的标志是( )
A. 观察到两个极体或者雌、雄原核 B. 精卵相遇,发生生理反应
C. 精子接触卵细胞膜 D. 精子头部入卵
12. 下列有关微生物培养的叙述,正确的是( )
A. 配制培养基时,应在灭菌之后调节pH
B. 一般在培养皿盖上标注接种人姓名等信息
C. 接种后放入培养箱中的培养皿应倒置
D. 培养基的组成成分中必需同时含有碳源、氮源、水和无机盐
13. 如图为培育甘蔗脱毒苗的两条途径,研究发现经②过程获得的幼苗脱毒效果更好。下列叙述不正确的是( )
A. 上述过程属于植物细胞工程技术的应用
B. 获得的脱毒苗的表现型与外植体所在植株完全相同
C. ②过程的作用是使组织中的病毒在图中处理温度下部分或全部失活
D. 过程③、④所用培养基中的差异在与植物生长调节剂的配比不同
14. 科学家以SARS病毒的核衣壳蛋白为抗原,制备出了单克隆抗体。下列关于该单克隆抗体的说法错误的是( )
A. 经特定抗原免疫小鼠脾脏中可得到能产生特定抗体的B淋巴细胞
B. 体外培养上述B淋巴细胞就可以获得针对SARS病毒的单克隆抗体
C. 等量的骨髓瘤细胞与B淋巴细胞经PEG诱导后融合的细胞即为杂交瘤细胞
D. 临床上可以利用上述单克隆抗体来诊断排查SARS病毒感染者
15. 洗手液中添加抑菌物质能够有效地减少“病从口入”。常见的抑菌物质包括植物源抑菌物质、食用菌源抑菌物质和微生物源抑菌物质。为了研究这三类抑菌物质对常见细菌的抑制效果,将不同的致病菌接种于含三种抑菌物质的培养基中,测定菌悬液的细胞密度,结果如表。下列叙述不正确的是( )
对照组
植物源抑菌物质
食用菌源抑菌物质
微生物源抑菌物质
金黄色葡萄球菌
9.33
0.64
0.32
0.03
致病性大肠杆菌
6.22
0.53
0.19
0.02
注:cfu•mL-1指每毫升样品中培养出的菌落数
A. 测定细胞密度需将适量的菌悬液用平板划线法接种于固体培养基上
B. 培养基中的抑菌物质为细菌提供碳源、氮源等营养物质
C. 与致病性大肠杆菌相比,植物源抑菌物质对金黄色葡萄球菌的抑制效果更弱
D. 微生物源抑菌物质可能通过阻碍金黄色葡萄球菌细胞核内DNA的复制,从而抑制其繁殖
16. 筛选淀粉分解菌需使用以淀粉为唯一碳源的培养基。接种培养后,若细菌能分解淀粉,培养平板经稀碘液处理,会出现以菌落为中心的透明圈(如图),实验结果见下表。下列有关本实验的叙述,错误的是( )
菌种
菌落直径C/mm
透明圈直径H/mm
H/C
细菌Ⅰ
5.1
11.2
2.2
细菌Ⅱ
5.1
13.0
1.6
A. 培养基除淀粉外还含有氮源等其他营养物质
B. 筛选分解淀粉的细菌时,菌液可直接涂布
C. 以上两种细菌均不能将淀粉酶分泌至细胞外
D. H/C值反映了两种细菌分解淀粉能力的差异
17. 请回答下列与哺乳动物精子和卵子发生有关的问题:
(1)某动物排卵时,减数第一次分裂尚未完成,此时卵子处于 ______卵母细胞阶段,当该细胞发育至减数第二次分裂 ______期时,才具备受精能力。若在卵细胞膜和透明带之间看到两个极体,则表明 ______过程已完成。
(2)动物的早期胚胎移植到同种且 ______与供体相同的动物体内,使之继续发育为新个体的技术叫做胚胎移植。为了获得更多的早期胚胎,常用 ______激素对供体进行处理,其目的是获得更多的 ______,经人工授精后可得到早期胚胎。用某染料鉴定胚胎细胞是否为活细胞时,发现活胚胎细胞不能被染色,其原因是活细胞膜 ______。
(3)若要通过胚胎移植获得遗传物质完全相同的两个新个体,可对发育到桑葚期或囊胚期阶段的早期胚胎进行 ______处理,再植入到受体内。若要对早期胚胎进行长期保存,应将其置于冷冻(或液氮)条件下。
18. 请回答下列与微生物有关的问题:
(1)微生物的消毒和灭菌:在微生物培养中,对培养基常用 ______法进行灭菌,对接种环、涂布器等常用 ______法灭菌。
(2)微生物的培养基:从物理性质上一般分为 ______培养基和 ______培养基等,从功能可分为 ______培养基和 ______培养基等。
(3)微生物的应用:在葡萄酒的自然发酵过程中,运用吸附在葡萄皮上的野生型 ______发酵产生酒精。
(4)微生物的接种:微生物接种的方法很多,最常用的是 ______和 ______。
(5)微生物的计数:运用活菌计数法统计的菌落数往往比活菌的实际数目少,原因是当两个或多个细菌连在一起时,平板上观察到的只是一个菌落;除了用活菌计数法外,______也是测定微生物数量的常用方法。
(6)微生物的鉴定:为筛选出纤维素分解菌,应向培养基中加入 ______染料,将呈红色反应,再依据培养基中是否产生 ______来筛选纤维素分解菌。
19. 请回答下列有关核移植方面的问题:
(1)目前,科学家通过细胞核移植实验,培育出多种哺乳动物新类型。在牛的核移植实验中,一般通过______(物理方法)激活受体细胞,使其完成细胞分裂和发育进程;当胚胎发育到______阶段时,将胚胎植入代孕牛体内。
(2)在利用核移植技术进行治疗性克隆时,需要取患者体细胞的细胞核,移入一个已经去核的卵母细胞中,构成重组细胞。这个过程中,所用的去核卵母细胞一般处于______期;所用的供体细胞一般选用传代10代以内的细胞,原因是______;将患者的体细胞核植入去核的卵母细胞中构建重组细胞后进行细胞培养,而不是直接用体细胞进行细胞培养的原因是______。
(3)经核移植获得的重组细胞进行体外培养时,培养液中通常要添加______等一些天然成分,而气体环境中CO2的主要作用是______。培养过程中,为了清除代谢产物,防止代谢产物积累对细胞造成危害,应定期______。
20. 控制饮用水的细菌含量是有效监控疾病发生的必要措施,回答下列与检验饮用水中大肠杆菌有关的问题。
(1)检验大肠杆菌的含量时,有时需要将水样进行一系列的梯度稀释,然后将不同稀释度的水样用涂布器分别涂布到琼脂固体培养基的表面进行培养,记录菌落数量,这种方法称为______。如图所示为四种菌落分布图,在这些菌落分布中,一般不能由该方法得到的是______。
(2)用上述方法检验大肠杆菌的含量时是否需要设置空白对照?______(填“需要”或“不需要”)。原因是______。
(3)在统计菌落数目时,一般选取菌落数目稳定时的记录作为结果,这样可以防止因______而遗漏菌落的数目。若分别取0.lmL已稀释103倍的水样分别涂布到三个琼脂固体培养基的表面进行培养,培养基记录到大肠杆菌的菌落数分别为55、56、57,则每升原水样中大肠杆菌数为______个。
(4)统计的菌落数往往比接种水样中活菌的实际数目______(填“高”或“低”),原因是______。
21. 如图1是单克隆抗体制备流程阶段示意图,图2是植物体细胞杂交过程示意图。据图回答下列问题:
(1)______技术是其它动物细胞工程技术的基础。 ______技术是植物细胞工程技术的基本技术。
(2)动物细胞融合的实现,体现了细胞膜具有 ______。假设仅考虑某两个细胞的融合,图1过程中细胞融合可形成 ______种类型的杂交细胞,选出的杂交瘤细胞既具备骨髓瘤细胞在体外 ______的特点,又具备淋巴细胞分泌 ______的特点。
(3)动物细胞融合除了采用物理方法、化学方法外,还可以采用 ______诱导。
(4)植物体细胞融合成功的标志是 ______,其产生与细胞内 ______(细胞器)有关。
(5)图2③和④过程分别是 ______和 ______的过程。如果 A,B植物均为二倍体,则该杂交植物有 ______个染色体组。
22.图1是体外培养小鼠胚胎成纤维细胞(MEF细胞)的示意图,图2是在用MEF细胞制成的饲养层上培养胚胎干细胞(ES细胞)的示意图。回答下列问题。
(1)图1中,在制备细胞悬液时,常用 ______酶处理组织块,培养MEF细胞的适宜温度约为(36.5±0.5)℃。当MEF细胞分裂生长到细胞表面相互接触时就停止分裂,这种现象称为 ______。
(2)ES细胞是从 ______胞中分离出来的一类细胞,ES细胞在功能上具有 ______,可分化为成年动物体内的任何一种类型的细胞,并进一步形成机体的所有组织和器官甚至个体。
(3)在体外单独培养ES细胞时,ES细胞容易发生分化,结合图2可推知MEF细胞的作用是 ______。
答案和解析
1.【答案】B
【解析】解:A、由以上分析可知①和②分别表示脱分化(或去分化)和再分化,细胞核中的遗传物质不变,但基因发生了选择性表达,所以细胞中表达的蛋白质种类不同,A错误;
B、②过程中,培养基中的生长素和细胞分裂素用量的比值不同,分化结果有差异,生长素与细胞分裂素用量比值适中时,促进愈伤组织的形成;生长素与细胞分裂素用量比值低时,有利于芽的分化、抑制根的形成,B正确;
C、外植体的消毒所需酒精的体积分数是70%,C错误;
D、植物细胞壁的主要成分是纤维素和果胶,根据酶的专一性,需要用纤维素酶和果胶酶分解,D错误。
故选:B。
2.【答案】A
【解析】解:培养基需用湿热灭菌(高压蒸汽灭菌);培养皿能耐高温,需用干热灭菌;接种环可用灼烧灭菌达到迅速彻底的灭菌效果;实验操作者的双手可用化学药剂进行消毒,如用酒精擦拭双手;空气可用紫外线消毒;为不破坏其营养成分,对牛奶可采用巴氏消毒法。
故选:A。
3.【答案】D
【解析】解:A、卵母细胞中含激发细胞核全能性的物质,核移植过程中选择MII中期的卵母细胞有利于细胞核全能性恢复,A正确;
B、过程②重组细胞培养经历了卵裂、桑椹胚、囊胚和原肠胚等过程,B正确;
C、过程③是诱导分化过程,其关键是利用特定条件诱导胚胎干细胞相关基因表达,C正确;
D、过程④移植的神经元细胞是取自该小鼠自身细胞诱导分化而来,不会发生免疫排斥反应,D错误。
故选:D。
4.【答案】D
【解析】解:A、植物细胞壁的主要成分是纤维素和果胶,所以去除细胞壁应用纤维素酶和果胶酶,A正确;
B、过程②为人工诱导原生质体融合,常用的化学方法是聚乙二醇处理,B正确;
C、杂种细胞是已经分化的细胞,而愈伤组织是由未分化的细胞组成,所以愈伤组织的全能性要高于杂种细胞,C正确;
D、高尔基体与植物细胞壁的形成有关,参与植物细胞壁形成的细胞器主要是高尔基体和线粒体(提供能量),D错误。
故选:D。
5.【答案】B
【解析】解:A、促性腺激素属于多肽类物质,不能口服,否则会被分解而不能发挥作用,A错误;
B、卵细胞膜反应和透明带反应是防止多精入卵的两道屏障,B正确;
C、当供体数量有限时,可采用胚胎分割技术以获得更多的后代,C错误;
D、早期胚胎处于游离状态(而不是胚胎形成后一直处于游离状态),这为胚胎收集提供可能,D错误。
故选:B。
6.【答案】C
【解析】
A.甲用于探究果酒发酵时,应关闭阀a,A错误;
B.打开阀b,经管口3取样检测酒精的产生情况,B错误;
C.甲可用于探究果酒果醋发酵,发酵前要对整个装置进行气密性检查,C正确;
D.乙用于腐乳制作,应控制好温度,先接种毛霉菌种后加盐腌制,D错误。
故选C。
7.【答案】B
【解析】解:A、实验中为避免周围环境中微生物的污染,实验操作应在酒精灯火焰附近进行,A正确;
B、平板划线接种时,每次划线前后都要灼烧接种环,B错误;
C、用稀释涂布法对冠突散囊菌计数时,因细胞重叠,统计的菌落数会比实际值低,C正确;
D、因土壤中各类微生物的数量不同,故分离细菌和冠突散囊菌的稀释倍数不同,D正确。
故选:B。
8.【答案】A
【解析】解:消毒指用比较温和的方法杀死微生物的营养细胞,适用于那些不耐高温的液体,如③牛奶、⑧果汁、⑨酱油,这样可以使其中的营养成分不被破坏;另外对要求不是很严格的①皮肤、②饮用水也用消毒的方法处理。而对于严格要求的④注射器、⑤培养皿、⑥接种环、⑦培养基、⑩手术刀等必须进行灭菌处理。所以,①②③⑧⑨应该用消毒的方法处理。
故选:A。
9.【答案】C
【解析】解:A、浆细胞能够分泌抗体,但是不具有增殖能力,而骨髓瘤细胞具有无线增殖的能力,因此利用动物细胞融合技术将B淋巴细胞和骨髓瘤细胞融合成杂交瘤细胞,杂交瘤细胞既能无限增殖,又能产生特异性抗体,利用该细胞制备单克隆抗体,A正确;
B、单克隆抗体制备过程中至少经过两次筛选,一次是用特定的选择培养基进行筛选,获得杂交瘤细胞,杂交瘤细胞还需进行克隆化培养和抗体检测,即用96孔板培养和多次筛选杂交瘤细胞后,就可获得既能无限增殖,又能分泌特异性抗体的杂交瘤细胞,B正确;
C、由题图可知,ADC进入肿瘤细胞是胞吞的方式,C错误;
D、ADC通过胞吞的方式进入肿瘤细胞,溶酶体使其裂解,释放药物,实现了对肿瘤细胞的选择性杀伤,D正确。
故选:C。
10.【答案】C
【解析】A、a组培养基可用于醋化醋杆菌的扩大培养,磁力搅拌器和摇床都是扩大菌落与其所需要的营养物质的接触面积,利于菌落的培养,A正确;
B、b组培养基以尿素作为唯一氮源,含脲酶的微生物在该培养基上能生长,其它微生物在该培养基上因缺乏氮源而不能生长,可用于分离含脲酶的微生物,该实验中需用全营养LB固体培养基作对照,通过对照可以判断选择培养基的选择作用,B正确;
C、c组培养基可以用来诱导植物愈伤组织再分化,添加的植物生长调节剂不能过滤灭菌,易被分解,C错误;
D、上述培养基不仅要为相应的细胞提供营养物质,还要为其生存和繁殖提供适宜的环境,D正确。
故选:C。
11.【答案】A
【解析】A、受精的标志是卵细胞膜和透明带间出现两个极体,受精完成的标志是雌、雄原核融合,A正确;
B、精卵相遇,发生顶体反应属于受精过程,不是卵子是否受精的标志,B错误;
C、精子接触卵细胞膜属于受精过程,不是卵子是否受精的标志,C错误;
D、精子头部入卵属于受精过程,不是卵子是否受精的标志,D错误。
故选:A。
12.【答案】C
【解析】解:A.配制培养基时,应在灭菌之前调节pH,A错误;
B.操作结束后需在培养基皿底部标注菌种及接种日期等信息,B错误;
C.接种后放入培养箱中的培养皿应倒置,C正确;
D.培养基不一定都含有碳源、氮源,如培养自养型微生物的培养基中不需加入碳源,分离自生固氮菌的培养基中,不需加入氮源,D错误。
故选:C。
13.【答案】BD
【解析】解:A、图示过程是培育甘蔗脱毒苗的两条途径,属于植物细胞工程技术的应用,A正确;
B、获得的脱毒苗属于无性生殖,因此表现型与外植体所在植株的体细胞完全相同,与花粉细胞不同,B错误;
C、经过热水处理脱毒效果好与阻碍病毒进入有关,②过程其作用是使组织中的病毒在图中处理温度下部分或全部失活,C正确;
D、图中③、④两个过程分别诱导生芽和生根,所用培养基中生长素和细胞分裂素的含量和比例不同,D错误。
故选:BD。
14.【答案】BC
【解析】解:A、经特定抗原免疫的小鼠脾脏中可得到能产生特定抗体的B淋巴细胞,A正确;
B、单个浆细胞有产生抗体的能力,但没有无限增殖的本领,因此在体外培养单个浆细胞不可能获得大量针对SARS病毒的单克隆抗体,B错误;
C、将等量B细胞和骨髓瘤细胞混合,经诱导融合后的细胞不都是杂交瘤细胞,还有B细胞自身融合的细胞、骨髓瘤细胞自身融合的细胞等,C错误;
D、单克隆抗体具有特异性强、灵敏度高的特点,因此利用该单克隆抗体与SARS病毒核衣壳蛋白特异性结合的方法可诊断出病毒感染者,D正确。
故选:BC。
15.【答案】ABCD
【解析】解:A、测定细胞密度需将适量的菌悬液用稀释涂布平板法接种于固体培养基上,A错误;
B、培养基中的抑菌物质不能为细菌提供碳源、氮源等营养物质,B错误;
C、结合对照组分析可知,金黄色葡萄球菌的存活比例为0.64÷9.33×100%=6.8%,而致病性大肠杆菌的存活比例为0.53÷6.22×100%=8.5%,这说明与致病性大肠杆菌相比,植物源抑菌物质对金黄色葡萄球菌的抑制效果更强,C错误;
D、微生物源抑菌物质对金黄色葡萄球菌有较强的抑制作用,但金黄色葡萄球菌是原核生物,没有细胞核,D错误。
故选:ABCD。
16.【答案】BC
【解析】解:A、培养基中一般含有水、碳源、氮源和无机盐,该培养基中以淀粉为唯一碳源,则还需要添加氮源等其他营养物质,A正确;
B、筛选分解淀粉的细菌时,菌液需要经过梯度稀释后才能用于涂布,不能直接涂布,B错误;
C、由图观察可知,两个菌落均产生了透明圈,这说明两种细菌均能将淀粉酶分泌至细胞外,C错误;
D、H/C值反映了两种细菌分解淀粉能力的差异,结合分析可知,细菌Ⅰ的分解能力强于细菌Ⅱ,D正确。
故选:BC。
17.【答案】初级 中 受精 生理状态 促性腺 卵母细胞 对物质的吸收具有选择透过性 胚胎分割
【解析】解:(1)某动物排卵时,减数第一次分裂尚未完成,此时卵子处于初级卵母细胞阶段。当初级卵母细胞在输卵管内发育至减数第二次分裂中期时,才具备受精能力。若在卵黄膜和透明带之间的间隙观察到两个极体,则表明受精作用过程已完成。
(2)动物的早期胚胎移植到同种且生理状态与供体相同的动物体内,使之继续发育为新个体的技术叫做胚胎移植.为了获得更多的早期胚胎,常用促性腺激素对供体进行处理,使其超数排卵,即获得更多的卵母细胞.细胞膜具有选择透过性,活胚胎细胞不能被染色,原因是细胞膜对染料的吸收具有选择性。
(3)若要获得遗传物质完全相同的两个新个体常用的方法是胚胎分割,一般选择发育到桑葚胚或囊胚阶段的早期胚胎进行分割,再植入到受体内。
故答案为:
(1)初级 中 受精
(2)生理状态 促性腺 卵母细胞 对物质的吸收具有选择透过性
(3)胚胎分割
18.【答案】高压蒸汽灭菌 灼烧灭菌 固体 液体 选择 鉴别 酵母菌 平板划线法 稀释涂布平板法 显微镜直接计数 刚果红 透明圈
【解析】解:(1)微生物的消毒和灭菌:对培养基常用高压蒸汽灭菌方法进行灭菌,涂布器、接种环或其他金属用具常用灼烧灭菌法灭菌。
(2)微生物的培养基:从物理性质上一般分为固体培养基(常用来分离和计数)和液体培养基(常用来扩大培养)等,从功能可分为选择培养基(能抑制其他微生物生长,促进目的菌种生长)和鉴别培养基(通过颜色等方法鉴定目的菌种)等。
(3)微生物的应用:在葡萄酒的自然发酵过程中,运用吸附在葡萄皮上的野生型酵母菌发酵产生酒精。
(4)微生物的接种:微生物接种的方法很多,最常用的是平板划线法和稀释涂布平板法。
(5)微生物的计数:运用活菌计数法统计的菌落数往往比活菌的实际数目低,原因是当两个或多个细胞连在一起时,平板上观察到的只是一个菌落。除了用活菌计数法外,显微镜直接计数也是测定微生物数量的常用方法。
(6)微生物的鉴定:为筛选出纤维素分解菌,应向培养基中加入刚果红将呈红色反应,再依据培养基中是否产生透明圈来筛选纤维素分解菌。
故答案为:
(1)高压蒸汽灭菌 灼烧灭菌
(2)固体 液体 选择 鉴别
(3)酵母菌
(4)平板划线法 稀释涂布平板法
(5)显微镜直接计数
(6)刚果红 透明圈
19.【答案】电脉冲(或电刺激) 桑椹胚或囊胚 减数第二次分裂中 传代10代以内的细胞能保持正常的二倍体核型 体细胞核在体细胞中不能表现全能性,而卵母细胞的细胞质可以给它提供表达全能性的环境 血清、血浆 维持培养液的PH 更换培养液
【解析】解:(1)在牛的核移植实验中,一般通过电脉冲(或电刺激)激活受体细胞,使其完成细胞分裂和发育进程;当胚胎发育到桑椹胚或囊胚阶段时,将胚胎植入代孕牛体内。
(2)核移植过程中,所用的去核卵母细胞一般处于减数第二次分裂中期;由于传代10代以内的细胞能保持正常的二倍体核型,因此所用的供体细胞一般选用传代10代以内的细胞;将患者的体细胞核植入去核的卵母细胞中构建重组细胞后进行细胞培养,而不是直接用体细胞进行细胞培养的原因是体细胞核在体细胞中不能表现全能性,而卵母细胞的细胞质可以给它提供表达全能性的环境。
(3)经核移植获得的重组细胞进行体外培养时,培养液中通常要添加血清、血浆等一些天然成分,而气体环境中CO2的主要作用是维持培养液的PH.培养过程中,为了清除代谢产物,防止代谢产物积累对细胞造成危害,应定期更换培养液。
故答案为:
(1)电脉冲(或电刺激) 桑椹胚或囊胚
(2)减数第二次分裂中 传代10代以内的细胞能保持正常的二倍体核型 体细胞核在体细胞中不能表现全能性,而卵母细胞的细胞质可以给它提供表达全能性的环境
(3)血清、血浆 维持培养液的PH 更换培养液
20.【答案】活菌计数法(“稀释涂布平板法”) D 需要 检测培养基是否被污染 培养时间不足 5.6×108 低 当两个或多个细胞连在一起时,平板上观察到的只是一个菌落
【解析】解:(1)检验大肠杆菌的含量时,有时需要将水样进行一系列的梯度稀释,然后将不同稀释度的水样用涂布器分别涂布到琼脂固体培养基的表面进行培养,记录菌落数量,这种方法称为活菌计数法(“稀释涂布平板法”)。稀释涂布平板法是将菌液进行一系列的梯度稀释,然后将不同稀释度的菌液分别涂布到琼脂固体培养基的表面,进行培养,图中ABC都是通过该方法接种获得的,D不是经过该方法接种获得的。
(2)用该方法统计菌落数时,需要设置对照组,目的是检测培养基是否被污染。
(3)在统计菌落数目时,一般选取菌落数目稳定时的记录作为结果,这样可以防止因培养时间不足而遗漏菌落的数目。首先计算三个培养基菌落数的平均值,然后再计算每升原水样中大肠杆菌数,即(55+56+57)÷3×10000×1000=5.6×108个。
(4)由于经此方法接种培养时当两个或多个菌落重叠在一起时按一个菌落计算,所以运用这种方法统计的结果往往较实际值偏低。
故答案为:
(1)活菌计数法(“稀释涂布平板法”) D
(2)需要 检测培养基是否被污染
(3)培养时间不足 5.6×108
(4)低 当两个或多个细胞连在一起时,平板上观察到的只是一个菌落
21.【答案】动物细胞培养 植物组织培养 流动性 3 快速大量增殖(无限增殖) 特异性(专一的)抗体 灭活的病毒 形成新的细胞壁 高尔基体 脱分化 再分化 四
【解析】解:(1)动物细胞培养技术是其它动物细胞工程技术的基础。植物组织培养技术是植物细胞工程技术的基本技术。
(2)动物细胞融合的实现,体现了细胞膜具有--定的流动性。假设仅考虑某两个细胞的融合,.上图过程中细胞融合可形成两个骨髓瘤细胞融合、两个淋巴细胞融合、-个淋巴细胞和一个骨髓瘤细胞融合,共3种类型的杂交细胞,选出的杂交瘤细胞既具备骨髓瘤细胞在体外快速大量增殖(无限增殖)的特点,又具备淋巴细胞分泌特异性(专一的)抗体的特点。
(3)动物细胞融合除了采用物理方法、化学方法外,还可以采用灭活的病毒诱导。
(4)植物体细胞融合成功的标志是形成新的细胞壁,植物细胞壁的形成与高尔基体有关。
(5)图中③为脱分化形成愈伤组织,④为再分化形成植物体。植物体细胞杂交形成的杂种植株细胞中的遗传物质是两个亲本的遗传物质之和,如果A,B植物均为二倍体,则该杂交植物有2+2=4个染色体组。
故答案为:
(1)动物细胞培养 植物组织培养
(2)流动性 3 快速大量增殖(无限增殖) 特异性(专一的)抗体
(3)灭活的病毒
(4)形成新的细胞壁 高尔基体
(5)脱分化 再分化 四
22.【答案】胰蛋白 接触抑制 早期胚胎 全能性 抑制ES细胞分化
【解析】解:(1)图1所示,制备细胞悬液时,常用胰蛋白酶来消化剪碎的组织块,分散成单个细胞。当MEF细胞分裂生长到细胞表面相互接触时就停止分裂,这种现象称为接触抑制。
(2)ES细胞是由早期胚胎(或原始性腺)中分离出来的一类细胞,ES细胞在功能上具有发育的全能性。
(3)在培养液中单独培养ES细胞时,ES细胞容易发生分化,分析图2可知,MEF细胞的作用是抑制ES细胞分化。
故答案为:
(1)胰蛋白 接触抑制
(2)早期胚胎 全能性
(3)抑制ES细胞分化
相关试卷
这是一份2021-2022学年安徽省桐城市桐城中学高二下学期月考(十四)生物试题【Word版】,共12页。试卷主要包含了单选题等内容,欢迎下载使用。
这是一份2021-2022学年安徽省桐城市桐城中学高二下学期月考(1)生物试题(Word版),共12页。试卷主要包含了选择题等内容,欢迎下载使用。
这是一份安徽省桐城市某中学2022-2023学年高二上学期月考(1)生物试卷(含答案),共16页。试卷主要包含了单选题,读图填空题,填空题等内容,欢迎下载使用。

