2021-2022学年陕西省宝鸡市金台区高二下学期期末检测生物试题 (Word版)
展开2021—2022学年度第二学期期末检测题
高二生物(选修三)
注意事项:
1.本试卷共6页,答题纸2页,考试时间90分钟,满分90分。
2. 答卷前请考生务必将试卷及答题纸内的信息项目填涂清楚。
3. 请将所有答案正确填涂在答题纸上所对应的空白处,写在本试卷上无效。
4. 考试结束后,只需交回答题纸。
一、单选题(本题包括36小题,每题1.5分,共54分)
1. 干扰素是动物体内合成的一种蛋白质,可以用于治疗病毒感染和癌症,但体外保存相当困难。如果将其分子上的一个半胱氨酸变成丝氨酸,就可以在-70℃条件下保存半年,这属于蛋白质工程的范畴。下列相关说法正确的是( )
A.蛋白质工程就是对现有的蛋白质进行改造,以满足人类生产和生活的需求
B.蛋白质工程生产干扰素的过程并不遵照中心法则进行
C.对天然干扰素的改造是直接对干扰素分子进行半胱氨酸的替换
D.蛋白质空间结构复杂是蛋白质工程实施难度大的重要原因
2. 如图是四种不同质粒的示意图,其中ori为复制必需的序列,Ampr为氨苄青霉素抗性基因,Tetr为四环素抗性基因,箭头表示一种限制性核酸内切酶的酶切位点。若要得到一个不能在四环素培养基上生长而能在氨苄青霉素培养基上生长的含重组DNA的细胞,应选用的质粒是( )
A. B. C. D.
3. 下列关于基因工程的叙述,不正确的是( )
A.目的基因载体的种类有质粒、噬菌体和动植物病毒等
B.EcoRⅠ这种限制酶能够专一识别--GAATTC--的核苷酸序列
C.基因工程操作的核心步骤是目的基因导入受体细胞
D.基因工程能定向改造生物的性状
4. 下列各种酶及其作用对应关系不正确的是( )
A.限制酶——识别双链DNA分子的特定核苷酸序列,并断开每条链中特定部位的磷
酸二酯键
B.DNA聚合酶——将单个脱氧核苷酸连接到已有的核苷酸链上
C.DNA连接酶——将分开的DNA片段通过特定末端连接在一起
D.RNA聚合酶——与基因的起始密码子结合,催化遗传信息的转录
5. 右图是几种不同限制酶切割DNA分子后形成的部分片段。下列叙述正确的是( )。
A.以上DNA片段是由4种限制酶切割后产生的
B.①片段是在识别序列为的限制酶作用下形成的
C.限制酶和DNA聚合酶作用的部位不同
D.①和④两个片段可在T4DNA连接酶的作用下形成重组DNA分子
6. 正确表示基因操作“四步曲”的是( )
A.目的基因的获取→目的基因导入受体细胞→基因表达载体的构建→目的基因的检
测鉴定
B.目的基因的检测鉴定→目的基因的获取→基因表达载体的构建→目的基因导入受
体细胞
C.目的基因的获取→基因表达载体的构建→目的基因导入受体细胞→目的基因的检
测鉴定
D.基因表达载体的构建→目的基因的获取→目的基因导入受体细胞→目的基因的检
测鉴定
7. 人葡萄糖脑苷脂酶(hGC)缺乏症是一种常染色体隐性遗传病,患者因缺乏hGC基因而不能合成hGC,导致脾脏肿大、梗死和破裂,所以通常活不过10岁。传统治疗方法是从人的胎盘中提取hGC后注入人体,治疗价格十分昂贵。科学家现已将hGC基因通过农杆菌转化法成功转入烟草中,并高效表达,其过程如下图所示。下列说法正确的是( )
A.转化是指将hGC基因导入烟草细胞的过程
B.过程③一般采用显微注射将农杆菌导入烟草细胞
C.从含重组Ti质粒的农杆菌中获取hGC基因的表达产物可直接用于疾病治疗
D.从愈伤组织中提取蛋白质作为抗原进行抗原-抗体杂交检测hGC基因是否翻译
8. 用于判断目的基因是否转移成功的方法中,属于个体水平鉴定的是( )
A.目的基因片段与DNA探针能否形成杂交带
B.目的基因转录形成的mRNA与DNA探针能否形成杂交带
C.目的基因表达产物蛋白质能否与抗体形成杂交带
D.通过抗虫接种实验,观察转基因棉上虫体发育情况
9. 下列关于利用乳腺生物反应器生产药用蛋白的叙述,正确的是( )
A.可以使用钙离子处理法将基因表达载体导入受体体细胞
B.相关目的基因需与能在乳腺细胞蛋白基因启动子等调控元件重组在一起
C.需要借助于核移植技术、早期胚胎培养和胚胎移植技术培育出转基因动物
D.药物的生产不会受到转基因动物性别和年龄的限制
10.下列生物工程技术应用的组合错误的是( )
A.转基因牛培育:基因工程+早期胚胎培养+胚胎移植
B.克隆牛培养:动物细胞培养 + 核移植 + 早期胚胎培养 + 胚胎移植
C.试管牛:动物细胞培养 + 胚胎移植
D.植物体细胞杂交:酶工程(酶降解)+ 体细胞杂交 + 植物组织培养
11.蛋白质工程的基本操作程序正确是( )
①蛋白质分子结构设计 ②DNA合成 ③RNA合成 ④蛋白质的预期功能
⑤根据氨基酸的序列推出脱氧核苷酸的序列 ⑥蛋白质分子的合成
A.①②③④⑤⑥ B.⑤④③②①⑥ C.⑥②③⑤①④ D.④①⑤②③⑥
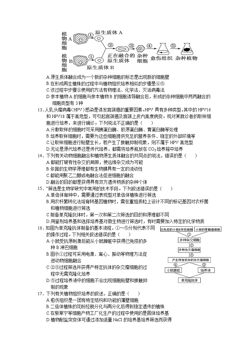
12.如图为植物细胞A、B融合后再生出新植株的部分过程示意图,请据图分析,以下叙述错误的是( )
A.原生质体融合成为一个新的杂种细胞的标志是出现新的细胞壁
B.在形成再生植株的过程中与植物组织培养相似的步骤是④⑤
C.该过程中步骤②使用的方法有物理法、化学法、灭活病毒法
D.亲本植物A的细胞与亲本植物B的细胞诱导融合后,形成的杂种细胞中两两融合的细胞类型有3种
13.人乳头瘤病毒(HPV)感染是诱发宫颈癌的重要因素。HPV具有多种类型,其中的HPV16和HPV18属于高危型,可引起宫颈癌及宫颈上皮内高度病变。现对某就诊者的取样细胞进行培养,来进行确诊。下列说法不正确的是( )
A.分散取样的细胞时可采用胰蛋白酶、胶原蛋白酶、胃蛋白酶等处理
B.培养取样细胞时,需要为这些细胞提供充足的营养条件、稳定的外部环境等
C.让取样细胞进行贴壁生长,若产生了接触抑制现象,则不属于HPV高危型
D.无论是原代培养还是传代培养,都需将培养瓶放在CO2培养箱中培养
14.下列有关动物细胞融合和植物原生质体融合的共同点的说法,错误的是( )
A.都能打破有性杂交的局限,使远缘杂交成为可能
B.依据的生物学原理都有生物膜具有一定的流动性
C.都能用聚乙二醇或电融合法促进细胞的融合
D.融合的目的都是获得具有双方遗传物质的杂种个体
15.“筛选是生物学研究中常用的技术手段。下列叙述错误的是( )
A.单倍体育种中,需要通过表现型对单倍体植株进行筛选
B.用农杆菌转化法培育转基因植物时,需在重组质粒上设计不同的标记基因对农杆菌
和植物细胞进行筛选
C.制备单克隆抗体时,第一次和第二次筛选的目的和原理都不同
D.用鉴别培养基和选择培养基对微生物进行筛选时,有时需要加入特定的化学物质
16.如图为单克隆抗体制备的基本流程,①~⑤分别代表不同的操作过程。下列相关叙述错误的是( )
A.小鼠受抗原刺激后能从小鼠脾脏中获得已免疫的多
种B淋巴细胞
B.图示①过程可采用电激、离心、振动等物理方法促
进动物细胞融合
C.②③过程筛选并获得产特定抗体的杂交瘤细胞的过
程中无需克隆化培养
D.⑤过程培养液中的细胞不会出现细胞贴壁和接触抑
制的现象
17.下列有关植物组织培养的叙述,正确的是( )
A.愈伤组织是一团有特定结构和功能的薄壁细胞
B.二倍体植株的花粉经脱分化与再分化后得到稳定遗传的植株
C.在紫草宁等细胞产物工厂化生产的过程中使用的是固体培养基
D.植物耐盐突变体可通过添加适量NaCl的培养基培养筛选而获得
18.关于以下模式图的说法错误的是( )
A.如果A、B分别表示白菜和甘蓝的体细胞原生质体,则理论
上由C发育的个体可育
B.如果A表示经抗原M免疫的小鼠多种B淋巴细胞,B表示
骨髓瘤细胞,则C 一定表示能产生抗M抗体的杂交瘤细胞
C.如果A、B分别表示优良奶牛的卵母细胞和精子,则体外受精时,精子必须进行获
能处理,而卵母细胞需要培养到MII期才能完成受精
D.如果A、B分别表示用绿色、红色荧光标记膜蛋白的小鼠细胞、人细胞,则适宜温
度下,一段时间后C上的绿色与红色呈均匀分布
19.为研制抗冠状病毒A的单克隆抗体,研究人员以小鼠甲为实验材料设计了以下实验流程。下列有关叙述中正确的是( )
A.须通过鼻喷冠状病毒A诱导小鼠甲产生相应的效应B细胞
B.制备单细胞悬液必须使用胰蛋白酶消化小鼠甲的脾组织
C.B淋巴细胞与骨髓瘤细胞的融合不可采用聚乙二醇介导的方法
D.筛选2依据了抗原与抗体的特异性反应原理
20.某同学在学习“细胞工程”时,列表比较了动植物细胞工程的有关内容,你认为有几处是不正确的( )
植物细胞工程
动物细胞工程
技术手段
植物组织培养,植物体细胞杂交
动物细胞培养、动物细胞融合,动物体细胞核移植技术
特殊处理
机械法去除细胞壁
胰蛋白酶处理,制备细胞悬浮液
融合办法
物理方法,化学方法
物理方法,化学方法,生物方法
典型应用
人工种子,杂种植物
单克隆抗体的制备
培养液区别
蔗糖是离体组织赖以生长的成分
动物血清不可缺少
A.1 B.2 C.3 D.4
21.现代生物科学技术中涉及的一些生物学概念,不符合集合图所示关系的是( )
A.①动物细胞核移植 ②动物细胞工程 ③细胞工程
B.①一个将发育为胎盘的细胞 ②内细胞团 ③囊胚
C.①植物组织培养 ②植物细胞工程 ③细胞工程
D.①质粒 ②载体 ③基因工程的分子工具
22.如图所示为早期胚胎发育过程。下列叙述错误的是( )
A.从a到e中,适宜于牛的胚胎移植的时期有d、e
B.可从图e的①中分离出胚胎干细胞
C.图e的③将来可发育成胎膜和胎盘
D.图中各阶段的每一个细胞都具有发育成完整胚胎的潜能
23.精子载体法是以精子作为外源基因载体携带外源基因进入卵细胞,下图表示用该方法制备转基因鼠的基本流程。下列叙述正确的是( )
A.①过程需将成熟的精子放入ATP溶液中进行获能处理
B.②采用体外受精技术,受精卵中的遗传物质均来自于父母双方
C.③过程有一段时间是在透明带内进行分裂,这种受精卵的早期分裂称为孵化
D.④过程需要对受体母鼠用相关激素进行同期发情处理
24.下列关于受精作用的叙述,正确的是( )
A.精子一般不需获能便可与卵子发生受精作用,形成受精卵
B.卵细胞膜与精子接触后会发生生理反应,阻止后来精子进入
C.精子进入卵细胞前,卵子已完成减数分裂,形成雌原核
D.受精卵中全部的DNA分子一半来自精子,一半来自卵细胞
25.右图为某二倍体哺乳动物卵子及早期胚胎的形成过程示意图。下列叙述错误的是( )
A.下丘脑、垂体参与该哺乳动物次级卵母细胞的形成
B.受精过程中精子的进入可促进次级卵母细胞完成减数第二次分裂
C.多数哺乳动物Ⅳ形成时,只能在周围观察到两个极体
D.胚胎发育早期,随细胞数量不断增加,胚胎总体积也不断增加
26.下列关于利用胚胎工程技术进行人类试管婴儿培育的叙述,错误的是( )
A.采集到的成熟精子经获能处理后才具有受精能力
B.经促排卵处理后,从卵巢中取出的卵母细胞需要经过培养成熟才能受精
C.利用药物改善子宫内膜的机能,可提高胚胎的着床率
D.试管婴儿受精卵中的染色体和DNA均由精子和卵子各提供一半
27.为研究治疗性克隆技术能否用于帕金森综合征的治疗,科研人员利用人帕金森综合征模型鼠进行如图实验,下列相关叙述错误的是( )
A.过程①得到的细胞,其DNA主要来自于鼠皮肤细胞
B.过程②获取的胚胎干细胞具有细胞大、核小但核仁明显的特征
C.过程③的关键是利用特定条件诱导胚胎干细胞相关基因表达
D.过程④对受体小鼠来说植入的神经元不会发生免疫排斥反应
28.植物组织培养依据的原理、培养过程的顺序及诱导的植物激素分别是( )
①细胞的全能性 ②离体植物器官,组织或细胞 ③胚状体 ④生长素和细胞分裂素 ⑤生长素和乙烯 ⑥愈伤组织 ⑦再分化 ⑧脱分化 ⑨植物体
A. ①②⑨⑧⑥⑦③和④ B. ①②⑦⑥⑧③⑨和⑤
C. ①⑥②⑨⑧③⑦和⑤ D. ①②⑧⑥⑦③⑨和④
29.在对囊胚阶段的胚胎进行分割时,要注意将内细胞团均等分割的原因是( )
A.以免影响胚胎的恢复和进一步发育
B.保证遗传物质的平均分配及个体性状完全相同
C.确保胚胎发育后期营养物质的供应
D.防止分割而来的两个个体遗传物质产生差异
30.牛胚胎移植试验的主要流程如下,下列相关叙述正确的是( )
①超数排卵→②配种→③胚胎收集→④_____→⑤胚胎移植→⑥子代小牛
A.①过程供受体母牛都需要处理,目的是获得更多的卵母细胞
B.③过程是以哺乳动物早期胚胎未与子宫建立了组织上的联系为前提
C.④过程是“对胚胎进行质量检查”,可移植的胚胎应发育到囊胚或原肠胚
D.⑤过程成功率的高低主要取决于受体的排斥程度
31.对垃圾填埋场进行生态修复的主流方案是将其改造成公园。在进行植被重建前,需对土壤含氧量、垃圾渗液浓度、重金属含量等环境因素进行评估。下列叙述正确的是( )
A.垃圾填埋场土壤中富含有机物,微生物代谢旺盛,土壤含氧量高
B.垃圾渗液浓度过高会导致植物根细胞渗透失水,发生“烧苗”现象
C.某些分解者体内重金属含量较高,这是重金属沿食物链富集的结果
D.公园植被重建宜选用单一的本地物种,以保证观赏性
32.下图为某地一生态工程建设模式图,下列说法不正确的是( )
A.该生态工程模式的最大优点是能够提高物质和能量的传递效率
B.该生态工程中种植不同的农作物,饲养多种畜禽,这体现了生态工程的物种多样性
原理
C.各种粪便可作为沼气发酵的原料,这体现了生态工程的物质循环再生原理
D.该生态工程建设中,鱼塘中每一种鱼苗的投放量都不宜超过其环境容纳量
33.关于生态工程概念的理解,错误的是( )
A.生态工程是生态学与系统学、工程学、经济学等的结合
B.生态工程就是指根据分析、设计、调控,建设一个全新的人工生态工程体系
C.通过生态工程可以提高生态系统的生产力或改善生态环境
D.生态工程促进人类社会和自然环境的和谐发展
34.“绿色生活,可持续发展”“绿水青山就是金山银山”,我们要运用生态工程对生态环境进行修复和重建,共建文明美好的家园。下列关于生态工程说法错误的是( )
A.生态工程应用了生态学和系统学等学科的基本原理和方法
B.“无废弃物农业”遵循的生态工程的基本原理主要是物质循环再生原理
C.与传统工程相比,生态工程是一类少消耗、多效益、可持续的工程体系
D.“三北防护林”工程建设要考虑树种的多样性,体现了生态工程的整体原理
35.生物技术的安全性和伦理问题是社会关注的热点。下列有关叙述错误的是( )
A.转基因技术制造的新型致病菌可能让大批感染者突然发病而又无药可医
B.当今社会的普遍观点是禁止治疗性克隆人实验,但不反对生殖性克隆
C.反对“设计试管婴儿”的原因之一是有人滥用此技术选择性设计婴儿
D.生物武器包括病菌类、病毒类、和生化毒剂类
36.现代生物技术造福人类的同时,也可能引起一系列的安全和伦理问题,下列说法不恰当的是( )
A.只要有证据表明转基因产品有害,就应禁止该技术的应用
B.我国主张全面禁止和彻底销毁生物武器
C.我国政府不支持任何生殖性克隆人实验
D.我国已经对转基因食品和转基因农产品实施产品标识制度
二、填空题(本题包括4个题,每空1分共36分)
37.(每空1分,卷面书写分1分,共9分)
玉米中赖氨酸含量较低,不能满足人体需求,科学家通过现代生物科学技术对其进行改造。回答下列问题:
(1)科学家决定将土豆花粉中高赖氨酸蛋白质编码基因(sb401)转入玉米细胞,为获得更多的sb401基因,可通过_____技术扩增,在扩增液中除了加入4种等量的脱氧核苷酸、引物外,还需要加入_________、_________。
(2)用农杆菌转化法将目的基因导入玉米细胞的过程中,需要用_____溶液处理农杆菌,最终将sb401基因插入玉米细胞的_____上,使目的基因得以稳定维持和表达。
(3)为保证sb401基因只在玉米种子中表达,应采取的措施是______。
(4)科学家想通过基因定点突变技术对赖氨酸合成过程中的酶进行改造,构建新的蛋白质结构的主要依据是____,该过程实施难度很大,主要原因是蛋白质具有____。
38.(每空1分,卷面书写分1分,共9分)
实验小鼠细胞培养的基本过程如图所示:
(1)丙过程表示从小鼠体内获得细胞进行的初次培养称为______________ 。培养过程中,当贴壁细胞分裂生长到细胞表面相互接触时,细胞会停止分裂增殖,这种现象称为细胞的___________。
(2)培养过程中,除对培养液和所有培养用具进行无菌处理外,培养液中还需要添加一定量的____以防培养过程中的杂菌污染。细胞培养液应定期更换,以便______。
(3)动物细胞培养技术是动物细胞工程技术的基础。实际上,在胚胎工程中,也需要对一些特殊细胞进行“培养”。体外受精前,要对精子进行_____处理;对从卵巢采集的卵母细胞也要培养至_____期才能完成受精;受精后,应将受精卵移入_____中继续培养,以检查_________。
39.(每空1分,共9分)请结合胚胎工程相关知识回答下列问题:
(1)胚胎工程是指对动物早期胚胎或配子所进行的多种_________操作和处理技术,包括________、胚胎移植、胚胎分割和胚胎干细胞培养等技术。
(2)早期胚胎培养过程培养液成分一般都比较复杂,除无机盐和有机盐类外,还需添加维生素、激素、氨基酸,核苷酸等营养物质,以及_________等物质;在早期胚胎发育的过程中_______期的细胞开始出现分化。
(3)胚胎工程技术的最后一道“工序”是_______,其显著的优势在于__________;大量的研究已经证明,受体对移入子宫的外来胚胎基本上不发生________反应,这为胚胎在受体内的存活提供了可能。
(4)哺乳动物的胚胎干细胞,简称ES或EK细胞,是由早期胚胎或原始性腺中分离出来的一类细胞,在功能上具有发育的_______,即可以分化为成年动物内的任何一种组织细胞;ES细胞在饲养层细胞上或在添加抑制因子的培养液中,能够维持_______的状态。
40.(每空1分,共9分)
生态农业是指运用生态学原理,在环境与经济协调发展的思想指导下,应用现代科学技术建立起来的多层次、多功能的综合农业生产体系。如图为某生态农业的模式图,
请回答下列问题:
(1)一般来说,生态工程的主要任务是对______进行修复、重建,对造成_______进行改善并提高生态系统的生产力。
(2)生态工程建设的目的就是遵循自然界______的规律,充分发挥资源的生产潜力,防止环境污染,达到经济效益和生态效益的同步发展。与传统的工程相比较,生态工程是一类_______________的工程体系。
(3)上述生态农业与传统农业相比的优点是__________(答出两点),该生态工程所遵循的基本原理是________、_______、协调与平衡原理、________、_________。
参考答案
第一部分 选择题(本题包括36小题。每小题1.5分,共54分)
1
2
3
4
5
6
7
8
9
10
11
12
13
14
15
16
17
18
19
20
D
B
C
D
D
C
D
D
B
C
D
C
A
D
A
C
D
B
D
A
21
22
23
24
25
26
27
28
29
30
31
32
33
34
35
36
B
D
D
B
D
D
B
D
A
B
B
A
B
D
B
A
第二部分 非选择题(共40分)
37.(每空1分,卷面书写分1分,共9分)
(1)PCR sb401基因、热稳定DNA聚合酶
(2)Ca2+ 染色体DNA
(3)将sb401基因与种子中特异性表达的基因的启动子等调控组件重组在一起
(4)蛋白质的预期功能 十分复杂的高级结构
38.(每空1分,卷面书写分1分,共9分)
(1)原代培养 接触抑制
(2)抗生素 清除代谢产物,防止细胞代谢产物积累对细胞自身造成危害
(3)获能 MⅡ中 发育培养液 受精状况和受精卵的发育能力
39.(每空1分,共9分)
(1) 显微 体外受精 (2) 血清 囊胚
(3) 胚胎移植 充分发挥雌性优良个体的繁殖潜力 免疫排斥
(4) 全能性 不分化
40.(每空1分,共9分)
(1) 已被破坏的生态环境 环境污染和破坏的传统生产方式
(2)物质循环 少消耗、多效益、可持续
(3)实现能量多级利用(或提高能量利用率)、减少污染
物质循环再生原理 物种多样性原理 整体性原理 系统学和工程学原理
陕西省宝鸡市金台区2023-2024学年高二上学期期中生物试题(Word版附解析): 这是一份陕西省宝鸡市金台区2023-2024学年高二上学期期中生物试题(Word版附解析),共48页。试卷主要包含了11,考试结束后,只需交回答题纸等内容,欢迎下载使用。
陕西省宝鸡市金台区2021-2022学年高二生物下学期期末试题(Word版附解析): 这是一份陕西省宝鸡市金台区2021-2022学年高二生物下学期期末试题(Word版附解析),共31页。试卷主要包含了单选题,填空题等内容,欢迎下载使用。
精品解析:陕西省宝鸡市金台区2022-2023学年高二下学期期中质量检测生物试题(解析版): 这是一份精品解析:陕西省宝鸡市金台区2022-2023学年高二下学期期中质量检测生物试题(解析版),共23页。试卷主要包含了单选题,育种研究 1等内容,欢迎下载使用。

