所属成套资源:【聚焦中考】2023物理新中考二轮复习热点透析
2023 物理新中考二轮复习热点透析 核心考点14 电路的故障排除与动态电路分析
展开
这是一份2023 物理新中考二轮复习热点透析 核心考点14 电路的故障排除与动态电路分析,文件包含2023物理新中考二轮复习热点透析核心考点14电路的故障排除与动态电路分析解析版docx、2023物理新中考二轮复习热点透析核心考点14电路的故障排除与动态电路分析原卷版docx等2份试卷配套教学资源,其中试卷共24页, 欢迎下载使用。
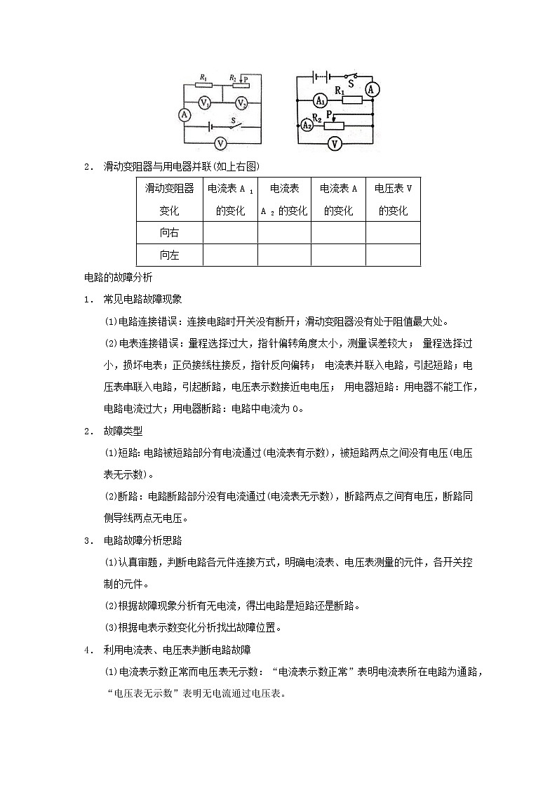
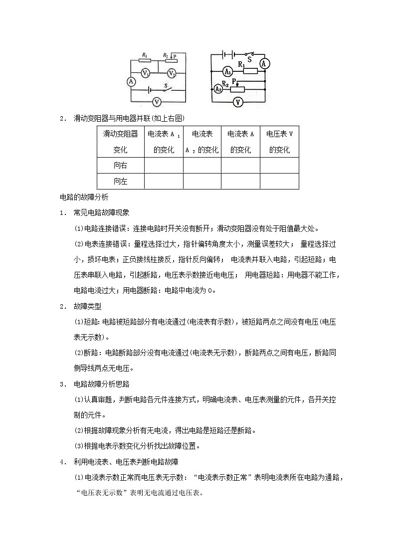
核心考点14 电路的故障排除与动态电路分析一、考向分析动态电路分析题在各地中考试卷中几乎是必考内容。动态电路分析涉及到电路分析,欧姆定律的应用和电路安全等方面的问题,所以说动态电路分析是欧姆定律的具体应用,此类考题对考试要求较高,也是较难的考题。所以,考生备考一定在此问题上下功夫。二、考点详解1. 串联电路特点:电流__处处相等__;即I=I1=I2。总电压等于__各部分电路两端电压__之和;即U=U1+U2。串联电路的总电阻等于各串联导体的电阻__之和__,即:R=R1+R2。对于串联电路,电流处处相等,所以由于各用电器电阻的阻值不同,所以各用电器两端所分得的电压也不同;由欧姆定律可推得:串联电路中,用电器的阻值越大,用电器两端分得的电压也就越大。(串联分压)2.并联电路特点:干路中的电流等于各支路导体的电流__之和__,即:I=I1+I2;各支路两端的电压都__相等__,即:U=U1=U2;并联电路总电阻的倒数等于各电阻的__倒数之和__,即:=+。对于并联电路,各支路电压等于干路电压,由于各支路电阻大小不同,所以各支路的电流大小不同, 由欧姆定律可知:并联电路中,支路电阻越大,所测得的电流越小。(并联分流)动态电路分析就是对一个通常含有电、滑动变阻器、开关、电流和电压表等电器元件的电路,通过改变滑动变阻器接入电路的阻值或开关的通断来改变电路的连接方式,进而改变电路中的总电阻、电流、电压的大小。1. 滑动变阻器与用电器串联(如下左图)滑动变阻器变化电流表A的变化电压表V的变化电压表V 1的变化电压表V 2的变化向右 向左 2. 滑动变阻器与用电器并联(如上右图)滑动变阻器变化电流表A 1的变化电流表A 2 的变化电流表A的变化电压表V的变化向右 向左 电路的故障分析1. 常见电路故障现象(1)电路连接错误:连接电路时开关没有断开;滑动变阻器没有处于阻值最大处。(2)电表连接错误:量程选择过大,指针偏转角度太小,测量误差较大; 量程选择过小,损坏电表;正负接线柱接反,指针反向偏转; 电流表并联入电路,引起短路;电压表串联入电路,引起断路,电压表示数接近电电压; 用电器短路:用电器不能工作,电路电流过大;用电器断路:电路中电流为0。2. 故障类型(1)短路:电路被短路部分有电流通过(电流表有示数),被短路两点之间没有电压(电压表无示数)。(2)断路:电路断路部分没有电流通过(电流表无示数),断路两点之间有电压,断路同侧导线两点无电压。3. 电路故障分析思路(1)认真审题,判断电路各元件连接方式,明确电流表、电压表测量的元件,各开关控制的元件。(2)根据故障现象分析有无电流,得出电路是短路还是断路。(3)根据电表示数变化分析找出故障位置。4. 利用电流表、电压表判断电路故障(1)电流表示数正常而电压表无示数:“电流表示数正常”表明电流表所在电路为通路,“电压表无示数”表明无电流通过电压表。故障原因可能是:①电压表损坏; ②电压表接触不良; ③与电压表并联的用电器短路。(2)电压表有示数而电流表无示数:“电压表有示数”表明电路中有电流通过,“电流表无示数”说明没有或几乎没有电流流过电流表。故障原因可能是:①电流表短路; ②和电压表并联的用电器断路(3)电流表电压表均无示数:“两表均无示数”表明无电流通过两表,除了两表同时短路外,可能是干路断路导致无电流。5. 常见电路故障的分析: 如图所示电路状态灯 L1灯 L2电流表电压表正常工作时 灯 L1 短路 灯 L2 短路 灯 L1 断路 灯 L2 断路 6. 其余判断故障方法(1)用导线(或电流表)并接法来查找故障位置。当导线两端接在电路中某两点之间时,原来不能工作的用电器工作,说明导线并接两点之间的部分可能有断路。注意:不能并接在电两端。(2)用电压表并接在电路某两点时,电压表有示数,说明与电压表并接部分有可能断路。电压表无示数,表明与电压表并联部分以外断路。(3)用小灯泡并接在电路某两点之间时,若小灯泡发光,表明与小灯泡并接的电路部分断路。 三、真题再现1.(2021·宁夏中考真题)如图所示,电电压保持不变。关于电路的工作情况,下列说法中正确的是( )。A.同时闭合两个开关,通过两只灯泡的电流一定相同;B.若先闭合S1,再闭合S2,电压表示数不变,电流表的示数变大;C.若先闭合S1,再闭合S2,电压表示数变大,电流表的示数变大;D.若灯L1被短路,闭合S1、S2后,灯L1不亮,灯L2亮,电流表损坏【答案】B。【解析】A.同时闭合两个开关,灯L1、L2并联,只有当两个灯泡的规格相同时,通过这两只灯泡的电流才相同,故A错误;BC.先闭合S1,电路中只有L1接入电路,电压表测电电压,电流表测流过L1的电流;再闭合S2,灯L1、L2并联,电压表还是测电电压,所以电压表示数不变,此时电流表测干路电流,所以电流表示数变大。故B正确;C错误;D.若灯L1短路,闭合S1、S2,发生电短路,两灯都不亮,有较大电流流经该电路,损坏电流表和电,故D错误。故选B。2.(2021·辽宁中考真题)如图所示电路,开关闭合,向右调节滑动变阻器的滑片。下列判断正确的是( )。A.电流表示数变大 B.电路的总功率变大C.电压表V2与电压表V1示数之差变小 D.电压表V1与电流表A示数之比变小【答案】C。【解析】如图所示电路,定值电阻R2和滑动变阻器R1串联,电流表测电流,电压表V1测滑动变阻器两端电压U1,电压表V2测电电压U;A.向右调节滑片时,滑动变阻器接入电路阻值增大,总电阻增大,总电流为因此电流表示数变小,故A错误;B.电路的总功率向右调节滑片时,电流表示数变小,因此总功率变小,故B错误;C.电路电流变小,R2值不变,电压表V2示数U与电压表V1示数U1之差为定值电阻两端电压U2:,U2变小,故C正确;D.电压表V1测滑动变阻器两端电压,电流表A测滑动变阻器电流,其示数之比即滑动变阻器电阻值,向右调节滑片,滑动变阻器电阻值增大,故D错误。故选C。3.(2021·山东省泰安市)如图所示,闭合开关,两灯均不亮。已知电路连接正确,是其中一个小灯泡出现了故障。将电压表并联在灯泡L1两端时,电压表有示数。则电路故障是( )A. 灯L1短路 B. 灯L2短路 C. 灯L1断路 D. 灯L2断路【答案】C【解析】【详解】AB.灯L1短路或灯L2短路,另一个灯泡发光,题目中两灯均不亮,故AB不符合题意;C.灯L1断路,两灯均不亮,将电压表并联在灯泡L1两端时,相当于电压表和灯泡L2串联,电压表有示数,故C符合题意;D.灯L2断路,两灯均不亮,将电压表并联在灯泡L1两端时,电压表断路,电压表没有示数,故D不符合题意。故选C。4.(2021·宁夏中考真题)如图所示,电电压保持不变。关于电路的工作情况,下列说法中正确的是( )。A.同时闭合两个开关,通过两只灯泡的电流一定相同;B.若先闭合S1,再闭合S2,电压表示数不变,电流表的示数变大;C.若先闭合S1,再闭合S2,电压表示数变大,电流表的示数变大;D.若灯L1被短路,闭合S1、S2后,灯L1不亮,灯L2亮,电流表损坏【答案】B。【解析】A.同时闭合两个开关,灯L1、L2并联,只有当两个灯泡的规格相同时,通过这两只灯泡的电流才相同,故A错误;BC.先闭合S1,电路中只有L1接入电路,电压表测电电压,电流表测流过L1的电流;再闭合S2,灯L1、L2并联,电压表还是测电电压,所以电压表示数不变,此时电流表测干路电流,所以电流表示数变大。故B正确;C错误;D.若灯L1短路,闭合S1、S2,发生电短路,两灯都不亮,有较大电流流经该电路,损坏电流表和电,故D错误。故选B。5.(2021·贵州省黔南州)某自动售货机,它可通过手机扫码(闭合S1)或通过投币(闭合S2),启动电动机完成自动售货;在光线较暗时光控开关S3自动闭合,接通灯泡照明。符合上述情况的电路设计是下图中的( )A. B. C. D. 【答案】C【详解】由题意可知,通过手机扫码使开关S1闭合或通过投币使开关S2闭合都能启动电动机完成自动售货,由并联电路中各支路独立工作、互不影响可知,开关S1和开关S2应并联共同控制电动机;由题知,在光线较暗时光控开关S3自动闭合,接通灯泡照明,则灯泡与电动机并联能独立工作,且只由光控开关S3控制,综上结合选项可知,只有C图符合题意。
故选C。6.(2021·内蒙古中考真题)教室里常用过氧乙酸溶液熏蒸消毒,小明设计的“过氧乙酸气体浓度测试仪”可以监测教室里过氧乙酸气体浓度是否达到要求的标准。如图所示是其简化的工作电路图,电电压恒为6V,定值电阻R2=10Ω。传感器R1的阻值随过氧乙酸气体浓度增大而减小,下列判断正确的是( )。A.当过氧乙酸气体浓度增大时,,电路中电流表示数变小;B.当过氧乙酸气体浓度增大时,电路中电压表示数变小;C.当电路中电压表示数为4.5V时,过氧乙酸气体浓度达到消毒要求的最低标准,此时可计算得出电流表示数为0.45A;D.当电路中电压表示数为4.5V时,过氧乙酸气体浓度达到消毒要求的最低标准,可计算得出传感器R1的阻值为40Ω【答案】B。【解析】A.当过氧乙酸气体浓度增大时,传感器R1的阻值随过氧乙酸气体浓度增大而减小,电路中的电阻变晓,电流增大,电流表示数变大,故A错误;B.当过氧乙酸气体浓度增大时电路中的电阻变晓,电流增大,电流表示数变大,R1两端的电压变大,电路中电压表示数变小,故B正确;C.当电路中电压表示数为4.5V时,过氧乙酸气体浓度达到消毒要求的最低标准,此时可计算得出电流表示数为,故C错误;D.当电路中电压表示数为4.5V时,过氧乙酸气体浓度达到消毒要求的最低标准,可计算得出传感器R1的阻值为,故D错误。故选B。7.(2021·湖南省常德市)如图所示是小刚同学测量小灯泡电功率的电路图,当闭合开关时,发现灯L不亮,电压表有明显示数,电流表示数为零,若故障只出现在变阻器R和灯L中的一处,则下列判断正确的是( )A. 变阻器R短路 B. 变阻器R断路 C. 灯L短路 D. 灯L断路【答案】D【解析】【详解】由电路图知,滑动变阻器R和灯L串联,电压表测灯两端的电压,闭合开关时,灯不亮,且电流表无示数,则电路中出现了断路,而电压表有明显示数,意味着电压表与电是接通的,故出现的故障是灯L断路了。故ABC错误,D正确。故选D。8.(2021·湖南郴州市)如图所示电路,电电压恒定,R1、R2、R3均为定值电阻。当开关S闭合,S1、S2断开时,电流表A的示数为0.2A;当开关S、S1闭合,S2断开时,电流表A的示数为0.4A;当开关S、S1、S2都闭合时,电流表A的示数为0.5A,则( )。A.R1:R2=2:1 B.R1:R3=1:1C.R2:R3=1:2 D.R1:R2:R3=2:2:1【答案】B。【解析】当开关S闭合,S1、S2断开时,电路中只有R1,电的电压不变,可得U=I1R1=0.2A×R1当开关S、S1闭合,S2断开时,电路中R1和R3并联,电的电压不变,可得当开关S、S1、S2都闭合时,电路中R1、R2和R3并联,电的电压不变,可得由以上三式联立可得:R1:R2:R3=1:2:1,即R1:R2=1:2,R1:R3=1:1,R2:R3=2:1,故ACD不符合题意,B符合题意。故选B。9.(2021·山东省泰安市)A、B、C三个轻质小球,已知A带负电,B和A互相吸引,C和A互相排斥。则B、C两个轻质小球,一定带电的是______小球。【答案】C【解析】【详解】A带负电,B和A互相吸引,根据异种电荷互相吸引,所以B可能带正电,根据带电体吸引轻小物体的性质,B也可能不带电;C和A互相排斥,根据同种电荷互相排斥,所以C带负电,一定带电的是C小球。10.(2021·河南省)用毛皮摩擦过的橡胶棒由于得到电子而带______电。用这个橡胶棒接触验电器的金属球,如图所示,验电器的两金属箱片由于带同种电荷互相______而张开。【答案】 (1). 负 (2). 排斥【解析】【详解】[1][2]自然界中存在两种电荷:与毛皮摩擦过橡胶棒由于得到电子带负电,与丝绸摩擦过的玻璃棒由于失去电子带正电;电荷间的作用规律是:同种电荷相互排斥,异种电荷相互吸引,验电器的工作原理就是利用同种电荷相互排斥。11.(2021·湖南长沙市)小伟在乘飞机时了解到,经济舱乘客的免费托运行李限重20kg,而商务舱的乘客允许携带更重的免费托运行李。如图是小伟设计的模拟飞机行李超重的报警装置,杠杆OP始终处于水平位置,电电压恒为15V,R0是阻值为6Ω的定值电阻,Rx是力敏电阻,它的阻值随压力变化的关系如下表;当电压表的示数U0大于或等于3V时,电路外的检测装置会自动报警。(取g =10N/kg)(1)经济舱的乘客可以携带免费托运行李的最大重力为______N;(2)小伟把检测装置恰好报警时的电学物理量标在下图中,请帮他计算此时Rx的电阻为_______Ω;(3)如图杠杆上有两个行李托盘,A、B是杠杆上的两个承重点,已知AP=0.3m,OB=0.6m。小伟闭合开关,将20kg的模拟行李放在某一个托盘上时,检测装置恰好报警,当他将模拟商务舱乘客的行李放在另一个托盘上时,检测装置也恰好报警。模拟商务舱乘客的行李限重为_______kg。(杠杆、支架及托盘的重力均忽略不计)压力F/N50100150200250300阻值Rx/Ω503024201716【答案】200;24;30。【解析】(1)[1] 经济舱的乘客可以携带免费托运行李的最大重力(2)[2]检测装置恰好报警时, R0两端电压U0=3V,此时电路电流Rx两端电压Rx的电阻(3)[3]将行李放在行托盘上时,杠杆OP平衡,O为这根杠杆的支点,根据杠杆的平衡条件可知,将行李放在托盘上时,行李对托盘的压力与其对应力臂的乘积与P点对Rx的压力与其对应力臂的乘积相等。即,而商务舱的乘客允许携带比经济舱更重的免费托运行李,将经济舱行李和商务舱行李放在托盘上时,检测装置都恰好报警,由此判断经济舱行李放在了A处托盘,商务舱行李放在了B处托盘。当检测装置恰好报警时,Rx接入电路中的电阻为24Ω,由表格中数据可知,此时Rx受到的压力FP=150N,则即代入数据解得OA=0.9m;当把商务舱行李放在B托盘时有即代入数据解得模拟商务舱乘客的行李限的重力G2=300N其质量。12.(2021·四川省成都市)在“连接并联电路”的实验中,小红同学用两个不同的小灯泡组成了如图所示的电路。(1)连接电路时,开关S应该处于__________状态;(2)她将所有开关闭合,发现S1支路的灯不亮,S2支路的灯发光。于是她断开所有开关,交换两灯位置后,再闭合所有开关,发现仍然是S1支路的灯不亮,S2支路的灯发光。故障的原因可能是_________;A.某个灯泡的灯丝断路B.干路上某根导线断路C.S1支路某根导线断路D.S2支路某根导线断路(3)她排除故障后,继续进行实验。为了探究开关S1的作用,在观察灯泡发光情况时,她应该_________。A.同时观察两个支路上的灯泡B.只观察S1所在支路上的灯泡C.只观察S2所在支路上的灯泡【答案】 (1). 断开 (2). C (3). A【解析】【详解】(1)[1]为了电学元件的安全,在连接电路时,开关应该断开,所以开关S应该处于断开状态。(2)[2]如图所示,闭合所有开关后电路为并联电路,将所有开关闭合,发现S1支路的灯不亮,S2支路的灯发光,说明干路和开关S2所在支路没有问题,故BD不符合题意;交换两灯位置后,再闭合所有开关,发现仍然是S1支路的灯不亮,S2支路的灯发光,说明灯泡没有问题,只能是开关S1所在支路某根导线断路,故A不符合题意,C符合题意。故选C。(3)[3]为了探究开关S1的作用,在其他两个开关闭合或者断开的情况下,通过操作开关S1,同时观察观察支路上两个灯泡的亮暗情况来判断开关S1的作用;故应该选A。 13.(2021·四川攀枝花市)如图所示电路中,R1为定值电阻,R为滑动变阻器,灯泡L标有“4V 2W”字样。滑动变阻器的滑片P滑到某一位置,把滑动变阻器分为左右两部分,且右边电阻比左边电阻小3Ω。只闭合开关S1,电压表V1的示数为U1;只闭合开关S2,电压表V2的示数为U2,两次灯泡均正常发光,且U1:U2=4:3,求:(1)灯泡正常发光时的电流;(2)滑动变阻器的总电阻。【答案】(1);(2)5Ω。【解析】(1)灯泡正常发光时的电流(2)只闭合开关S1,R的左侧、灯泡L串联,电压表V1测R左侧两端的电压,示数为U1;只闭合开关S2,R1、R的右侧、灯泡L串联,电压表V2测R1的电压,示数为U2;两次灯泡均正常发光,故两次电路中的电流相同,则有,解得:由U1:U2=4:3得解得 ,滑动变阻器的总电阻答:(1)灯泡正常发光时的电流为;(2)滑动变阻器的总电阻为。14.(2021·天津中考真题)如图所示的电路,电电压保持不变,电阻R1、R2分别为20Ω和30Ω,只闭合开关S1时,电流表的示数为0.3A,求:(1)电电压;(2)S1、S2均闭合时,电流表的示数。【答案】(1)V;(2)A。【解析】(1)电电压为(2)此时两电阻并联,流过R2电流为电流表的示数答:(1)电电压V;(2)S1、S2均闭合时,电流表的示数0.5A。 15.(2021·山东泰安市)物理兴趣小组设计了一个便携式水深测量仪,如图甲所示,它主要是由探头A和控制盒B构成,A、B之间用有绝缘皮的细导线相连。探头A是一个装配有压敏电阻RX的圆柱体,压敏电阻RX所受压力等于圆柱体底部所受压力。圆柱体底面积为、高、重,工作时底部始终与水平面相平。A、B之间的电路连接如图乙所示,电电压恒为,当压敏电阻RX受到的压力达到最大值时,电路中的电流为,报警器(电阻不计)开始报警。正常工作时,压敏电阻RX阻值随压力的变化规律如图丙所示。(不考虑大气压强的影响,细导线重力与体积均不计湖水的密度为,g取)。(1)探头A的密度是多少?(2)为保证压敏电阻RX受到的压力达到最大值时报警器能正常报警,接入电路的定值电阻阻值为多大?(3)小组同学将该装置带到湖面进行测量,当探头A在细导线的牵引下,下沉到湖中某深度处时,电压表示数是,求此处的深度和此时细导线对探头A的拉力。【答案】(1)6×103kg/m3;(2)1000;(3)2.5N。【解析】(1)探头的体积探头A的密度(2)压敏电阻受到的压力达到最大值时,由图丙可求得此时压敏电阻电电压恒为12V,电路中的电流为10mA=0.01A,定值电阻为(3)电压表示数时,电路中电流此时压敏电阻的阻值由图丙可知此时压敏电阻受到的压力探头底部所受压力探头底部受到的压强此处的深度探头受到的浮力细导线受到的拉力答:(1)探头A的密度是;(2)为保证压敏电阻RX受到的压力达到最大值时报警器能正常报警,接入电路的定值电阻R0阻值为;(3)电压表示数是8V,此处的深度为,此时细导线对探头A的拉力为。
相关试卷
这是一份2023 物理新中考二轮复习热点透析 核心考点17 电和磁,文件包含2023物理新中考二轮复习热点透析核心考点17电和磁解析版docx、2023物理新中考二轮复习热点透析核心考点17电和磁原卷版docx等2份试卷配套教学资源,其中试卷共18页, 欢迎下载使用。
这是一份2023 物理新中考二轮复习热点透析 核心考点16 电功,文件包含2023物理新中考二轮复习热点透析核心考点16电功解析版docx、2023物理新中考二轮复习热点透析核心考点16电功原卷版docx等2份试卷配套教学资源,其中试卷共27页, 欢迎下载使用。
这是一份2023 物理新中考二轮复习热点透析 核心考点13 电路的识别与设计,文件包含2023物理新中考二轮复习热点透析核心考点13电路的识别与设计解析版docx、2023物理新中考二轮复习热点透析核心考点13电路的识别与设计原卷版docx等2份试卷配套教学资源,其中试卷共17页, 欢迎下载使用。

